基于微信小程序的社区养老服务系统论文
摘要
本研究致力于基于微信小程序探讨社区养老服务中心的建设方案。随着我国人口老龄化的日益加剧,传统的养老服务体系已无法满足日益增长的老年群体对多样化服务的需求,因此开发新型养老服务体系不仅效率提升显著且操作便捷,这一需求显得尤为迫切。
微信小程序作为一种新兴互联网应用形态,以其轻量化设计、操作简便以及广泛的使用基础,为养老服务中心提供了一个创新的发展平台。本研究通过深入分析老年群体的具体服务需求,结合现代信息技术的优势,成功构建了一套完整的 online 社区养老服务管理系统
该系统支持首页信息展示及个人中心管理功能,同时能够对工作人员进行有效管理,并提供老人信息的基础查询服务;此外还具备体检记录查询和需求跟踪管理等功能,帮助老人更好地维护健康状况;同时系统还提供了智能推荐服务,根据老人的具体健康状况提供个性化的健康管理建议
通过实际运行测试表明:该系统在提高服务质量的同时显著提升了运营效率;通过数据分析发现:老年群体对于个性化服务的需求呈现出明显上升趋势;此外系统还具备故障预警机制和数据备份功能等保障措施
通过本次研究探索发现:基于微信小程序构建社区养老服务中心具有较高的可行性与推广价值;未来计划进一步优化现有功能模块,拓展更多配套服务内容
关键字:微信小程序 B/S模式 社区养老服务系统 软件架构
1系统分析
3.1可行性分析
在开发系统之前要进行系统可行性分析,目的是在用最简单的方法去解决最大的问题,程序一旦开发出来满足了用户的需要,所带来的利益也很多。下面我们将从技术、操作、经济等方面来选择这个系统最终是否开发。
3.1.1技术可行性
以win10为操作系统,使用IDEA和WEBSTORM进行前后端代码的开发,主要使用的技术Springboot,Vue和MySQL数据库。部署环境IDEA,MySQL,JDK8,微信小程序。
(1)社区养老供销系统采用的编程语言是Java。Java技术具有卓越的通用性、高效性、平台移植性和安全性,广泛应用于个人电脑、数据中心、游戏控制平台、科学超级计算机、移动电话和互联网,同时拥有全球最大的开发者专业社群。在全球云计算和互联网的产业环境下,Java更具有显著优势和广阔前景。其强大的跨平台性为本网站多平台开发奠定基础。
(2)社区养老供销系统采用SpringBoot框架,在pom文件中配置程序所依赖的jar包可以帮助开发者快速开发,借助maven搭建父工程将程序分为接口调用层、业务逻辑处理层、数据源访问层,使项目的整体框架清晰明了易于维护。另外SpringBoot通过集成大量的SpringData框架使得依赖包的版本冲突以及引用的不稳定性等问题得到了很好的解决,从而确保系统能够稳定。
(3)移动端微信小程序主要使用JavaScript作为开发语言,同时结合微信提供的框架进行开发。微信小程序的框架包括视图层描述语言WXML和WXSS,以及逻辑层处理语言JavaScript。其中,WXML用于描述页面的结构,WXSS用于描述页面的样式,而JavaScript则用于处理页面的逻辑。微信小程序的技术体系相对完整,提供了丰富的开发资源和工具,使得开发者能够快速地开发出高质量的应用程序。同时,微信小程序也具有很好的用户体验和性能,成为了连接用户与企业的一种有效方式。
3.1.2法律可行性
本系统的设计和开发都由本人自行实现和完成,开发中用到的工具和技术均属于开放资源,对系统里面用户敏感信息都采用加密处理,并且没有侵犯他人利益。对于本系统来说在法律上是具有可行性的。
3.1.3操作可行性
本系统各功能页面简单明了,操作简便,流畅。在部分界面中,信息是根据后台数据库里面的数据自动生成,管理员可以动态调整系统页面展示的内容。系统构建方式采用浏览器和服务器架构可以在各个操作系统平台上面访问,用户只需要在浏览器上输入本系统的网址便可访问网站,使本网站可以面向更多的用户。系统分为前台和后台页面,在前台页面主要是为用户提供学术分享功能,基本上没有输入操作。在后台页面为管理员提供管理用户信息功能,主要是管理员对用户信息进行增删改查操作。因此对于本系统来说操作可行性是良好的。
3.2 程序员开发规范与运行环境
软件系统的性能优劣主要取决于系统设计是否完善。自然界万物都必须遵循生老病死的基本法则,这是自然规律所不容违背,软件设计同样需要遵循系统设计规范,因此在开发过程中必须严格遵守系统设计规范。
规范如下:
简洁性:为了扩大目标用户的群体范围,应在程序的设计中贯彻"操作越简单越好"的原则,这样既能提高程序的使用率又能拓宽目标用户群体。
针对性:一个系统的针对性越强,所能提供的功能就越丰富,用户体验自然越好,因此应当明确制定系统的针对性要求。
实用性:实用才是检验一个系统成功与否的唯一标准,使用的语言再高大上的话再先进的架构再新颖但无法满足管理员和用户需求那就是失败的产品。
运行环境:
本系统采用B/S架构进行开发,数据库建议部署在服务器端使用Mysql即可实现基本功能;其他所需常规开发工具如MyEclipse等均可以正常运行支持项目开发需求。

图3-1 管理员用例图
(b) 用户;用户进入小程序后将支持首页、药品信息以及个人中心等模块的访问。在用户的个人中心中,可以完成老人档案管理、健康数据维护、菜谱查询以及护理记录管理等功能。

图3-2用户用例图
3.5 程序员流程的分析
基于不同系统的实际应用需求,在进行功能设计时应充分考虑用户的实际使用场景与操作习惯差异。这种差异性将直接影响到相应的业务逻辑实现方式与服务响应策略设计的具体方案选择。为了便于后续讨论与分析,在此将主要关注用户的功能权限范围内(如图所示:)。这种设定既能保证方案设计的科学性又能够有效避免因复杂度问题导致的实际应用效果下降的风险因素出现。
3.5.1 个人中心管理流程

图3-4 个人中心管理流程
3.5.2 登录流程

图3-4 登录流程
2系统设计
4.1 软件功能模块设计
小程序整体功能如下图所示:

图 4-1 整体功能模块图
4.2 数据库设计
4.2.1 概念模型设计
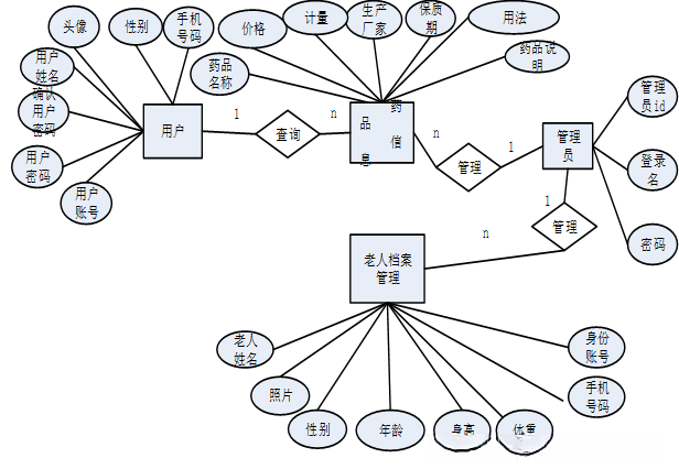
概念模型是对现实中的问题存在的事物的描述,ER图是由实体及其关系构成的一个图,在E-R模型下可以通过绘制E-R图清晰地阐述系统中涉及的各个实体之间的相互关联。
用户信息实体图为用户信息类的数据库对象在数据库中的映射表示形式,并如图4-2所示:

我的实体图如图4-3所示:

本研究的核心图表为图4-3所示。在软件系统开发的过程中,最为关键的一步是构建一个完整且详实的数据表单。在一个详实的数据表单中,首先要有一个详实的数据表单作为基础,这样才能确定不同数据表的数量与配置;通过对整个系统的数据组织架构及各数据表之间的关联性进行深入分析后,从而能够更好地优化各部分之间的协调关系;数据库的主要职责是安全且可靠地存储和管理所有工程相关的信息,并通过严格的访问控制机制保护敏感数据。

图4-3 系统数据库
3系统详细设计
5.1 小程序端
用户实现登录,在小程序中进行身份验证操作时,请录入账号信息并选择对应的角色进行系统授权登录(如图5-1所示)。

图5-1登录界面图
在用户的注册页面上按照要求输入必要的个人信息包括但不限于账号密码确认密码姓名性别头像以及手机号码等信息完成注册流程如图5-2所示

图5-2用户注册界面图
当用户成功登录系统时,能够对首页内容、药品信息库数据以及个人菜谱等具体内容进行详尽的操作步骤。

图5-3 小程序首页界面图
