项目二:热水循环泵系统(1)
DAY3 项目二:热水循环泵系统
一、项目背景介绍
项目用在彩扩机(冲洗照片的机器)中,要求对两个槽缸循环注入热水,相隔时间为5分钟,同时对彩扩机中加热系统要有散热功能,当加热系统温度过高散热系统工作并且红LED灯点亮作为警告,当温度降到正常范围,散热系统不工作并且绿LED灯点亮表示彩扩机工作正常。
二、项目资源评估
需要的条件:
1、有刷直流马达电压12V负载功率0.6W
=> I=P/U=0.6W/12V=50mA
一共需要两个有刷直流马达
马达1:正转给A槽注水,反转给B槽注水
马达2:正转和停,T≥70°C,马达开始转,用作散热,且红灯亮。T≤45°C,绿灯亮。
2、电源系统由机器提供:15VDC
3、温度开关:温度传感器上通过的电流不能太大,要≤5mA
第一次在小于70度时导通, 大于70度关断,当温度再次降到45°C时再次导通
4、定时器开关
三、原理图设计
1、散热马达电路设计
因为温度传感器上通过的电流不能太大,要≤5mA,所以不能直接串连在电路里。
1.1 电源降压:将15VDC电压降到马达需要的12VDC
可参照项目1里的方案2设计
此时,马达就可以转了。但我们不想它这么快的就转起来,因为温度传感器还没用进来,此时,我们可以引进三极管来作为开关管 。
1.2 三极管的开关作用(三极管的5个特性见项目1方法2)
这里先选取NPN管,在下一篇里面再选取PNP管来讲解
当三极管没有导通时,三极管的ce端电阻相当于无穷大。马达上的电阻与三极管上的电阻相当于无穷小。根据分压原理,所以c点电压为12V。
当三极管导通后,根据三极管的特性可知该点电压为0.3V。
1.3 设计电路给三极管的b级接入一个大于1mA的电流
1.3.1 接下拉电阻的必要性(避免三态的出现;给静电、雷击提供回路;开关断开后给三极管内部电容提供放电通道,从而加速三极管的关闭)
1、当开关闭合时,三极管接的是+12V电压。但当开关断开后,三极管左端的状态就不确定了。可能是高,也可能是低。在这里我们称这种情况为高阻态。这里可以采用下拉电阻来解决这个情况。电路里一定要避免高阻态的出现。
2、若R1和Q1间被雷击或者有高压静电,则三极管一瞬间就会被损坏,所以这里需要加一个下拉电阻,有雷击或者是静电的时候,可以将其引到地。
3、如果R1和Q1间接上拉电阻的话,那么无论温度开关断开还是闭合,三极管都是打开的状态。
1.3.2 下拉电阻的取值
1、想要三极管导通的话,则三极管b端电压要比e端电压高0.7V,因为e端电压为0V,所以b端电压最小为0.7V。
2、根据R1、R2分压原理:R2×12V/R1+R2>0.7V==>R2>620Ω
3、R2不能太小,要增大,这样功耗小一些。同时R2也不能太大,太大的话阻抗也会大,那么电流还是会流到三极管中,从而损坏三极管。
4、根据工程经验,可取值为2K。
1.4 温度开关(温度开关都是机械式的,机械式开关闭合和断开时都会产生高的dv/dt即尖峰电压,会导致三极管发生振荡。所以这里引入滤波电路)
1.4.1 RC滤波
假设滤波5us,R1取1K,则C1为5nF,可取近似值472
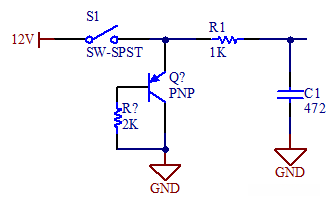
1.4.3 温度开关断开后希望C1上的电容放电放的快一些(不然三极管上还有电流流过,马达还会多转一会)
可以通过三极管PNP将C1上的电压给放掉
但开关闭合后,12V的电压会通过PNP管流向地,会造成很大的功率损耗。
解决方法思路:
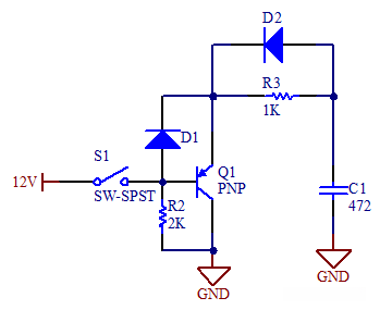
且通过R2和R3两个电阻后,滤波时间会变长,t=RC
这时可以通过二极管的单向导电性来完成
这样就可以实现开关管闭合,电压从二极管向后走,而不通过三极管。开关管断开后,电容C1上的电压通过PNP管流向地。
可以在R3上面再加上一个二极管,相比电阻来说,二极管的内阻更小,电流从二极管流过,相当于将电阻短路,放电时间会更快。
1.5 接入红、绿LED灯
设流过LED灯上的电流为5mA,R1=(12-3.3)V/5mA=1.74KΩ,但不是标称值,所以取1K8
1.5.1 马达转时,红LED灯亮

1.5.2 马达转时,绿LED灯灭
二极管导通后,该点电压会被钳制在0.7V
三极管导通后,ce处电压被钳制在0.3V
所以绿LED灯上电压为1V,处于熄灭状态(LED灯要3.3V才可以亮)
当马达停止转动时,二极管D2左端电压为12V,二极管无法导通,所以绿LED灯亮
1.5.3 电感
1、电感的电流是渐变的
2、电感自感会阻碍电流变化
3、电感自感方向和电流方向相反
4、电感是存储能量并且本身不耗能
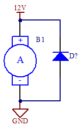
1.5.4 继电器和马达都是电感,有自感,会阻碍自身电流的变化。三极管关断后,电流应该变小的,自感会形成一个很高的电动势,会把三极管击穿,所以这里需要一个反向二极管,将电流释放完毕。(为什么不用电阻呢?因为电阻会消耗能量,二极管可以对能量进行一个回收)

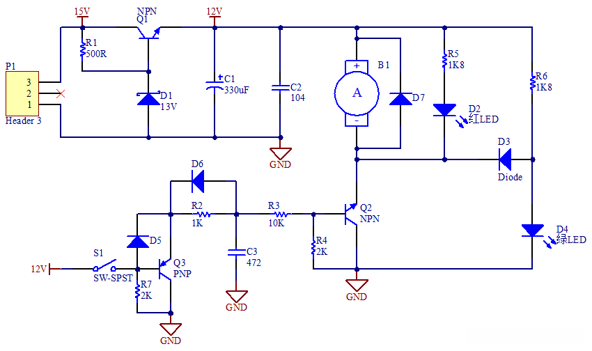
总结:马达2 完整的原理图













