基于51单片机的智能灯光控制系统
发布时间
阅读量:
阅读量
一.硬件方案
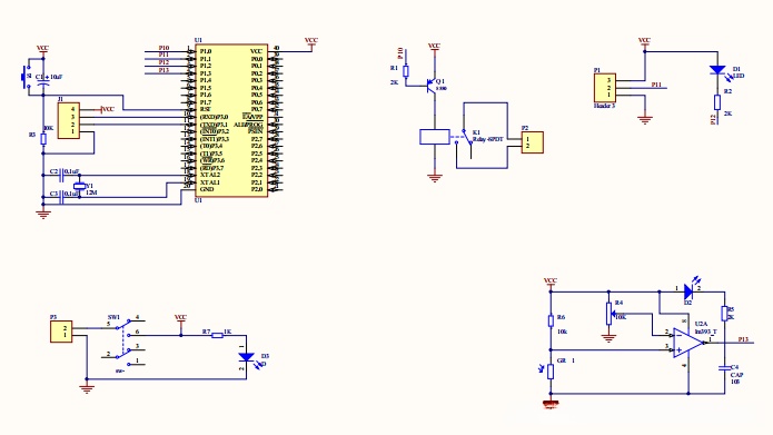
智能灯光控制系统由单片机最小系统、人体感应模块、关照强度模块、灯光控制模块、电源模块及灯泡构成。本文采用STC89C52单片机作为核心控制器,在综合运用光照度与红外人体感应技术的基础上进行主动探测与被动探测相结合的方式下实现了室内无人状态或充分照明时的自动开灯功能;而当有人到来且环境光线不足时会自动开启照明设备。一旦人们进入住宅或离开公寓后楼道灯会在一分钟后会自行熄灭;而在白天即便有行人经过也不会开启照明设备从而实现节能效果。电路系统主要包含51单片机最小系统+红外热释电传感器+光强度检测电路+继电器型灯具控制单元+电源组件等部分
二.设计功能
(1)利用红外热释电传感器实现人体信号的检测。
(2)首先使用光敏电阻检测环境光的光线强度,之后通过比较器电路进行比较,并将检测结果传递给单片机。
(3)当在夜间且光线较暗时检测到人体体征时,单片机通过灯光控制电路开启白炽灯,并在连续2分钟内无体征或较强光线时关闭该装置以达到节能目的。
(4)该传感器能够有效测量距离范围为5米至7米。
三.设计原理图
(1)原理图主要采用AD软件进行设计,如图:

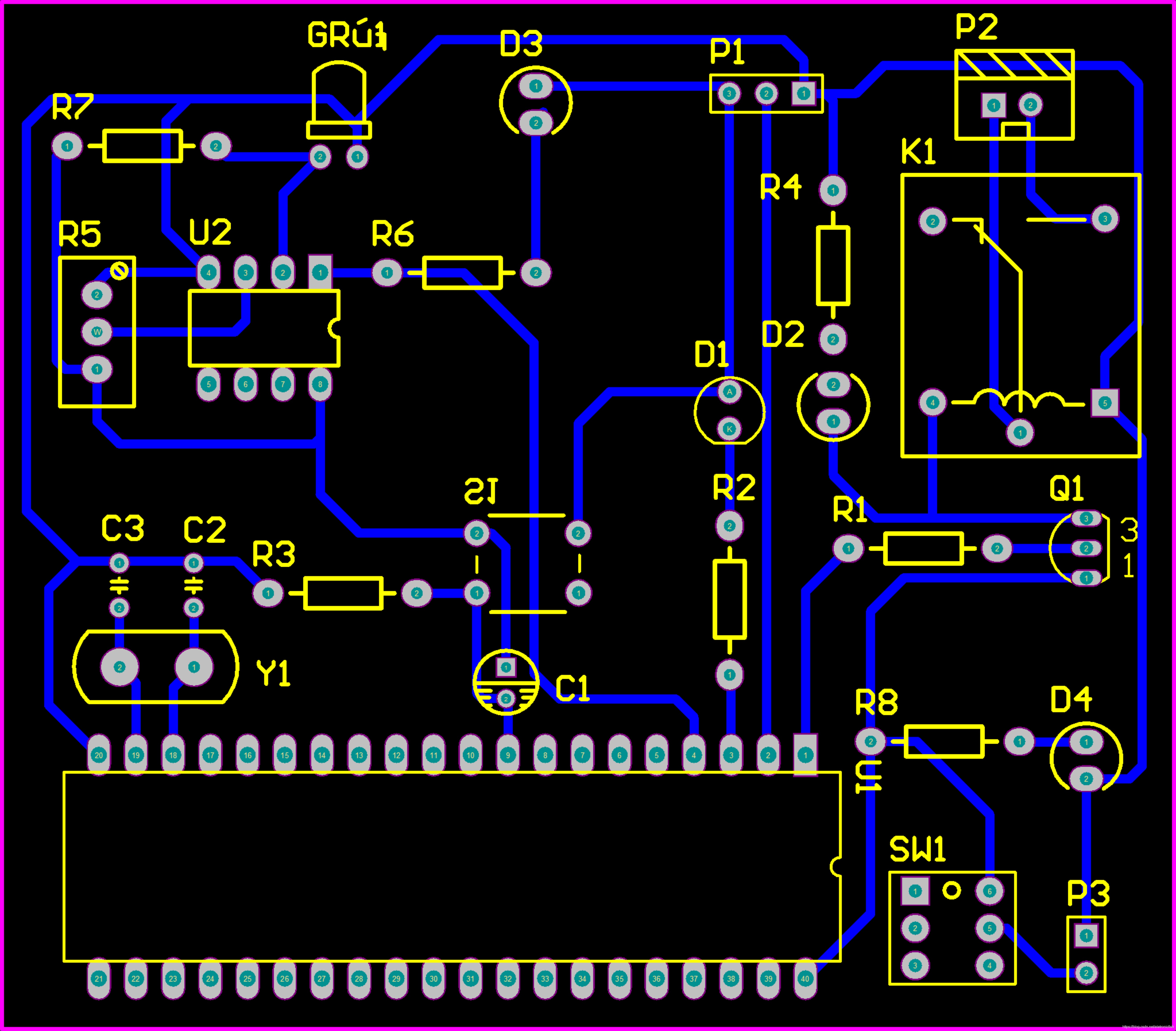
(2)PCB图如下:

四.软件设计
(1)主程序源码
void main(void)
{
int i,j;
while(1)
{
if(Rsd == 1)Led = 0; //热释电指示灯
else Led = 1;
if(Rsd == 1 && Light == 0)
{
Ji_D_Qi = 0;
Led = 0;
for(i=0;i<TIMEMIN;i++)
{
for(j=0;j<10;j++) //执行完一次一分钟
{
DelayMs(1000);
if(Rsd == 1)Led = 0;
else Led = 1;
}
}
Led = 1;
}
else Ji_D_Qi = 1; //关闭继电器
}
}
资料链接:https://pan.baidu.com/s/1jvG_kZjRvNg3soKWZRakeQ?pwd=qxud
全部评论 (0)
还没有任何评论哟~
