jumpserver注意事项以及报错处理
需要注意下面亮点
在使用jumpserver过程中,有一步是系统用户推送,要推送成功,client(后端服务器)要满足以下条件:
后端服务器需要有python、sudo环境才能使用推送用户,批量命令等功能
后端服务器如果开启了selinux,请安装libselinux-python
在使用Jumpserver过程中的一些名词解释
用户:用户是授权和登陆的主体,将来为每个员工建立一个账户,用来登录跳板机, 将资产授权给该用户,查看用户登陆记录命令历史等。
用户组:多个用户可以组合成用户组,为了方便进行授权,可以将一个部门或几个用户 组建成用户组,在授权中使用组授权,该组中的用户拥有所有授权的主机权限。
资产:资产通常是我们的服务器、网络设备等,将资产授权给用户,用户则会有权限登 录资产,执行命令等。
管理账户:添加资产时需要添加一个管理账户,该账户是该资产上已有的有管理权限的用户, 如root,或者有 NOPASSWD: ALL sudo权限的用户,该管理账户用来向资产推送系统用户, 为系统用户添加sudo,获取资产的一些硬件信息。
资产组:同用户组,是资产组成的集合,为了方便授权。
机房:又称IDC,这个不用解释了吧。
Sudo:这里的sudo其实是Linux中的sudo命令别名,一个sudo别名包含多个命令, 系统用户关联sudo就代表该系统用户有权限sudo执行这些命令。
系统用户:系统用户是服务器上建立的一些真实存在的可以ssh登陆的用户,如 dev, sa, dba等,系统用户可使用jumpserver推送到服务器上,也可以利用自己公司 的工具进行推送,授权时将用户、资产、系统用户关联起来则表明用户有权限登陆该资产的这个系统用户,比如用户小明 以 dev系统用户登录 172.16.1.1资产, 简单理解就是 将某个资产上的某个系统用户映射给这个用户登录。
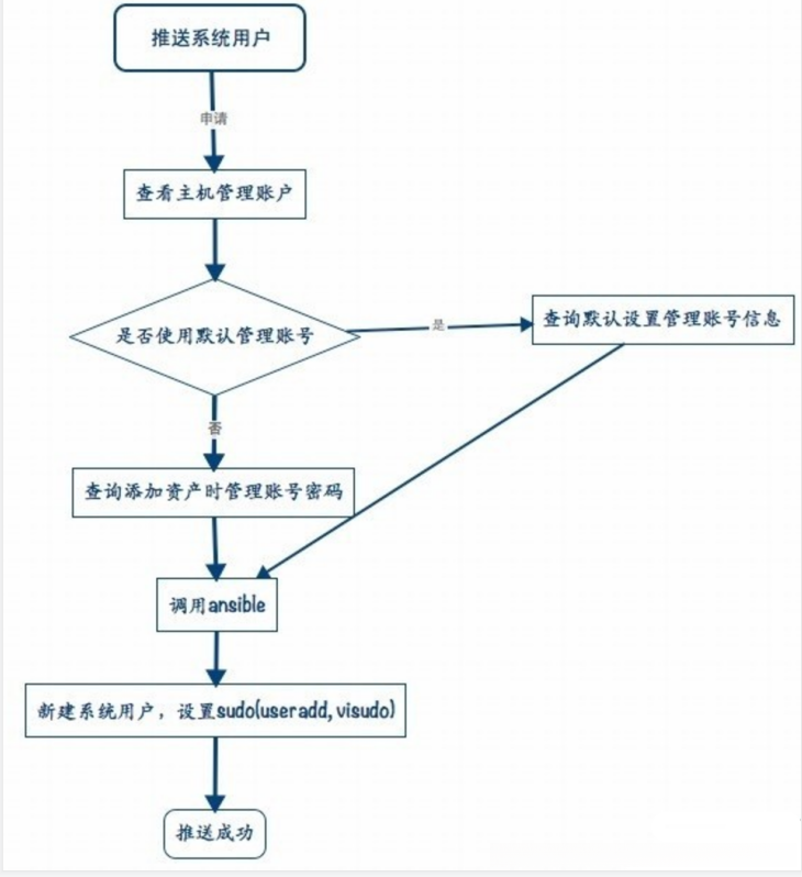
推送系统用户:添加完系统用户,需要推送,推送操作是使用ansible,把添加的系统用户和系统用户管理的sudo,推送到资产上,具体体现是在资产上useradd该系统用户,设置它的key,然后设置它的sudo,为了让用户可以登录它。
授权规则:授权规则是将资产系统用户和用户关联起来,用来完成授权。 这样用户就可以以某个系统用户账号登陆资产。大家对这好像不是很理解,其实也是对系统用户, 用户这里没有搞清楚。我们可以把用户当做虚拟的用户,而系统用户是真实再服务器上存在的用户, 系统用户可以使用jumpserver推送,也可以自己手动建立,但是推送的过程一定要有,哪怕是模拟 推送(不选择秘钥和密码推送,如网络设备),因为添加授权规则会检查推送记录。为了简化理解, 我们暂时 以 用户 资产 系统用户 来理解,暂时不考虑组,添加这样的规则意思是 授权 用户 在这个资产上 以这个系统用户来登陆, 系统用户是一组具有通用性,具有sudo的用户, 不同的用户授权不同的 系统用户,比如 dba可能有用数据库的sudo权限。
日志审计:分为以下5个方式:1)在线:查看当前在线的用户(非web在线),可以监控用户的命令执行,强制结束用户 登录;2)实时监控:实时监控用户的操作;3)登录历史:查看以往用户的登录历史,可以查看用户登陆操作的命令,可以回放用户 执行命令的录像;4)命令记录:查看用户批量执行命令的历史,包含执行命令的主机,执行的命令,执行的结果;5)上传下载:查看用户上传下载文件的记录。
默认设置:默认设置里可以设置 默认管理账号信息,包括账号密码密钥,默认信息为了方便添加资产 而设计,添加资产时如果选择使用默认管理账号,则会使用这里设置的信息,端口是资产的ssh端口,添加 资产时,默认会使用该端口。
--------------------------------------------Jumpserver中的用户,系统用户,管理用户对比---------------------------------------
为了简单的描述这个问题,可以举例来说明,:
1)用户:小王(公司员工),
2)系统用户:dev(后端服务器上存在的账号),
授权时将系统用户dev在某台后段服务器授权给小王,这样小王登陆后端服务器,其实是登陆了服务器上的dev用户,类似执行 "ssh dev@somehost"
3)管理账号: 是为了帮助大家推送系统用户用的
在jumpserver上新建系统用户并推送, 其实相当于执行了 "ssh 管理账户@somehost -e 'useradd 系统账号'" , 这个是用ansible完成这样的操作。
cpp

下面简单说下在Jumpserver的web界面里添加用户、推送用户等操作流程:
1. 添加用户
用户管理 - 查看用户 - 添加用户 填写基本信息,完成用户添加。
用户添加完成后,根据提示记住用户账号密码,换个浏览器登录下载key,
ssh登录jumpserver测试
2. 添加资产
资产管理 - 查看资产 - 添加资产 填写基本信息,完成资产添加
3. 添加sudo
授权管理 - Sudo - 添加别名 输入别名名称和命令,完成sudo添加
4. 添加系统用户
授权管理 - 系统用户 - 添加 输入基本信息,完成系统用户添加
5. 推送系统用户
授权管理 - 推送 - 选择需要推送的资产或资产组完成推送
推送只支持服务器,使用密钥是指用户从跳板机跳转时使用key,反之使用密码,
授权时会检查推送记录,如果没有推送过则无法完成系统用户在该资产上的授权。
如果资产时网络设备,请不要选择密码和秘钥,模拟一下推送,目的是为了生成
推送记录。
6. 添加授权规则
授权管理 - 授权规则 - 添加规则 选择刚才添加的用户,资产,系统用户完成授权
7. 测试登录
用户下载key 登录跳板机,会自动connect.py,根据提示登录服务器
用户登陆web 查看授权的主机,点击后面的链接,测试是否可以登录服务器
8. 监控和结束会话
日志审计 - 在线 查看当前登录的用户登录情况,点击监控查看用户执行的命令, 点击阻断,结束用户的会话
9. 查看历史记录
日志审计 - 登录历史 查看登录历史,点击统计查看命令历史,点击回放查看录像
10. 执行命令
同7 测试命令的执行,命令记录查看 批量执行命令的日志
11. 上传下载
同7 测试文件的上传下载,日志审计 - 上传下载 查看上传下载记录
下面分享几个问题的排查注意点:
1)查看日志
tail -f logs/jumpserver.log
里面包含了详细的日志,包含了账号和密码,一切完成后,请将 jumpserver.conf中的log改为 warning等
2)推送系统用户失败
在系统用户列表,点击系统用户名称,查看系统用户详情,把鼠标放到失败按钮上,会看到失败的原因,通常是因为 管理账号添加的不对(见管理账号名称解释),或服务器没有安装sudo(推送系统用户时,会推送sudo设置)
3)邮件发送失败
如果出现mail,smtp等错误通常都是由于发送邮件导致的,请尝试不同提供商的邮件设置
**4)service启动失败
请进入/opt/jumpserver目录,手动
python manage.py runserver 0.0.0.0:80
python run_websocket.py
如果启动失败,可能是由于 80端口和3000端口已经被占用,或者数据库账号密码不对,请检查**
5)监控,websocket, web命令执行失败
它们会像的websocket服务发起请求, 可能是websocket没有启动,可能是Jumpserver.conf中websocket的地址不正确(注意这个文件里的ip地址的配置,内外网地址?端口通不通?),务必保证设置的地址用户可以访问到(映射或防火墙等), service.sh先关掉服务器,手动, 查看websocket的console输出
**6)Crypto,HAVE_DECL_MPZ_POWM_SEC等错误
很常见的错误,通常是由 pycrypto的版本问题,请卸载重新安装
pip uninstall pycrypto
rm -rf /usr/lib64/python2.6/site-packages/Crypto/
pip install pycrypto**
==================================================
问题记录一:
默认跳板机的上传文件有限制大小为256M,可以修改dropzone.js
[root@ test -vm001 ~] # vim /opt/jumpserver/static/js/dropzone/dropzone.js ,296 行
maxFilesize: 5000,
还要安装一个nginx代理,以用来改善它的80端口访问和改善WEB大文件上传,加上一个http: //jumpserver .venic.com /doc
来链接使用说明
[root@ test -vm001 http] # vi uploadbigfile.conf
server {
listen 80;
client_max_body_size 5g;
proxy_connect_timeout 300;
proxy_read_timeout 300;
proxy_send_timeout 300;
proxy_buffer_size 64k;
proxy_buffers 4 32k;
proxy_busy_buffers_size 64k;
proxy_temp_file_write_size 64k;
location ^~ /ws/ {
proxy_set_header X-Real-IP $remote_addr;
proxy_set_header Host $host;
proxy_set_header X-Forwarded-For $proxy_add_x_forwarded_for;
proxy_http_version 1.1;
proxy_set_header Upgrade $http_upgrade;
proxy_set_header Connection "upgrade" ;
proxy_pass http: //127 .0.0.1:8000 /ws/ ;
}
location / {
proxy_pass http: //127 .0.0.1:8000;
}
location /file/upload/ {
proxy_pass http: //127 .0.0.1:8083;
}
location ^~ /doc/ {
proxy_pass http: //127 .0.0.1:8088/;
}
}
server {
listen 8088;
location / {
root /opt/jumpserver/docs/ ;
index index.html index.htm;
}
}
由于多了一个8083端口,还要启动这个
[root@ test -vm001 ~] # cd /opt/jumpserver
[root@ test -vm001 ~] # python manage.py runserver 127.0.0.1:8083 &
*************************************************
xshell工具的上传大小还没解决,以下是刚才修改配置的位置,但测试最终提示不超过2G的单文件。
上传文件有限制大小为256M,可以修改dropzone.js
[root@ test -vm001 ~] # vi /opt/jumpserver/static/js/dropzone/dropzone.js ,296 行
maxFilesize: 5000,
[root@ test -vm001 ~] # /opt/jumpserver/service.sh restart

问题记录二:
jumpserver一段时间后,突然发现服务器的CPU负载很高,zabbix报警jumpserver服务器利用率已高达85%!
[root@jumpserver01 ~] # uptime
14:03:49 up 52 days, 22:36, 4 users , load average: 33, 35, 38
[root@jumpserver01 ~] # top
top - 14:04:12 up 52 days, 22:37, 4 users , load average: 1.02, 1.05, 0.80
Tasks: 902 total, 3 running, 899 sleeping, 0 stopped, 0 zombie
Cpu(s): 2.6%us, 0.1%sy, 0.0%ni, 97.3% id , 0.0%wa, 0.0%hi, 0.0%si, 0.0%st
Mem: 65724264k total, 4008704k used, 61715560k free , 257600k buffers
Swap: 32767996k total, 0k used, 32767996k free , 230724k cached
PID USER PR NI VIRT RES SHR S %CPU %MEM TIME+ COMMAND
20299 chengjun 20 0 360m 35m 4768 R 100.0 0.1 20:49.54 python
32661 502 20 0 303m 25m 3720 S 100.0 0.1 0:00.22 python
20299 chengjun 20 0 360m 35m 4768 R 100.0 0.1 20:49.54 python
32661 502 20 0 303m 25m 3720 S 100.0 0.1 0:00.22 python
25149 chengjun 20 0 360m 35m 4768 R 100.0 0.1 20:49.54 python
38315 502 20 0 303m 25m 3720 S 100.0 0.1 0:00.22 python
42299 chengjun 20 0 360m 35m 4768 R 100.0 0.1 20:49.54 python
23161 502 20 0 303m 25m 3720 S 100.0 0.1 0:00.22 python
......
jumpserver服务器的配置是128G内存、40核CPU,按照这个配置,服务器硬件配置方面是绝对不会出现瓶颈的!
经排查是由于之前有些用户登录jumpserver后没有退出程序,从而导致一直占用cpu资源。
[root@jumpserver01 ~] # ps -ef|grep python
root 20299 20284 98 13:42? 00:30:02 python /data/jumpserver/connect .py
root 37155 37153 0 14:12? 00:00:00 python /data/jumpserver/manage .py runserver 0.0.0.0:80
502 37156 37154 0 2017 ? 00:00:00 python /data/jumpserver/run_websocket .py
502 37171 37155 0 2017 ? 00:00:00 /usr/bin/python /data/jumpserver/manage .py runserver 0.0.0.0:80
root 37228 37156 0 14:12? 00:00:00 python /data/jumpserver/run_websocket .py
root 37229 37156 0 14:12? 00:00:00 python /data/jumpserver/run_websocket .py
502 37230 37156 0 2017 ? 00:00:00 python /data/jumpserver/run_websocket .py
zhenyj 37231 37156 0 2017 ? 00:00:00 python /data/jumpserver/run_websocket .py
502 37232 37156 0 2017 ? 00:00:00 python /data/jumpserver/run_websocket .py
502 37228 37156 0 2017 ? 00:00:00 python /data/jumpserver/run_websocket .py
zhenyj 37229 37156 0 2017 ? 00:00:00 python /data/jumpserver/run_websocket .py
zhenyj 37230 37156 0 2017 ? 00:00:00 python /data/jumpserver/run_websocket .py
502 37231 37156 0 2017 ? 00:00:00 python /data/jumpserver/run_websocket .py
root 37232 37156 0 14:12? 00:00:00 python /data/jumpserver/run_websocket .py
502 37228 37156 0 2017 ? 00:00:00 python /data/jumpserver/run_websocket .py
502 37229 37156 0 2017 ? 00:00:00 python /data/jumpserver/run_websocket .py
wangbin 37230 37156 0 2017 ? 00:00:00 python /data/jumpserver/run_websocket .py
root 37231 37156 0 14:12? 00:00:00 python /data/jumpserver/run_websocket .py
root 37232 37156 0 14:12? 00:00:00 python /data/jumpserver/run_websocket .py
502 37228 37156 0 2017 ? 00:00:00 python /data/jumpserver/run_websocket .py
502 37229 37156 0 2017 ? 00:00:00 python /data/jumpserver/run_websocket .py
xiaof 37230 37156 0 2017 ? 00:00:00 python /data/jumpserver/run_websocket .py
525 37228 37156 0 2017 ? 00:00:00 python /data/jumpserver/run_websocket .py
525 37229 37156 0 2017 ? 00:00:00 python /data/jumpserver/run_websocket .py
wangbin 37230 37156 0 2017 ? 00:00:00 python /data/jumpserver/run_websocket .py
chengwq 47230 37156 0 2017 ? 00:00:00 python /data/jumpserver/run_websocket .py
chengwq 43230 37156 0 2017 ? 00:00:00 python /data/jumpserver/run_websocket .py
如上信息,那些第五列显示 "2017 ?" 信息的,即是之前登陆jumpserver后没有完全退出以至于系统资源一直被占用。
批量 kill 掉这些程序的pid即可降低jumpserver服务器的CPU利用率。
[root@jumpserver01 ~] # ps -ef|grep python |awk '$5=2017 {print $2}'|xargs kill -9

