蓝牙精确定位技术下的化工厂安全管理系统,蓝牙定位标签-新导智能

一.项目背景;
苏州新导公司根据普瑞玛智能装备有限公司现场的具体情况及安全管理要求,并基于蓝牙定位技术特别开发了一套适用于化工厂实际需求的安全定位管理系统
通过蓝牙定位建设人员定位安全管理系统,可实现以下目标:
构建全局可视化定位管理系统并确保定位信号在全区域实现良好覆盖。管理者可通过该系统实时掌握人员、车辆、消防急救设备及物资的位置信息,并在企业生产运营中及时应对突发事件。就地对移动式终端设备(如物料运输车和化工废料垃圾桶)进行动态调度,在保障安全的前提下提升资源利用效率。实时监控生产运行状态以确保系统高效稳定运行。
持续追踪员工和访客的活动轨迹, 以确保数据采集分析工作的顺利开展
3. 通过现有 video 监控系统的集成,在人员定位与录像画面之间实现了实时联动;一旦遇到紧急情况时,该系统会立刻发出警报,并触发现场监控录像;从而改进了传统 video 监控管理系统。
4. 配置人员活动权限的设置,在有人进入非授权区域时被系统及时进行报警提醒,并详细记录该事件的情况以及违规人员的行动轨迹以确保管理更加规范和智能化。
5.支持现有的门禁系统集成:定位卡内置RFID功能,员工只需更换原有的门禁卡片为带有RFID功能的定位卡即可实现门禁刷卡和消费等功能。
******二.**设计原则
2.1实用性原则
苏州新导化工厂的蓝牙定位系统建设项目主要围绕用户的实际需求展开规划,在尽量减少投资的前提下,全面考虑覆盖全面的定位信号、采用灵活的无线网络安装位置、确保维护起来更加方便以及实现操作更加简便等实用性的技术方案。
2.2 安全性原则
建立网络层的安全防护机制以阻止未授权访问,并对操作人员进行越界操作行为的监控与管理以保证数据和信息的安全性与可靠性
2.3 成熟和先进性原则
基于国际先进的无线传输技术和定位技术,在系统的结构设计、算法实现以及相关的配置管理方面实现了高度的优化。
2.4 规范性原则
采用先进技术与设备均符合国际标准、国家标准以及行业内的最高规范,并为其未来发展奠定了坚实的基础,并实现了与其他系统之间的无缝对接
2.5 开放性原则
在设计时
2.6 可伸展性原则
所有的系统设备不仅满足当前的需求,并且在后续扩展模块中能够适应未来可能出现的需求。例如,在定位设备和配置配件以及定制管理系统方面有需求时会得到更好的支持。确保建成后的系统具备技术升级的能力,并在此过程中保护已有的投资。
2.7 可管理性原则
整个系统的设备便于管理、容易维护,并且操作简便。该系统易于学习和使用,并确保实时监控与维护。在设备安全、数据流量及性能等方面能够实现有效的实时监控与维护,并支持远程监控与故障排查。

******三.**设计要求
3.1 安全性
定位数据无线传输的安全性,定位引擎运行的安全性。
3.2 可靠性
应用系统的正常运行取决于其网络系统的可靠性作为核心保障
3.3 多元性
视频监控系统能够配合定位系统实现全景联动功能;当触发告警时,该系统能够精确定位并实时呈现画面;该系统还提供了二次开发接口。
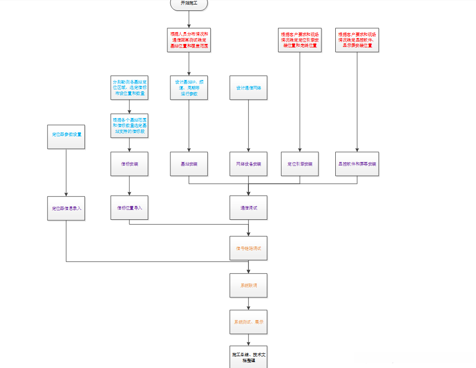
四 系统总体设计
4**.1蓝牙定位系统架构**
在指定区域采用苏州新导分布式部署模式安装蓝牙信标设备作为室内定位基础设施,在线定时发送定位信号完成无线定位环境的构建。工作人员佩戴带有定位标签的设备接收信标发送的实时定位信号,并通过专有LoRaLAN通信网络将接收到的信标参数数据传输至相应的定位基站设备。各定位基站收集并经由数据中继传输至统一的室内人员定位解算引擎完成精确的位置计算工作。基于获取的位置信息应用系统对人员进行安全管控
4****.2********设备介绍
4.2.1蓝牙信标
基于定位区域现场实际情况部署分布式蓝牙信标系统,在全面覆盖的基础上构建无线网络环境
4.2.2定位标签
定位标签体积便携易携, 可以方便地携带. 定位标签可感知蓝牙信标信号, 并采用无线传输方式将位置信息发送到定位基站.
4.2.3物联网网关****
在厂区内部布置了分布式基站进行定位,在远程区域实现了多组定位标签信号的并行接收,并对采集到的数据进行整合处理后通过通信网络传输至定位系统
4.2.4补盲物联网网关
将定位引擎部署至管理平台的数据机房中,并存储了大量地图相关的信息数据。随后,利用多元信息融合的定位算法精确计算出定位标签的位置,并以便供管理平台软件进行调用。
4.3蓝牙定位系统管理功能****
4.3.1设备管理****
该系统具备硬件设备管理功能,并对蓝牙信标、定位标签及定位基站等相关设备进行布设与安装。
(2)支持硬件设备在线、离线、故障、电量等状态显示;
(3)支持硬件设备增、删、改、查。
4.3.2地图管理****
(1)支持定位地图信息的增、删、改、查,包括地图名称、地图类别、坐标等信息;
(2)支持摄像机信息的增、删、改、查,包括IP地址、所属地图、监控区域等信息。
4.3.3标签管理****
(1)分级设置组织架构,设置最低级架构中人员定位标记的形状与颜色;
(2)支持组织架构的增、删、改、查;
(3)支持对定位标签信息进行增减更新查询操作,并包括以下具体信息:例如包含以下字段数据:标签ID字段值范围为整数型;该字段对应的真实名称;该字段所属的工作部门;该字段对应的人工性别标识;该字段对应的岗位类别编码等数据
(4)支持定位标签信息的批量导入。

4.3.4用户管理****
(1)支持管理员添加、删除普通用户;
(2)支持业务模块权限设置;
(3)支持用户操作日志。
4.4软件主要功能****
4.4.1实时定位****
该系统支持二维(2D)与三维(3D)地图的显示,并实时提供人员、车辆、消防急救设备及生产物资在各个位置的具体坐标。系统能够对各区域内的定位人员数量、车辆数量、配备的消防急救设备数量及生产物资库存总数进行动态统计,并记录每个定位标签的电量水平以及其当前处于在线模式、离线状态还是休眠状态。通过点击地图上的各个定位标记,可以快速获取相关位置上人员、车辆及其他资源的具体信息。系统还具备地图缩放功能以及多图层切换模式,并通过该功能实现地图界面与监控画面之间的切换操作
******4.**4.2视频联动
当遇到告警事件或对特定人员实施管控时
******4.**4.3统计管理
1)目标数量********统计
在数字地图中配置目标数量统计区域能够实现各区域的目标数量分类计算并以图形化形式展示结果
****2)****报警统计
基于实际工作需求,在系统中配置相应的告警类型(包括越界告警、脱岗告警、静默告警、集群告警及超员告警等)后,系统持续监控触发的告警事件,并定期生成报告。这些报告有助于管理人员迅速识别潜在的安全隐患,并采取立即应对措施。
4.4.4报警管理****
当出现报警事件时,在线监控平台会实时记录该起警情并发送应急通知(包含事故时间点、发生地点、分类别分析及初步判定情况等信息),以便于工作人员能够迅速采取有效措施来应对突发情况。
1)越界报警
该系统将不同管理区域划分为不同权限等级,在人员进入非授权区域时会触发越界行为指示,并在发生越界行为时自动记录事件位置信息。管理人员能够迅速识别并采取应对措施以避免潜在问题。
2)脱岗报警
在系统中进行特定时间段内指定人员的值班安排配置,在岗期间若发现该区域无人值守,则系统会立即触发脱岗报警提示。管理人员能够迅速掌握岗位状态以确保工作规范进行。
3****)静止报警****
当工作人员长时间保持静止状态时

4****)聚集报警****
为了在蓝牙定位系统中设置警戒区范围、警戒距离半径及最大承载人数限制,在达到最大承载人数限制时将立即发出警报并提示工作人员及时疏散以防止安全事故发生
5****)超员报警****
在系统中配置超员报警的范围和人员的最大承载能力,在区域内部的人数超过预先设定的最大承载数量时,系统将发出超员警报通知并向现场工作人员发出撤离指令以防止安全事故的发生
6****)****一键求助
遇到紧急事件时,工作人员通过定位标签发送求助信号,系统智能化地显示该人员的具体位置及相关监控视频,从而管理人员能够及时掌握现场状况并采取适当的应对措施.
4.4.6********电子围栏
在地图中设置电子围栏,并将其与数量统计、权限管理以及报警管理等进行集成以实现相应的统计和报警功能
4.4.7巡检管理****
制定并明确具体的巡查点、巡查路线以及巡查时间段的相关信息。若工作人员未遵循所设定的巡查路线及时间段执行巡查任务时,则蓝牙定位系统会立即触发违规行为报警提示。这一机制有助于管理人员对巡查工作进行监督并规范日常巡查流程,从而确保厂区的安全运行。

