自动驾驶嵌入式修炼秘籍:理想L9自动驾驶域控制器拆解
理想L9自动驾驶域控制器拆解
printf("欢迎关注公众号:车载嵌入式探索者,博主建立了一个车规级开发交流群,
感兴趣的朋友可以关注公众号,加个人WX:_kevin0123456789,备注:车载。")
简介:
理想L9辅助驾驶软件依靠自研,硬件方面包括配备激光雷达和多个高清摄像头,算力平台包含两颗英伟达Orin-X处理器,总算力达到508Tops,实现全场景的导航辅助驾驶功能。
L9智能驾驶传感器方案:
- 1 颗 128 线激光雷达
- 4 颗 360° 环视摄像头(200 万像素)
- 7 颗辅助驾驶感知摄像头(6 颗 800 万,1 颗 200 万)
- 2 颗英伟达 Orin X 处理器(508 TOPS 算力)
- 5 颗智能驾驶辅助灯
自动驾驶域控制器核心信息如下:
实物图片


1、SOC-Orin
英伟达的TA990SA即英伟达边缘计算系列芯片 Jetson Orin。


Orin简介:
2019年12月英伟达发布了新一代面向自动驾驶、机器人领域的Orin芯片和计算平台,它最高算力(INT8)达到200TOPS,。Orin SoC采用7纳米工艺,由Ampere架构的GPU,ARM Hercules CPU,第二代深度学习加速器DLA、第二代视觉加速器PVA、视频编解码器、宽动态范围的ISP组成,同时引入了车规级的安全岛Safety Island设计,下图为Orin SoC的系统架构。

具体硬件参数如下:

Orin的量产车型有:上汽的R和智己,理想L9、蔚来ET7、小鹏新一代P7,威马M7、比亚迪 腾势N7 仰望U8、沃尔沃XC90、小米SU7等。
2、MCU-TC397

AURIX TC397结构框图:

TC397XM应用特点:
①、6个TriCore™,频率高达300MHz,具有DSP功能
②、所有内核都支持浮点和定点功能
③、高达16MB的闪存,带ECC保护
④、1024 KB EEPROM,500 k周期
⑤、高达6.9MB的RAM,带ECC保护
⑥、4x 12位SAR ADC转换器
⑦、以太网1 Gbit
⑧、支持FlexRay, CAN-FD, LIN, SPI
⑨、冗余和多样化的定时器模块(GTM, CCU6, GPT12)。
A、可编程HSM(硬件安全模块),全EVITA
B、外部存储器接口
C、用于处理器间通信的高速串行接口(HSL)。
D、高速跟踪端口2.5Gbit/s
E、单一电压供应5V或3.3V
3、交换机
交换机的作用:
①、连接多个以太网物理段,隔离冲突域
②、对以太网帧进行高速而透明的交换转发
③、自行学习和维护MAC地址信息
3.1、88Q5072
对应图中的③号标签;
Marvell®88Q5072是第一代高端口数汽车以太网交换机,具有11端口千兆以太网容量。它完全符合IEEE 802.3汽车标准,提供低功耗的高性能。
88Q5072提供7个集成的IEEE 100BASE-T1 PHY,带有6个固定的100BASE-T-1端口。第7个端口可配置为1x IEEE 100BASE-TX PHY、2x多速SerDes(1/2.5/5Gbps)或SGMII端口、1x RGMII或MII/RMII/GMII、1xPCIe或SerDes。它还提供本地和远程管理功能,提供对设备的轻松访问和配置。
这款88Q5072包括一个高性能ARM®Cortex M7 CPU,带有专用片上存储器,支持AVB协议,如精确时间协议(PTP)和安全防火墙,以防止外部恶意攻击。它采用先进的路由引擎来支持传入数据包的千兆位路由,而无需CPU干预。它通过深度数据包检测(DPI)技术、拒绝服务(DoS)引擎和可信引导功能提供最高级别的安全性,以确保车辆网络的安全。
主要功能:
①、集成ARM Cortex-M7 CPU,350MHz
②、高级安全功能,包括深度数据包检查引擎、专用DoS(拒绝服务引擎)和用于安全引导的多个密钥
③、对第3层静态路由的硬件支持
④、集成100BASE-T1 PHY和交换机核心的低功耗
⑤、支持主机的快速PCI Express接口连接
⑥、AEC-Q100二级合格
⑦、TC10睡眠/唤醒功能合规性
实物图


系统框图

3.2、88Q6113
对应图中的④号标签;
与88Q5072一样,88Q6113 也是Marvell的第一代多端口车载以太网交换机,具有 11 个端口的聚合以太网千兆容量。完全符合IEEE 802.3 车规标准,提供高带宽,高级路由和安全性。88Q6113 提供的所有MAC端口都具有千兆及以上带宽,包括 2个RGMII 或 MII/RMII/GMII端口、6个SGMII端口、2个 XFI 多速率 SerDes (1/2.5/5/10 Gbps) 或 SGMII 端口、1个PCIe 或 SerDes端口。该交换机芯片还提供了本地和远程管理功能,可轻松连接和配置该设备。88Q6113内置高性能 ARM® Cortex M7 CPU,及其专用内存,支持高精度时间同步协议 (PTP) 等 AVB 协议,且支持安全防火墙,以防止外部恶意攻击。该产品采用了先进的路由引擎,对输入数据报文可实现千兆路由,且无需 CPU 的干预。该产品还通过深度包检测(DPI) 技术、拒绝服务 (DoS) 引擎和安全启动技术为车辆网络安全提供最高级别的技术保障。

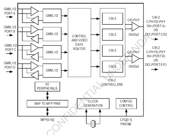
4、GMSL解串芯片
对应图中的标志⑤。

GMSL串解信号为:美信的MAX96712。
①、GMSL简介
GMSL:Gigabit Multimedia Serial Link是Maxim公司推出的一种高速串行接口,适用于视频、音频和控制信号的传输,使用50Ω同轴电缆或100Ω屏蔽双绞线电缆,传输距离可达15m或更长。下图显示了GMSL的高级体系结构。

GMSL专门设计用于高级驾驶员辅助系统(ADAS)和摄像头监控系统(CMS)。它可以提供高达6 GB/秒的视频传输速度。它使用STP或同轴电缆,这两种电缆价格低廉,对EMC干扰非常稳健。
MAX96712芯片为汽车级的4通道串行解码器,串行速度支持3Gbps和6Gbps,支持第一代的GMSL1和第二代的GMSL2标准。
MAX96712结构框图:

5、存储
对应图中的标志⑧。

存储芯片使用的是镁光的2EEB77 D8BFJ*4片、IKA22 HSA06和IWA22 JWD65芯片。
printf("欢迎关注公众号:车载嵌入式探索者,博主建立了一个车规级开发交流群,
感兴趣的朋友可以关注公众号,加个人WX:_kevin0123456789,备注:车载。")
