408计算机网络知识总结
发布时间
阅读量:
阅读量
408计算机网络知识总结
-
计算机网络的基本概念
-
计算机网络的构成要素
-
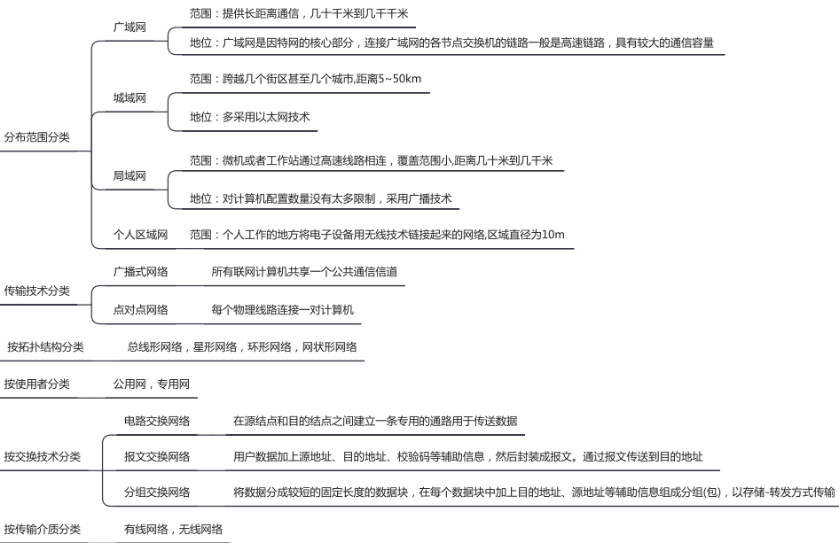
计算机网络的分类方法
-
计算机网络的性能评估指标
-
分层架构中的计算机网络体系结构
-
➖分层架构中的通用分层架构 ➖(OSI参考模型)
- ➖互联网协议体系结构 ➖(TCP/IP参考模型)
- ➖对比分析 ➖(体系结构比较)
-
🔴交换方式
-
- 分组交换
-
物理层
-
-
🔴通信基础
-
编码与调制
-
- 数字数据编码为数字信号
- 数字数据调制为模拟信号
- 模拟数据编码为数字信号
- 模拟数据调制为模拟信号
-
传输介质
-
🔴物理接口特性
-
网络层设备
-
-
-
数据链路层
-
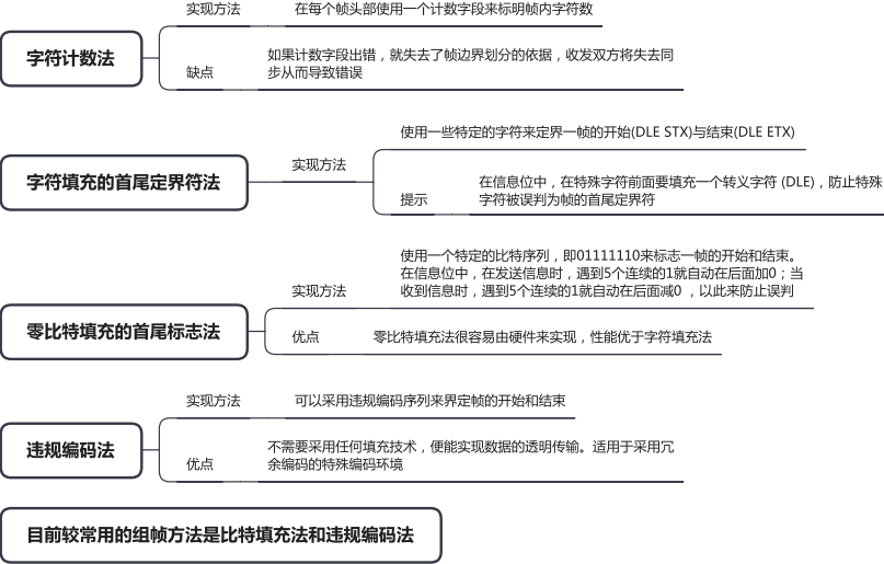
- 分组组装过程
-
🔴 流量管理与可靠性传输机制
-
-
滑动窗口技术的基本原理包括...
-
停止等待协议 SW
-
回传N帧协议 GBN
-
选择型重传协议 SR
-
🔴介质访问控制
-
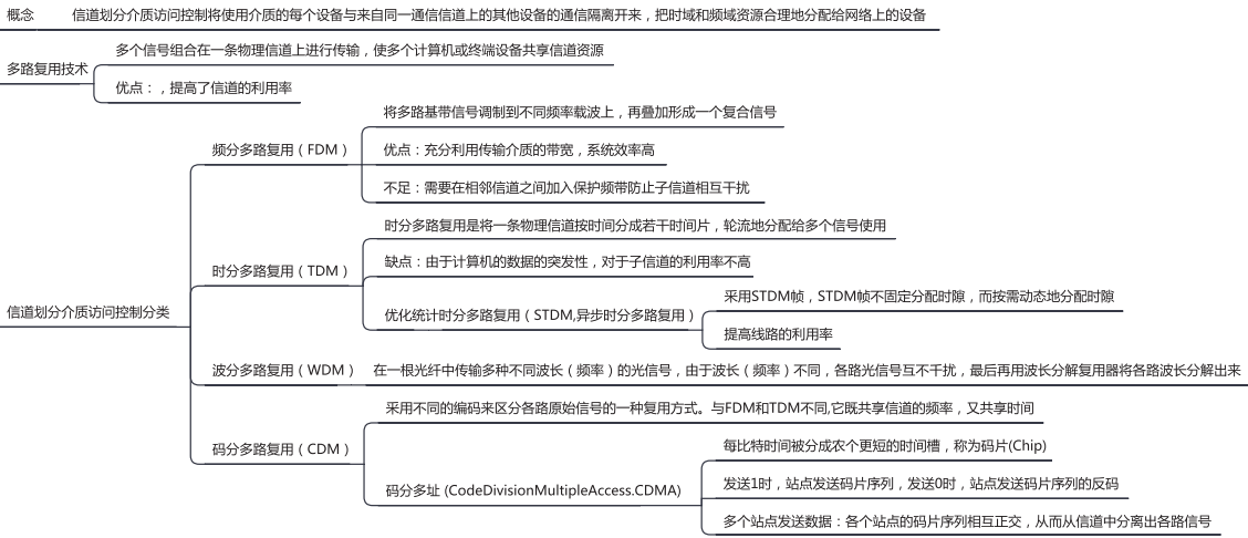
- 信道划分
- 随机接入
-
- CSMA
-
CSMA/CD
-
CSMA/CA
-
局域网
-
- 局域网分类
- 🔴以太网
- 高速以太网
- 🔴IEEE 802.11无线局域网
-
广域网
-
🔴虚拟局域网 VLAN(new)
-
- IEEE 802.1Q帧
- 交换机端口类型
-
🔴数据链路层设备
-
- 网桥
- 交换机
-
-
网络层
-
-
网络层功能
-
- 异构网络互连
- 🔴SDN(new)
- 拥塞控制
-
IP数据报的发送
-
- 发送过程
- 🔴IPv4数据报
-
-
网络位置
* 路由转发
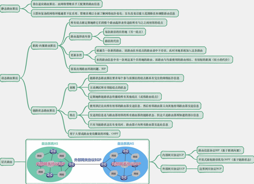
* * 路由算法
* 🔴路由选择协议
-
🔴关键协议
-
- 地址解析过程由 ARP 协议负责
-
- 在网络资源分配与管理中扮演重要角色的 DHCP 协议
-
-
用于处理网络错误与路由选择的ICMP 协议
- 🔴路由器
-
- 路由表
-
传输层
-
- 传输层功能
- 寻址&端口
- 无连接服务&面向连接服务
- UDP
-
- UDP校验
-
-
TCP
-
TCP的核心特性
- 报文体构成
- 网络层分组
- 🟢TCP连接建立过程
- 🟢SYN漫游攻击
- 🟢数据传输可靠性
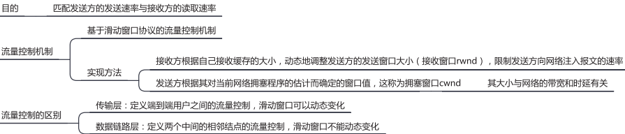
- 🟢流量调控机制
- 🟢拥塞控制机制
- 报文体构成
-
应用层
- 网络应用架构
- DHCP(动态主机配置协议)
- 域名解析服务DNS
- 文件传输服务FTP
- 电子邮件服务
- 万维网服务
- HTTP(超文本传输协议)
- 网络应用架构
计算机网络概述
计算机网络组成

计算机网络分类

性能指标


🔴计算机网络分层


🔴OSI参考模型


TCP/IP参考模型


比较

🔴交换方式

分组交换


物理层
🔴通信基础


编码与调制
数字数据编码为数字信号

数字数据调制为模拟信号

模拟数据编码为数字信号

模拟数据调制为模拟信号

传输介质




🔴物理接口特性

网络层设备


数据链路层
组帧

🔴流量控制&可靠传输机制

滑动窗口基本概念

停止-等待协议(SW)



回退N帧协议 GBN


选择重传协议 SR

🔴介质访问控制


信道划分

随机接入

CSMA

CSMA/CD


适用于有线连接的局域网
CSMA/CA


局域网

局域网分类


🔴以太网


高速以太网

🔴IEEE 802.11无线局域网



广域网

🔴虚拟局域网 VLAN(new)

IEEE 802.1Q帧


交换机端口类型


互连的trunk端口的PVID值不相等可能会造成错误

🔴数据链路层设备
网桥

路径选择算法

交换机



网络层
网络层功能
异构网络互连

🔴SDN(new)



拥塞控制

IP数据报的发送
发送过程

在数据包转发的过程中,在数据包转发的过程中

🔴IPv4数据报
数据报首部


数据部分


🔴IPv4地址
IP地址&MAC地址

分类编址



网络地址转换NAT

子网划分

无分类编址CIDR

VPN

路由转发
路由算法

🔴路由选择协议





🔴重要协议
地址解析协议ARP

动态主机配置协议DHCP

网际控制报文协议ICMP


🔴路由器


路由表

传输层
传输层功能

寻址&端口

无连接服务&面向连接服务




UDP


UDP校验


TCP
TCP协议特点

TCP报文段


🔴TCP连接管理



SYN洪泛攻击

可靠传输

流量控制


🔴拥塞控制


应用层

网络应用模型

动态主机配置协议DHCP

🔴域名解析系统DNS

文件传输协议FTP


🔴电子邮件


🔴万维网


超文本传输协议HTTP


特点

报文结构

全部评论 (0)
还没有任何评论哟~
