2023 海淀区信息学竞赛(初赛)试题及答案








2023年海淀区信息学竞赛试题答案
- C
- C
- A
- A
- B
- A
- B
- C
- C
- A
- C
- B
- C
- B
- B
- C
- B
- A
- A
- C
- D
- A
- A
- C
- C
- ×
- √
- ×
- A
- D
- √
- ×
- ×
- A
- C
- C
- C
- A
- C
全部评论 (0)
相关文章推荐
2023 海淀区信息学竞赛(初赛)试题及答案
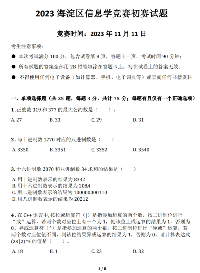
2023年海淀区信息学竞赛试题答案 1.C 2.C 3.A 4.A 5.B 6.A 7.B 8.C 9.C 10.A 11.C 12.B 13.C 14.B 15.B 16.C 17.B 18.A 1...
2024年北京海淀区中小学信息学竞赛(初赛)试题
来源:2024年北京海淀区中小学信息学竞赛(初赛)试题6547网 2024年北京海淀区中小学信息学竞赛(初赛)试题 题目总数:24总分数:100 单项选择题共有15道小题,每道小题3分,共45分 第1...
2024年北京海淀区中小学生信息学竞赛校级预选赛试题
2024年北京海淀区中小学生信息学竞赛校级预选赛试题 题目总数:24总分数:100 编程基础知识单选题 第1题单选题 关于2024年海淀区信息学竞赛的描述错误的是 A.报名在网上报名系统进行 B.必须...
2024年北京海淀区中小学生信息学竞赛预选赛初复题目难度
为了更好地推动这项活动的开展,给学校的信息技术教育课程提供动力和新的思路,给具有计算机特长的学生提供更多更广相互交流和学习的机会,并籍此契机培养和发现优秀的新时代人工智能人才,海淀区青少年活动管理中心...
经开区2023年信息学竞赛试题
经开区2023年信息学竞赛试题 一等奖分数线:120分 10333求和(sum)4历代BOSS0 10338天平(balance)4历代BOSS10 10339周长(diameter)5历代BOSS未...
python竞赛试题及答案_竞赛信息 | 蓝桥杯大赛Python组
蓝桥杯大赛 青少年创意编程Python组 竞赛规则及样题 —竞赛规则— 1 竞赛时长 Python编程组竞赛的选拔赛、省赛及国赛,竞赛时长均为120分钟,详细赛程安排另行通知。 2 竞赛形式 竞赛形式...
信息学竞赛初中初赛模拟卷-有答案
二:问题求解每题5分,共10分 1.重新排列10个不相同的数,使各自都不在自己原来的位置上,则共有几种排列: 2.12^100%19= 23^30%10000= 三;读程序写结果每题8分,共32分 1...
2023年合肥高新区区信息学竞赛(初中组)
考试刚结束,发一篇题解。。。 目录 第一题 K16068汇编语言(assembly)2024高新初中T1 题目描述 输入格式 输出格式 输入输出样例 输入样例1:复制 输出样例1:复制 输入样例2:复...
信息学奥赛 普及组c语言试题,NOIP2016信息学奥赛普及组初赛C++试题及答案 较完美版...
程序运行后的输出结果是。 A.2,2B.2,3C.3,2D.3,3 14.给定含有n个不同的数的数组L=。如果L中存在xi1xi+1...xn,,则称L是单峰的,并称xi是L的“峰顶”。现在己知L是单...
2023年全国青少年信息素养大赛(Python)海南赛区复赛真题,包含答案
2023年全国青少年信息素养大赛Python海南赛区复赛真题 第1题,整数加8 题目描述: 输入一个整数,输出这个整数加8的结果。 输入描述: 输入一行一个正整数。 输出描述: 输出求和的结果。
