【实例】基于MATLAB Simulink的PV_3Inverter仿真模型:光伏MPPT控制与逆变器设计
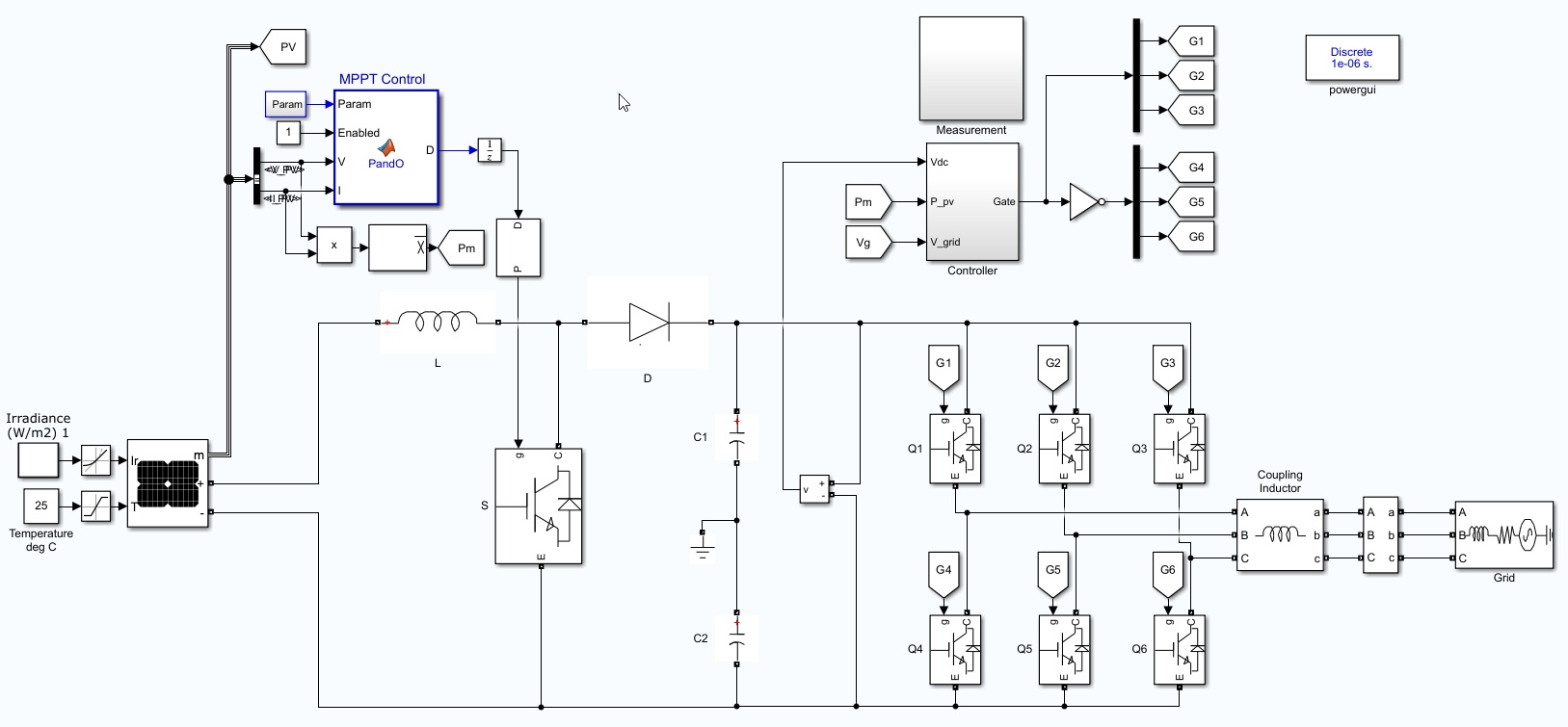
PV_3Inverter:采用基于MATLAB/Simulink平台实现的太阳能光伏并网逆变器仿真模型。其中,在光伏系统中MPPT控制器采用了扰动观测法(P&O法),而三相逆变器模块则集成了PLL锁相环技术。仿真测试环境设定为MATLAB/Simulink R2015b版本
ID:1980672325291894
Silence



PV_3Inverter 采用 MATLAB Simulink 平台构建了太阳能光伏并网逆变器的仿真模型。本文旨在对本模型的设计原理及仿真条件进行深入阐述。
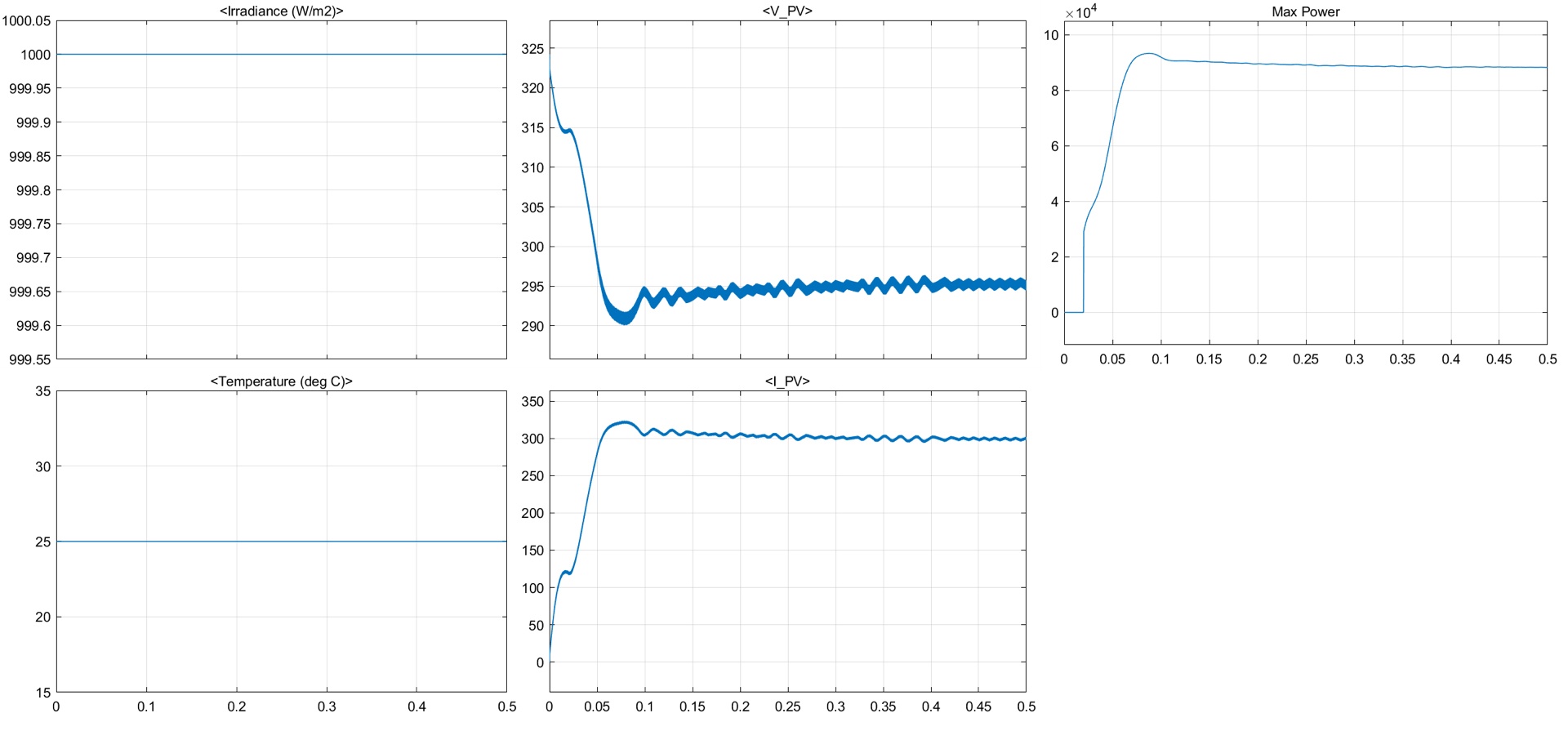
光伏系统的最大功率点跟踪技术是一种关键的技术手段,在太阳能光伏发电系统中占据重要地位。
本模型采用了基于扰动观测的 P&O 方法来实现 MPPT 控制。
该方法通过有规律地调整输入电压或电流来优化光伏组件的输出功率。
对于最大功率点跟踪而言,P&O 方法因其简便性和高效性而被广泛应用。
调整输入信号后, 观察相应的电压或电流变化,控制器便能实时追踪到最佳工作点位置。
将 P&O 方法应用于 PV_3Inverter 设备时, 可以显著提升系统的能量转化效率。
除MPPT控制系统之外,在PV_3Inverter模型中还集成了一个用于同步电网频率的_PLL 同步调节模块
PV_3Inverter 模型利用 MATLAB Simulink R2015b 平台实现仿真过程。MATLAB Simulink 作为电力电子系统建模与仿真的核心工具之一,在多个领域均展现出其广泛的应用价值。在构建电路拓扑结构时,并结合合适的选择模型参数及合理的仿真条件设置方式,则能够使 PV_3Inverter 模型精确模拟太阳能光伏并网逆变器的工作流程。通过使用 MATLAB Simulink R2015b 平台完成仿真任务,则能够让工程技术人员与研究人员建立起高效可靠的虚拟实验环境,在此环境中可对光伏并网逆变器的设计方案展开验证与优化工作。
综上所述,在 MATLAB Simulink 平台上建立了 PV_3Inverter 型太阳能光伏并网逆变器仿真模型。该模型采用扰动观测法(P&O法)负责光伏 MPPT 控制,并同时包含 PLL 锁相环模块。通过在 MATLAB Simulink R2015b 平台内进行仿真实验,PV_3Inverter 模型能够有效地复制太阳能光伏并网逆变器的工作流程,并为工程师和研究人员提供专业可靠的技术平台。
基于 PV_3Inverter 模型的研究与实践,在太阳能光伏并网逆变器技术的发展中扮演着重要角色。该技术的优化将显著提升系统运行的效率与稳定性,在可再生能源领域的持续发展具有重要意义。
以上相关代码,程序地址:http://matup.cn/672325291894.html
