springboot居家养老服务系统-计算机毕业设计源码06063
摘要
随着人口老龄化程度不断加深的趋势愈发明显,社区居家养老服务需求持续攀升.传统居家养老服务管理模式已显现出难以适应现代社会发展的重要缺陷,因此有必要开发出一套高效便捷的社区居家养老服务系统方案.本文将致力于构建一个基于Spring Boot平台的应用程序框架,从而提升社区养老服务质量及居民满意度.
首先阐述了居家养老服务系统的背景及其重要意义,并探讨了传统管理模式的局限性并突出了信息化管理的优势。接着详细阐述了一个基于Spring Boot框架开发的居家养老服务小程序的设计思路及其技术架构。该系统采用了MVC设计模式通过分离业务逻辑、数据存取操作以及界面展示功能实现模块化开发。同时应用MySQL数据库作为数据存储解决方案并结合MyBatis ORM框架实现持久层功能以确保数据存储与快速访问的需求得到满足。
就系统实现而言,我们着重讲述了系统的功能模块与界面设计。该系统主要包含用户管理模块、老人信息管理模块、服务订单管理模块及支付管理模块。用户可通过小程序进行随时操作。同时,在性能优化方面我们也对系统的安全进行了专门的设计以确保系统的稳定性和安全性。
最后,在对基于Spring Boot的居家养老服务系统小程序进行评估与检验后发现了一些关键特性:该系统展现出卓越的稳定性与可靠性,并且能够很好地适应实际运用中的各种需求。此外,在应用过程中发现:通过使用该系统进行居家养老服务管理变得更加便捷高效。
总结而言,在利用Spring Boot框架开发居家养老服务系统的小程序时不仅能够体现出这一技术方案的重要价值还能够体现出其广泛的应用前景这一系统的设计与实现不仅能够为居家养老服务的发展提供技术支持而且还能够有效推动该领域向着信息化方向持续发展从而进一步提高老年群体的生活质量
关键词:居家养老服务系统小程序;微信小程序开发框架;Springboot
Abstract
With
Firstly**, this paper presents an overview of the background and significance of community-based elderly care services. It examines existing issues with conventional management methodologies as well as highlights information management benefits. Then, we comprehensively detailed our approach to designing a community-based elderly care system mini-program utilizing Spring Boot technology. The platform employs a MVC architecture by separating business logic from data retrieval and user interface components to achieve modularity in its structure. Simultaneously, we implemented MySQL database along with MyBatis persistence layer technology to ensure efficient data storage and retrieval capabilities.
During the system's implementation process, our focus was on introducing its functional components along with interface design and interaction logic. The system is primarily composed of user management systems, elderly information systems, service order processing systems, payment systems, etc. The users are capable of managing their affairs at any time and from any location via small-scale program interfaces. To enhance efficiency and safeguard data security, we have simultaneously improved the system's performance characteristics and implemented robust security measures to guarantee its operational stability.
Finally, we evaluated and assessed the home-based elderly care service mini-program built using Spring Boot technology with attention to detail. The evaluation revealed that the platform exhibits robust stability and dependability, effectively fulfilling real-world application requirements. Additionally, through this platform users can more efficiently operate home-based elderly care services, enhancing both operational efficiency and service efficacy.
综上所述,在基于Spring Boot开发家庭护理服务系统的小程序设计与实现过程中具有重要意义和重要应用价值,并有助于推动家庭护理行业的信息化进程,并显著提升了老年群体的生活质量
Keywords: 家庭护理服务系统的微程序; 微信小程序开发框架; Spring Boot
目录
目录
毕业设计
摘要
Abstract
1 绪论
1.1 课题研究背景
1.2 国内外研究现状
1.3系统开发技术的特色
2 基于springboot的居家养老服务系统小程序分析
2.1可行性分析
2.1.1技术可行性分析
2.1.2经济可行性分析
2.1.3操作可行性分析
2.2功能需求分析
2.3用例分析
3基于springboot的居家养老服务系统小程序总体设计
3.1系统功能模块设计
3.3数据库设计
3.3.1 数据库E-R模型
3.3.2 数据库表设计
3.4本章小结
4 基于springboot的居家养老服务系统小程序实现
4.1 前台微信端
4.1.1 用户注册界面
4.1.2 用户登录界面
4.1.3慰问信息界面
4.1.4 健康记录界面
4.1.5 预约服务界面
4.2后台医生端
4.2.1 医生登陆管理界面
4.2.2 医生管理界面
4.2.3健康咨询界面
4.2.4 咨询记录界面
4.3后台管理员端
4.3.1 系统用户登陆管理界面
4.3.2 系统管理界面
4.3.3用户管理界面
4.3.4 论坛管理界面
4.3.5 预约服务界面
5 基于springboot的居家养老服务系统小程序测试
5.1系统测试
5.2测试结果
总结与展望
参考文献
致谢
1 绪论
1.1 课题研究背景
近年来
与此同时, 移动互联网技术的推广为居家养老服务的信息化带来了便利。作为轻便、快捷的应用形态, 小程序不需要额外设备投入, 随时可使用。这种模式逐渐成为了老年人使用智能手机的主要入口之一。因此, 将小程序与居家养老服务进行整合, 借助先进技术手段实现服务智能化和便捷化, 这一做法不仅具有重要的现实意义, 而且具备广泛的应用前景。
作为一个紧凑型的Java Web框架设计者, Spring Boot凭借其自动生成配置文件、自带服务器组件以及丰富的第三方库支持, 赋予开发者快速构建高质量应用的能力。这一事实表明, 在开发居家养老服务的小程序时, Spring Boot是一个理想的选择
综上所述
1.2 国内外研究现状
国内研究现状:
随着我国人口老龄化程度的加剧,居家养老服务需求持续攀升,相关的研究和实践在国内逐步受到关注。在信息技术领域,特别是在移动互联网领域,小程序作为一种轻量化且易于使用的工具,已成为老年人使用智能手机不可或缺的辅助工具。因此,基于Spring Boot平台开发的家庭服务系统小程序的研发与构建,已逐渐成为当前研究的重点领域
在国内外众多学者和机构都在积极探寻居家养老服务系统的构建路径。部分高校及研究机构已成功开发并部署了基于Spring Boot技术的居家养老服务小程序。这些系统借助现代化技术手段实现了对老年人健康状况及生活需求等的实时监测与管理,并由此为老年人提供了更为便捷和高效的优质服务体验。
此外,在国内也有一些大型养老服务机构已经开始探索信息化管理系统这一方向,并取得了积极进展。这些平台不仅具备基础健康管理、服务预约等基本功能模块,并且通过整合大数据分析和物联网技术资源,在提升服务质量与运营效率的同时也为老年人提供了更为细致化、精准化的服务方案。
然而
国外研究现状:
在西方国家中,尤其是发达国家中,家庭养老服务体系已形成较为完善的体系和丰富的实践经验。多数西方国家都高度重视老年居民的生活质量及服务需求,在技术研发和服务推广方面投入了巨大的资源精力。
在技术创新方面,国外研究团队已取得了显著成效,在居家养老服务领域广泛采用了多种先进技术手段。具体而言,在智能养老系统建设中运用了物联网技术、大数据分析以及人工智能算法等前沿科技方案。这些创新性应用使养老服务体系实现了对老年人日常生活的实时监测、预警与干预功能,并有效提升了服务效率与服务质量
在技术创新方面
此外,在国际上居家养老服务体系也面临着如何与社区机构和社会资源实现有机整合这一重要课题。研究者们致力于探索一种能够协调各类社会资源的新模式,并最终构建了一个相对完善的多层次服务架构。这一系列举措不仅实现了基础健康管理和社会照料功能的基本覆盖,在提升服务质量方面也做出了积极努力。除了提供基本的生活照料和健康管理功能外,在服务内容设计上特别注重通过社交互动和心理支持等方式来增强老年人的社会参与感和心理幸福感。这种全方位的服务理念旨在为老年居民提供更为全面的人文关怀型服务
然而
基于Spring Boot平台开发的居家养老服务小程序在国内外研究领域都具有重要的理论价值与应用意义。通过系统性地总结国内外相关领域的先进技术和实践经验,在此基础上进一步完善并优化这一服务系统架构,在提升其功能和服务质量的同时也为老年用户提供更加高效、便捷、安全的居家养老服务方案。
1.3系统开发技术的特色
系统遵循前后端分层架构的设计理念,在前端与后端之间实现了功能的独立化设计,并能够实现各自模块化的开发与维护流程。这种架构设计不仅显著提升了系统运行效率,并且增强了系统的维护性和可靠性。
该系统基于微服务架构进行设计,在功能划分上实现了模块化分解,并具备各子系统之间的高度解耦能力。这种设计显著提升了系统的灵活性与可扩展性
(3)该系统基于 Docker 的容器化部署技术得以应用,在支持快速部署与 easy migration 的前提下,其可靠性与可移植性得到了增强。
(4)该系统通过自动化测试技术的应用实现了单元测试、接口测试以及性能测试等多种检测环节,并显著提升了其稳定性和可靠性。
系统应用保障性技术手段,在身份认证、权限管理以及数据加密等多个维度上实施安全防护措施。该系统不仅确保了整体安全性,并且有效保护了用户隐私信息。
这些技术特色使其成为基于springboot的居家养老服务系统小程序的关键优势,并为用户提供高效性、稳定性、可靠性和安全性等显著特点。该系统通过这些技术特色能够在居家养老服务中满足各类使用场景并提升使用满意度。
2 基于springboot的居家养老服务系统小程序分析
该居家养老服务系统小程序基于Spring Boot框架,在微信端实现了账号登录/注册、主页面、慰问信息展示、健康记录管理、预约服务功能、线上购物平台、健康咨询服务以及紧急求助模块等功能模块的完整覆盖。相较于传统运动管理系统,在此系统中不仅提升了服务效率和便利性,并且实现了公共事务管理、用户个人资料管理、社区论坛管理等后台功能的全面优化。针对用户运动需求特点,在功能设计上充分考虑并满足了用户的个性化服务需求。
2.1可行性分析
2.1.1技术可行性分析
基于SpringBoot框架设计的家庭养老服务小程序应用中涉及MySQL数据库以及在开发过程中采用IDEA和Tomcat等工具的应用大大地方便了我们的开发工作流程。本系统采用SpringBoot框架进行架构设计显著提升了系统的扩展性和维护能力减少了Java配置代码简化了编程流程目前已成为广泛应用于企业 middleware 和服务架构的标准技术之一
2.1.2经济可行性分析
在基于Spring Boot平台上的居家养老服务程序开发中所采用的技术手段包括:IDEA开发工具作为编程环境;Tomcat 8.0服务器作为Web服务运行基础;MySQL 5.7版本的数据库进行数据存储;以及Photoshop用于图片处理功能。这些均为开源免费的产品,并且整个Spring Boot家庭养老服务程序均为开发者自行设计并编码实现。其中数据库采用了MySQL技术,并非开放源代码(OSS)提供的MySQL技术能够有效降低系统的研发成本
2.1.3操作可行性分析
在日常生活中,随着小程序迅速普及及其应用范围不断扩大,在线服务需求日益增长。采用Spring Boot框架开发设计的居家养老服务系统小程序,在这种推广背景下不仅能够方便快捷地提供相关服务而且也倍受老年用户及家属群体的喜爱与欢迎。该系统应用Spring Boot框架开发设计的居家养老服务小程序其操作流程极为简单直接无需复杂的配置与调参工作能够快速实现预期目标。
2.2功能需求分析
基于Spring Boot的居家养老服务系统小程序中的Web后台管理系统应用了IntelliJ IDEA 2019.3.4开发工具,并集成使用Java开发语言中的Spring Boot框架以及Tomcat 8.0服务器和JDK 1.8版本。与此同时,在微信端部则采用了微信开发者工具的稳定版本,并通过JSON接口实现了页面布局所需的wxSS与WXML技术的结合。此外,在前端页面设计中选择了WXML作为布局的主要技术方案,并确保前后台之间的数据传输通过JSON接口实现
1. 普通用户功能:
登录注册: 提供用户注册和登录功能,确保用户身份安全。
问候信息:用户能够获取并接受来自系统或其他用户的问候信息,在促进情感交流与心理支持方面发挥着积极作用。
健康数据:用户能够追踪和维护自身健康数据集,涵盖血压、血糖、心率等多个生理参数的信息收集与整理工作,便于及时掌握身体状态
通过线上平台提供的预约服务项目,用户可支持多样化的居家养老服务体验.例如,用户可以选择家政服务和康复护理等项目,即可实时查看预约状态及详细信息.
线上购物:消费者可以选择通过网络平台进行购买日用必需品以及保健品种类丰富的产品。该服务还提供多种便捷的支付选择和包裹配送服务。
健康咨询服务:患者可以通过寻求专业医疗师的帮助来了解自己的健康问题,并获得专业的医疗建议和解答。
重要求助:当发生危机时,在线用户能在第一时间向系统发出紧急求助请求,并迅速获得有效的解决方案以缓解当前局势。
关于我们:用户可以查看关于系统的介绍、使用说明以及最新的公告信息。
首页:展示系统的核心功能和最新动态,方便用户快速了解和使用系统。
网络平台:网民可加入其中进行互动交流,在线分享彼此的感受与体会。居家养老服务中的点滴收获。
我的:用户的个人中心是一个包含基本信息、健康记录、预约服务、商品订单以及咨询记录等功能的集合体;用户可以在其个人中心管理相关信息与行为
2.医生用户功能:
主页:提供医生相关的基本信息以及核心服务内容,并帮助用户获取相关信息以做出选择。
医疗专业人士能够处理用户的健康问题并作出回应。他们将根据患者的症状和需求提供专业指导并进行详细反馈。
consultation records: 医生能够查阅并维护自己的 consultation records information, encompassing both replied and unresponded consultation requests.
退出:医生可以安全地退出系统,保护个人信息和数据安全。
个人信息:医生可以查看和编辑自己的个人信息,包括姓名、联系方式等。
修改密码:医生可以修改自己的登录密码,确保账户安全。
3. 管理员功能:
后台首页: 经过管理员登录后生成的管理页面会呈现系统的核心数据及操作入口
主页:展示管理员的后台管理界面,包括系统状态、用户数量等统计信息。
在公共管理中,系统管理员负责管理和维护系统的公共信息,例如轮播图和公告等,并保证这些信息的及时性和准确性.
用户管理:系统管理员能够访问并配置所有用户的账户信息及行为数据,并涵盖注册流程处理、登录验证机制设置以及各项日常操作记录的维护。
论坛管理:管理人员负责行使论坛的管理权,并对内容实施日常监管任务及审查工作以确保其健康、积极且合规。
管理员可通过查阅、更新和移除提交的慰问信息来维护其真实性和时效性;借助此功能, 管理员能够掌握用户对系统的意见和建议, 并妥善处理用户的关切以优化用户体验质量
健康记录:管理员能够访问并评估用户的健康记录数据集,其中包含如血压、血糖、心跳频率等生理指标的监测记录。通过收集并整理这些数据信息,系统能够帮助管理员全面把握用户的健康状态及其发展趋势,并据此优化提供的个性化服务内容。
预约服务:管理员可查看、修改或取消用户的预约相关事宜。该模块有助于管理员合理规划及分配各类家庭护理及康复护理项目。通过这一功能设计,在确保服务质量的一致性和响应时效性的基础上,提升了整体服务质量。
线上购物:管理员具备监控与管理线上采购流程的能力,并负责处理包括商品上架、调价及促销活动等日常事务。借助这一功能, 管理员能够保障正常的销售, 同时提高运营效率, 最终改善用户体验
管理员具备对商品进行分类设置和管理的能力,并能搭建清晰准确的商品信息体系。合理的商品分类将使用户能够更加便捷地查找所需商品。
商品订单:管理员能够查询、管理以及监控用户的商品交易记录。这些记录涵盖从下单到完成配送的各个阶段,并涉及支付状态、发货信息等关键环节。该模块将协助管理员高效地管理订单相关事务,并确保整个流程运行顺畅以实现对用户的承诺。
健康咨询:管理员通过审核机制对医生的健康咨询回复进行评估与跟踪管理, 以保证用户问题得到及时且专业的回应. 同时, 可以通过数据分析工具收集反馈信息并持续优化咨询服务.
咨询记录:管理员可以通过浏览或维护用户的咨询记录来获取相关信息,
覆盖咨询内容及回复情况等细节。
通过分析这些记录,
以便掌握用户的需求与关注重点。
为了进一步优化服务质量,
管理员能够从中获得必要的反馈信息。
咨询记录:管理员可以通过浏览或维护用户的 consultation history 来获取相关信息,
覆盖 consultation content 和 response 情况等细节。
通过 analysis 这些数据,
以便掌握 user 的需求与关注重点。
为了进一步优化服务质量,
管理员能够从中获得必要的反馈信息。
紧急求助:当管理员接收到用户的紧急求助请求后,在接到请求后的第一时间需要快速处理用户的需求,并组织必要的资源和支持部门协同工作以完成救助任务。该系统功能旨在保证用户在遭遇突发状况时能够立即获得有效的救助措施以保障其安全和健康状态。
注销:管理员可以通过peacefully exit the backend management system to ensure the security and stability of system data and operations.
该系统基于Spring Boot开发的居家养老服务小程序的功能需求进行了深入分析。分别针对普通用户和管理员这两个角色的功能设计与实现需求进行了具体阐述。
2.3用例分析
基于Spring Boot的居家养老服务系统小程序的完整UML使用例图分别为图2-1和图2-2。其中参与者包含普通用户和管理员。
普通用户角色的用例:

图2-1 基于springboot的居家养老服务系统小程序普通用户角色用例图
医生用户角色的用例:

图2-2 基于springboot的居家养老服务系统医生用户角色用例图
管理员角色的用例:

图2-3 基于springboot的居家养老服务系统小程序管理员角色用例图
3基于springboot的居家养老服务系统小程序总体设计
在之前的内容中探讨了基于Spring Boot的居家养老服务小程序的功能性需求,并对其中涉及的用例进行了相应的分析。因此,在后续部分将重点阐述基于Spring Boot架构的设计方案、核心功能实现方案以及数据库设计思路。
3.1系统功能模块设计
在对其基于SpringBoot的居家养老服务系统小程序的功能需求以及用例进行深入研究后,我们成功绘制了该系统的功能模块分布图(如图3-1所示)。

||
图3-1基于springboot的居家养老服务系统小程序功能模块图
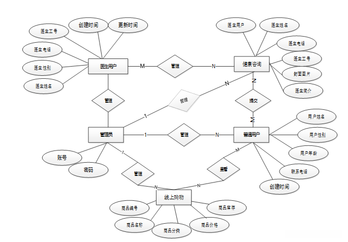
3.3数据库设计
3.3.1 数据库E-R模型
下面是包含基于Spring Boot框架的小程序《居家养老服务系统》的数据库表E-R实体关系图

图3-2 基于springboot的居家养老服务系统小程序E-R实体关系图
3.3.2 数据库表设计
通过上一节中利用Spring Boot开发的居家养老服务系统应用中的完整的关系图得出了总共需要创建大量数据表这一结论。在此部分, 我将详细阐述几个关键数据库表的设计方案。
表access_token (登陆访问时长)
| 编号 | 名称 | 数据类型 | 长度 | 小数位 | 允许空值 | 主键 | 默认值 | 说明 |
|---|---|---|---|---|---|---|---|---|
| 1 | token_id | int | 10 | 0 | N | Y | 临时访问牌ID | |
| 2 | token | varchar | 64 | 0 | Y | N | 临时访问牌 | |
| 3 | info | text | 65535 | 0 | Y | N | ||
| 4 | maxage | int | 10 | 0 | N | N | 2 | 最大寿命:默认2小时 |
| 5 | create_time | timestamp | 19 | 0 | N | N | CURRENT_TIMESTAMP | 创建时间: |
| 6 | update_time | timestamp | 19 | 0 | N | N | CURRENT_TIMESTAMP | 更新时间: |
| 7 | user_id | int | 10 | 0 | N | N | 0 | 用户编号: |
表auth (用户权限管理)
| 编号 | 名称 | 数据类型 | 长度 | 小数位 | 允许空值 | 主键 | 默认值 | 说明 |
|---|---|---|---|---|---|---|---|---|
| 1 | auth_id | int | 10 | 0 | N | Y | 授权ID: | |
| 2 | user_group | varchar | 64 | 0 | Y | N | 用户组: | |
| 3 | mod_name | varchar | 64 | 0 | Y | N | 模块名: | |
| 4 | table_name | varchar | 64 | 0 | Y | N | 表名: | |
| 5 | page_title | varchar | 255 | 0 | Y | N | 页面标题: | |
| 6 | path | varchar | 255 | 0 | Y | N | 路由路径: | |
| 7 | position | varchar | 32 | 0 | Y | N | 位置: | |
| 8 | mode | varchar | 32 | 0 | N | N | _blank | 跳转方式: |
| 9 | add | tinyint | 3 | 0 | N | N | 1 | 是否可增加: |
| 10 | del | tinyint | 3 | 0 | N | N | 1 | 是否可删除: |
| 11 | set | tinyint | 3 | 0 | N | N | 1 | 是否可修改: |
| 12 | get | tinyint | 3 | 0 | N | N | 1 | 是否可查看: |
| 13 | field_add | text | 65535 | 0 | Y | N | 添加字段: | |
| 14 | field_set | text | 65535 | 0 | Y | N | 修改字段: | |
| 15 | field_get | text | 65535 | 0 | Y | N | 查询字段: | |
| 16 | table_nav_name | varchar | 500 | 0 | Y | N | 跨表导航名称: | |
| 17 | table_nav | varchar | 500 | 0 | Y | N | 跨表导航: | |
| 18 | option | text | 65535 | 0 | Y | N | 配置: | |
| 19 | create_time | timestamp | 19 | 0 | N | N | CURRENT_TIMESTAMP | 创建时间: |
| 20 | update_time | timestamp | 19 | 0 | N | N | CURRENT_TIMESTAMP | 更新时间: |
表collect (收藏)
| 编号 | 名称 | 数据类型 | 长度 | 小数位 | 允许空值 | 主键 | 默认值 | 说明 |
|---|---|---|---|---|---|---|---|---|
| 1 | collect_id | int | 10 | 0 | N | Y | 收藏ID: | |
| 2 | user_id | int | 10 | 0 | N | N | 0 | 收藏人ID: |
| 3 | source_table | varchar | 255 | 0 | Y | N | 来源表: | |
| 4 | source_field | varchar | 255 | 0 | Y | N | 来源字段: | |
| 5 | source_id | int | 10 | 0 | N | N | 0 | 来源ID: |
| 6 | title | varchar | 255 | 0 | Y | N | 标题: | |
| 7 | img | varchar | 255 | 0 | Y | N | 封面: | |
| 8 | create_time | timestamp | 19 | 0 | N | N | CURRENT_TIMESTAMP | 创建时间: |
| 9 | update_time | timestamp | 19 | 0 | N | N | CURRENT_TIMESTAMP | 更新时间: |
表comment (评论)
| 编号 | 名称 | 数据类型 | 长度 | 小数位 | 允许空值 | 主键 | 默认值 | 说明 |
|---|---|---|---|---|---|---|---|---|
| 1 | comment_id | int | 10 | 0 | N | Y | 评论ID: | |
| 2 | user_id | int | 10 | 0 | N | N | 0 | 评论人ID: |
| 3 | reply_to_id | int | 10 | 0 | N | N | 0 | 回复评论ID:空为0 |
| 4 | content | longtext | 2147483647 | 0 | Y | N | 内容: | |
| 5 | nickname | varchar | 255 | 0 | Y | N | 昵称: | |
| 6 | avatar | varchar | 255 | 0 | Y | N | 头像地址:[0,255] | |
| 7 | create_time | timestamp | 19 | 0 | N | N | CURRENT_TIMESTAMP | 创建时间: |
| 8 | update_time | timestamp | 19 | 0 | N | N | CURRENT_TIMESTAMP | 更新时间: |
| 9 | source_table | varchar | 255 | 0 | Y | N | 来源表: | |
| 10 | source_field | varchar | 255 | 0 | Y | N | 来源字段: | |
| 11 | source_id | int | 10 | 0 | N | N | 0 | 来源ID: |
表condolence_message (慰问信息)
| 编号 | 名称 | 数据类型 | 长度 | 小数位 | 允许空值 | 主键 | 默认值 | 说明 |
|---|---|---|---|---|---|---|---|---|
| 1 | condolence_message_id | int | 10 | 0 | N | Y | 慰问信息ID | |
| 2 | condolence_title | varchar | 64 | 0 | Y | N | 慰问标题 | |
| 3 | release_date | date | 10 | 0 | Y | N | 发布日期 | |
| 4 | condolence_video | varchar | 255 | 0 | Y | N | 慰问视频 | |
| 5 | cover_photo | varchar | 255 | 0 | Y | N | 封面图片 | |
| 6 | content_details | longtext | 2147483647 | 0 | Y | N | 内容详情 | |
| 7 | hits | int | 10 | 0 | N | N | 0 | 点击数 |
| 8 | praise_len | int | 10 | 0 | N | N | 0 | 点赞数 |
| 9 | recommend | int | 10 | 0 | N | N | 0 | 智能推荐 |
| 10 | create_time | datetime | 19 | 0 | N | N | CURRENT_TIMESTAMP | 创建时间 |
| 11 | update_time | timestamp | 19 | 0 | N | N | CURRENT_TIMESTAMP | 更新时间 |
表consultation_records (咨询记录)
| 编号 | 名称 | 数据类型 | 长度 | 小数位 | 允许空值 | 主键 | 默认值 | 说明 |
|---|---|---|---|---|---|---|---|---|
| 1 | consultation_records_id | int | 10 | 0 | N | Y | 咨询记录ID | |
| 2 | consultation_title | varchar | 64 | 0 | Y | N | 咨询标题 | |
| 3 | doctor_users | int | 10 | 0 | Y | N | 0 | 医生用户 |
| 4 | doctors_name | varchar | 64 | 0 | Y | N | 医生姓名 | |
| 5 | user_information | int | 10 | 0 | Y | N | 0 | 用户信息 |
| 6 | user_name | varchar | 64 | 0 | Y | N | 用户姓名 | |
| 7 | consultation_content | text | 65535 | 0 | Y | N | 咨询内容 | |
| 8 | consultation_response | text | 65535 | 0 | Y | N | 咨询回复 | |
| 9 | create_time | datetime | 19 | 0 | N | N | CURRENT_TIMESTAMP | 创建时间 |
| 10 | update_time | timestamp | 19 | 0 | N | N | CURRENT_TIMESTAMP | 更新时间 |
表doctor_users (医生用户)
| 编号 | 名称 | 数据类型 | 长度 | 小数位 | 允许空值 | 主键 | 默认值 | 说明 |
|---|---|---|---|---|---|---|---|---|
| 1 | doctor_users_id | int | 10 | 0 | N | Y | 医生用户ID | |
| 2 | doctors_name | varchar | 64 | 0 | Y | N | 医生姓名 | |
| 3 | doctors_gender | varchar | 64 | 0 | Y | N | 医生性别 | |
| 4 | doctors_phone_number | varchar | 16 | 0 | Y | N | 医生电话 | |
| 5 | doctors_id | varchar | 64 | 0 | N | N | 医生工号 | |
| 6 | examine_state | varchar | 16 | 0 | N | N | 已通过 | 审核状态 |
| 7 | user_id | int | 10 | 0 | N | N | 0 | 用户ID |
| 8 | create_time | datetime | 19 | 0 | N | N | CURRENT_TIMESTAMP | 创建时间 |
| 9 | update_time | timestamp | 19 | 0 | N | N | CURRENT_TIMESTAMP | 更新时间 |
表forum (论坛)
| 编号 | 名称 | 数据类型 | 长度 | 小数位 | 允许空值 | 主键 | 默认值 | 说明 |
|---|---|---|---|---|---|---|---|---|
| 1 | forum_id | mediumint | 8 | 0 | N | Y | 论坛id | |
| 2 | display | smallint | 5 | 0 | N | N | 100 | 排序 |
| 3 | user_id | mediumint | 8 | 0 | N | N | 0 | 用户ID |
| 4 | nickname | varchar | 16 | 0 | Y | N | 昵称:[0,16] | |
| 5 | praise_len | int | 10 | 0 | Y | N | 0 | 点赞数 |
| 6 | hits | int | 10 | 0 | N | N | 0 | 访问数 |
| 7 | title | varchar | 125 | 0 | N | N | 标题 | |
| 8 | keywords | varchar | 125 | 0 | Y | N | 关键词 | |
| 9 | description | varchar | 255 | 0 | Y | N | 描述 | |
| 10 | url | varchar | 255 | 0 | Y | N | 来源地址 | |
| 11 | tag | varchar | 255 | 0 | Y | N | 标签 | |
| 12 | img | text | 65535 | 0 | Y | N | 封面图 | |
| 13 | content | longtext | 2147483647 | 0 | Y | N | 正文 | |
| 14 | create_time | timestamp | 19 | 0 | N | N | CURRENT_TIMESTAMP | 创建时间: |
| 15 | update_time | timestamp | 19 | 0 | N | N | CURRENT_TIMESTAMP | 更新时间: |
| 16 | avatar | varchar | 255 | 0 | Y | N | 发帖人头像: | |
| 17 | type | varchar | 64 | 0 | N | N | 0 | 论坛分类:[0,1000]用来搜索指定类型的论坛帖 |
表forum_type (论坛分类)
| 编号 | 名称 | 数据类型 | 长度 | 小数位 | 允许空值 | 主键 | 默认值 | 说明 |
|---|---|---|---|---|---|---|---|---|
| 1 | type_id | smallint | 5 | 0 | N | Y | 分类ID:[0,10000] | |
| 2 | name | varchar | 16 | 0 | N | N | 分类名称:[2,16] | |
| 3 | description | varchar | 255 | 0 | Y | N | 描述:[0,255]描述该分类的作用 | |
| 4 | url | varchar | 255 | 0 | Y | N | 外链地址:[0,255]如果该分类是跳转到其他网站的情况下,就在该URL上设置 | |
| 5 | father_id | smallint | 5 | 0 | N | N | 0 | 上级分类ID:[0,32767] |
| 6 | icon | varchar | 255 | 0 | Y | N | 分类图标: | |
| 7 | create_time | timestamp | 19 | 0 | N | N | CURRENT_TIMESTAMP | 创建时间: |
| 8 | update_time | timestamp | 19 | 0 | N | N | CURRENT_TIMESTAMP | 更新时间: |
表health_consultation (健康咨询)
| 编号 | 名称 | 数据类型 | 长度 | 小数位 | 允许空值 | 主键 | 默认值 | 说明 |
|---|---|---|---|---|---|---|---|---|
| 1 | health_consultation_id | int | 10 | 0 | N | Y | 健康咨询ID | |
| 2 | doctor_users | int | 10 | 0 | Y | N | 0 | 医生用户 |
| 3 | doctors_name | varchar | 64 | 0 | Y | N | 医生姓名 | |
| 4 | doctors_phone_number | varchar | 64 | 0 | Y | N | 医生电话 | |
| 5 | doctors_id | varchar | 64 | 0 | Y | N | 医生工号 | |
| 6 | cover_photo | varchar | 255 | 0 | Y | N | 封面图片 | |
| 7 | doctor_introduction | longtext | 2147483647 | 0 | Y | N | 医生简介 | |
| 8 | praise_len | int | 10 | 0 | N | N | 0 | 点赞数 |
| 9 | create_time | datetime | 19 | 0 | N | N | CURRENT_TIMESTAMP | 创建时间 |
| 10 | update_time | timestamp | 19 | 0 | N | N | CURRENT_TIMESTAMP | 更新时间 |
表health_records (健康记录)
| 编号 | 名称 | 数据类型 | 长度 | 小数位 | 允许空值 | 主键 | 默认值 | 说明 |
|---|---|---|---|---|---|---|---|---|
| 1 | health_records_id | int | 10 | 0 | N | Y | 健康记录ID | |
| 2 | user_information | int | 10 | 0 | Y | N | 0 | 用户信息 |
| 3 | user_name | varchar | 64 | 0 | Y | N | 用户姓名 | |
| 4 | user_gender | varchar | 64 | 0 | Y | N | 用户性别 | |
| 5 | user_age | varchar | 64 | 0 | Y | N | 用户年龄 | |
| 6 | contact_phone_number | varchar | 64 | 0 | Y | N | 联系电话 | |
| 7 | record_date | date | 10 | 0 | Y | N | 记录日期 | |
| 8 | record_times | varchar | 64 | 0 | Y | N | 记录次数 | |
| 9 | measure_body_temperature | varchar | 64 | 0 | Y | N | 测量体温 | |
| 10 | blood_pressure_information | text | 65535 | 0 | Y | N | 血压信息 | |
| 11 | blood_glucose_information | text | 65535 | 0 | Y | N | 血糖信息 | |
| 12 | remarks | text | 65535 | 0 | Y | N | 备注信息 | |
| 13 | create_time | datetime | 19 | 0 | N | N | CURRENT_TIMESTAMP | 创建时间 |
| 14 | update_time | timestamp | 19 | 0 | N | N | CURRENT_TIMESTAMP | 更新时间 |
表hits (用户点击)
| 编号 | 名称 | 数据类型 | 长度 | 小数位 | 允许空值 | 主键 | 默认值 | 说明 |
|---|---|---|---|---|---|---|---|---|
| 1 | hits_id | int | 10 | 0 | N | Y | 点赞ID: | |
| 2 | user_id | int | 10 | 0 | N | N | 0 | 点赞人: |
| 3 | create_time | timestamp | 19 | 0 | N | N | CURRENT_TIMESTAMP | 创建时间: |
| 4 | update_time | timestamp | 19 | 0 | N | N | CURRENT_TIMESTAMP | 更新时间: |
| 5 | source_table | varchar | 255 | 0 | Y | N | 来源表: | |
| 6 | source_field | varchar | 255 | 0 | Y | N | 来源字段: | |
| 7 | source_id | int | 10 | 0 | N | N | 0 | 来源ID: |
表joint_rental_application (合租申请)
| 编号 | 名称 | 数据类型 | 长度 | 小数位 | 允许空值 | 主键 | 默认值 | 说明 |
|---|---|---|---|---|---|---|---|---|
| 1 | joint_rental_application_id | int | 10 | 0 | N | Y | 合租申请ID | |
| 2 | house_name | varchar | 64 | 0 | Y | N | 房屋名称 | |
| 3 | housing_area | varchar | 64 | 0 | Y | N | 房屋面积 | |
| 4 | shared_rental_amount | varchar | 64 | 0 | Y | N | 合租金额 | |
| 5 | publish_users | int | 10 | 0 | Y | N | 0 | 发布用户 |
| 6 | consultation_hotline | varchar | 64 | 0 | Y | N | 咨询电话 | |
| 7 | applying_for_users | int | 10 | 0 | Y | N | 0 | 申请用户 |
| 8 | contact_phone_number | varchar | 64 | 0 | Y | N | 联系电话 | |
| 9 | application_content | text | 65535 | 0 | Y | N | 申请内容 | |
| 10 | create_time | datetime | 19 | 0 | N | N | CURRENT_TIMESTAMP | 创建时间 |
| 11 | update_time | timestamp | 19 | 0 | N | N | CURRENT_TIMESTAMP | 更新时间 |
表notice (公告)
| 编号 | 名称 | 数据类型 | 长度 | 小数位 | 允许空值 | 主键 | 默认值 | 说明 |
|---|---|---|---|---|---|---|---|---|
| 1 | notice_id | mediumint | 8 | 0 | N | Y | 公告id: | |
| 2 | title | varchar | 125 | 0 | N | N | 标题: | |
| 3 | content | longtext | 2147483647 | 0 | Y | N | 正文: | |
| 4 | create_time | timestamp | 19 | 0 | N | N | CURRENT_TIMESTAMP | 创建时间: |
| 5 | update_time | timestamp | 19 | 0 | N | N | CURRENT_TIMESTAMP | 更新时间: |
表online_shopping (线上购物)
| 编号 | 名称 | 数据类型 | 长度 | 小数位 | 允许空值 | 主键 | 默认值 | 说明 |
|---|---|---|---|---|---|---|---|---|
| 1 | online_shopping_id | int | 10 | 0 | N | Y | 线上购物ID | |
| 2 | product_number | varchar | 64 | 0 | Y | N | 商品编号 | |
| 3 | product_name | varchar | 64 | 0 | Y | N | 商品名称 | |
| 4 | product_classification | varchar | 64 | 0 | Y | N | 商品分类 | |
| 5 | commodity_price | int | 10 | 0 | Y | N | 0 | 商品价格 |
| 6 | product_inventory | int | 10 | 0 | Y | N | 0 | 商品库存 |
| 7 | product_images | varchar | 255 | 0 | Y | N | 商品图片 | |
| 8 | product_introduction | longtext | 2147483647 | 0 | Y | N | 商品介绍 | |
| 9 | hits | int | 10 | 0 | N | N | 0 | 点击数 |
| 10 | praise_len | int | 10 | 0 | N | N | 0 | 点赞数 |
| 11 | recommend | int | 10 | 0 | N | N | 0 | 智能推荐 |
| 12 | create_time | datetime | 19 | 0 | N | N | CURRENT_TIMESTAMP | 创建时间 |
| 13 | update_time | timestamp | 19 | 0 | N | N | CURRENT_TIMESTAMP | 更新时间 |
表praise (点赞)
| 编号 | 名称 | 数据类型 | 长度 | 小数位 | 允许空值 | 主键 | 默认值 | 说明 |
|---|---|---|---|---|---|---|---|---|
| 1 | praise_id | int | 10 | 0 | N | Y | 点赞ID: | |
| 2 | user_id | int | 10 | 0 | N | N | 0 | 点赞人: |
| 3 | create_time | timestamp | 19 | 0 | N | N | CURRENT_TIMESTAMP | 创建时间: |
| 4 | update_time | timestamp | 19 | 0 | N | N | CURRENT_TIMESTAMP | 更新时间: |
| 5 | source_table | varchar | 255 | 0 | Y | N | 来源表: | |
| 6 | source_field | varchar | 255 | 0 | Y | N | 来源字段: | |
| 7 | source_id | int | 10 | 0 | N | N | 0 | 来源ID: |
| 8 | status | bit | 1 | 0 | N | N | 1 | 点赞状态:1为点赞,0已取消 |
表product_classification (商品分类)
| 编号 | 名称 | 数据类型 | 长度 | 小数位 | 允许空值 | 主键 | 默认值 | 说明 |
|---|---|---|---|---|---|---|---|---|
| 1 | product_classification_id | int | 10 | 0 | N | Y | 商品分类ID | |
| 2 | product_classification | varchar | 64 | 0 | Y | N | 商品分类 | |
| 3 | create_time | datetime | 19 | 0 | N | N | CURRENT_TIMESTAMP | 创建时间 |
| 4 | update_time | timestamp | 19 | 0 | N | N | CURRENT_TIMESTAMP | 更新时间 |
表product_orders (商品订单)
| 编号 | 名称 | 数据类型 | 长度 | 小数位 | 允许空值 | 主键 | 默认值 | 说明 |
|---|---|---|---|---|---|---|---|---|
| 1 | product_orders_id | int | 10 | 0 | N | Y | 商品订单ID | |
| 2 | product_number | varchar | 64 | 0 | Y | N | 商品编号 | |
| 3 | product_name | varchar | 64 | 0 | Y | N | 商品名称 | |
| 4 | product_classification | varchar | 64 | 0 | Y | N | 商品分类 | |
| 5 | commodity_price | varchar | 64 | 0 | Y | N | 商品价格 | |
| 6 | user_information | int | 10 | 0 | Y | N | 0 | 用户信息 |
| 7 | user_name | varchar | 64 | 0 | Y | N | 用户姓名 | |
| 8 | contact_phone_number | varchar | 64 | 0 | Y | N | 联系电话 | |
| 9 | purchase_quantity | int | 10 | 0 | Y | N | 0 | 购买数量 |
| 10 | total_purchase_price | varchar | 64 | 0 | Y | N | 购买总价 | |
| 11 | receiving_address | text | 65535 | 0 | Y | N | 收货地址 | |
| 12 | purchase_notes | text | 65535 | 0 | Y | N | 购买备注 | |
| 13 | order_status | varchar | 64 | 0 | Y | N | 订单状态 | |
| 14 | pay_state | varchar | 16 | 0 | N | N | 未支付 | 支付状态 |
| 15 | pay_type | varchar | 16 | 0 | Y | N | 支付类型: 微信、支付宝、网银 | |
| 16 | create_time | datetime | 19 | 0 | N | N | CURRENT_TIMESTAMP | 创建时间 |
| 17 | update_time | timestamp | 19 | 0 | N | N | CURRENT_TIMESTAMP | 更新时间 |
表regular_users (普通用户)
| 编号 | 名称 | 数据类型 | 长度 | 小数位 | 允许空值 | 主键 | 默认值 | 说明 |
|---|---|---|---|---|---|---|---|---|
| 1 | regular_users_id | int | 10 | 0 | N | Y | 普通用户ID | |
| 2 | user_name | varchar | 64 | 0 | Y | N | 用户姓名 | |
| 3 | user_gender | varchar | 64 | 0 | Y | N | 用户性别 | |
| 4 | user_age | varchar | 64 | 0 | Y | N | 用户年龄 | |
| 5 | contact_phone_number | varchar | 16 | 0 | Y | N | 联系电话 | |
| 6 | examine_state | varchar | 16 | 0 | N | N | 已通过 | 审核状态 |
| 7 | user_id | int | 10 | 0 | N | N | 0 | 用户ID |
| 8 | create_time | datetime | 19 | 0 | N | N | CURRENT_TIMESTAMP | 创建时间 |
| 9 | update_time | timestamp | 19 | 0 | N | N | CURRENT_TIMESTAMP | 更新时间 |
表reservation_service (预约服务)
| 编号 | 名称 | 数据类型 | 长度 | 小数位 | 允许空值 | 主键 | 默认值 | 说明 |
|---|---|---|---|---|---|---|---|---|
| 1 | reservation_service_id | int | 10 | 0 | N | Y | 预约服务ID | |
| 2 | user_information | int | 10 | 0 | Y | N | 0 | 用户信息 |
| 3 | user_name | varchar | 64 | 0 | Y | N | 用户姓名 | |
| 4 | user_gender | varchar | 64 | 0 | Y | N | 用户性别 | |
| 5 | user_age | varchar | 64 | 0 | Y | N | 用户年龄 | |
| 6 | contact_phone_number | varchar | 64 | 0 | Y | N | 联系电话 | |
| 7 | service_name | varchar | 64 | 0 | Y | N | 服务名称 | |
| 8 | appointment_date | date | 10 | 0 | Y | N | 预约日期 | |
| 9 | appointment_frequency | varchar | 64 | 0 | Y | N | 预约次数 | |
| 10 | appointment_location | varchar | 64 | 0 | Y | N | 预约地点 | |
| 11 | appointment_content | text | 65535 | 0 | Y | N | 预约内容 | |
| 12 | appointment_status | varchar | 64 | 0 | Y | N | 预约状态 | |
| 13 | reply_arrangement | text | 65535 | 0 | Y | N | 回复安排 | |
| 14 | create_time | datetime | 19 | 0 | N | N | CURRENT_TIMESTAMP | 创建时间 |
| 15 | update_time | timestamp | 19 | 0 | N | N | CURRENT_TIMESTAMP | 更新时间 |
表shared_rental_information (合租信息)
| 编号 | 名称 | 数据类型 | 长度 | 小数位 | 允许空值 | 主键 | 默认值 | 说明 |
|---|---|---|---|---|---|---|---|---|
| 1 | shared_rental_information_id | int | 10 | 0 | N | Y | 合租信息ID | |
| 2 | house_name | varchar | 64 | 0 | Y | N | 房屋名称 | |
| 3 | housing_area | varchar | 64 | 0 | Y | N | 房屋面积 | |
| 4 | shared_rental_amount | int | 10 | 0 | Y | N | 0 | 合租金额 |
| 5 | location_of_the_house | varchar | 64 | 0 | Y | N | 房屋位置 | |
| 6 | publish_users | int | 10 | 0 | Y | N | 0 | 发布用户 |
| 7 | consultation_hotline | varchar | 64 | 0 | Y | N | 咨询电话 | |
| 8 | cover_photo | varchar | 255 | 0 | Y | N | 封面图片 | |
| 9 | content_details | text | 65535 | 0 | Y | N | 内容详情 | |
| 10 | praise_len | int | 10 | 0 | N | N | 0 | 点赞数 |
| 11 | create_time | datetime | 19 | 0 | N | N | CURRENT_TIMESTAMP | 创建时间 |
| 12 | update_time | timestamp | 19 | 0 | N | N | CURRENT_TIMESTAMP | 更新时间 |
表slides (轮播图)
| 编号 | 名称 | 数据类型 | 长度 | 小数位 | 允许空值 | 主键 | 默认值 | 说明 |
|---|---|---|---|---|---|---|---|---|
| 1 | slides_id | int | 10 | 0 | N | Y | 轮播图ID: | |
| 2 | title | varchar | 64 | 0 | Y | N | 标题: | |
| 3 | content | varchar | 255 | 0 | Y | N | 内容: | |
| 4 | url | varchar | 255 | 0 | Y | N | 链接: | |
| 5 | img | varchar | 255 | 0 | Y | N | 轮播图: | |
| 6 | hits | int | 10 | 0 | N | N | 0 | 点击量: |
| 7 | create_time | timestamp | 19 | 0 | N | N | CURRENT_TIMESTAMP | 创建时间: |
| 8 | update_time | timestamp | 19 | 0 | N | N | CURRENT_TIMESTAMP | 更新时间: |
表upload (文件上传)
| 编号 | 名称 | 数据类型 | 长度 | 小数位 | 允许空值 | 主键 | 默认值 | 说明 |
|---|---|---|---|---|---|---|---|---|
| 1 | upload_id | int | 10 | 0 | N | Y | 上传ID | |
| 2 | name | varchar | 64 | 0 | Y | N | 文件名 | |
| 3 | path | varchar | 255 | 0 | Y | N | 访问路径 | |
| 4 | file | varchar | 255 | 0 | Y | N | 文件路径 | |
| 5 | display | varchar | 255 | 0 | Y | N | 显示顺序 | |
| 6 | father_id | int | 10 | 0 | Y | N | 0 | 父级ID |
| 7 | dir | varchar | 255 | 0 | Y | N | 文件夹 | |
| 8 | type | varchar | 32 | 0 | Y | N | 文件类型 |
表user (用户账户:用于保存用户登录信息)
| 编号 | 名称 | 数据类型 | 长度 | 小数位 | 允许空值 | 主键 | 默认值 | 说明 | |||
|---|---|---|---|---|---|---|---|---|---|---|---|
| 1 | user_id | mediumint | 8 | 0 | N | Y | 用户ID:[0,8388607]用户获取其他与用户相关的数据 | ||||
| 2 | state | smallint | 5 | 0 | N | N | 1 | 账户状态:[0,10](1可用 | 2异常 | 3已冻结 | 4已注销) |
| 3 | user_group | varchar | 32 | 0 | Y | N | 所在用户组:[0,32767]决定用户身份和权限 | ||||
| 4 | login_time | timestamp | 19 | 0 | N | N | CURRENT_TIMESTAMP | 上次登录时间: | |||
| 5 | phone | varchar | 11 | 0 | Y | N | 手机号码:[0,11]用户的手机号码,用于找回密码时或登录时 | ||||
| 6 | phone_state | smallint | 5 | 0 | N | N | 0 | 手机认证:[0,1](0未认证 | 1审核中 | 2已认证) | |
| 7 | username | varchar | 16 | 0 | N | N | 用户名:[0,16]用户登录时所用的账户名称 | ||||
| 8 | nickname | varchar | 16 | 0 | Y | N | 昵称:[0,16] | ||||
| 9 | password | varchar | 64 | 0 | N | N | 密码:[0,32]用户登录所需的密码,由6-16位数字或英文组成 | ||||
| 10 | varchar | 64 | 0 | Y | N | 邮箱:[0,64]用户的邮箱,用于找回密码时或登录时 | |||||
| 11 | email_state | smallint | 5 | 0 | N | N | 0 | 邮箱认证:[0,1](0未认证 | 1审核中 | 2已认证) | |
| 12 | avatar | varchar | 255 | 0 | Y | N | 头像地址:[0,255] | ||||
| 13 | open_id | varchar | 255 | 0 | Y | N | 针对获取用户信息字段 | ||||
| 14 | create_time | timestamp | 19 | 0 | N | N | CURRENT_TIMESTAMP | 创建时间: | |||
| 15 | vip_level | varchar | 255 | 0 | Y | N | 会员等级 | ||||
| 16 | vip_discount | double | 11 | 2 | Y | N | 0.00 | 会员折扣 |
表user_group (用户组:用于用户前端身份和鉴权)
| 编号 | 名称 | 数据类型 | 长度 | 小数位 | 允许空值 | 主键 | 默认值 | 说明 |
|---|---|---|---|---|---|---|---|---|
| 1 | group_id | mediumint | 8 | 0 | N | Y | 用户组ID:[0,8388607] | |
| 2 | display | smallint | 5 | 0 | N | N | 100 | 显示顺序:[0,1000] |
| 3 | name | varchar | 16 | 0 | N | N | 名称:[0,16] | |
| 4 | description | varchar | 255 | 0 | Y | N | 描述:[0,255]描述该用户组的特点或权限范围 | |
| 5 | source_table | varchar | 255 | 0 | Y | N | 来源表: | |
| 6 | source_field | varchar | 255 | 0 | Y | N | 来源字段: | |
| 7 | source_id | int | 10 | 0 | N | N | 0 | 来源ID: |
| 8 | register | smallint | 5 | 0 | Y | N | 0 | 注册位置: |
| 9 | create_time | timestamp | 19 | 0 | N | N | CURRENT_TIMESTAMP | 创建时间: |
| 10 | update_time | timestamp | 19 | 0 | N | N | CURRENT_TIMESTAMP | 更新时间: |
3.4本章小结
本居家养老服务小程序基于springboot框架进行需求分析,针对系统的整体结构及功能组件进行了详细规划.采用e-r模型构建数据模型并实施数据库逻辑设计,最终实现了系统的完整数据库架构.
4 基于springboot的居家养老服务系统小程序实现
基于Spring Boot开发的居家养老服务系统小程序将微信小程序用户端与Web后台管理员端区分开来。其中微信小程序用户端主要支持用户进行注册与登录操作,并提供了主页面浏览功能以及丰富的服务功能如慰问信息查询和健康管理模块等。具体而言,在我的页面下包含了基础信息管理模块(如基本信息录入)、健康管理模块(包括健康记录查询)、预约服务模块(支持电话预约和在线预约)、商品订单查询及管理模块等。与此同时,在Web后台管理员端则为管理人员提供了全面的后台管理功能包涵公共公告栏展示动态消息的内容发布入口以及各类服务项目的管理入口如论坛管理模块等
4.1 前台微信端
4.1.1 用户注册界面
无法通过基于SpringBoot的小型居家养老服务系统小程序使用微信进行在线注册。请先在手机应用商店搜索并下载该服务小程序应用程序,在线完成账号信息录入(包括用户名/手机号码、主密码、二次确认码、个人昵称以及电子邮箱地址),随后点击"提交"按钮进入下一步骤:首先检查录入的信息是否为空;接着检查输入的主密码与二次确认码是否一致;最后核实账号是否存在重复登记。只要上述所有条件均符合条件后则完成注册。该服务实现了用户账户创建与管理员授权两类功能,请参考附图4-1查看详细操作界面设置情况

图4-1用户注册界面图
4.1.2 用户登录界面
在微信小程序注册后的用户可使用用户名与密码完成 login 操作。当用户输入正确的用户名与密码并点击“login”按钮时, 系统将首先检查输入字段是否包含非空数据, 然后对比用户的输入信息与数据库中的记录以确保一致性。匹配无误则系统将确认该用户的 login 请求, 此时将在界面上方显示用户的详细资料; 如果上述条件未能满足, 则会跳出提示对话框告知操作失败的原因。

图4-2用户登录界面图
正确的账号信息会被正确填入。单击登录按钮后系统将自动引导至主页。系统将直接转至主页。请参考下图4-3中的界面展示。

图4-3首页界面图
4.1.3 慰问信息界面
单击"慰问信息"后, 普通用户将能够浏览平台上 Watson’s theorem 情况概述. 在详情页面中, 用户可选择浏览、给予好评、保存到个人中心以及随时发送评论等操作. 界面如下图4-4所示.

图4-4瑜伽课程详情界面图
4.1.4 健康记录界面
用户点击“健康记录”,用户可以登记自己的健康记录,包括用户信息:
用户姓名、血压信息等。如下图4-5所示。

图4-5学习计划界面图
4.1.5 预约服务界面
当用户点击"预约服务"时, 系统会要求他们填写预约信息包括但不限于: 预约服务、预定日期以及预定次数等内容.

图4-6预约服务面图
4.2后台医生端
4.2.1 医生登陆管理界面
医生是可以通过自己的账户名和密码进行登录的。界面如下图所示。

图4-6医生用户登陆界面图
4.2.2 医生管理界面
医疗专业人士正确填写完自己的用户名及密码信息之后,在线点击登录按钮完成账号接入流程。随后系统会自动导向至统一的管理页面中供其进行操作。

图4-7医生管理界面图
4.2.3 健康咨询界面
当医生进入"健康咨询"菜单时可以查阅健康咨询信息。具体界面如图所示。

图4-8健康咨询界面图
4.2.4 咨询记录界面
当管理员单击"咨询记录"菜单项时, 可实现对咨询记录的增、删、改、查操作. 如图所示为咨询记录页面.

图4-9咨询记录界面图
4.3后台管理员端
4.3.1 系统用户登陆管理界面
该系统采用Spring Boot框架构建居家养老服务小程序,并允许用户角色通过个人账号名称及密码完成登录操作。如图所示。

图4-10管理员登陆界面图
4.3.2 系统管理界面
管理员进入"系统管理"菜单后会呈现一个子菜单选项"轮播图"。管理员可对此处展示的轮播图像进行配置设置,请参考下图所示。

图4-11系统管理界面图
4.3.3用户管理界面
当管理员在执行操作时会访问'用户管理'菜单项。
该菜单项允许管理员浏览并处理用户的注册信息、登录流程以及各种使用记录。
界面如下图所示。

图4-12用户管理界面图
4.3.4 论坛管理界面
当普通用户点击“高级管理”菜单项时,在线系统将自动完成对当前论坛的所有功能进行增删改排操作。系统界面设计参考了当前主流的管理模块架构模式。

图4-13资源管理界面图
4.3.5 预约服务界面
用户单击"预约服务"菜单项,能够对系统中的预约服务进行管理.网站公告管理页面如图所示.

图4-14网站公告管理界面图
5 基于springboot的居家养老服务系统小程序测试
使用基于Spring Boot的小程序来开发居家养老服务系统是为了检验该软件是否符合设计要求。在开发过程中会识别出可能出现的各种异常情况,并通过执行测试方法来进行检查以定位问题所在。在整个开发过程中进行充分的单元和集成测试对于确保系统的质量至关重要。
5.1系统测试
微信端上用户查看预约服务功能测试:
表5-1微信端上用户查看预约服务功能测试用例表
| 测试名称 | 测试功能 | 操作 | 操作过程 | 预期结果 | 测试结果 |
|---|---|---|---|---|---|
| 查看预约服务功能模块测试 | 预约服务信息正常的显示 | 浏览预约服务详情信息 | 在小程序端上选择一个预约服务信息将会进入该预约服务的详情界面,同时可以评论、收藏、点赞。 | 进入该预约服务的详情信息界面 | 正确 |
微信端上评论功能测试:
表5-2微信端上评论功能测试用例表
| 测试名称 | 测试功能 | 操作 | 操作过程 | 预期结果 | 测试结果 |
|---|---|---|---|---|---|
| 评论功能模块测试 | 评论信息正常的显示 | 浏览慰问信息 | 点击慰问信息底部“评论”按钮后点击填写评论内容点击提交即可。 | 评论内容提交成功 | 正确 |
web后台端上管理员发布预约服务功能测试:
表5-3web后台端上管理员发布预约服务功能测试用例表
| 测试名称 | 测试功能 | 操作 | 操作过程 | 预期结果 | 测试结果 |
|---|---|---|---|---|---|
| 管理员发布预约服务功能测试 | 添加预约服务的情况 | 输入新预约服务信息的基本信息 | 后台点击“预约服务”,点击添加,填写新预约服务信息后点击“提交”按钮 | 新预约服务发布成功 | 正确 |
5.2测试结果
开发了一个以Spring Boot为基础的居家服务APP测试案例,并已完成对第5章第1节三个关键功能模块的测试评估。该APP构成了Spring Boot环境下居家服务系统的技术支持架构。
开发了一个以Spring Boot为基础的居家服务APP测试案例,并已完成对第5章第1节三个关键功能模块的测试评估。该APP构成了Spring Boot环境下居家服务系统的技术支持架构。
总结与展望
本系统采用SpringBoot框架进行开发设计,并根据需求划分功能模块明确用户端与管理端各自的功能权限。在数据库选型上采用口碑良好的MySQL数据库进行数据存储,并充分利用MySQL开源技术进行开发。考虑到系统的稳定性与运行成本,在数据库表结构设计上我们采用了E-R实体关系模型来构建表单连接体系,并通过绘制关系图来明确表间关联规则。在软件测试阶段我们建立了完整的测试方案并利用测试用例全面检验系统设计中的缺陷。经过多次迭代优化最终实现了系统的稳定运行并达到了预期的服务目标。
系统整体功能已基本达到预期目标;然而在界面美观性方面仍需进一步提升。其中小程序图标设计显得略显简约;而wxss页面在视觉效果与排版上仍显不够理想。用户在使用软件时会遇到难以快速定位到所需功能的情况;针对本次项目的反馈意见和发现的问题;后续我们将持续优化和完善以确保系统的完美无缺运行
参考文献
[1]Kattouw E C ,Aase K ,Viksveen P .How do the existing homecare services correspond with the preferred service ecosystem for senior citizens living at home? A qualitative interview study with multiple stakeholders[J].Frontiers in Health Services,2024,41294320-1294320.
李明教授及其团队通过利用Spring Boot框架对'成果需求匹配系统'从系统的整体架构出发进行设计,并结合实际应用场景进行开发与维护。
[3]王晓东,刘海燕,王迎,等.基于SpringBoot的气象信息资源管理系统设计与实现[J].电脑编程技巧与维护,2024,(03):79-82.DOI:10.16184/j.cnki.comprg.2024.03.028.
[4] 刘慧玲, 谭定英, 陈平平. 基于SpringBoot和Vue.js的大学生团队管理系统开发设计[J]. 计算机编程技巧与维护, 2024, (03): 120-122. DOI: 10.16184/j.cnki.comprg.2024.03.039.
徐少军、李宗哲和梅杰等人的研究以Springboot和Vue框架为基础开发了一种用于质量检验监督管理的质量监督系统[J]. 《纺织标准与质量》期刊在2024年第01期中报道了该系统,并详细讨论了其应用效果和潜在改进方向.
编号为[6]的文献中指出:孙铁强及刘俊等学者就"基于SpringBoot框架实现在线监测与专家系统的开发"这一课题展开了深入研究
[7]雷欣,马宏琳,郑霖,等.基于SpringBoot的域名信息系统设计与实现[J].电脑知识与技术,2024,20(05):44-47.DOI:10.14004/j.cnki.ckt.2024.0188.
[8]白茹鑫.基于SpringBoot+SSM框架的企业安全培训管理系统设计与实现[J].现代信息科技,2024,8(01):44-49.DOI:10.19850/j.cnki.2096-4706.2024.01.009.
[9]石雨昕,关家兴,邹博华等.采用SpringBoot微服务架构进行实验教学实验室开放课题管理系统的开发与实现[J].《实验室检测》,2024,2(01):101-106.
张雷雨、单田清和梁霄以SpringBoot为基础开发了水利地理信息系统的设计方案,并在连云港职院学报上发表了第36卷第4期的论文
[11]吴丽娜.采用Spring Boot框架构建了面向企业的级客户关系管理系统设计方案[J].无线互联科技,2023,20(24):60-62.
[12]唐媛媛, 王晓楠, 李京培, 等. 依托SpringBoot实现病原生物学在线智能化实验考试系统的开发与实践[J]. 赤峰学院学报(自然科学版),2023, 39(12): 75-78. DOI: 10.13398/j.cnki.issn1673-260X. 2023. 12. 024
[13]曲锦旭.基于SpringBoot的农作物受灾分析系统的设计与实现[J].农业工程技术,2023,43(35):18-19.DOI:10.16815/j.cnki.11-5436/s.2023.35.006.
吴昊和张丹依托于SpringBoot框架构建了大学生网上兼职平台的设计与实现。该研究发表于《计算机知识与技术》期刊上(Journal of Computer Knowledge and Technology),其具体文章编号为JST: j.cnki.ckt.2023.1860,并附有DOI标识符:10.14004/j.cnki.ckt.2023.1860。
[15]姜一波.基于SpringBoot+Vue的在线考试系统设计与实现[J].无线互联科技,2023,20(23):68-71.
苏婧媛,宋懿花.居家养老智慧服务信息系统的构建与实施[J].无线互联科技,(2023),20(19):25-27.
张帆、邓凯航、曹伟超等基于Spring Boot平台并采用微信小程序构建的卫片执法外业核查管理平台开发设计与实现[J]. 测绘学报, 2023, 46(02): 90-92.
[18]柳萌.社区优选商城系统设计与实现[D].青岛科技大学,2022.DOI:10.27264/d.cnki.gqdhc.2022.001248.
[19] 王俊灵. 家庭养老视角下的老年介护系统研究[D]. 广东工业大学研究生学院, 202₂.DOI: 1₀.₂₇₀₂₉/d.cnki.ggdgu.₂₀₂₂.₀₀₁₆₄₆
[20]曾森烽、杨枫、王艳乾等.以Spring Boot技术和小程序为基础开发的WiFi室内定位系统设计与实现[J].《现代计算机》,2021,27(31):98-102.
The experiences and perceptions of older LGBTQ+ individuals regarding receipt of home care services within the broader community framework: A systematic review.
[22]H M W ,J S S ,Lisa C .Resident-on-Resident Elder Abuse in Residential Aged Care Facilities: A Comprehensive Analysis of Incidence Rate, Forms, Individual Attributes, and Demographic Profile.[J].Journal of the American Medical Directors Association,2021,22(8):1678-1691.e6.
[23]许瑞卿.基于微服务的后勤服务平台的设计与实现[D].安徽大学,2019.
致谢
在此结束我的论文写作与答辩工作,并衷心感谢您抽出时间阅读并审阅我的论文。首先要特别致以最诚挚的谢意的是我的父母,在我成长的岁月里始终给予我无微不至的关怀与支持,在学业道路上倾其所能地尽心陪伴和悉心指导。正是这份关爱让我能够在繁重的学习与工作的双重压力下始终保持全神贯注的状态,并将全部精力投入到学习过程中;在这一段时间里导师的专业建议使我受益匪浅且学以致用,在日常生活中我也始终牢记导师教导:虚心求学、严谨治学的态度,并将其贯彻到我的学习和工作中;在老师的指导下我逐步完成了本专业的毕业设计研究工作并开发了相应的计算机程序;在此过程中我不仅掌握了许多专业知识理论知识还积累了不少实践经验这些宝贵的经验对我未来的工作和发展都将产生深远的影响
此外,在过去两年的学习与实践中我也要感谢我的同学以及老师们的悉心教导。热忱地解答了我在编程中遇到的问题为我提供了宝贵的启发与感悟协助我在编程调试与测试过程中积累了宝贵的经验。这段经历不仅让我掌握了许多专业技能也为我后续的职业发展奠定了坚实的基础。同时我也非常感激同学们的帮助使我在专业技能上持续提升不断提升自我能力水平以实现更快的专业成长与个人全面发展。
最后向所有关心我、帮助我的老师及同学们表示衷心的感谢!
免费领取项目源码,请关注❥点赞收藏并私信博主,谢谢~
