《一本书读懂中国税》- 笔记

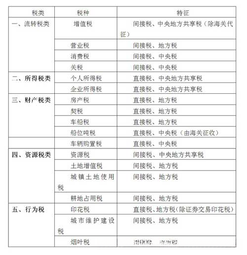
我国目前征收的税种:

根据目前我国税收收入的数据来看,在所得税与流转税中占据主体地位的税种无可置疑。自2010年到2012年这三年间,在流转税收入总量(仅包括营业税、增值税与消费税三项)占当年税收总量的比例分别为56.7%、54.88%与54.08%,呈下降趋势;而所得税收入总量占当年税收总量的比例则分别为24.2%、25.4%与25.3%左右。
遵循 ‘简约的Tax structure and wide tax range combined with low rates and strict collection management’ 的原则
流转税可被视为我国真正的重要税种之一,在过去几年里已经成为公众所熟知的主要税收类型之一。这些 taxes 包括增值税、营业税、关税以及消费税等多种类型,在商品流通的过程中都需要缴纳一定的费用作为 taxes. 从表面上看, 生产者或销售者被视为纳税主体, 但实际上, 这些 taxes 最终都会被计入商品价格中, 转嫁到了消费者手中. 尽管如此, 这些 taxes 虽然来源于企业的资金, 但却最终转嫁到了消费者的身上. 即相当于这些 taxes 并没有直接由纳税人承担, 而是通过间接的方式影响了消费者的支出.
中央与地方共享的个人所得税在国家财政收入中占有重要地位,在其税收收入中约有60%的部分划归中央财政。根据财政部税政司发布的数据统计显示,在过去三年间(即从2010年到2012年期间),我国个人所得税收入总计分别达4837亿元、6.7%、5820亿元(这些数值均以当年总税收额为基础计算得出)。值得注意的是,在这三年中个税所占的比例出现了下降趋势。这一变化的原因在于自2011年9月以来我国对工资薪金所得、个体工商户等个税项目实施了更为严格的标准规定,并相应地对各个税率区间进行了调整。
在购买一些高档消费品如香烟、化妆品等时,则需要缴纳从1%到56%不等的消费税,在一整件货物中几乎都包含了半分钱左右税费负担。举个例子来说,在购买化妆品时就需要缴纳30%的消费税率,在价值为1000元的一份护肤品中就包含约145元增值税、257元消费税以及约44元的城市维护建设税及教育附加费(合计约为446元),这占据了商品总价的一半左右。需要注意的是,在购买日常必需品时是不需要缴纳消费税的。只有像香烟、化妆品这类高档且非生活必需品的商品才需要缴纳相应的税费。从某种程度上说征收消费税有助于调节贫富差距,并且能够抑制那些对身体健康有害以及奢侈品的需求。而城市维护建设税和教育附加费则是指营业税、消费税以及增值税这些主要税收项目下的纳税人需要额外缴纳的一笔税费,在销售行为发生的过程中必定要进行缴纳
在五大税收项目中可以看出,所得税虽然令人感到"触目惊心",但其影响相对较为有限,只会在生活成本方面造成"小题大做"的影响;增值税作为表面现象,其本质往往被忽视,它会悄然侵蚀人们的财富积累,这种损害虽深藏 heart 但不易察觉;资源税作为取之于民以养生态的重要财政收入项目,同时也承担着环保支出的具体职能;而遗产所得征 tax 则侧重于调节社会财富分配格局,旨在推动社会更加公平公正地发展
为确保家庭获得改善性住房权益,在财税〔1999〕278号文件的规定下 个人出售已使用5年以上的自用住房 ,即便其为家庭唯一居所也不得税务减免。例如房主乙拥有两处房产中的一处打算出售,请问其买价为156万售出后将获赠多大税款?增值额即售价减去购买价格为64万应纳税额=增值额×税率即64万×3%共计1.92万(元)。假如房主乙只拥有单套私有住宅而该住宅已使用满五年则可免征相关税费。
在个人所得税征收过程中,在工薪阶层居民缴纳个税方面最易被税务机关处理且不易产生逃税行为
增值税主要归类为流转税的一种,在商品(包括应税劳务)流通环节中被广泛应用。具体而言,在流通过程中所产生的额外价值部分会被用作计税依据并加以征缴的一种流转税类型即为增值税。当前数据显示,在我国各类税收构成中增值税占比最高,并已占据超过六成的比例。
增值税通常被视为一种典型的间接税形式,在这一模式下, 税负的实际承担者并非直接与税务机关发生关系的一方, 而是最终由最终购买者来承担。就消费者而言, 在每一次消费过程中都需要缴纳增值税, 这种税收机制确保了商品流通环节中价值的累加与传递, 其计税依据即每次增值的具体数值, 当然这些税收最终都会转嫁到消费者的手中。尽管纳税人为非消费者, 但最终购买者才是真正的买单者之一, 这一现象也被称为"商家缴税, 消费者付款"的现象。在我国现行税收制度中, 不同类型的增值税纳税人适用不同的税率体系: 17%、13%、3% 和 0 的税率分别适用于一般纳税人、小规模纳税人以及出口型纳税人等不同情况。其中, 一般纳税人可以选择基本税率17%与低税率13%, 小规模纳税人适用3% 的法定税率标准, 而出口货物则可免征 VAT 税率规定如上所述
就目前全球税收格局而言,在营业税与增值税之间的激烈竞争中,后者不断扩张征税领域而前者则被迫缩减其征税范围的现象尤为引人注目.在国际 tax trend landscape中观察到的是增值税领域不断扩大征税范围而营业税所覆盖的经济活动空间持续缩减的趋势.作为历史悠久的一种税收方式,在整体设计上较为简单易行且计算便捷.然而在当今市场环境日益复杂多变的情况下这一制度设计已经难以适应现代经济发展的需求.在该制度的主要批评点上最为显著的问题无疑是重复征税现象导致资源分配效率低下.
目前,在我国物流行业中,营业税已成为重复征税的主要问题。与增值税不同,“以营业额为基础征收”的特点使得营业税具有天然优势——能够有效避免重复征 tax 问题。然而,在实践中由于物流企业往往选择直接向买方索要营业 tax 而无法抵扣进项 tax 的特性,在仓储和运输环节普遍采用统一计价模式导致大量重复征 tax 现象的存在。这种模式不仅严重侵蚀了物流企业的利润空间还挤压了整个物流行业的可持续发展动力据央视报道广州某物流公司运送价值 740 元的 4 个灯具从广东广州至山东莱芜其运单显示运费收入仅 12 元但实际缴纳税款却达 39 元涉及营业 tax 城建 tax 教育费附加及企业所得税四项税费相加理论上应为 34 元超出部分即为重复纳税现象的发生原因在于这些灯具并非由广州直接运往莱芜而是经过中间点——临沂的一次中转而公司正是通过这样的中间环节才得以规避正常的运费税务负担然而有趣的是该物流公司此前已经对全程运费进行了纳税因此从临沂到莱芜之间的再三计费必然构成了重复纳税现象一个物流公司如果长期采取这种方式经营其每年产生的重复纳税费用可能比其盈利水平还要高
消费 tax is defined as a type of indirect tax levied on specific consumer goods or consumption activities. The scope of consumption tax is intentionally selected, primarily targeting low-consumption resources such as gasoline and diesel, as well as items that may harm the environment and human health, like cars, cigarettes, and alcohol, alongside luxury items like precious jewelry and high-end watches. The introduction of consumption tax not only serves to generate general revenue but also plays a crucial role in restructuring industries, adjusting consumer behavior, and balancing income distribution.
根据财政部税政司发布的统计数据显示
数据显示从以下数据可以看出从以下数据可以看出从以下数据可以看出
当商品进入关境时
就目前而言,在全球范围内已有许多国家开始征收房产税,并将其作为地方财政的重要部分。在美国的地方财政中约有75%来自于房地产税,在肯尼亚这样的非洲国家这一比例约为69%。我国于2011年实现房地产税收入达到约有8,972.03亿元人民币(约合人民币8972.03亿元),占当年全部税收收入的比例约为≈\frac{8,972.03}{654,464} \approx 1.34\%
车购税率是指在我国境内购买符合条件的汽车所应缴纳的一种税费。自2001年元月一日开始实施车购税率政策后,我国采用计费比例为百分之十的方式进行征收,其应纳税额计算公式可表述为:总计:应纳税额=计税价格乘以百分之十,其中计税价格不得包含增值税金。
其中,国产汽车型式的计税价格由不含增值税价额加上消费 tax组成,而进口汽车型式的计税价格则由完 tax价款加关税金以及消费 tax组成。
假设某人欲购买一辆国产汽车,其价值为十万(不含增值税)元人民币。
计算显示:该人需缴纳车购税率等于一万元人民币(按十万乘以百分之十计算),此外还需缴纳增值税金等于一万元七百美元(按十万乘以百分之十七计算)。
因此,该人总共需支付金额合计十二万七千美元人民币。
为了激发消费者购买欲望,国家近期出台多项优惠政策鼓励消费者选购排量较低的机动车。
