基于单片机智能太阳光跟踪追踪控制系统电路设计
**单片机设计介绍,基于单片机智能太阳光跟踪追踪控制系统电路设计
文章目录
一 概要
二、功能设计
- 设计思路
三、 软件设计
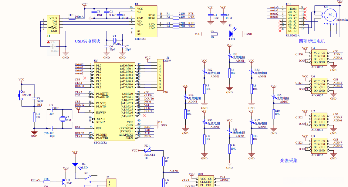
- 原理图
五、 程序
六、 文章目录
一 概要
基于单片机智能太阳光跟踪追踪控制系统电路设计概要如下:
一、设计概述
本系统旨在构建一个能够自动追踪太阳光的智能控制系统,通过单片机控制器实时检测太阳位置,并自动调整太阳能电池板的角度,以确保其始终正对太阳,从而提高太阳能的转换效率。该系统具有智能化追踪、稳定性与可靠性以及可扩展性等特点,可广泛应用于太阳能发电、光伏发电等领域。
二、系统组成
单片机控制器:作为系统的核心,负责接收光敏模块的信号,处理数据并发出控制指令。单片机控制器选用高性能、低功耗的型号,如Arduino Uno等,以满足实时性和精确性的要求。
光敏模块:至少包含4个光敏元件,用于采集不同方向的光线信息,为单片机提供决策依据。光敏元件可以选用光敏电阻或类似的光电转换元件,具有高灵敏度和快速响应的特点。
舵机与驱动电路:通过单片机控制,调整太阳能电池板的角度。驱动电路选用高性能的电机驱动模块,能够精确控制舵机的转动角度和速度。
电源电路:为系统提供稳定的电源,可能包括太阳能电池板供电和备用电源两部分。电源电路设计应确保系统在各种光照条件下都能稳定运行。
显示屏(可选):用于实时显示太阳能电池板的角度、光照强度等信息。显示屏可选用液晶显示屏或LED数码管等,根据实际需求选择。
三、工作原理
光线检测:通过4个光敏模块采集不同方向的光线信息,实时反馈太阳位置数据。
数据处理:单片机接收光敏模块的信号,通过AD转换功能判断不同方向的光照强度,并根据光照强度的比较结果计算出太阳能电池板的最佳角度。
角度调整:单片机根据计算出的最佳角度,通过控制两路舵机来调整太阳能电池板的角度,使其始终面向太阳。
实时显示(如配备显示屏):在显示屏上实时显示太阳能电池板的角度、光照强度等信息,方便用户了解系统状态。
四、设计特点
智能化追踪:系统能够自动检测并追踪太阳光,提高太阳能转换效率。
稳定性与可靠性:通过精确的传感器和稳定的控制算法,确保系统的稳定运行。
可扩展性:系统设计具有一定的扩展性,可以根据需要添加更多功能或传感器。
五、应用前景
该系统可广泛应用于太阳能发电、光伏发电等领域,通过提高太阳能转换效率,有助于缓解能源危机和减少环境污染。随着可再生能源的日益重要,该系统的应用前景将更加广阔。在实际应用中,还需根据具体情况进行调整和优化,以满足不同用户的需求和条件。
二、功能设计
可实现通过八个光照强度传感器定位哪个方向上光照强度最强
可实现锁定光照强度最强的方向后,启动电机带动太阳能电池板转向这个方向
可实现通过电压检测模块检测太阳能电池板电压
可实现通过继电器控制太阳能板充放电
设计思路
设计思路
文献研究法:搜集整理相关单片机系统相关研究资料,认真阅读文献,为研究做准备;
调查研究法:通过调查、分析、具体试用等方法,发现单片机系统的现状、存在问题和解决办法;
比较分析法:比较不同系统的具体原理,以及同一类传感器性能的区别,分析系统的研究现状与发展前景;
软硬件设计法:通过软硬件设计实现具体硬件实物,最后测试各项功能是否满足要求。
三、 软件设计
本系统原理图设计采用Altium Designer19,具体如图。在本科单片机设计中,设计电路使用的软件一般是Altium Designer或proteus,由于Altium Designer功能强大,可以设计硬件电路的原理图、PCB图,且界面简单,易操作,上手快。Altium Designer19是一款专业的整的端到端电子印刷电路板设计环境,用于电子印刷电路板设计。它结合了原理图设计、PCB设计、多种管理及仿真技术,能够很好的满足本次设计需求。
————————————————
仿真实现
本设计利用protues8.7软件实现仿真设计,具体如图。
Protues也是在单片机仿真设计中常用的设计软件之一,通过设计出硬件电路图,及写入驱动程序,就能在不实现硬件的情况进行电路调试。另外,protues还能实现PCB的设计,在仿真中也可以与KEIL实现联调,便于程序的调试,且支持多种平台,使用简单便捷。
————————————————
原理图


五、 程序
本设计利用KEIL5软件实现程序设计,具体如图。作为本科期间学习的第一门编程语言,C语言是我们最熟悉的编程语言之一。当然,由于其功能强大,C语言是当前世界上使用最广泛、最受欢迎的编程语言。在单片机设计中,C语言已经逐步完全取代汇编语言,因为相比于汇编语言,C语言编译与运行、调试十分方便,且可移植性高,可读性好,便于烧录与写入硬件系统,因此C语言被广泛应用在单片机设计中。keil软件由于其兼容单片机的设计,能够实现快速调试,并生成烧录文件,被广泛应用于C语言的编写和单片机的设计。

————————————————

六、 文章目录
目 录
摘 要 I
Abstract II
引 言 1
1 控制系统设计 2
1.1 主控系统方案设计 2
1.2 传感器方案设计 3
1.3 系统工作原理 5
2 硬件设计 6
2.1 主电路 6
2.1.1 单片机的选择 6
2.2 驱动电路 8
2.2.1 比较器的介绍 8
2.3放大电路 8
2.4最小系统 11
3 软件设计 13
3.1编程语言的选择 13
4 系统调试 16
4.1 系统硬件调试 16
4.2 系统软件调试 16
结 论 17
参考文献 18
附录1 总体原理图设计 20
附录2 源程序清单 21
致 谢 25
