网络协议基础知识
一、 网络协议的定义
网络协议是通信计算机双方必须共同遵从的一组约定。如怎么样建立连接、怎么样互相识别等。只有遵守这个约定,计算机之间才能相互通信交流。它的三要素是:语法、语义、时序。为了使数据在网络上从源到达目的,网络通信的参与方必须遵循相同的规则,这套规则称为协议(protocol),它最终体现为在网络上传输的数据包的格式。协议往往分成几个层次进行定义,分层定义是为了使某一层协议的改变不影响其他层次的协议。
二、协议的基本原理
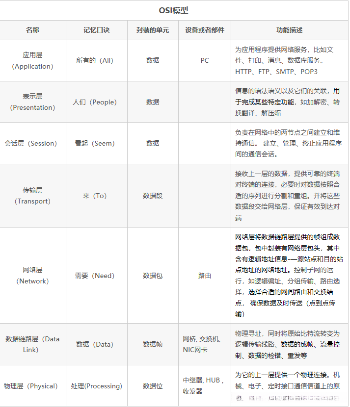
2.1 OSI模型(OSI,开发系统互联,Open Systems Interconnection)
OSI定义了网络互连的七层框架(物理层、数据链路层、网络层、传输层、会话层、表示层、应用层):

其通信特点是对等通信,为了使数据分组从源传送到目的地,源端OSI模型的每一层都必须与目的端的对等层进行通信,这种通信方式称为对等层通信。在每一层通信过程中,使用本层自己协议进行通信。
2.2 TCP/IP模型
OSI参考模型并不是一个标准,而是一个在制定标准时所使用概念性框架。TCP/IP模型则是当前网络协议的一个具体实现,它已经成为当今计算机网络最成熟、应用最广的互联协议。TCP/IP模型实际上是OSI模型的浓缩版本,它只有四层:

2.3 数据包说明
IP层传输的单位是IP分组,属于点到点的传输;TCP层传输单位是TCP段,属于端到端的传输。

数据发送时,由上层向下层封装(数据解析的时候,下层向上层解封装):
- 4层:协议层传输的是数据报文,主要是协议格式
- 3层:传输层传输的是数据段,将数据报文添加TCP/UDP头部,封装成数据段
- 2层:网络层传输的是数据包,增加传输使用的IP地址封装成数据包
- 1层:数据链路层传输的是数据帧,包含数据包,并且增加相应的MAC地址封装成数据帧,然后变成二进制进行编码后向外传输
三、TCP/IP协议
3.1 TCP协议
TCP(Transmission Control Protocol ,传输控制协议)是一种面向连接的、可靠的、基于字节流的传输层通信协议,它完成传输层所指定的功能,用户数据报协议(UDP)是同一层内另一个重要的传输协议。
TCP报文格式:

- 16位源端口号:16位的源端口中包含初始化通信的端口。源端口和源IP地址的作用是标识报文的返回地址。
- 16位目的端口号:16位的目的端口域定义传输的目的。这个端口指明报文接收计算机上的应用程序地址接口。
- 32位序号:32位的序列号由接收端计算机使用,重新分段的报文成最初形式。当SYN出现,序列码实际上是初始序列码(Initial Sequence Number,ISN),而第一个数据字节是ISN+1。这个序列号(序列码)可用来补偿传输中的不一致。
- 32位确认序号:32位的序列号由接收端计算机使用,重组分段的报文成最初形式。如果设置了ACK控制位,这个值表示一个准备接收的包的序列码。
- 4位首部长度:4位包括TCP头大小,指示何处数据开始。
- 保留(6位):6位值域,这些位必须是0。为了将来定义新的用途而保留。
- 标志:6位标志域。表示为:紧急标志、有意义的应答标志、推、重置连接标志、同步序列号标志、完成发送数据标志。按照顺序排列是:URG、ACK、PSH、RST、SYN、FIN。
- URG:紧急标志。紧急标志为"1"表明该位有效。
- ACK:确认标志。表明确认编号栏有效。大多数情况下该标志位是置位的。TCP报头内的确认编号栏内包含的确认编号(w+1)为下一个预期的序列编号,同时提示远端系统已经成功接收所有数据。
- PSH:推标志。该标志置位时,接收端不将该数据进行队列处理,而是尽可能快地将数据转由应用处理。在处理Telnet或rlogin等交互模式的连接时,该标志总是置位的。
- RST:复位标志。用于复位相应的TCP连接。
- SYN:同步标志。表明同步序列编号栏有效。该标志仅在三次握手建立TCP连接时有效。它提示TCP连接的服务端检查序列编号,该序列编号为TCP连接初始端(一般是客户端)的初始序列编号。在这里,可以把TCP序列编号看作是一个范围从0到4,294,967,295的32位计数器。通过TCP连接交换的数据中每一个字节都经过序列编号。在TCP报头中的序列编号栏包括了TCP分段中第一个字节的序列编号。
- FIN:结束标志。
- 16位窗口大小:用来表示想收到的每个TCP数据段的大小。TCP的流量控制由连接的每一端通过声明的窗口大小来提供。窗口大小为字节数,起始于确认序号字段指明的值,这个值是接收端正期望接收的字节。窗口大小是一个16字节字段,因而窗口大小最大为65535字节。
- 16位校验和:16位TCP头。源机器基于数据内容计算一个数值,收信息机要与源机器数值 结果完全一样,从而证明数据的有效性。检验和覆盖了整个的TCP报文段:这是一个强制性的字段,一定是由发送端计算和存储,并由接收端进行验证的。
- 16位紧急指针:指向后面是优先数据的字节,在URG标志设置了时才有效。如果URG标志没有被设置,紧急域作为填充。加快处理标示为紧急的数据段。
- 选项:长度不定,但长度必须为1个字节。如果没有选项就表示这个1字节的域等于0。
- 数据:该TCP协议包负载的数据。
TCP三次握手:
三次握手(Three-Way Handshake)即建立TCP连接,就是指建立一个TCP连接时,需要客户端和服务端总共发送3个包以确认连接的建立。在socket编程中,这一过程由客户端执行connect来触发,整个流程如下图所示:

- 第一次握手:Client将标志位SYN置为1,随机产生一个值seq=J,并将该数据包发送给Server,Client进入SYN_SENT状态,等待Server确认。
- 第二次握手:Server收到数据包后由标志位SYN=1知道Client请求建立连接,Server将标志位SYN和ACK都置为1,ack=J+1,随机产生一个值seq=K,并将该数据包发送给Client以确认连接请求,Server进入SYN_RCVD状态。
- 第三次握手:Client收到确认后,检查ack是否为J+1,ACK是否为1,如果正确则将标志位ACK置为1,ack=K+1,并将该数据包发送给Server,Server检查ack是否为K+1,ACK是否为1,如果正确则连接建立成功,Client和Server进入ESTABLISHED状态,完成三次握手,随后Client与Server之间可以开始传输数据了。
3.2 IP协议
IP协议是将多个包交换网络连接起来,它在源地址和目的地址之间传送一种称之为数据包的东西,它还提供对数据大小的重新组装功能,以适应不同网络对包大小的要求。
IP不提供可靠的传输服务,它不提供端到端的或(路由)结点到(路由)结点的确认,对数据没有差错控制,它只使用报头的校验码,它不提供重发和流量控制。如果出错可以通过ICMP报告,ICMP在IP模块中实现。
IP协议报文:

三、HTTP协议
HTTP协议是Hyper Text Transfer Protocol(超文本传输协议)的缩写,是用于从万维网(WWW:World Wide Web )服务器传输超文本到本地浏览器的传送协议。HTTP是一个基于TCP/IP通信协议来传递数据(HTML 文件, 图片文件, 查询结果等)。HTTP是一个属于应用层的面向对象的协议,由于其简捷、快速的方式,适用于分布式超媒体信息系统。
HTTP协议工作于客户端-服务端架构为上。浏览器作为HTTP客户端通过URL向HTTP服务端即WEB服务器发送所有请求。Web服务器根据接收到的请求后,向客户端发送响应信息。

3.1 HTTP协议的特点
- 简单快速:客户向服务器请求服务时,只需传送请求方法和路径。请求方法常用的有GET、HEAD、POST。每种方法规定了客户与服务器联系的类型不同。由于HTTP协议简单,使得HTTP服务器的程序规模小,因而通信速度很快。
- 灵活:HTTP允许传输任意类型的数据对象。正在传输的类型由Content-Type加以标记。
- 无连接:无连接的含义是限制每次连接只处理一个请求。服务器处理完客户的请求,并收到客户的应答后,即断开连接。采用这种方式可以节省传输时间。
- 无状态:HTTP协议是无状态协议。无状态是指协议对于事务处理没有记忆能力。缺少状态意味着如果后续处理需要前面的信息,则它必须重传,这样可能导致每次连接传送的数据量增大。另一方面,在服务器不需要先前信息时它的应答就较快。
- 传输明文内容,安全性比较差
- 支持B/S及C/S模式。
3.2 HTTP之请求消息Request
客户端发送一个HTTP请求消息的格式:(由请求行(request line)、请求头部(header)、空行和请求数据组成。)

其中HTTP的请求方式:
HTTP1.0定义了3种请求方式由两种:GET、POST和HEAD方式
HTTP1.1新增了五种请求方法:OPTIONS, PUT, DELETE, TRACE 和 CONNECT 方法
- GET 请求指定的页面信息,并返回实体主体。
- HEAD 类似于get请求,只不过返回的响应中没有具体的内容,用于获取报头
- POST 向指定资源提交数据进行处理请求(例如提交表单或者上传文件)。数据被包含在请求体中。POST请求可能会导致新的资源的建立和/或已有资源的修改。
- PUT 从客户端向服务器传送的数据取代指定的文档的内容。
- DELETE 请求服务器删除指定的页面。
- CONNECT HTTP/1.1协议中预留给能够将连接改为管道方式的代理服务器。
- OPTIONS 允许客户端查看服务器的性能。
- TRACE 回显服务器收到的请求,主要用于测试或诊断。
GET和POST请求的区别:


- GET提交,请求的数据会附在URL之后(就是把数据放置在HTTP协议头中),以?分割URL和传输数据,多个参数用&连接;例 如:login.action?name=hyddd&password=idontknow&verify=%E4%BD%A0 %E5%A5%BD。如果数据是英文字母/数字,原样发送,如果是空格,转换为+,如果是中文/其他字符,则直接把字符串用BASE64加密,得出如: %E4%BD%A0%E5%A5%BD,其中%XX中的XX为该符号以16进制表示的ASCII。POST提交:把提交的数据放置在是HTTP包的包体中。上文示例中红色字体标明的就是实际的传输数据。因此,GET提交的数据会在地址栏中显示出来,而POST提交,地址栏不会改变
- 传输数据的大小:首先声明:HTTP协议没有对传输的数据大小进行限制,HTTP协议规范也没有对URL长度进行限制。而在实际开发中存在的限制主要有:GET :特定浏览器和服务器对URL长度有限制,例如 IE对URL长度的限制是2083字节(2K+35)。对于其他浏览器,如Netscape、FireFox等,理论上没有长度限制,其限制取决于操作系 统的支持。因此对于GET提交时,传输数据就会受到URL长度的 限制。POST :由于不是通过URL传值,理论上数据不受 限。但实际各个WEB服务器会规定对post提交数据大小进行限制,Apache、IIS6都有各自的配置。
- 安全性:POST的安全性要比GET的安全性高。比如:通过GET提交数据,用户名和密码将明文出现在URL上,因为(1)登录页面有可能被浏览器缓存;(2)其他人查看浏览器的历史纪录,那么别人就可以拿到你的账号和密码了,除此之外,使用GET提交数据还可能会造成Cross-site request forgery攻击
3.3 HTTP之响应消息Response
响应消息的格式:

3.4 HTTP之状态码
状态代码有三位数字组成,第一个数字定义了响应的类别,共分五种类别:
- 1xx:指示信息--表示请求已接收,继续处理
- 2xx:成功--表示请求已被成功接收、理解、接受
- 3xx:重定向--要完成请求必须进行更进一步的操作
- 4xx:客户端错误--请求有语法错误或请求无法实现
- 5xx:服务器端错误--服务器未能实现合法的请求
常见状态码:
200 OK //客户端请求成功
400 Bad Request //客户端请求有语法错误,不能被服务器所理解
401 Unauthorized //请求未经授权,这个状态代码必须和WWW-Authenticate报头域一起使用
403 Forbidden //服务器收到请求,但是拒绝提供服务
404 Not Found //请求资源不存在,eg:输入了错误的URL
500 Internal Server Error //服务器发生不可预期的错误
503 Server Unavailable //服务器当前不能处理客户端的请求,一段时间后可能恢复正常
3.5 HTTP工作原理
- 客户端连接到Web服务器:一个HTTP客户端,通常是浏览器https://www.baidu.com,与Web服务器的HTTP端口(默认为80)建立一个TCP套接字连接。例如:https://www.baidu.com
- 发送HTTP请求:通过TCP套接字,客户端向Web服务器发送一个文本的请求报文,一个请求报文由请求行、请求头部、空行和请求数据4部分组成。
- 服务器接受请求并返回HTTP响应:Web服务器解析请求,定位请求资源。服务器将资源复本写到TCP套接字,由客户端读取。一个响应由状态行、响应头部、空行和响应数据4部分组成。
- 释放连接TCP连接:若connection 模式为close,则服务器主动关闭TCP连接,客户端被动关闭连接,释放TCP连接;若connection 模式为keepalive,则该连接会保持一段时间,在该时间内可以继续接收请求;
- 客户端浏览器解析HTML内容:客户端浏览器首先解析状态行,查看表明请求是否成功的状态代码。然后解析每一个响应头,响应头告知以下为若干字节的HTML文档和文档的字符集。客户端浏览器读取响应数据HTML,根据HTML的语法对其进行格式化,并在浏览器窗口中显示。
