人工神经网络模型的特点,人工神经网络模型定义

神经网络优缺点,
优点:(1)具有自学习功能。例如实现图像识别时,只在先把许多不同的图像样板和对应的应识别的结果输入人工神经网络,网络就会通过自学习功能,慢慢学会识别类似的图像。自学习功能对于预测有特别重要的意义。
预期未来的人工神经网络计算机将为人类提供经济预测、市场预测、效益预测,其应用前途是很远大的。(2)具有联想存储功能。用人工神经网络的反馈网络就可以实现这种联想。(3)具有高速寻找优化解的能力。
寻找一个复杂问题的优化解,往往需要很大的计算量,利用一个针对某问题而设计的反馈型人工神经网络,发挥计算机的高速运算能力,可能很快找到优化解。
缺点:(1)最严重的问题是没能力来解释自己的推理过程和推理依据。(2)不能向用户提出必要的询问,而且当数据不充分的时候,神经网络就无法进行工作。
(3)把一切问题的特征都变为数字,把一切推理都变为数值计算,其结果势必是丢失信息。(4)理论和学习算法还有待于进一步完善和提高。
扩展资料:神经网络发展趋势人工神经网络特有的非线性适应性信息处理能力,克服了传统人工智能方法对于直觉,如模式、语音识别、非结构化信息处理方面的缺陷,使之在神经专家系统、模式识别、智能控制、组合优化、预测等领域得到成功应用。
人工神经网络与其它传统方法相结合,将推动人工智能和信息处理技术不断发展。
近年来,人工神经网络正向模拟人类认知的道路上更加深入发展,与模糊系统、遗传算法、进化机制等结合,形成计算智能,成为人工智能的一个重要方向,将在实际应用中得到发展。
将信息几何应用于人工神经网络的研究,为人工神经网络的理论研究开辟了新的途径。神经计算机的研究发展很快,已有产品进入市场。光电结合的神经计算机为人工神经网络的发展提供了良好条件。
神经网络在很多领域已得到了很好的应用,但其需要研究的方面还很多。
其中,具有分布存储、并行处理、自学习、自组织以及非线性映射等优点的神经网络与其他技术的结合以及由此而来的混合方法和混合系统,已经成为一大研究热点。
由于其他方法也有它们各自的优点,所以将神经网络与其他方法相结合,取长补短,继而可以获得更好的应用效果。
目前这方面工作有神经网络与模糊逻辑、专家系统、遗传算法、小波分析、混沌、粗集理论、分形理论、证据理论和灰色系统等的融合。参考资料:百度百科-人工神经网络。
BP神经网络的核心问题是什么?其优缺点有哪些?
人工神经网络,是一种旨在模仿人脑结构及其功能的信息处理系统,就是使用人工神经网络方法实现模式识别.可处理一些环境信息十分复杂,背景知识不清楚,推理规则不明确的问题,神经网络方法允许样品有较大的缺损和畸变.神经网络的类型很多,建立神经网络模型时,根据研究对象的特点,可以考虑不同的神经网络模型.前馈型BP网络,即误差逆传播神经网络是最常用,最流行的神经网络.BP网络的输入和输出关系可以看成是一种映射关系,即每一组输入对应一组输出.BP算法是最著名的多层前向网络训练算法,尽管存在收敛速度慢,局部极值等缺点,但可通过各种改进措施来提高它的收敛速度,克服局部极值现象,而且具有简单,易行,计算量小,并行性强等特点,目前仍是多层前向网络的首选算法.多层前向BP网络的优点:网络实质上实现了一个从输入到输出的映射功能,而数学理论已证明它具有实现任何复杂非线性映射的功能。
这使得它特别适合于求解内部机制复杂的问题;网络能通过学习带正确答案的实例集自动提取“合理的”求解规则,即具有自学习能力;网络具有一定的推广、概括能力。
多层前向BP网络的问题:从数学角度看,BP算法为一种局部搜索的优化方法,但它要解决的问题为求解复杂非线性函数的全局极值,因此,算法很有可能陷入局部极值,使训练失败;网络的逼近、推广能力同学习样本的典型性密切相关,而从问题中选取典型样本实例组成训练集是一个很困难的问题。
难以解决应用问题的实例规模和网络规模间的矛盾。这涉及到网络容量的可能性与可行性的关系问题,即学习复杂性问题;网络结构的选择尚无一种统一而完整的理论指导,一般只能由经验选定。
为此,有人称神经网络的结构选择为一种艺术。而网络的结构直接影响网络的逼近能力及推广性质。
因此,应用中如何选择合适的网络结构是一个重要的问题;新加入的样本要影响已学习成功的网络,而且刻画每个输入样本的特征的数目也必须相同;网络的预测能力(也称泛化能力、推广能力)与训练能力(也称逼近能力、学习能力)的矛盾。
一般情况下,训练能力差时,预测能力也差,并且一定程度上,随训练能力地提高,预测能力也提高。但这种趋势有一个极限,当达到此极限时,随训练能力的提高,预测能力反而下降,即出现所谓“过拟合”现象。
此时,网络学习了过多的样本细节,而不能反映样本内含的规律由于BP算法本质上为梯度下降法,而它所要优化的目标函数又非常复杂,因此,必然会出现“锯齿形现象”,这使得BP算法低效;存在麻痹现象,由于优化的目标函数很复杂,它必然会在神经元输出接近0或1的情况下,出现一些平坦区,在这些区域内,权值误差改变很小,使训练过程几乎停顿;为了使网络执行BP算法,不能用传统的一维搜索法求每次迭代的步长,而必须把步长的更新规则预先赋予网络,这种方法将引起算法低效。
人工神经网络评价法
人工神经元是人工神经网络的基本处理单元,而人工智能的一个重要组成部分又是人工神经网络。人工神经网络是模拟生物神经元系统的数学模型,接受信息主要是通过神经元来进行的。
首先,人工神经元利用连接强度将产生的信号扩大;然后,接收到所有与之相连的神经元输出的加权累积;最后,将神经元与加权总和一一比较,当比阈值大时,则激活人工神经元,信号被输送至与它连接的上一层的神经元,反之则不行。
人工神经网络的一个重要模型就是反向传播模型(Back-PropagationModel)(简称BP模型)。
对于一个拥有n个输入节点、m个输出节点的反向传播网络,可将输入到输出的关系看作n维空间到m维空间的映射。由于网络中含有大量非线性节点,所以可具有高度非线性。
(一)神经网络评价法的步骤利用神经网络对复垦潜力进行评价的目的就是对某个指标的输入产生一个预期的评价结果,在此过程中需要对网络的连接弧权值进行不断的调整。(1)初始化所有连接弧的权值。
为了保证网络不会出现饱和及反常的情况,一般将其设置为较小的随机数。(2)在网络中输入一组训练数据,并对网络的输出值进行计算。
(3)对期望值与输出值之间的偏差进行计算,再从输出层逆向计算到第一隐含层,调整各条弧的权值,使其往减少该偏差的方向发展。
(4)重复以上几个步骤,对训练集中的各组训练数据反复计算,直至二者的偏差达到能够被认可的程度为止。(二)人工神经网络模型的建立(1)确定输入层个数。
根据评价对象的实际情况,输入层的个数就是所选择的评价指标数。(2)确定隐含层数。
通常最为理想的神经网络只具有一个隐含层,输入的信号能够被隐含节点分离,然后组合成新的向量,其运算快速,可让复杂的事物简单化,减少不必要的麻烦。(3)确定隐含层节点数。
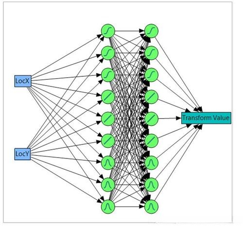
按照经验公式:灾害损毁土地复垦式中:j——隐含层的个数;n——输入层的个数;m——输出层的个数。人工神经网络模型结构如图5-2。
图5-2人工神经网络结构图(据周丽晖,2004)(三)人工神经网络的计算输入被评价对象的指标信息(X1,X2,X3,…,Xn),计算实际输出值Yj。
灾害损毁土地复垦比较已知输出与计算输出,修改K层节点的权值和阈值。灾害损毁土地复垦式中:wij——K-1层结点j的连接权值和阈值;η——系数(0<η<1);Xi——结点i的输出。
输出结果:Cj=yj(1-yj)(dj-yj)(5-21)式中:yj——结点j的实际输出值;dj——结点j的期望输出值。
因为无法对隐含结点的输出进行比较,可推算出:灾害损毁土地复垦式中:Xj——结点j的实际输出值。
它是一个轮番代替的过程,每次的迭代都将W值调整,这样经过反复更替,直到计算输出值与期望输出值的偏差在允许值范围内才能停止。
利用人工神经网络法对复垦潜力进行评价,实际上就是将土地复垦影响评价因子与复垦潜力之间的映射关系建立起来。
只要选择的网络结构合适,利用人工神经网络函数的逼近性,就能无限接近上述映射关系,所以采用人工神经网络法进行灾毁土地复垦潜力评价是适宜的。
(四)人工神经网络方法的优缺点人工神经网络方法与其他方法相比具有如下优点:(1)它是利用最优训练原则进行重复计算,不停地调试神经网络结构,直至得到一个相对稳定的结果。
所以,采取此方法进行复垦潜力评价可以消除很多人为主观因素,保证了复垦潜力评价结果的真实性和客观性。(2)得到的评价结果误差相对较小,通过反复迭代减少系统误差,可满足任何精度要求。
(3)动态性好,通过增加参比样本的数量和随着时间不断推移,能够实现动态追踪比较和更深层次的学习。
(4)它以非线性函数为基础,与复杂的非线性动态经济系统更贴近,能够更加真实、更为准确地反映出灾毁土地复垦潜力,比传统评价方法更适用。
但是人工神经网络也存在一定的不足:(1)人工神经网络算法是采取最优化算法,通过迭代计算对连接各神经元之间的权值不断地调整,直到达到全局最优化。
但误差曲面相当复杂,在计算过程中一不小心就会使神经网络陷入局部最小点。
(2)误差通过输出层逆向传播,隐含层越多,逆向传播偏差在接近输入层时就越不准确,评价效率在一定程度上也受到影响,收敛速度不及时的情况就容易出现,从而造成个别区域的复垦潜力评价结果出现偏离。
人工神经网络的论文
神经网络的是我的毕业论文的一部分4.人工神经网络人的思维有逻辑性和直观性两种不同的基本方式。
逻辑性的思维是指根据逻辑规则进行推理的过程;它先将信息化成概念,并用符号表示,然后,根据符号运算按串行模式进行逻辑推理。这一过程可以写成串行的指令,让计算机执行。
然而,直观性的思维是将分布式存储的信息综合起来,结果是忽然间产生想法或解决问题的办法。
这种思维方式的根本之点在于以下两点:1.信息是通过神经元上的兴奋模式分布在网络上;2.信息处理是通过神经元之间同时相互作用的动态过程来完成的。人工神经网络就是模拟人思维的第二种方式。
这是一个非线性动力学系统,其特色在于信息的分布式存储和并行协同处理。虽然单个神经元的结构极其简单,功能有限,但大量神经元构成的网络系统所能实现的行为却是极其丰富多彩的。
4.1人工神经网络学习的原理人工神经网络首先要以一定的学习准则进行学习,然后才能工作。
现以人工神经网络对手写“A”、“B”两个字母的识别为例进行说明,规定当“A”输入网络时,应该输出“1”,而当输入为“B”时,输出为“0”。
所以网络学习的准则应该是:如果网络做出错误的判决,则通过网络的学习,应使得网络减少下次犯同样错误的可能性。
首先,给网络的各连接权值赋予(0,1)区间内的随机值,将“A”所对应的图像模式输入给网络,网络将输入模式加权求和、与门限比较、再进行非线性运算,得到网络的输出。
在此情况下,网络输出为“1”和“0”的概率各为50%,也就是说是完全随机的。这时如果输出为“1”(结果正确),则使连接权值增大,以便使网络再次遇到“A”模式输入时,仍然能做出正确的判断。
如果输出为“0”(即结果错误),则把网络连接权值朝着减小综合输入加权值的方向调整,其目的在于使网络下次再遇到“A”模式输入时,减小犯同样错误的可能性。
如此操作调整,当给网络轮番输入若干个手写字母“A”、“B”后,经过网络按以上学习方法进行若干次学习后,网络判断的正确率将大大提高。
这说明网络对这两个模式的学习已经获得了成功,它已将这两个模式分布地记忆在网络的各个连接权值上。当网络再次遇到其中任何一个模式时,能够做出迅速、准确的判断和识别。
一般说来,网络中所含的神经元个数越多,则它能记忆、识别的模式也就越多。
4.2人工神经网络的优缺点人工神经网络由于模拟了大脑神经元的组织方式而具有了人脑功能的一些基本特征,为人工智能的研究开辟了新的途径,神经网络具有的优点在于:(1)并行分布性处理因为人工神经网络中的神经元排列并不是杂乱无章的,往往是分层或以一种有规律的序列排列,信号可以同时到达一批神经元的输入端,这种结构非常适合并行计算。
同时如果将每一个神经元看作是一个小的处理单元,则整个系统可以是一个分布式计算系统,这样就避免了以往的“匹配冲突”,“组合爆炸”和“无穷递归”等题,推理速度快。
(2)可学习性一个相对很小的人工神经网络可存储大量的专家知识,并且能根据学习算法,或者利用样本指导系统来模拟现实环境(称为有教师学习),或者对输入进行自适应学习(称为无教师学习),不断地自动学习,完善知识的存储。
(3)鲁棒性和容错性由于采用大量的神经元及其相互连接,具有联想记忆与联想映射能力,可以增强专家系统的容错能力,人工神经网络中少量的神经元发生失效或错误,不会对系统整体功能带来严重的影响。
而且克服了传统专家系统中存在的“知识窄台阶”问题。(4)泛化能力人工神经网络是一类大规模的非线形系统,这就提供了系统自组织和协同的潜力。它能充分逼近复杂的非线形关系。
当输入发生较小变化,其输出能够与原输入产生的输出保持相当小的差距。
(5)具有统一的内部知识表示形式,任何知识规则都可以通过对范例的学习存储于同一个神经网络的各连接权值中,便于知识库的组织管理,通用性强。
虽然人工神经网络有很多优点,但基于其固有的内在机理,人工神经网络也不可避免的存在自己的弱点:(1)最严重的问题是没能力来解释自己的推理过程和推理依据。
(2)神经网络不能向用户提出必要的询问,而且当数据不充分的时候,神经网络就无法进行工作。(3)神经网络把一切问题的特征都变为数字,把一切推理都变为数值计算,其结果势必是丢失信息。
(4)神经网络的理论和学习算法还有待于进一步完善和提高。4.3神经网络的发展趋势及在柴油机故障诊断中的可行性神经网络为现代复杂大系统的状态监测和故障诊断提供了全新的理论方法和技术实现手段。
神经网络专家系统是一类新的知识表达体系,与传统专家系统的高层逻辑模型不同,它是一种低层数值模型,信息处理是通过大量的简单处理元件(结点)之间的相互作用而进行的。
由于它的分布式信息保持方式,为专家系统知识的获取与表达以及推理提供了全新的方式。
它将逻辑推理与数值运算相结合,利用神经网络的学习功能、联想记忆功能、分布式并行信息处理功能,解决诊断系统中的不确定性知识表示、获取和并行推理等问题。
通过对经验样本的学习,将专家知识以权值和阈值的形式存储在网络中,并且利用网络的信息保持性来完成不精确诊断推理,较好地模拟了专家凭经验、直觉而不是复杂的计算的推理过程。
但是,该技术是一个多学科知识交叉应用的领域,是一个不十分成熟的学科。一方面,装备的故障相当复杂;另一方面,人工神经网络本身尚有诸多不足之处:(1)受限于脑科学的已有研究成果。
由于生理实验的困难性,目前对于人脑思维与记忆机制的认识还很肤浅。(2)尚未建立起完整成熟的理论体系。
目前已提出了众多的人工神经网络模型,归纳起来,这些模型一般都是一个由结点及其互连构成的有向拓扑网,结点间互连强度所构成的矩阵,可通过某种学习策略建立起来。但仅这一共性,不足以构成一个完整的体系。
这些学习策略大多是各行其是而无法统一于一个完整的框架之中。(3)带有浓厚的策略色彩。这是在没有统一的基础理论支持下,为解决某些应用,而诱发出的自然结果。(4)与传统计算技术的接口不成熟。
人工神经网络技术决不能全面替代传统计算技术,而只能在某些方面与之互补,从而需要进一步解决与传统计算技术的接口问题,才能获得自身的发展。
虽然人工神经网络目前存在诸多不足,但是神经网络和传统专家系统相结合的智能故障诊断技术仍将是以后研究与应用的热点。它最大限度地发挥两者的优势。
神经网络擅长数值计算,适合进行浅层次的经验推理;专家系统的特点是符号推理,适合进行深层次的逻辑推理。
智能系统以并行工作方式运行,既扩大了状态监测和故障诊断的范围,又可满足状态监测和故障诊断的实时性要求。既强调符号推理,又注重数值计算,因此能适应当前故障诊断系统的基本特征和发展趋势。
随着人工神经网络的不断发展与完善,它将在智能故障诊断中得到广泛的应用。根据神经网络上述的各类优缺点,目前有将神经网络与传统的专家系统结合起来的研究倾向,建造所谓的神经网络专家系统。
理论分析与使用实践表明,神经网络专家系统较好地结合了两者的优点而得到更广泛的研究和应用。离心式制冷压缩机的构造和工作原理与离心式鼓风机极为相似。
但它的工作原理与活塞式压缩机有根本的区别,它不是利用汽缸容积减小的方式来提高汽体的压力,而是依靠动能的变化来提高汽体压力。
离心式压缩机具有带叶片的工作轮,当工作轮转动时,叶片就带动汽体运动或者使汽体得到动能,然后使部分动能转化为压力能从而提高汽体的压力。
这种压缩机由于它工作时不断地将制冷剂蒸汽吸入,又不断地沿半径方向被甩出去,所以称这种型式的压缩机为离心式压缩机。其中根据压缩机中安装的工作轮数量的多少,分为单级式和多级式。
如果只有一个工作轮,就称为单级离心式压缩机,如果是由几个工作轮串联而组成,就称为多级离心式压缩机。在空调中,由于压力增高较少,所以一般都是采用单级,其它方面所用的离心式制冷压缩机大都是多级的。
单级离心式制冷压缩机的构造主要由工作轮、扩压器和蜗壳等所组成。
压缩机工作时制冷剂蒸汽由吸汽口轴向进入吸汽室,并在吸汽室的导流作用引导由蒸发器(或中间冷却器)来的制冷剂蒸汽均匀地进入高速旋转的工作轮3(工作轮也称叶轮,它是离心式制冷压缩机的重要部件,因为只有通过工作轮才能将能量传给汽体)。
汽体在叶片作用下,一边跟着工作轮作高速旋转,一边由于受离心力的作用,在叶片槽道中作扩压流动,从而使汽体的压力和速度都得到提高。
由工作轮出来的汽体再进入截面积逐渐扩大的扩压器4(因为汽体从工作轮流出时具有较高的流速,扩压器便把动能部分地转化为压力能,从而提高汽体的压力)。汽体流过扩压器时速度减小,而压力则进一步提高。
经扩压器后汽体汇集到蜗壳中,再经排气口引导至中间冷却器或冷凝器中。
二、离心式制冷压缩机的特点与特性离心式制冷压缩机与活塞式制冷压缩机相比较,具有下列优点:(1)单机制冷量大,在制冷量相同时它的体积小,占地面积少,重量较活塞式轻5~8倍。
(2)由于它没有汽阀活塞环等易损部件,又没有曲柄连杆机构,因而工作可靠、运转平稳、噪音小、操作简单、维护费用低。(3)工作轮和机壳之间没有摩擦,无需润滑。
故制冷剂蒸汽与润滑油不接触,从而提高了蒸发器和冷凝器的传热性能。(4)能经济方便的调节制冷量且调节的范围较大。(5)对制冷剂的适应性差,一台结构一定的离心式制冷压缩机只能适应一种制冷剂。
(6)由于适宜采用分子量比较大的制冷剂,故只适用于大制冷量,一般都在25~30万大卡/时以上。如制冷量太少,则要求流量小,流道窄,从而使流动阻力大,效率低。
但近年来经过不断改进,用于空调的离心式制冷压缩机,单机制冷量可以小到10万大卡/时左右。制冷与冷凝温度、蒸发温度的关系。
由物理学可知,回转体的动量矩的变化等于外力矩,则T=m(C2UR2-C1UR1)两边都乘以角速度ω,得Tω=m(C2UωR2-C1UωR1)也就是说主轴上的外加功率N为:N=m(U2C2U-U1C1U)上式两边同除以m则得叶轮给予单位质量制冷剂蒸汽的功即叶轮的理论能量头。
U2C2ω2C2UR1R2ω1C1U1C2rβ离心式制冷压缩机的特性是指理论能量头与流量之间变化关系,也可以表示成制冷W=U2C2U-U1C1U≈U2C2U(因为进口C1U≈0)又C2U=U2-C2rctgβC2r=Vυ1/(A2υ2)故有W=U22(1-Vυ1ctgβ)A2υ2U2式中:V—叶轮吸入蒸汽的容积流量(m3/s)υ1υ2——分别为叶轮入口和出口处的蒸汽比容(m3/kg)A2、U2—叶轮外缘出口面积(m2)与圆周速度(m/s)β—叶片安装角由上式可见,理论能量头W与压缩机结构、转速、冷凝温度、蒸发温度及叶轮吸入蒸汽容积流量有关。
对于结构一定、转速一定的压缩机来说,U2、A2、β皆为常量,则理论能量头W仅与流量V、蒸发温度、冷凝温度有关。
按照离心式制冷压缩机的特性,宜采用分子量比较大的制冷剂,目前离心式制冷机所用的制冷剂有F—11、F—12、F—22、F—113和F—114等。
我国目前在空调用离心式压缩机中应用得最广泛的是F—11和F—12,且通常是在蒸发温度不太低和大制冷量的情况下,选用离心式制冷压缩机。
此外,在石油化学工业中离心式的制冷压缩机则采用丙烯、乙烯作为制冷剂,只有制冷量特别大的离心式压缩机才用氨作为制冷剂。
三、离心式制冷压缩机的调节离心式制冷压缩机和其它制冷设备共同构成一个能量供给与消耗的统一系统。
制冷机组在运行时,只有当通过压缩机的制冷剂的流量与通过设备的流量相等时,以及压缩机所产生的能量头与制冷设备的阻力相适应时,制冷系统的工况才能保持稳定。
但是制冷机的负荷总是随外界条件与用户对冷量的使用情况而变化的,因此为了适应用户对冷负荷变化的需要和安全经济运行,就需要根据外界的变化对制冷机组进行调节,离心式制冷机组制冷量的调节有:1°改变压缩机的转速;2°采用可转动的进口导叶;3°改变冷凝器的进水量;4°进汽节流等几种方式,其中最常用的是转动进口导叶调节和进汽节流两种调节方法。
所谓转动进口导叶调节,就是转动压缩机进口处的导流叶片以使进入到叶轮去的汽体产生旋绕,从而使工作轮加给汽体的动能发生变化来调节制冷量。
所谓进汽节流调节,就是在压缩机前的进汽管道上安装一个调节阀,如要改变压缩机的工况时,就调节阀门的大小,通过节流使压缩机进口的压力降低,从而实现调节制冷量。
离心式压缩机制冷量的调节最经济有效的方法就是改变进口导叶角度,以改变蒸汽进入叶轮的速度方向(C1U)和流量V。但流量V必须控制在稳定工作范围内,以免效率下降。
深度学习有哪些优点和缺点
深度学习的主要优点如下:1:学习能力强深度学习具备很强的学习能力。2:覆盖范围广,适应性好深度学习的神经网络层数很多,宽度很广,理论上可以映射到任意函数,所以能解决很复杂的问题。
3:数据驱动,上限高深度学习高度依赖数据,数据量越大,它的表现就越好。在图像识别、面部识别、NLP等领域表现尤为突出。
4:出色的可移植性由于深度学习的优异表现,很多框架都可以使用,而且这些框架可以兼容很多平台。深度学习的缺点:只能提供有限数据量的应用场景下,深度学习算法不能够对数据的规律进行无偏差的估计。
为了达到很好的精度,需要大数据支撑。由于深度学习中图模型的复杂化导致算法的时间复杂度急剧提升,为了保证算法的实时性,需要更高的并行编程技巧和更多更好的硬件支持。
因此,只有一些经济实力比较强大的科研机构或企业,才能够用深度学习来做一些前沿而实用的应用。
如何通过人工神经网络实现图像识别
。
人工神经网络(ArtificialNeuralNetworks)(简称ANN)系统从20世纪40年代末诞生至今仅短短半个多世纪,但由于他具有信息的分布存储、并行处理以及自学习能力等优点,已经在信息处理、模式识别、智能控制及系统建模等领域得到越来越广泛的应用。
尤其是基于误差反向传播(ErrorBackPropagation)算法的多层前馈网络(Multiple-LayerFeedforwardNetwork)(简称BP网络),可以以任意精度逼近任意的连续函数,所以广泛应用于非线性建模、函数逼近、模式分类等方面。
目标识别是模式识别领域的一项传统的课题,这是因为目标识别不是一个孤立的问题,而是模式识别领域中大多数课题都会遇到的基本问题,并且在不同的课题中,由于具体的条件不同,解决的方法也不尽相同,因而目标识别的研究仍具有理论和实践意义。
这里讨论的是将要识别的目标物体用成像头(红外或可见光等)摄入后形成的图像信号序列送入计算机,用神经网络识别图像的问题。
一、BP神经网络BP网络是采用Widrow-Hoff学习算法和非线性可微转移函数的多层网络。一个典型的BP网络采用的是梯度下降算法,也就是Widrow-Hoff算法所规定的。
backpropagation就是指的为非线性多层网络计算梯度的方法。一个典型的BP网络结构如图所示。我们将它用向量图表示如下图所示。
其中:对于第k个模式对,输出层单元的j的加权输入为该单元的实际输出为而隐含层单元i的加权输入为该单元的实际输出为函数f为可微分递减函数其算法描述如下:(1)初始化网络及学习参数,如设置网络初始权矩阵、学习因子等。
(2)提供训练模式,训练网络,直到满足学习要求。(3)前向传播过程:对给定训练模式输入,计算网络的输出模式,并与期望模式比较,若有误差,则执行(4);否则,返回(2)。
(4)后向传播过程:a.计算同一层单元的误差;b.修正权值和阈值;c.返回(2)二、BP网络隐层个数的选择对于含有一个隐层的三层BP网络可以实现输入到输出的任何非线性映射。
增加网络隐层数可以降低误差,提高精度,但同时也使网络复杂化,增加网络的训练时间。误差精度的提高也可以通过增加隐层结点数来实现。一般情况下,应优先考虑增加隐含层的结点数。
三、隐含层神经元个数的选择当用神经网络实现网络映射时,隐含层神经元个数直接影响着神经网络的学习能力和归纳能力。
隐含层神经元数目较少时,网络每次学习的时间较短,但有可能因为学习不足导致网络无法记住全部学习内容;隐含层神经元数目较大时,学习能力增强,网络每次学习的时间较长,网络的存储容量随之变大,导致网络对未知输入的归纳能力下降,因为对隐含层神经元个数的选择尚无理论上的指导,一般凭经验确定。
四、神经网络图像识别系统人工神经网络方法实现模式识别,可处理一些环境信息十分复杂,背景知识不清楚,推理规则不明确的问题,允许样品有较大的缺损、畸变,神经网络方法的缺点是其模型在不断丰富完善中,目前能识别的模式类还不够多,神经网络方法允许样品有较大的缺损和畸变,其运行速度快,自适应性能好,具有较高的分辨率。
神经网络的图像识别系统是神经网络模式识别系统的一种,原理是一致的。一般神经网络图像识别系统由预处理,特征提取和神经网络分类器组成。预处理就是将原始数据中的无用信息删除,平滑,二值化和进行幅度归一化等。
神经网络图像识别系统中的特征提取部分不一定存在,这样就分为两大类:①有特征提取部分的:这一类系统实际上是传统方法与神经网络方法技术的结合,这种方法可以充分利用人的经验来获取模式特征以及神经网络分类能力来识别目标图像。
特征提取必须能反应整个图像的特征。但它的抗干扰能力不如第2类。
②无特征提取部分的:省去特征抽取,整副图像直接作为神经网络的输入,这种方式下,系统的神经网络结构的复杂度大大增加了,输入模式维数的增加导致了网络规模的庞大。
此外,神经网络结构需要完全自己消除模式变形的影响。但是网络的抗干扰性能好,识别率高。当BP网用于分类时,首先要选择各类的样本进行训练,每类样本的个数要近似相等。
其原因在于一方面防止训练后网络对样本多的类别响应过于敏感,而对样本数少的类别不敏感。另一方面可以大幅度提高训练速度,避免网络陷入局部最小点。
由于BP网络不具有不变识别的能力,所以要使网络对模式的平移、旋转、伸缩具有不变性,要尽可能选择各种可能情况的样本。
例如要选择不同姿态、不同方位、不同角度、不同背景等有代表性的样本,这样可以保证网络有较高的识别率。
构造神经网络分类器首先要选择适当的网络结构:神经网络分类器的输入就是图像的特征向量;神经网络分类器的输出节点应该是类别数。隐层数要选好,每层神经元数要合适,目前有很多采用一层隐层的网络结构。
然后要选择适当的学习算法,这样才会有很好的识别效果。
在学习阶段应该用大量的样本进行训练学习,通过样本的大量学习对神经网络的各层网络的连接权值进行修正,使其对样本有正确的识别结果,这就像人记数字一样,网络中的神经元就像是人脑细胞,权值的改变就像是人脑细胞的相互作用的改变,神经网络在样本学习中就像人记数字一样,学习样本时的网络权值调整就相当于人记住各个数字的形象,网络权值就是网络记住的内容,网络学习阶段就像人由不认识数字到认识数字反复学习过程是一样的。
神经网络是按整个特征向量的整体来记忆图像的,只要大多数特征符合曾学习过的样本就可识别为同一类别,所以当样本存在较大噪声时神经网络分类器仍可正确识别。
在图像识别阶段,只要将图像的点阵向量作为神经网络分类器的输入,经过网络的计算,分类器的输出就是识别结果。五、仿真实验1、实验对象本实验用MATLAB完成了对神经网络的训练和图像识别模拟。
从实验数据库中选择0~9这十个数字的BMP格式的目标图像。图像大小为16×8像素,每个目标图像分别加10%、20%、30%、40%、50%大小的随机噪声,共产生60个图像样本。
将样本分为两个部分,一部分用于训练,另一部分用于测试。实验中用于训练的样本为40个,用于测试的样本为20个。随机噪声调用函数randn(m,n)产生。
2、网络结构本试验采用三层的BP网络,输入层神经元个数等于样本图像的象素个数16×8个。隐含层选24个神经元,这是在试验中试出的较理想的隐层结点数。
输出层神经元个数就是要识别的模式数目,此例中有10个模式,所以输出层神经元选择10个,10个神经元与10个模式一一对应。
3、基于MATLAB语言的网络训练与仿真建立并初始化网络% ================S1 = 24;% 隐层神经元数目S1 选为24[R,Q] = size(numdata);[S2,Q] = size(targets);F = numdata;P=double(F);net = newff(minmax(P),[S1 S2],{'logsig''logsig'},'traingda','learngdm')这里numdata为训练样本矩阵,大小为128×40,targets为对应的目标输出矩阵,大小为10×40。
newff(PR,[S1S2…SN],{TF1TF2…TFN},BTF,BLF,PF)为MATLAB函数库中建立一个N层前向BP网络的函数,函数的自变量PR表示网络输入矢量取值范围的矩阵[Pminmax];S1SN为各层神经元的个数;TF1TFN用于指定各层神经元的传递函数;BTF用于指定网络的训练函数;BLF用于指定权值和阀值的学习函数;PF用于指定网络的性能函数,缺省值为‘mse’。
设置训练参数net.performFcn = 'sse'; %平方和误差性能函数 = 0.1; %平方和误差目标 = 20; %进程显示频率net.trainParam.epochs = 5000;%最大训练步数 = 0.95; %动量常数网络训练net=init(net);%初始化网络[net,tr] = train(net,P,T);%网络训练对训练好的网络进行仿真D=sim(net,P);A = sim(net,B);B为测试样本向量集,128×20的点阵。
D为网络对训练样本的识别结果,A为测试样本的网络识别结果。实验结果表明:网络对训练样本和对测试样本的识别率均为100%。如图为64579五个数字添加50%随机噪声后网络的识别结果。
六、总结从上述的试验中已经可以看出,采用神经网络识别是切实可行的,给出的例子只是简单的数字识别实验,要想在网络模式下识别复杂的目标图像则需要降低网络规模,增加识别能力,原理是一样的。
人工智能和神经网络有什么联系与区别?
联系:都是模仿人类行为的数学模型以及算法。神经网络的研究能促进或者加快人工智能的发展。
区别如下:一、指代不同1、人工智能:是研究、开发用于模拟、延伸和扩展人的智能的理论、方法、技术及应用系统的一门新的技术科学。
2、神经网络:是一种模仿动物神经网络行为特征,进行分布式并行信息处理的算法数学模型。
二、方法不同1、人工智能:企图了解智能的实质,并生产出一种新的能以人类智能相似的方式做出反应的智能机器,该领域的研究包括机器人、语言识别、图像识别、自然语言处理和专家系统等。
2、神经网络:依靠系统的复杂程度,通过调整内部大量节点之间相互连接的关系,从而达到处理信息的目的。三、目的不同1、人工智能:主要目标是使机器能够胜任一些通常需要人类智能才能完成的复杂工作。
2、神经网络:具有初步的自适应与自组织能力。在学习或训练过程中改变突触权重值,以适应周围环境的要求。同一网络因学习方式及内容不同可具有不同的功能。
参考资料来源:百度百科-人工智能参考资料来源:百度百科-神经网络。
人工神经网络是黑箱模型吗
自从人工神经网络(ANN)在函数逼近、模式识别、建模仿真等领域的应用取得显著成效以来,就一直遭受到一项指控:ANNisonekindofblackboxmodels!
当然,这项“罪名”成立与否并无定论,但终究影响不好。如今,大部分应用者都认为ANN是黑箱模型。
在ANN的捍卫者中,也有一部分人致力于“洗白”ANN,试图告诉大家:ANN是whiteboxmodel。
本文的目的不是争辩ANN到底是黑箱还是白箱,而是探讨ANN的"黑"所指的涵义(毕竟无风不起浪)。ANN之所以被称为是黑箱模型,主要的原因如下。
对于某个具体的ANN模型的设计者来说,ANN的内部结构(例如隐含层的层数和每一层的节点数)是由他自己确定的;在确定了内部结构之后,需要通过输入数据进行训练,最后得到一个最佳模型。
该模型不同层间的连接权重矩阵显然也是可知的,通过连接权重矩阵可以计算出输出变量对输入变量的依赖关系(一般在两层以上的ANN模型中,输出变量对输入变量的依赖关系都是非线性的)。
那怎么说ANN是黑箱模型呢?
正是因为在大部分情况下,输出变量对输入变量的依赖关系都是非线性函数的关系,函数表达式往往很复杂,所以设计者无法直观地看出某个输入变量对输出变量的贡献率是大是小(即贡献率的大小没有一个尺度来衡量),或者更一般地说,无法解释非线性函数在物理世界中的现实意义。
更甚者,ANN的规模(隐含层的层数和节点数)增大时,非线性函数的复杂度急剧增大。在这种情况下,即使得到了这个很复杂的关系函数,也如同一堆废铁。
所以,有研究者试图采用连接权重的贡献度和相对贡献率等指标[1],来对训练出的权重矩阵进行修剪,剪去冗余的权重。
但是这种方法治标不治本,只能应用于一个隐含层的ANN模型,即输出变量对输入变量的依赖关系是线性的;而且面对规模庞大的ANN模型时,计算这些指标所需的时间和空间复杂度急剧上升,吃力不讨好。
值得注意的是,对于应用者来说,ANN的透明化往往是指,连接权重矩阵的可视化。Ozesmi提出的神经网络释义图已经被广泛地用于ANN的可视化。
神经网络模型是否可以描述人的记忆过程?它存在哪些缺陷
生物神经网络(BiologicalNeuralNetworks)一般指生物的大脑神经元,细胞,触点等组成的网络,用于产生生物的意识,帮虎尝港妒蕃德歌泉攻沪助生物进行思考和行动。
而人工神经网络(ArtificialNeuralNetwork,即ANN),是20世纪80年代以来人工智能领域兴起的研究热点。
它从信息处理角度对人脑神经元网络进行抽象,建立某种简单模型,按不同的连接方式组成不同的网络。在工程与学术界也常直接简称为神经网络或类神经网络。
神经网络是一种运算模型,由大量的节点(或称神经元)之间相互联接构成。每个节点代表一种特定的输出函数,称为激励函数(activationfunction)。
每两个节点间的连接都代表一个对于通过该连接信号的加权值,称之为权重,这相当于人工神经网络的记忆。网络的输出则依网络的连接方式,权重值和激励函数的不同而不同。
而网络自身通常都是对自然界某种算法或者函数的逼近,也可能是对一种逻辑策略的表达。
