(附源码)NodeJS居家养老服务系统-计算机毕设18099
NodeJS居家养老服务系统
目****录
摘 要
1 绪论
1.1 研究背景
1.2研究意义
1.3主要研究内容
1.4论文章节安排
2 相关技术介绍
2.1Node.JS编程语言
2.2 MySQL数据库
3 系统分析
3.1 可行性分析
3.1.1 技术可行性分析
3.1.2 经济可行性分析
3.1.3 操作可行性分析
3.2 系统流程分析
3.2.1 数据流程
3.3.2 业务流程
3.3 系统功能分析
3.3.1 功能性分析
3.3.2 非功能性分析
3.4 系统用例分析
4 总体设计
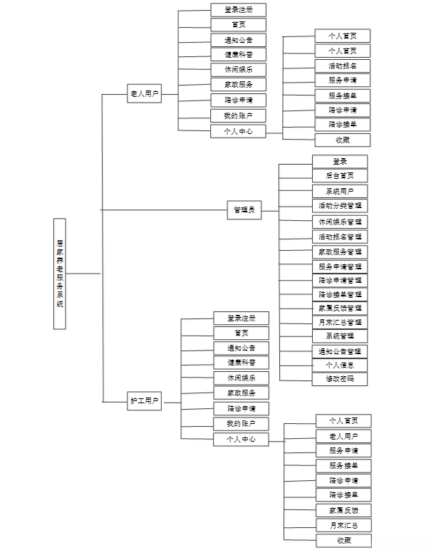
4.1 系统功能模块设计
4.1.1整体功能模块设计
4.2 数据库设计
4.2.1 数据库概念结构设计
4.2.2 数据库逻辑结构设计
5 系统详细设计与实现
5.1用户功能模块
5.1.1 前台首页界面
5.1.2 注册界面
5.1.3 登录界面
5.1.4 休闲娱乐界面
5.1.5 陪诊申请界面
5.1.6 老人用户个人中心界面
5.1.7 护工用户个人中心界面
5.2后台功能模块
5.2.1 系统用户界面
5.2.2 休闲娱乐管理界面
5.2.3 服务申请管理界面
5.2.4 陪诊接单管理界面
5.2.6 家属反馈管理界面
5.2.7 月末汇总管理界面
5.2.8 资源管理界面
6系统测试
6.1测试目的
6.2 测试概述
6.3 测试结果
总结与展望
参考文献
致 谢
摘****要
随着人口老龄化问题愈发显著,居家养老服务逐渐成为社会各界关注的重点领域,一套符合老年人需求的智能化养老服务体系已变得不可或缺。该系统能够整合各类服务资源, offer personalized and convenient services, 以满足老年人在生活中各个方面的需求
该系统采用Node.JS开发技术进行设计与实现,旨在满足日益增长的老年人口养老需求,并通过提升居家养老管理和服务质量来优化养老服务的整体水平。根据需求分析结果,在功能模块方面主要包含以下几大核心部分:一是面向用户的个性化服务设置;二是划分不同类别的健康生活活动;三是提供专业的生活照料服务;四是建立完整的活动预约管理系统;五是实施便捷的家庭护理服务;六是建立高效的陪护支持体系;七是实现家属反馈与关怀机制;八是构建完整的月度工作汇总报告体系;九是维护系统的整体运行管理流程;最后是实时更新相关信息的通知公告系统。
关键词 :Node.JS;MYSQL;居家养老服务系统
Abstract
As the increasingly significant challenge of an aging population emerges, residential-based elderly care services have become a central topic in societal discussions. It is crucial to develop intelligent elderly care service systems that satisfy the diverse needs of the elderly. A residential-based elderly care service system can effectively integrate diverse service resources to offer personal touches and convenient services. It is designed to cater to a wide range of daily life needs for seniors.
本文旨在利用Node.JS开发技术和Node.js设计实现一款面向居家养老服务系统的应用。该系统主要包含用户管理、活动分类管理、休闲娱乐管理等核心功能模块,并根据系统需求分析提供了家庭服务管理、活动注册管理等多方面的实用功能。通过该系统可为老年人提供更为全面的人性化个性化及便捷化的服务质量体验包括休闲娱乐型家庭服务及陪伴医疗应用等功能帮助他们更好地享受生活的乐趣并得以在居家养老生活中保持健康与活力的同时也能提高居家养老服务工作的效率与服务质量推动社会养老服务体系向着更高水平发展并为老年人提供更多贴心细致的服务
Keywords****:**** Node JS; MYSQL; Home based elderly care service system
1绪论
1.1 研究背景
随着人口老龄化问题愈发突出,在全球范围内引起了广泛关注与热议,在这样的背景下,居家养老服务体系逐渐成为社会各界关注的重点领域,并且其发展已成为不可逆转的趋势。该系统不仅具备整合各类服务资源的能力,并且能够为老年人提供个性化的便捷服务方案;同时通过构建全方位的生活照护体系来满足老年人在生活各个方面的基本需求
本系统基于Node.JS框架进行开发与部署,并结合先进的云计算技术实现智能化运营模式
1.2研究意义
基于Node.js平台构建的居家养老服务系统发挥着重要价值。该系统不仅能够显著提升老年人的生活质量,并且有效解决了养老服务领域中传统服务资源不足、服务分散以及服务质量难以得到系统性保障的问题。针对老年人特殊的健康需求和使用偏好,在健康科普教育、休闲娱乐活动、家庭护理服务以及陪护支持方面进行了针对性设计;同时通过线上预约报名、服务申请管理、专业配护安排等功能模块的完善,在保障老年人日常生活的便捷性方面取得显著成效;管理员权限下的系统架构提供了全面的功能管理界面,在信息查询与服务分配效率方面具备明显优势。因此本系统的研发与应用将有助于完善社会养老服务体系,并推动智慧养老事业的持续发展
1.3主要研究内容
本论文的主要研究内容是基于Node.JS开发技术设计并实现了基于Node.JS平台上的居家养老服务系统。深入分析用户的实际需求后开展系统需求分析并进行功能设计。在系统开发过程中实现了后台首页、用户管理、活动分类管理等多种功能模块的具体实现包括但不限于:后台首页模块用于展示服务信息;用户管理模块提供了账户创建及信息维护等功能;活动分类管理则支持了各类服务活动的创建与排序;休闲娱乐管理功能则为用户提供了一系列社交互动空间;活动报名管理方面则集成了一套完整的报名流程;家政服务管理部分涵盖了基本生活照料服务;陪诊申请及接单管理系统则为医疗护理相关服务提供了支撑;家属反馈管理系统能够记录并处理用户的反馈信息;同时该系统还具备月度汇总统计的功能以帮助管理者了解服务质量状况。在数据存储方面采用了合理化的数据库架构设计和数据管理方案以保障数据的安全性与完整性。最终通过该系统的成功实现打造了一个易于操作且功能全面的居家养老服务平台显著提升了用户体验和服务质量
1.4论文章节安排
本文共有七章,如下所示。
第一章阐述了居家养老服务系统的研宄背景及其重要意义;简洁明当地总结当前研究现状并深入探讨相关问题,并明确了论文的结构安排。
第二章简要概述了本文所用的开发技术和工具。
第三章简要对系统各业务流程进行需求分析、可行性分析。
第四章对居家养老服务系统进行设计。
在第五章中完成居家养老服务系统的开发与构建,并输出相应服务界面的截屏;同时详细说明各功能模块的具体实现步骤。
第六章应用测试用例的方式对居家养老服务系统的主要功能模块进行测试,并最终获得相关测试反馈
第七章总结。
2 相关技术介绍
2.1Node.JS编程语言
Node采用了模块化的方式去分隔不同的功能领域,在简化应用开发方面取得了显著成效。MV8引擎自身巧妙地采用了最新的编译技术手段,在降低开发成本的同时实现了运行速度的重大提升。在性能方面有着严格要求的是Node体系的关键考量因素之一。而Node.JSscript作为一种脚本语言,在事件驱动模式下展现出独特的优势特征。节点框架巧妙地避开了传统并发编程所面临的诸多挑战与潜在问题,在构建出高度可扩展且安全稳定的服务器架构上展现出卓越的能力。为了进一步提升服务器性能,在架构选择上节点框架采取了一种既能保证性能又能降低系统复杂度的设计方案——这是一项非常重要的技术特性。通过这种架构设计节点框架成功规避了传统并发编程所面临的诸多潜在问题与陷阱却依然能够保持优异的性能表现
Node主要依赖一系列"非阻塞"库来实现事件驱动机制。其核心功能即为为文件系统、数据库等资源提供相应的接口。向文件系统发送请求时,并不需要等待硬盘执行(寻址及检索)操作;当硬盘准备好时"非阻塞接口"会主动通知Node完成任务。该模型通过模块化设计显著提升了处理缓慢响应资源的能力简洁明了地传达信息尤其适合那些熟悉JavaScript中的onmouseover和onclick等DOM事件处理方式的人群
支持编写Node.JSScript脚本的应用程序不仅限于专业的代码编辑器,在某些情况下甚至可以用普通的记事本也能完成编程工作。过去几年中经历快速发展的Node.JS已经成为了广泛使用的编程平台,并吸引了大量开发者加入。目前已有众多大型高流量网站选择了Node.JS作为其背后的技术基础,并且该技术还被用于构建一系列快速移动Web框架
除了Web应用之外, NodeJS同样广泛应用于多个领域.本文深入探讨了NodeJS在十个令人惊叹的应用实例中所开发出的技术创新,这些创新涵盖了系统性能监控、实时数据传输系统以及设备远程操控平台等多个关键领域.具体而言,这些项目包括但不限于:用于实时数据分析的智能计算引擎,支持多端协作的云服务架构,以及基于人工智能的自动化运维解决方案等.
2.2 MySQL数据库
MySQL是一种开放源代码的关系型数据库管理系统(RDBMS),以其稳定可靠且性能卓越著称,在众多应用程序中占据重要地位
3 系统分析
3.1 可行性分析
3.1.1 技术可行性分析
Node.js被视为一个成熟可靠的后端框架工具,在实际应用场景中展现出强大的灵活性与可扩展性特点;该技术方案具备高效的快速部署能力,并能够满足居家养老服务系统功能需求与性能要求;通过模块化设计将不同功能分离化处理以提高代码复用性;经过多年的发展和完善后已形成成熟稳定的生态系统;吸引了大量开发者社区的支持与参与;众多高流量的应用网站选择Node.js作为其后端框架的基础架构之一;同时还可以用于构建一系列高效移动互联网应用的基础架构;该技术方案被广泛应用于多个领域:包括但不限于程序监控、实时数据流处理、远程设备管理以及桌面及移动端的实际运用。
3.1.2 经济可行性分析
编写JavaScript IDE的功能主要体现在提供一个专业的编程环境
3.1.3 操作可行性分析
Node.JS作为一种开发技术,在居家养老服务系统中展现出显著的操作优势。为了提升用户体验质量, 系统设计必须具备友好的界面特性, 并通过集成先进的前端技术和优化设计实现直观且易于使用的界面。其中功能完整性是实现服务系统核心目标的关键要素, 必须确保能够满足多样化的用户需求。此外, 该系统不仅能够提供友好的用户体验界面(如直观的操作流程), 还集成了全面的功能模块(如多样的服务项目), 从而确保数据存储的安全性和高效传输能力(通过先进的安全协议)。同时支持便捷的操作维护流程(如远程监控和快速响应)以及良好适应性和扩展能力(适用于不同规模的企业需求)。
3.2 系统流程分析
3.2.1 数据流程
该系统包含休闲娱乐、家庭护理以及陪医服务等多种功能模块。例如,在介绍该系统时,请参考图3-1所示的数据流图。

图3-1家政服务操作展开图
3.3.2 业务流程
完成对系统的数据流路径分析后, 随后我们将探讨其在系统中的运行情况. 图表2-2即为该系统的运行流程图.

图3-2业务流程图
3.3 系统功能分析
3.3.1 功能性分析
基于居家养老服务系统角色需求的分析研究,则可将其主要分为老人用户群体、护工服务人员以及行政管理人员三个主要模块。具体内容包括:
老年人生活照料服务模块的主要功能是提供生活照料支持;家庭护理支持服务模块的主要职责是为老年人提供日常健康照护; whereas 管理人员则需负责系统的整体运营以及服务质量监督等各项管理事务
老人用户模块:
注册登录:游客可通过注册成为老年用户身份,并通过账号密码完成登录操作,在此过程中具备系统功能的支持。
首页展示轮播图,并支持其他系统功能的调用。
通知公告涵盖包含关于我们、联系方式、网站介绍等管理员发布的内容包,并可通过点击查看详情。
健康科普模块提供管理员发布的所有健康科普内容,并支持局部搜索和筛选排序功能;同时包含热门文章推荐;点击进入详情页面后可进行点赞、收藏和评论。
休闲娱乐信息模块允许管理员发布相关内容,并支持关键字(活动名称、活动类型)搜索以及下拉(互动类型、排序)选择等功能;点击查看详情后即可进行点赞、收藏和评论操作,并可通过报名(预约时间等)提交相关申请。
家政服务信息模块同样由管理员发布相关内容,并支持关键字(生活项目等)搜索及下拉(排序)选择等功能;点击查看详情后即可进行点赞、收藏和评论操作,并可通过家政申请(预约时间等)提交相关申请。
陪诊申请界面允许游客提交陪诊信息并等待审核流程。
我的账户管理页面提供对个人资料修改的权限包括修改资料信息及修改密码设置。
个人中心页面整合了各项管理权限:
- 管理个人首页展示的信息
- 管理个人参与的活动报名记录
- 管理个人发起或参与的服务申请记录
- 管理服务接单的相关记录
- 管理陪诊申请的相关记录
- 管理陪诊接单的相关记录
- 管理个人收藏项的内容
-
活动报名:单击活动报名菜单项后可通过该菜单查看所有已提交的活动报名记录,并执行查询操作以筛选活动地点及参与人数。系统支持通过搜索框筛选活动地点及参与人数。
- 服务申请:选择服务项目并填写预约信息后即可完成服务申请流程。
- 服务接单:通过该功能可查看并管理所有已提交的服务接单请求。
- 陪诊申请:选择合适的陪诊时间和陪诊人员后即可完成陪诊预约。
-
陪诊接单:打开"陪诊接单"页面后,在线浏览并管理所有已接陪诊订单信息。
-
收藏:打开"收藏"功能页面后,在线处理所有的收藏记录,并根据需求选择保留或删除。
护工用户模块:
注册登录:护工用户由系统管理员注册并添加,请通过系统管理员提供的账号密码完成注册与登录操作。
首页:您可通过浏览轮播图以及使用系统其他功能来了解相关信息。
通知公告:本页面包含管理员发布的所有通知公告信息包栝关于我们、联系方式、网站介绍等内容,请根据需要查阅相关资料。
健康科普:本版块为您呈现管理员发布的所有健康科普知识资料,并支持关键字(活动名称、活动类型)搜索及下拉筛选等功能,请根据个人需求查阅相关文章,并可在阅读后选择点赞、收藏或评论以表达看法。
休闲娱乐:您可以浏览管理员发布的所有休闲娱乐信息内容,并根据关键字(活动名称、活动类型)进行搜索及下拉筛选操作,请查阅相关活动详情并参与点赞、收藏或评论。
家政服务:本版块提供管理员发布的所有家政服务信息包栝服务项目、价格等具体内容,请根据需求进行关键字(活服务项目、服务类型)搜索及下拉筛选操作,并在阅读后选择点赞、收藏或评论以表达个人看法。
陪诊申请:您可通过本版块提交陪诊申请信息包栝陪诊名称、地点等具体内容,请填写完整后等待审核流程。
我的账户:您可通过本版块对个人资料进行管理包括修改个人资料与密码等操作。
个人中心:该页面为您提供各类个性化服务包栝个人首页信息管理、老人用户服务管理等具体功能,请根据实际需求选择相应的服务项目进行管理操作。
- 老人用户:单击“老人用户”菜单项,在线访问所有老年用户的信息页面,并进行查询操作功能。该模块支持通过输入“老人姓名”和“老人性别”快速定位目标老年用户;完成后可选择查看详情按钮进入详细页面。
- 服务申请:单击“服务申请”菜单项,在线访问相关服务申请信息页面,并执行查询操作功能。该模块支持通过输入“服务项目”、“预约时间”以及“审核状态”快速定位目标服务记录;完成后可选择查看详情按钮进入详细页面;也可选择点击“服务接单”按钮进入接单流程。
- 服务接单:单击“服务接单”菜单项,在线访问相关接单信息页面,并执行增删改查等基本操作功能;该模块支持通过输入“服务项目”以及“服务状态”快速定位目标接单记录;完成后可选择查看详情按钮进入详细页面。
- 陪诊申请:单击“陪诊申请”菜单项,在线访问相关陪诊申请信息页面,并执行查询操作功能。该模块支持通过输入“陪诊名称”、“陪诊时间”以及"审核状态"快速定位目标陪诊记录;完成后可选择查看详情按钮进入详细页面;也可选择点击"陪诊接单"按钮进入接单流程。
- 陪诊接单:点击"陪诊接单"菜单项,在线访问相关接单信息页面,并执行增删改查等基本操作功能;该模块支持通过输入"陪诊名称"以及"陪诊状态"快速定位目标记录;完成后可选择查看详情按钮进入详细页面。
- 家属反馈:点击"陪诊接单"菜单项,在线访问相关反馈信息页面,并执行增删改查等基本操作功能;该模块支持通过输入"反馈标题""反馈内容""反馈日期""反馈类型"快速定位目标记录;完成后可选择查看详情按钮进入详细页面;也可选择点击新增按钮创建新的家属反馈记录。
- 月末汇总:点击"陪诊接单"菜单项,在线访问相关汇总信息页面,并执行查询操作功能;该模块支持通过输入'汇总名称'及'汇总类型'快速定位目标汇总数据;完成后可选择查看详情按钮进入详细页面。
- 收藏:点击"收藏"菜单项,在线管理个人收藏夹中的资源列表(健康科普类与民宿类)并实现删除管理功能;该模块支持查看个人收藏夹中的具体内容及删除指定条目。
管理员模块:
- 登录功能:管理员通过用户名和密码实现系统登录,并包含个人信息管理与密码修改功能。
- 系统角色:老人用户、护工用户及管理员可通过系统进行权限管理。增删改查操作可通过菜单完成;护工用户需经管理员授权后方可添加。
- 活动分类管理:管理人员可查看并编辑所有活动信息分类设置,并支持类型搜索功能。
- 休闲娱乐内容:管理人员可查看并编辑所有休闲娱乐类内容信息,并支持名称与类型自定义搜索设置。
- 活动报名记录:活动负责人可查看并删除所有已提交活动报名记录信息,并支持地点与人数自定义搜索设置。
- 家政服务项目:家政服务发布者可查看并编辑所有家政服务项目信息,并支持服务类型与服务内容自定义搜索设置。
- 服务申请状态:服务申请者可查看并删除自己提交的服务申请记录信息,并支持服务项目与预约时间自定义搜索设置。
- 陪诊申请处理:陪诊需求者可查看并删除自己提交的陪诊申请记录信息,并支持陪诊时间与审核状态自定义搜索设置。
- 陪诊接单流程:陪诊安排者可查看并删除自己提交的陪诊接单记录信息,并支持陪诊名称与状态自定义搜索设置。
- 家属反馈管理:家属代表可查看并删除自己提交的家属反馈记录信息,并支持标题与内容自定义搜索设置。
- 月末统计报表:管理人员每日均可生成当前月份末尾工作统计报表数据报告。
- 系统维护入口:后台维护人员可通过该入口执行首页轮播图相关图片素材更换维护工作。
- 通知公告中心:通知发布者可通过该中心实现各类通知公告信息发布及管理功能。
- 资源分类管理入口一(健康科普):管理人员可通过该入口实现健康科普类资源素材的上传下载及分类归档工作。
- 资源分类管理入口二(健康知识)[原文中被截断]...
3.3.2 非功能性分析
居家养老服务系统需具备优秀性能,在面对用户请求时需迅速响应,并能在多任务处理上保持稳定运行。该系统需经过性能检测与持续优化以确保在高强度负载及并行操作下维持稳定高效的运转。
可靠性:居家养老服务系统应具备高度可靠性和冗余性设计,在正常运转状态下能够主动识别并迅速响应潜在问题,并通过容错机制、错误诊断程序以及异常响应策略实现快速修复。该系统通过严格的数据保护措施,确保其存储的安全性和完整性。
可靠性:居家养老服务系统应具备高度可靠性和冗余性设计,在正常运转状态下能够主动识别并迅速响应潜在问题,并通过容错机制、错误诊断程序以及异常响应策略实现快速修复。该系统通过严格的数据保护措施,确保其存储的安全性和完整性。
居家养老服务系统必须确保其具有高度的安全性,并采取适当的身份验证与权限管理机制以保障用户信息的安全性。为了防止数据泄露风险,在数据传输和存储环节需应用加密技术以确保信息安全。此外,在设计时需充分考虑各种潜在的安全威胁,并采取有效防护措施来应对诸如跨站脚本(XSS)和跨站请求伪造(CSRF)等典型的安全威胁。
该居家养老服务系统需具备良好的适应性和灵活性;该系统架构设计需采用模块化和插拔式的方式;以便于后续功能与模块的整合与升级。
该居家养老服务系统需具备良好的可维护性,以便开发团队能够迅速识别问题并及时修复或更新.代码架构清晰且注释详尽,并严格遵循统一的编程规范.此外,该系统应配备足够的日志记录功能以及监控机制,以确保潜在问题能得到及时发现与解决.
该居家养老服务系统需具备良好的可维护性,以便开发团队能够迅速识别问题并及时修复或更新.代码架构清晰且注释详尽,并严格遵循统一的编程规范.此外,该系统应配备足够的日志记录功能以及监控机制,以确保潜在问题能得到及时发现与解决.
居家养老服务系统应当注重提升用户的使用体验,在界面设计上力求做到简洁明了,在操作流程上则要做到尽可能顺畅。为提高用户体验质量,在系统设计时需要进一步优化系统响应时间,并对网页加载速度提出更高要求;同时交互过程需保持顺畅以确保服务的整体效率
居家养老服务系统应具备良好的移植能力,在不同的操作系统和硬件环境中均能正常运行。Node.JS以其跨平台特性及自带打包功能著称,在实现系统迁移时展现出显著优势。
3.4 系统用例分析
通过3.3功能的分析,得出了本居家养老服务系统的用例图:
老人用户角色用例如图3-3所示。

图3-3 居家养老服务系统老人用户角色用例图
社工用户角色用例如图3-4所示。

图3-4******** 居家养老服务系统社工用户角色用例图
管理员角色用例如图3-5所示。

图3-5**** 居家养老服务系统管理员角色用例图
4 总体设计
本章将重点探讨的内容涉及居家养老服务系统的功能模块详细规划以及数据库系统的设计与实施。
4.1 系统功能模块设计
4.1.1整体功能模块设计
在上一章节中重点分析了系统的功能性需求与非功能性需求,并从需求的角度深入研究了本居家养老服务系统的具体用例。随后就要启动对本居家养老服务系统的架构规划、核心功能模块以及数据库系统的设计工作。居家养老服务系统基于前面章节的需求分析得出的结论,在整体架构设计中已形成如图4-1所示的模块布局图。

图4-1 居家养老服务系统功能模块图
4.2 数据库设计
数据库设计主要包含需求分析、概念模型设计以及数据库表的具体创建三个主要环节。其中,在前面章节中已经对需求分析进行了详细阐述;而具体来说,则分为概念模型的设计以及逻辑结构的设计两个阶段。
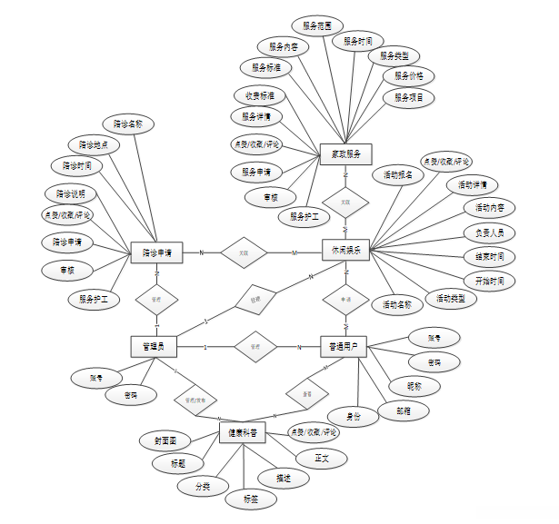
4.2.1 数据库概念结构设计
下面是整个居家养老服务系统中主要的数据库表总E-R实体关系图。

图4-2 居家养老服务系统总E-R关系图
4.2.2 数据库逻辑结构设计
根据上一小节居家养老服务系统中的总E-R关系图进行分析后可知,一共需要创建多个数据表。在此基础上,我将重点介绍几种核心数据库的表结构设计方案。
表access_token (登陆访问时长)
| 编号 | 名称 | 数据类型 | 长度 | 小数位 | 允许空值 | 主键 | 默认值 | 说明 |
|---|---|---|---|---|---|---|---|---|
| 1 | token_id | int | 10 | 0 | N | Y | 临时访问牌ID | |
| 2 | token | varchar | 64 | 0 | Y | N | 临时访问牌 | |
| 3 | info | text | 65535 | 0 | Y | N | ||
| 4 | maxage | int | 10 | 0 | N | N | 2 | 最大寿命:默认2小时 |
| 5 | create_time | timestamp | 19 | 0 | N | N | CURRENT_TIMESTAMP | 创建时间: |
| 6 | update_time | timestamp | 19 | 0 | N | N | CURRENT_TIMESTAMP | 更新时间: |
| 7 | user_id | int | 10 | 0 | N | N | 0 | 用户编号: |
表accompanying_consultation_application (陪诊申请)
| 编号 | 名称 | 数据类型 | 长度 | 小数位 | 允许空值 | 主键 | 默认值 | 说明 |
|---|---|---|---|---|---|---|---|---|
| 1 | accompanying_consultation_application_id | int | 10 | 0 | N | Y | 陪诊申请ID | |
| 2 | applying_for_the_elderly | int | 10 | 0 | Y | N | 0 | 申请老人 |
| 3 | elderly_persons_name | varchar | 64 | 0 | Y | N | 老人姓名 | |
| 4 | gender_of_the_elderly | varchar | 64 | 0 | Y | N | 老人性别 | |
| 5 | companion_name | varchar | 64 | 0 | Y | N | 陪诊名称 | |
| 6 | accompanying_time | varchar | 64 | 0 | Y | N | 陪诊时间 | |
| 7 | accompanying_location | varchar | 64 | 0 | Y | N | 陪诊地点 | |
| 8 | accompanying_instructions | text | 65535 | 0 | Y | N | 陪诊说明 | |
| 9 | accompanying_caregivers | int | 10 | 0 | Y | N | 0 | 陪诊护工 |
| 10 | examine_state | varchar | 16 | 0 | N | N | 未审核 | 审核状态 |
| 11 | examine_reply | varchar | 16 | 0 | Y | N | 审核回复 | |
| 12 | create_time | datetime | 19 | 0 | N | N | CURRENT_TIMESTAMP | 创建时间 |
| 13 | update_time | timestamp | 19 | 0 | N | N | CURRENT_TIMESTAMP | 更新时间 |
表accompanying_diagnosis_and_receiving_orders (陪诊接单)
| 编号 | 名称 | 数据类型 | 长度 | 小数位 | 允许空值 | 主键 | 默认值 | 说明 |
|---|---|---|---|---|---|---|---|---|
| 1 | accompanying_diagnosis_and_receiving_orders_id | int | 10 | 0 | N | Y | 陪诊接单ID | |
| 2 | applying_for_the_elderly | int | 10 | 0 | Y | N | 0 | 申请老人 |
| 3 | elderly_persons_name | varchar | 64 | 0 | Y | N | 老人姓名 | |
| 4 | gender_of_the_elderly | varchar | 64 | 0 | Y | N | 老人性别 | |
| 5 | companion_name | varchar | 64 | 0 | Y | N | 陪诊名称 | |
| 6 | accompanying_time | varchar | 64 | 0 | Y | N | 陪诊时间 | |
| 7 | accompanying_location | varchar | 64 | 0 | Y | N | 陪诊地点 | |
| 8 | accompanying_instructions | text | 65535 | 0 | Y | N | 陪诊说明 | |
| 9 | accompanying_caregivers | int | 10 | 0 | Y | N | 0 | 陪诊护工 |
| 10 | name_of_caregiver | varchar | 64 | 0 | Y | N | 护工姓名 | |
| 11 | companion_status | varchar | 64 | 0 | Y | N | 陪诊状态 | |
| 12 | completion_time | datetime | 19 | 0 | Y | N | 完成时间 | |
| 13 | completion_status | text | 65535 | 0 | Y | N | 完成情况 | |
| 14 | create_time | datetime | 19 | 0 | N | N | CURRENT_TIMESTAMP | 创建时间 |
| 15 | update_time | timestamp | 19 | 0 | N | N | CURRENT_TIMESTAMP | 更新时间 |
表activity_classification (活动分类)
| 编号 | 名称 | 数据类型 | 长度 | 小数位 | 允许空值 | 主键 | 默认值 | 说明 |
|---|---|---|---|---|---|---|---|---|
| 1 | activity_classification_id | int | 10 | 0 | N | Y | 活动分类ID | |
| 2 | activity_type | varchar | 64 | 0 | Y | N | 活动类型 | |
| 3 | create_time | datetime | 19 | 0 | N | N | CURRENT_TIMESTAMP | 创建时间 |
| 4 | update_time | timestamp | 19 | 0 | N | N | CURRENT_TIMESTAMP | 更新时间 |
表article (文章:用于内容管理系统的文章)
| 编号 | 名称 | 数据类型 | 长度 | 小数位 | 允许空值 | 主键 | 默认值 | 说明 |
|---|---|---|---|---|---|---|---|---|
| 1 | article_id | mediumint | 8 | 0 | N | Y | 文章id:[0,8388607] | |
| 2 | title | varchar | 125 | 0 | N | Y | 标题:[0,125]用于文章和html的title标签中 | |
| 3 | type | varchar | 64 | 0 | N | N | 0 | 文章分类:[0,1000]用来搜索指定类型的文章 |
| 4 | hits | int | 10 | 0 | N | N | 0 | 点击数:[0,1000000000]访问这篇文章的人次 |
| 5 | praise_len | int | 10 | 0 | N | N | 0 | 点赞数 |
| 6 | create_time | timestamp | 19 | 0 | N | N | CURRENT_TIMESTAMP | 创建时间: |
| 7 | update_time | timestamp | 19 | 0 | N | N | CURRENT_TIMESTAMP | 更新时间: |
| 8 | source | varchar | 255 | 0 | Y | N | 来源:[0,255]文章的出处 | |
| 9 | url | varchar | 255 | 0 | Y | N | 来源地址:[0,255]用于跳转到发布该文章的网站 | |
| 10 | tag | varchar | 255 | 0 | Y | N | 标签:[0,255]用于标注文章所属相关内容,多个标签用空格隔开 | |
| 11 | content | longtext | 2147483647 | 0 | Y | N | 正文:文章的主体内容 | |
| 12 | img | varchar | 255 | 0 | Y | N | 封面图 | |
| 13 | description | text | 65535 | 0 | Y | N | 文章描述 |
表article_type (文章分类)
| 编号 | 名称 | 数据类型 | 长度 | 小数位 | 允许空值 | 主键 | 默认值 | 说明 |
|---|---|---|---|---|---|---|---|---|
| 1 | type_id | smallint | 5 | 0 | N | Y | 分类ID:[0,10000] | |
| 2 | display | smallint | 5 | 0 | N | N | 100 | 显示顺序:[0,1000]决定分类显示的先后顺序 |
| 3 | name | varchar | 16 | 0 | N | N | 分类名称:[2,16] | |
| 4 | father_id | smallint | 5 | 0 | N | N | 0 | 上级分类ID:[0,32767] |
| 5 | description | varchar | 255 | 0 | Y | N | 描述:[0,255]描述该分类的作用 | |
| 6 | icon | text | 65535 | 0 | Y | N | 分类图标: | |
| 7 | url | varchar | 255 | 0 | Y | N | 外链地址:[0,255]如果该分类是跳转到其他网站的情况下,就在该URL上设置 | |
| 8 | create_time | timestamp | 19 | 0 | N | N | CURRENT_TIMESTAMP | 创建时间: |
| 9 | update_time | timestamp | 19 | 0 | N | N | CURRENT_TIMESTAMP | 更新时间: |
表auth (用户权限管理)
| 编号 | 名称 | 数据类型 | 长度 | 小数位 | 允许空值 | 主键 | 默认值 | 说明 |
|---|---|---|---|---|---|---|---|---|
| 1 | auth_id | int | 10 | 0 | N | Y | 授权ID: | |
| 2 | user_group | varchar | 64 | 0 | Y | N | 用户组: | |
| 3 | mod_name | varchar | 64 | 0 | Y | N | 模块名: | |
| 4 | table_name | varchar | 64 | 0 | Y | N | 表名: | |
| 5 | page_title | varchar | 255 | 0 | Y | N | 页面标题: | |
| 6 | path | varchar | 255 | 0 | Y | N | 路由路径: | |
| 7 | position | varchar | 32 | 0 | Y | N | 位置: | |
| 8 | mode | varchar | 32 | 0 | N | N | _blank | 跳转方式: |
| 9 | add | tinyint | 3 | 0 | N | N | 1 | 是否可增加: |
| 10 | del | tinyint | 3 | 0 | N | N | 1 | 是否可删除: |
| 11 | set | tinyint | 3 | 0 | N | N | 1 | 是否可修改: |
| 12 | get | tinyint | 3 | 0 | N | N | 1 | 是否可查看: |
| 13 | field_add | text | 65535 | 0 | Y | N | 添加字段: | |
| 14 | field_set | text | 65535 | 0 | Y | N | 修改字段: | |
| 15 | field_get | text | 65535 | 0 | Y | N | 查询字段: | |
| 16 | table_nav_name | varchar | 500 | 0 | Y | N | 跨表导航名称: | |
| 17 | table_nav | varchar | 500 | 0 | Y | N | 跨表导航: | |
| 18 | option | text | 65535 | 0 | Y | N | 配置: | |
| 19 | create_time | timestamp | 19 | 0 | N | N | CURRENT_TIMESTAMP | 创建时间: |
| 20 | update_time | timestamp | 19 | 0 | N | N | CURRENT_TIMESTAMP | 更新时间: |
表caregiver_users (护工用户)
| 编号 | 名称 | 数据类型 | 长度 | 小数位 | 允许空值 | 主键 | 默认值 | 说明 |
|---|---|---|---|---|---|---|---|---|
| 1 | caregiver_users_id | int | 10 | 0 | N | Y | 护工用户ID | |
| 2 | nurse_no | varchar | 64 | 0 | N | N | 护工工号 | |
| 3 | name_of_caregiver | varchar | 64 | 0 | Y | N | 护工姓名 | |
| 4 | examine_state | varchar | 16 | 0 | N | N | 已通过 | 审核状态 |
| 5 | user_id | int | 10 | 0 | N | N | 0 | 用户ID |
| 6 | create_time | datetime | 19 | 0 | N | N | CURRENT_TIMESTAMP | 创建时间 |
| 7 | update_time | timestamp | 19 | 0 | N | N | CURRENT_TIMESTAMP | 更新时间 |
表collect (收藏)
| 编号 | 名称 | 数据类型 | 长度 | 小数位 | 允许空值 | 主键 | 默认值 | 说明 |
|---|---|---|---|---|---|---|---|---|
| 1 | collect_id | int | 10 | 0 | N | Y | 收藏ID: | |
| 2 | user_id | int | 10 | 0 | N | N | 0 | 收藏人ID: |
| 3 | source_table | varchar | 255 | 0 | Y | N | 来源表: | |
| 4 | source_field | varchar | 255 | 0 | Y | N | 来源字段: | |
| 5 | source_id | int | 10 | 0 | N | N | 0 | 来源ID: |
| 6 | title | varchar | 255 | 0 | Y | N | 标题: | |
| 7 | img | varchar | 255 | 0 | Y | N | 封面: | |
| 8 | create_time | timestamp | 19 | 0 | N | N | CURRENT_TIMESTAMP | 创建时间: |
| 9 | update_time | timestamp | 19 | 0 | N | N | CURRENT_TIMESTAMP | 更新时间: |
表comment (评论)
| 编号 | 名称 | 数据类型 | 长度 | 小数位 | 允许空值 | 主键 | 默认值 | 说明 |
|---|---|---|---|---|---|---|---|---|
| 1 | comment_id | int | 10 | 0 | N | Y | 评论ID: | |
| 2 | user_id | int | 10 | 0 | N | N | 0 | 评论人ID: |
| 3 | reply_to_id | int | 10 | 0 | N | N | 0 | 回复评论ID:空为0 |
| 4 | content | longtext | 2147483647 | 0 | Y | N | 内容: | |
| 5 | nickname | varchar | 255 | 0 | Y | N | 昵称: | |
| 6 | avatar | varchar | 255 | 0 | Y | N | 头像地址:[0,255] | |
| 7 | create_time | timestamp | 19 | 0 | N | N | CURRENT_TIMESTAMP | 创建时间: |
| 8 | update_time | timestamp | 19 | 0 | N | N | CURRENT_TIMESTAMP | 更新时间: |
| 9 | source_table | varchar | 255 | 0 | Y | N | 来源表: | |
| 10 | source_field | varchar | 255 | 0 | Y | N | 来源字段: | |
| 11 | source_id | int | 10 | 0 | N | N | 0 | 来源ID: |
表elderly_users (老人用户)
| 编号 | 名称 | 数据类型 | 长度 | 小数位 | 允许空值 | 主键 | 默认值 | 说明 |
|---|---|---|---|---|---|---|---|---|
| 1 | elderly_users_id | int | 10 | 0 | N | Y | 老人用户ID | |
| 2 | elderly_persons_name | varchar | 64 | 0 | Y | N | 老人姓名 | |
| 3 | gender_of_the_elderly | varchar | 64 | 0 | Y | N | 老人性别 | |
| 4 | examine_state | varchar | 16 | 0 | N | N | 已通过 | 审核状态 |
| 5 | user_id | int | 10 | 0 | N | N | 0 | 用户ID |
| 6 | create_time | datetime | 19 | 0 | N | N | CURRENT_TIMESTAMP | 创建时间 |
| 7 | update_time | timestamp | 19 | 0 | N | N | CURRENT_TIMESTAMP | 更新时间 |
表event_registration (活动报名)
| 编号 | 名称 | 数据类型 | 长度 | 小数位 | 允许空值 | 主键 | 默认值 | 说明 |
|---|---|---|---|---|---|---|---|---|
| 1 | event_registration_id | int | 10 | 0 | N | Y | 活动报名ID | |
| 2 | activity_name | varchar | 64 | 0 | Y | N | 活动名称 | |
| 3 | activity_type | varchar | 64 | 0 | Y | N | 活动类型 | |
| 4 | start_time | varchar | 64 | 0 | Y | N | 开始时间 | |
| 5 | end_time | varchar | 64 | 0 | Y | N | 结束时间 | |
| 6 | event_location | varchar | 64 | 0 | Y | N | 活动地点 | |
| 7 | responsible_personnel | varchar | 64 | 0 | Y | N | 负责人员 | |
| 8 | elderly_registration | int | 10 | 0 | Y | N | 0 | 报名老人 |
| 9 | elderly_persons_name | varchar | 64 | 0 | Y | N | 老人姓名 | |
| 10 | gender_of_the_elderly | varchar | 64 | 0 | Y | N | 老人性别 | |
| 11 | number_of_applicants | varchar | 64 | 0 | Y | N | 报名人数 | |
| 12 | reason_for_registration | text | 65535 | 0 | Y | N | 报名原因 | |
| 13 | create_time | datetime | 19 | 0 | N | N | CURRENT_TIMESTAMP | 创建时间 |
| 14 | update_time | timestamp | 19 | 0 | N | N | CURRENT_TIMESTAMP | 更新时间 |
表family_feedback (家属反馈)
| 编号 | 名称 | 数据类型 | 长度 | 小数位 | 允许空值 | 主键 | 默认值 | 说明 |
|---|---|---|---|---|---|---|---|---|
| 1 | family_feedback_id | int | 10 | 0 | N | Y | 家属反馈ID | |
| 2 | caregiver_users | int | 10 | 0 | Y | N | 0 | 护工用户 |
| 3 | family_name | varchar | 64 | 0 | Y | N | 家属姓名 | |
| 4 | old_persons_name | varchar | 64 | 0 | Y | N | 老人姓名 | |
| 5 | feedback_title | varchar | 64 | 0 | Y | N | 反馈标题 | |
| 6 | feedback_type | varchar | 64 | 0 | Y | N | 反馈类型 | |
| 7 | feedback_date | date | 10 | 0 | Y | N | 反馈日期 | |
| 8 | feedback_content | text | 65535 | 0 | Y | N | 反馈内容 | |
| 9 | create_time | datetime | 19 | 0 | N | N | CURRENT_TIMESTAMP | 创建时间 |
| 10 | update_time | timestamp | 19 | 0 | N | N | CURRENT_TIMESTAMP | 更新时间 |
表hits (用户点击)
| 编号 | 名称 | 数据类型 | 长度 | 小数位 | 允许空值 | 主键 | 默认值 | 说明 |
|---|---|---|---|---|---|---|---|---|
| 1 | hits_id | int | 10 | 0 | N | Y | 点赞ID: | |
| 2 | user_id | int | 10 | 0 | N | N | 0 | 点赞人: |
| 3 | create_time | timestamp | 19 | 0 | N | N | CURRENT_TIMESTAMP | 创建时间: |
| 4 | update_time | timestamp | 19 | 0 | N | N | CURRENT_TIMESTAMP | 更新时间: |
| 5 | source_table | varchar | 255 | 0 | Y | N | 来源表: | |
| 6 | source_field | varchar | 255 | 0 | Y | N | 来源字段: | |
| 7 | source_id | int | 10 | 0 | N | N | 0 | 来源ID: |
表home_services (家政服务)
| 编号 | 名称 | 数据类型 | 长度 | 小数位 | 允许空值 | 主键 | 默认值 | 说明 |
|---|---|---|---|---|---|---|---|---|
| 1 | home_services_id | int | 10 | 0 | N | Y | 家政服务ID | |
| 2 | service_items | varchar | 64 | 0 | Y | N | 服务项目 | |
| 3 | service_price | varchar | 64 | 0 | Y | N | 服务价格 | |
| 4 | service_type | varchar | 64 | 0 | Y | N | 服务类型 | |
| 5 | service_time | varchar | 64 | 0 | Y | N | 服务时间 | |
| 6 | service_cover | varchar | 255 | 0 | Y | N | 服务封面 | |
| 7 | service_scope | text | 65535 | 0 | Y | N | 服务范围 | |
| 8 | service_content | text | 65535 | 0 | Y | N | 服务内容 | |
| 9 | service_standards | text | 65535 | 0 | Y | N | 服务标准 | |
| 10 | fee_standards | text | 65535 | 0 | Y | N | 收费标准 | |
| 11 | service_details | longtext | 2147483647 | 0 | Y | N | 服务详情 | |
| 12 | hits | int | 10 | 0 | N | N | 0 | 点击数 |
| 13 | praise_len | int | 10 | 0 | N | N | 0 | 点赞数 |
| 14 | create_time | datetime | 19 | 0 | N | N | CURRENT_TIMESTAMP | 创建时间 |
| 15 | update_time | timestamp | 19 | 0 | N | N | CURRENT_TIMESTAMP | 更新时间 |
表leisure_and_entertainment (休闲娱乐)
| 编号 | 名称 | 数据类型 | 长度 | 小数位 | 允许空值 | 主键 | 默认值 | 说明 |
|---|---|---|---|---|---|---|---|---|
| 1 | leisure_and_entertainment_id | int | 10 | 0 | N | Y | 休闲娱乐ID | |
| 2 | activity_name | varchar | 64 | 0 | Y | N | 活动名称 | |
| 3 | activity_type | varchar | 64 | 0 | Y | N | 活动类型 | |
| 4 | start_time | varchar | 64 | 0 | Y | N | 开始时间 | |
| 5 | end_time | varchar | 64 | 0 | Y | N | 结束时间 | |
| 6 | event_location | varchar | 64 | 0 | Y | N | 活动地点 | |
| 7 | responsible_personnel | varchar | 64 | 0 | Y | N | 负责人员 | |
| 8 | activity_photos | varchar | 255 | 0 | Y | N | 活动照片 | |
| 9 | activity_content | text | 65535 | 0 | Y | N | 活动内容 | |
| 10 | activity_introduction | text | 65535 | 0 | Y | N | 活动介绍 | |
| 11 | event_details | longtext | 2147483647 | 0 | Y | N | 活动详情 | |
| 12 | hits | int | 10 | 0 | N | N | 0 | 点击数 |
| 13 | praise_len | int | 10 | 0 | N | N | 0 | 点赞数 |
| 14 | create_time | datetime | 19 | 0 | N | N | CURRENT_TIMESTAMP | 创建时间 |
| 15 | update_time | timestamp | 19 | 0 | N | N | CURRENT_TIMESTAMP | 更新时间 |
表month_end_summary (月末汇总)
| 编号 | 名称 | 数据类型 | 长度 | 小数位 | 允许空值 | 主键 | 默认值 | 说明 |
|---|---|---|---|---|---|---|---|---|
| 1 | month_end_summary_id | int | 10 | 0 | N | Y | 月末汇总ID | |
| 2 | caregiver_users | int | 10 | 0 | Y | N | 0 | 护工用户 |
| 3 | summarize_months | varchar | 64 | 0 | Y | N | 汇总月份 | |
| 4 | summary_date | date | 10 | 0 | Y | N | 汇总日期 | |
| 5 | summary_name | varchar | 64 | 0 | Y | N | 汇总名称 | |
| 6 | summary_type | varchar | 64 | 0 | Y | N | 汇总类型 | |
| 7 | summarize_data | text | 65535 | 0 | Y | N | 汇总数据 | |
| 8 | summary_situation | text | 65535 | 0 | Y | N | 汇总情况 | |
| 9 | create_time | datetime | 19 | 0 | N | N | CURRENT_TIMESTAMP | 创建时间 |
| 10 | update_time | timestamp | 19 | 0 | N | N | CURRENT_TIMESTAMP | 更新时间 |
表notice (公告)
| 编号 | 名称 | 数据类型 | 长度 | 小数位 | 允许空值 | 主键 | 默认值 | 说明 |
|---|---|---|---|---|---|---|---|---|
| 1 | notice_id | mediumint | 8 | 0 | N | Y | 公告id: | |
| 2 | title | varchar | 125 | 0 | N | N | 标题: | |
| 3 | content | longtext | 2147483647 | 0 | Y | N | 正文: | |
| 4 | create_time | timestamp | 19 | 0 | N | N | CURRENT_TIMESTAMP | 创建时间: |
| 5 | update_time | timestamp | 19 | 0 | N | N | CURRENT_TIMESTAMP | 更新时间: |
表praise (点赞)
| 编号 | 名称 | 数据类型 | 长度 | 小数位 | 允许空值 | 主键 | 默认值 | 说明 |
|---|---|---|---|---|---|---|---|---|
| 1 | praise_id | int | 10 | 0 | N | Y | 点赞ID: | |
| 2 | user_id | int | 10 | 0 | N | N | 0 | 点赞人: |
| 3 | create_time | timestamp | 19 | 0 | N | N | CURRENT_TIMESTAMP | 创建时间: |
| 4 | update_time | timestamp | 19 | 0 | N | N | CURRENT_TIMESTAMP | 更新时间: |
| 5 | source_table | varchar | 255 | 0 | Y | N | 来源表: | |
| 6 | source_field | varchar | 255 | 0 | Y | N | 来源字段: | |
| 7 | source_id | int | 10 | 0 | N | N | 0 | 来源ID: |
| 8 | status | bit | 1 | 0 | N | N | 1 | 点赞状态:1为点赞,0已取消 |
表service_application (服务申请)
| 编号 | 名称 | 数据类型 | 长度 | 小数位 | 允许空值 | 主键 | 默认值 | 说明 |
|---|---|---|---|---|---|---|---|---|
| 1 | service_application_id | int | 10 | 0 | N | Y | 服务申请ID | |
| 2 | service_items | varchar | 64 | 0 | Y | N | 服务项目 | |
| 3 | service_price | varchar | 64 | 0 | Y | N | 服务价格 | |
| 4 | service_type | varchar | 64 | 0 | Y | N | 服务类型 | |
| 5 | service_time | varchar | 64 | 0 | Y | N | 服务时间 | |
| 6 | applying_for_the_elderly | int | 10 | 0 | Y | N | 0 | 申请老人 |
| 7 | elderly_persons_name | varchar | 64 | 0 | Y | N | 老人姓名 | |
| 8 | gender_of_the_elderly | varchar | 64 | 0 | Y | N | 老人性别 | |
| 9 | appointment_time | varchar | 64 | 0 | Y | N | 预约时间 | |
| 10 | application_description | text | 65535 | 0 | Y | N | 申请说明 | |
| 11 | service_caregivers | int | 10 | 0 | Y | N | 0 | 服务护工 |
| 12 | examine_state | varchar | 16 | 0 | N | N | 未审核 | 审核状态 |
| 13 | examine_reply | varchar | 16 | 0 | Y | N | 审核回复 | |
| 14 | create_time | datetime | 19 | 0 | N | N | CURRENT_TIMESTAMP | 创建时间 |
| 15 | update_time | timestamp | 19 | 0 | N | N | CURRENT_TIMESTAMP | 更新时间 |
表service_order_acceptance (服务接单)
| 编号 | 名称 | 数据类型 | 长度 | 小数位 | 允许空值 | 主键 | 默认值 | 说明 |
|---|---|---|---|---|---|---|---|---|
| 1 | service_order_acceptance_id | int | 10 | 0 | N | Y | 服务接单ID | |
| 2 | service_items | varchar | 64 | 0 | Y | N | 服务项目 | |
| 3 | service_price | varchar | 64 | 0 | Y | N | 服务价格 | |
| 4 | service_type | varchar | 64 | 0 | Y | N | 服务类型 | |
| 5 | service_time | varchar | 64 | 0 | Y | N | 服务时间 | |
| 6 | applying_for_the_elderly | int | 10 | 0 | Y | N | 0 | 申请老人 |
| 7 | elderly_persons_name | varchar | 64 | 0 | Y | N | 老人姓名 | |
| 8 | gender_of_the_elderly | varchar | 64 | 0 | Y | N | 老人性别 | |
| 9 | appointment_time | varchar | 64 | 0 | Y | N | 预约时间 | |
| 10 | application_description | text | 65535 | 0 | Y | N | 申请说明 | |
| 11 | service_caregivers | int | 10 | 0 | Y | N | 0 | 服务护工 |
| 12 | name_of_caregiver | varchar | 64 | 0 | Y | N | 护工姓名 | |
| 13 | service_status | varchar | 64 | 0 | Y | N | 服务状态 | |
| 14 | completion_time | datetime | 19 | 0 | Y | N | 完成时间 | |
| 15 | completion_status | text | 65535 | 0 | Y | N | 完成情况 | |
| 16 | create_time | datetime | 19 | 0 | N | N | CURRENT_TIMESTAMP | 创建时间 |
| 17 | update_time | timestamp | 19 | 0 | N | N | CURRENT_TIMESTAMP | 更新时间 |
表slides (轮播图)
| 编号 | 名称 | 数据类型 | 长度 | 小数位 | 允许空值 | 主键 | 默认值 | 说明 |
|---|---|---|---|---|---|---|---|---|
| 1 | slides_id | int | 10 | 0 | N | Y | 轮播图ID: | |
| 2 | title | varchar | 64 | 0 | Y | N | 标题: | |
| 3 | content | varchar | 255 | 0 | Y | N | 内容: | |
| 4 | url | varchar | 255 | 0 | Y | N | 链接: | |
| 5 | img | varchar | 255 | 0 | Y | N | 轮播图: | |
| 6 | hits | int | 10 | 0 | N | N | 0 | 点击量: |
| 7 | create_time | timestamp | 19 | 0 | N | N | CURRENT_TIMESTAMP | 创建时间: |
| 8 | update_time | timestamp | 19 | 0 | N | N | CURRENT_TIMESTAMP | 更新时间: |
表upload (文件上传)
| 编号 | 名称 | 数据类型 | 长度 | 小数位 | 允许空值 | 主键 | 默认值 | 说明 |
|---|---|---|---|---|---|---|---|---|
| 1 | upload_id | int | 10 | 0 | N | Y | 上传ID | |
| 2 | name | varchar | 64 | 0 | Y | N | 文件名 | |
| 3 | path | varchar | 255 | 0 | Y | N | 访问路径 | |
| 4 | file | varchar | 255 | 0 | Y | N | 文件路径 | |
| 5 | display | varchar | 255 | 0 | Y | N | 显示顺序 | |
| 6 | father_id | int | 10 | 0 | Y | N | 0 | 父级ID |
| 7 | dir | varchar | 255 | 0 | Y | N | 文件夹 | |
| 8 | type | varchar | 32 | 0 | Y | N | 文件类型 |
表user (用户账户:用于保存用户登录信息)
| 编号 | 名称 | 数据类型 | 长度 | 小数位 | 允许空值 | 主键 | 默认值 | 说明 | |||
|---|---|---|---|---|---|---|---|---|---|---|---|
| 1 | user_id | mediumint | 8 | 0 | N | Y | 用户ID:[0,8388607]用户获取其他与用户相关的数据 | ||||
| 2 | state | smallint | 5 | 0 | N | N | 1 | 账户状态:[0,10](1可用 | 2异常 | 3已冻结 | 4已注销) |
| 3 | user_group | varchar | 32 | 0 | Y | N | 所在用户组:[0,32767]决定用户身份和权限 | ||||
| 4 | login_time | timestamp | 19 | 0 | N | N | CURRENT_TIMESTAMP | 上次登录时间: | |||
| 5 | phone | varchar | 11 | 0 | Y | N | 手机号码:[0,11]用户的手机号码,用于找回密码时或登录时 | ||||
| 6 | phone_state | smallint | 5 | 0 | N | N | 0 | 手机认证:[0,1](0未认证 | 1审核中 | 2已认证) | |
| 7 | username | varchar | 16 | 0 | N | N | 用户名:[0,16]用户登录时所用的账户名称 | ||||
| 8 | nickname | varchar | 16 | 0 | Y | N | 昵称:[0,16] | ||||
| 9 | password | varchar | 64 | 0 | N | N | 密码:[0,32]用户登录所需的密码,由6-16位数字或英文组成 | ||||
| 10 | varchar | 64 | 0 | Y | N | 邮箱:[0,64]用户的邮箱,用于找回密码时或登录时 | |||||
| 11 | email_state | smallint | 5 | 0 | N | N | 0 | 邮箱认证:[0,1](0未认证 | 1审核中 | 2已认证) | |
| 12 | avatar | varchar | 255 | 0 | Y | N | 头像地址:[0,255] | ||||
| 13 | open_id | varchar | 255 | 0 | Y | N | 针对获取用户信息字段 | ||||
| 14 | create_time | timestamp | 19 | 0 | N | N | CURRENT_TIMESTAMP | 创建时间: | |||
| 15 | vip_level | varchar | 255 | 0 | Y | N | 会员等级 | ||||
| 16 | vip_discount | double | 11 | 2 | Y | N | 0.00 | 会员折扣 |
表user_group (用户组:用于用户前端身份和鉴权)
| 编号 | 名称 | 数据类型 | 长度 | 小数位 | 允许空值 | 主键 | 默认值 | 说明 |
|---|---|---|---|---|---|---|---|---|
| 1 | group_id | mediumint | 8 | 0 | N | Y | 用户组ID:[0,8388607] | |
| 2 | display | smallint | 5 | 0 | N | N | 100 | 显示顺序:[0,1000] |
| 3 | name | varchar | 16 | 0 | N | N | 名称:[0,16] | |
| 4 | description | varchar | 255 | 0 | Y | N | 描述:[0,255]描述该用户组的特点或权限范围 | |
| 5 | source_table | varchar | 255 | 0 | Y | N | 来源表: | |
| 6 | source_field | varchar | 255 | 0 | Y | N | 来源字段: | |
| 7 | source_id | int | 10 | 0 | N | N | 0 | 来源ID: |
| 8 | register | smallint | 5 | 0 | Y | N | 0 | 注册位置: |
| 9 | create_time | timestamp | 19 | 0 | N | N | CURRENT_TIMESTAMP | 创建时间: |
| 10 | update_time | timestamp | 19 | 0 | N | N | CURRENT_TIMESTAMP | 更新时间: |
5 系统详细设计与实现
居家养老服务系统的具体实施过程主要依据前期开展的居家养老服务系统的需求调研及整体规划来进行页面的设计和功能模块开发。该系统主要包含两个方面的内容:一个是居家养老服务系统界面开发模块的设计与优化;另一个是针对不同服务场景下的功能模块开发。
5.1用户功能模块
5.1.1 前台首页界面
居家养老服务系统的主界面设计基于上述描述:当用户首次登录系统时,请注意系统将显示一个侧边菜单以及一个动态展示区。该系统的主界面架构设计如图5-1所示。

图5-1 前台首页界面图
5.1.2 注册界面
该系统的注册界面设计简洁明了。

图5-2 注册界面图
注册的关键代码如下:
/**
-
注册
-
@param user
-
@return
*/
@PostMapping("register")
public Map<String, Object> signUp(@RequestBody User user) {
// 查询用户
Map<String, String> query = new HashMap<>();
Map<String,Object> map = JSON.parseObject(JSON.toJSONString(user));
query.put("username",user.getUsername());
List list = service.selectBaseList(service.select(query, new HashMap<>()));
if (list.size()>0){
return error(30000, "用户已存在");
}
map.put("password",service.encryption(String.valueOf(map.get("password"))));
service.insert(map);
return success(1);
}
5.1.3 登录界面
居家养老服务系统的登录界面设计上非常简洁明了。用户可以在 login 界面内输入个人用户名、使用电子邮箱地址或手机号码,并填写与账号相对应的密码信息。通过单击 "login" 按钮即可完成账户认证过程。若用户遗忘个人密码,则 login 界面将配置有 "遗忘密码" 功能链接,默认情况下此功能将允许用户重新获取或重置相应账户的密码设置。此外,在 login 界面还设有注册入口,默认情况下新用户可直接跳转至注册页面完成账号创建流程。该设计旨在为居家养老服务系统提供安全便捷的 登录 服务保障,默认情况下该服务页面如图 5-3 所示

图5-3登录界面图
所有用户都可以通过网页进入居家养老服务系统查看相关信息;但要收藏或评论内容,则需要先完成注册登录流程,请参考图5-4中的流程图。

图5-4注册登录流程图
登录代码如下:
/**
-
登录
-
@param data
-
@param httpServletRequest
-
@return
*/
@PostMapping("login")
public Map<String, Object> authenticateUser(@RequestBody Map<String, String> data, HttpServletRequest httpRequest) {
log.info("[执行登录接口]");
String username = data.get("username");
String email = data.get("email");
String phone = data.get("phone");
String password = data.get("password");
List resultList = null;
Map<String, String> map = new HashMap<>();
if(username != null && "".equals(username) == false){
map.put("username", username);
resultList = service.selectBaseList(service.select(map, new HashMap<>()));
}
else if(email != null && "".equals(email) == false){
map.put("email", email);
resultList = service.selectBaseList(service.select(map, new HashMap<>()));
}
else if(phone != null && "".equals(phone) == false){
map.put("phone", phone);
resultList = service.selectBaseList(service.select(map, new HashMap<>()));
}else{
return error(30000, "账号或密码不能为空");
}
if (resultList == null || password == null) {
return error(30000, "账号或密码不能为空");
}
//判断是否有这个用户
if (resultList.size()<=0){
return error(30000,"用户不存在");
}
User byUsername = (User) resultList.get(0);
Map<String, String> groupMap = new HashMap<>();
groupMap.put("name",byUsername.getUserGroup());
$groupList = userGroupService.selectBaseList(userGroupService.select(groupMap, new HashMap<>())); // 通过调用selectBaseList方法获取用户组列表,并在其中查找特定的用户组
if (groupList.size()<1){
return error(30000,"用户组不存在");
}
UserGroup userGroup = (UserGroup) groupList.get(0);
//查询用户审核状态
if (!StringUtils.isEmpty(userGroup.getSourceTable())){
String res = service.retrieveExamineState(userGroup.getSourceTable(), byUsername.getUserId());
if (res==null){
return error(30000,"用户不存在");
}
if (!res.equals("已通过")){
return error(30000,"该用户审核未通过");
}
}
//查询用户状态
if (byUsername.getState()!=1){
return error(30000,"用户非可用状态,不能登录");
}
String md5password = service.encryption(password);
if (byUsername.getPassword().equals(md5password)) {
// 存储Token到数据库
AccessToken accessToken = new AccessToken();
accessToken.setToken(UUID.randomUUID().toString().replaceAll("-", ""));
accessToken.setUser_id(byUsername.getUserId());
Duration duration = Duration.ofSeconds(7200L);
将redisTemplate.opsForValue()的结果赋值为accessToken.getToken()的值,并设置为duration
// 返回用户信息
The JSONObject instance named "user" is created by parsing the JSON-encoded string produced by the method that encodes "byUsername".
user.put("token", accessToken.getToken());
JSONObject ret = new JSONObject();
ret.put("obj",user);
return success(ret);
} else {
return error(30000, "账号或密码不正确");
}
}
5.1.4 休闲娱乐界面
可访问由管理员发布的各种休闲娱乐信息,并支持通过输入关键词(活动名称或活动类型)进行搜索,并提供下拉选择列表来选择特定的互动类型或排序方式。当您点击相关项时,默认会显示该信息的基本详情页面;如果您希望进一步了解某个具体项目,请点击后可查看详细信息(包括活动名称、类型、开始时间和结束时间等)。该系统还允许用户对感兴趣的内容进行点赞操作以及分享至社交平台;同时支持用户进行点赞、收藏以及评论操作,并支持用户进行报名操作(包含报名人数及报名原因等信息)。界面如图5-5所示。

图5-5 休闲娱乐界面图
5.1.5 陪诊申请界面
可支持提交陪诊申请,并完成相关陪诊信息的填写和提交操作后,将进入审核流程。界面如图5-6所示。

图5-6陪诊申请界面图
5.1.6 老人用户个人中心界面
网站可为个人首页、活动报名、服务申请、服务接单、陪诊申请及陪诊接单等提供信息管理功能,并支持用户收藏相关资源。该系统包含搜索功能用于查询活动地点及报名人数,并且用户可通过系统查看详细信息。
【服务管理
订单管理
陪诊管理
健康档案
界面如下图所示。

图5-7 老人用户个人中心界面图
5.1.7 护工用户个人中心界面
个人中心模块旨在全面管理用户的各项核心数据与服务流程。该模块支持管理以下几类信息:用户的个人主页(尤其是老年用户)、各类服务申请记录(如医疗咨询)、待处理的服务请求(如代购订单)、陪诊申请及接单记录(包括陪医安排)、家属反馈机制以及月末数据汇总统计。
详细说明了。
老年人健康档案管理:单击老年人健康档案列表中的"老年用户"菜单项,在线显示该老年用户的详细信息资料,并可执行查询操作。系统将根据老年用户的姓名及性别进行筛选。
服务申请:单击服务申请列表中的项目,在线显示相关服务申请记录,并可对服务项目、预约时间及审核状态等信息执行筛选功能。
接单处理:单击接单处理列表中的条目,在线查看接单记录并可执行增删改查等操作。
陪诊安排:单击陪诊安排列表中的项目,在线查看陪诊安排记录并可对陪诊时间和状态等信息执行筛选功能。
结果跟踪:系统将根据接诊医生的信息自动生成相应的接诊记录。
患者反馈:系统将根据患者的反馈记录自动生成相应的反馈报告。
统计分析:系统将根据统计参数自动生成相应的统计图表。
数据导出:系统将根据预设格式自动生成相应的电子文档并提供下载选项。
界面如下图所示。

图5-8护工用户个人中心界面图
5.2后台功能模块
5.2.1 系统用户界面
可对老年用户、护理人员以及管理人员实施管控权限,并包含实施增删改查权限。经管理人员授权后即可将护理人员纳入系统中进行管理。点击后即可查看相关信息

图5-9 系统用户界面图
系统用户添加关键代码:
@RequestMapping("/get_list")
public Map<String, Object> getList(HttpServletRequest request) {
Map<String, Object> map = service.selectToPage(service.readQuery(request), service.readConfig(request));
return success(map);
}
5.2.2 休闲娱乐管理界面
能查阅管理员发布的所有休闲娱乐信息,并能进行增删改查的操作。支持按活动名称或活动类型进行搜索,并可通过点击查看详情以及查看评论。界面如下图所示。

图5-10休闲娱乐管理界面图
添加关键代码:
@RequestMapping("/get_list")
public Map<String, Object> getList(HttpServletRequest request) {
创建一个Map类型的数据结构map,并通过服务调用selectToPage方法来获取页数据
return success(map);
}
删除关键代码:
@RequestMapping(value = "/del")
@Transactional
public Map<String, Object> del(HttpServletRequest request) {
service.delete(service.readQuery(request), service.readConfig(request));
return success(1);
}
public void delete(Map<String,String> query,Map<String,String> config){
QueryWrapper wrapper = new QueryWrapper
toWhereWrapper(query, "0".equals(config.get(FindConfig.GROUP_BY)),wrapper);
baseMapper.delete(wrapper);
log.info("[{}] - 删除操作:{}",wrapper.getSqlSelect());
}
修改关键代码:
@PostMapping("/set")
@Transactional
public Map<String, Object> perform(Request AJO request) throws IOException {
The system will execute a series of operations based on the incoming request. Specifically, it will first retrieve query information using service.readQuery, then obtain configuration settings with service.readConfig, and finally process the request body by calling service.readBody.
return success(1);
}
5.2.3 服务申请管理界面
可访问所有已提交的服务申请信息,并执行查询及删除操作。该系统支持对服务项目、预约时间和审核状态进行搜索。管理员可通过进入详情页面查看所需信息,并负责分配护工(即服务护工)并完成相关审核(包括审核状态及审核回复)。系统界面如下图所示。

图5-11服务申请管理界面图
5.2.4 陪诊接单管理界面
能够查看所有已提交的陪诊申请信息,并实现增删改查功能。
该系统支持通过关键字搜索查找目标记录,
可通过点击进入详细页面查看,
安排相应的护理人员并执行审核操作,
并检查审核状态以及相应的回复内容。
即可完成配对护理任务。
界面如下图所示。

图5-12陪诊接单管理界面图
5.2.6 家属反馈管理界面
可查看并管理所有家属提供的反馈信息,并实现增删改查功能;允许设置 feedback 标题,并支持查找特定内容;通过点击进入详情页面查看记录。界面如下图所示。

图5-13家属反馈管理界面图
5.2.7 月末汇总管理界面
支持查看所有月末汇总信息,并实现增删改查功能;提供基于[汇总结算名称][汇总结算类型]的搜索功能;通过点击进入详情页面(护工用户等)。界面如下图所示。

图5-14月末汇总管理界面图
5.2.8 资源管理界面
支持对健康科普内容及健康分类进行管理,并实现增删改查功能。其中,健康科普部分支持通过标题关键词、标签以及分类信息实现精准搜索功能;而用户可以通过点击"查看详情"进入页面后可以看到封面图以及详细信息如标题等,并能查看用户评论。界面设计将展示上述功能布局,请参考下图展示

图5-12资源管理界面图
资源管理图片上传关键代码:
@PostMapping("/upload")
public Map<String, Object> upload(@RequestParam("file") MultipartFile file) {
log.info("进入方法");
if (file.isEmpty()) {
return error(30000, "没有选择文件");
}
try {
//判断有没路径,没有则创建
String filePath = System.getProperty("user.dir") + "/src/main/resources/static/";
File targetDir = new File(filePath);
if (!targetDir.exists() && !targetDir.isDirectory()) {
if (targetDir.mkdirs()) {
log.info("创建目录成功");
} else {
log.error("创建目录失败");
}
}
String fileName = file.getOriginalFilename();
File dest = new File(filePath + fileName);
log.info("文件路径:{}", dest.getPath());
log.info("文件名:{}", dest.getName());
file.transferTo(dest);
JSONObject jsonObject = new JSONObject();
jsonObject.put("url", "/api/upload/" + fileName);
return success(jsonObject);
} catch (IOException e) {
log.info("上传失败:{}", e.getMessage());
}
return error(30000, "上传失败");
}
6系统测试
6.1测试目的
本测试旨在评估居家养老服务系统在功能完善性、用户体验友好性以及性能稳定性的多维度表现。通过此次测试实验,我们旨在验证该系统是否能够完整地按照既定的需求规格实现各个功能模块,并提供一个直观友好的用户界面以确保良好的用户体验。同时,本测试还将考察系统在面对大量并发请求处理能力以及承受数据负载压力时的表现情况,同时考察其在应对复杂业务场景下的性能表现如何。此外,本研究还将关注该服务系统在不同操作系统环境下以及多种浏览器版本下的一致性表现情况,并考察其代码架构设计的清晰度与维护便捷性如何。通过系统的功能运行测试与问题反馈收集,我们可以及时发现问题并采取相应改进措施,从而保证居家养老服务系统的整体质量稳定性和可靠性,以更好地满足用户的服务期待与实际需求
6.2 测试概述
该服务系统质量考察将从功能性、性能指标、安全性以及用户体验等多个维度展开评估工作。
整个评估流程涵盖从制定方案到执行验证的一系列步骤。
其中一项重要工作是规划具体的操作流程。
随后实施操作流程并收集相关数据。
随后对收集到的实际运行数据进行分析并提出优化建议。
在这一过程中可及时发现系统各环节存在的问题并记录下来以便后续改进。
为确保工作的顺利推进需建立完整的质量保证体系并在每个环节都做好记录工作。
在发现问题后应立即组织相关人员进行缺陷修复方案设计。
最终当所有问题均已解决并经过再次验证确认无误后可正式将服务推向实际应用环境。
整个质量评估过程旨在为后续服务优化提供可靠依据以保障服务质量达到预期目标。
6.3 测试结果
通过执行一系列测试活动及相应的测试用例,居家养老服务系统的测试结果被确定下来.功能测试结果显示了系统各功能模块均实现了预期目标,并妥善处理了边界条件.性能测试数据则记录了系统在不同负载及并发情况下的响应时间、吞吐量以及资源利用率等关键指标.安全评估则考察了该系统的安全机制及其应对常见威胁与攻击的能力.用户体验调查则关注到了系统界面友好度及操作流程流畅性的具体情况.兼容性检验则考察了该系统在多操作系统环境下的稳定性表现.此外,在缺陷报告中详细记录了解决方案建议及其实施效果等信息
总结与展望
在居家养老服务系统的开发过程中,在线平台实现了便捷性和高效性。通过基于Node.JS框架的应用开发, 提供了一个直观且易于使用的界面设计, 用于管理员的操作与管理, 能够有效地管理和组织各类家庭服务数据记录, 包括但不限于: 居家养老服务信息, 订单提交, 处理及后续服务记录的有效追踪等信息模块, 并确保这些数据的安全性和完整性等特性得以实现
在系统的开发过程中, 我们充分运用了Node.JS框架的优势, 包括但不限于自动配置. 快速开发等特性, 从而加速了项目的迭代更新与部署效率. 同时, 我们充分整合了一些典型第三方库与组件模块, 并深入挖掘了Node.JS生态系统的丰富资源, 这一举措显著提升了系统的功能性能水平.
尽管如此,居家养老服务系统的改进空间依然较大。一方面,在提升服务系统的直观性和用户体验方面仍需持续努力;另一方面,在智能化技术应用层面可以进一步集成更多先进工具和技术手段以提高服务质量;此外,在开发更多创新功能方面也应不断探索边界技术的应用前景。
展望未来,在应对用户需求变化与把握行业发展脉动方面
总的来说,在居家养老服务系统开发过程中基于Node.JS框架取得了一定成效的同时我们仍需继续深化功能完善服务方案为居民提供更加优质便捷的生活照护服务展望未来在开发团队的努力下我们计划通过不断优化系统功能和提升性能来为用户提供更优质的居家养老服务。
参考文献********
刘畅、高炜烨及金雅庆等共同参与完成了《居家养老慢性病患者智慧医疗服务需求研究》这一课题的研究工作。该研究发表于《军事护理》期刊上(J),具体时间为2024年第一期(第41卷),文章页码为5至9页。
[2]柴青山.以Node.js为基础的大屏幕蓝信监控系统在新华社的应用研究[J].中国传媒科技,2023,(10):第(10)期:发表于《中国传媒科技》期刊,共发表于第(2)卷第(?)期
[3]苏婧媛,宋懿花.居家养老服务智慧系统开发与应用研究[J].无线互联科技,2023,20(19):25-27.
[4]李淑玲,朱彤.基于Node.js技术的在线测试系统设计方案[J].科技资讯,2023,21(19):35-38.DOI:10.16661/j.cnki.1672-3791.2303-5042-5997.
[5] 胡娟,蒲源. 以Node.js为基础的低代码人脸识别系统的开发与构建[J]. 电脑知识与技术, 2023, 19(28):14-17.DOI:10.14004/j.cnki.ckt.2023.1504.
[6]范兴娟,郭芳彤,刘保庆.基于node.js云平台的快递无人车在生鲜配送系统的应用[J].电子制作,2023,31(18):70-74.DOI:10.16589/j.cnki.cn11-3571/tn.2023.18.009.
[7]邓杰海,刘薇,汤小燕.以Node.js为基础的开源架构Electron技术助力前端开发[J].现代计算机,2023,29(16):87-92.
[8]龙玉其.智慧型居家养老服务中的协同治理运作机制及实施路径[J].行政管理改革,2023,(7):59-66.DOI:10.1415Oj.cnki.1674-7453.2O23.O7.OO-S
潘智兴. 哈尔滨市居家智慧养老服务系统的需求评估及其实现途径[D]. 哈尔滨商业大学, 2023年.DOI:10.27787/d.cnki.ghrbs.2023.000216
赵率宏同学基于Node.js平台下的ORM框架开发与实现
孙国程、陈大睿、张昭艳及其团队. 基于Node.js和MongoDB开发的应用程序设计与实现[J]. 在《软件》杂志上发表的文章, 2023, 44(04):78-80.
[12]章祎.农村居家养老服务可持续发展问题研究[D].南昌大学,2022.DOI:10.27232/d.cnki.gnchu.2022.004634.
[13]申梦昊,陈际华.乡村振兴背景下农村居家养老服务纾困路径研究——基于生态系统理论视角[C]//中国老年学和老年医学学会.新时代积极应对人口老龄化研究文集·2022.河海大学公共管理学院;,2022:8.DOI:10.26914/c.cnkihy.2022.048727.
陈际华、申梦昊在探讨乡村振兴背景下农村居家养老服务面临的困境及解决途径——从生态系统的角度出发
[15]折托小.智慧居家养老服务问题研究[D].延安大学,2022.DOI:10.27438/d.cnki.gyadu.2022.000521.
[16]贺晨.城市智慧居家养老服务模式优化研究[D].湘潭大学,2022.DOI:10.27426/d.cnki.gxtdu.2022.000412.
[17]郭玥.矿区迁移安置老年群体社区居家养老服务体系规划[D].内蒙古科技大学,2022.DOI:10.27724/d.cnki.gnmgk.2022.000361.
(18) 王俊灵. 基于家庭照护模式的老年人辅助系统规划与分析[D]. 广东工业大学, 作者信息及年份部分保持不变
杨赛男、黄梓童和曾锐.基于居家养老的老年人健康服务系统设计研究[J].智囊天下,2021,(32):143-145.
[20]于德浩.公共管理视角下社区居家养老服务问题研究[D].新疆农业大学,2021.DOI:10.27431/d.cnki.gxnyu.2021.000893.
[21]邵秋虎.社会组织参与居家养老服务的协同度评价、优化及提升研究[D].东南大学,2021.DOI:10.27014/d.cnki.gdnau.2021.000296.
致 谢
在本文结束时, 我想向很多人表示衷心的感谢, 他们对居家养老服务系统的研发与完成发挥了关键作用。首先, 我要感谢我的导师, 他在整个研究过程中提供了细致指导与支持, 给出了宝贵的建议并指明了研究方向, 这些都极大地促进了我的学术成长, 让我顺利完成毕业设计工作。其次, 我也要向我的同学及朋友们致以最诚挚的谢意, 在论文撰写及排版过程中, 大家都给予了耐心帮助与鼓励支持, 共同度过的这段时光将成为我最珍贵的记忆片段
此外
最后,我深感感激的是我的家人与爱人。由于你们始终无条件地支持与理解,我得以全身心投入学业。正是你们的鼓励与陪伴成为了我坚持的动力。
在这段时间里获得了丰富的经验和知识。因为我的实力有限,在撰写这篇论文的过程中会遇到诸多困难,并通过不懈努力来完善它。同时期待得到各位老师的宝贵意见与建议。
最后时刻,请允许我向每一位曾给予我支持与帮助的人致以最诚挚的谢意!未来我将努力将所学知识与经验付诸行动,在实践中为社会贡献自己的力量。
请关注点赞+私信博主,免费领取项目源码
