java+mysql基于ssm的网上订餐外卖管理系统
伴随着现代生活方式的加速发展,在线订餐与外卖服务已成为许多消费者日常生活中的便捷选择。在本系统的研发过程中,如何能让更多人享受到健康美味的食物是我们研究的重点内容之一;同时我们还具备外卖服务功能,让每一位食客都能迅速获取到他们想点的所有美食。

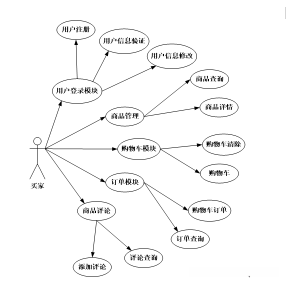
根据某种条件,系统架构主要由三类核心用户构成。其中一类主要是指那些负责购买商品或服务的消费者(即所谓的买家群体),另一类则是拥有管理权限并协调资源的工作人员(即传统的管理员)。
1用户登录及身份要求
验证买家、管理员等用户的信息
2本系统销售功能需求;面向买家用户;
允许买家用户在线留言。
允许买家用户评论商品。
允许买家用户查询商品的信息。
允许买家用户对购物车的管理。
自动生成订单。
买家用户在线支付订单费用。
买家选择商品,进行购买,填写发货地址、联系电话等信息。

3本系统销售功能需求;面向卖家用户;
对商品信息的管理;添加、删除,修改,查询;。
对买家的订单的管理;删除,修改,查询;。
管理商品的发布商家。
对买家卖家用户注册信息的管理;添加,删除,修改,查询;。
对商品信息的管理;删除,修改,查询;。
对买家的订单的管理;删除,修改,查询;。
对商品类别管理;添加、删除、修改商品类别;。



package com.controller;
import java.io.File;
import java.io.IOException;
import java.sql.Timestamp;
import java.util.ArrayList;
import java.util.HashMap;
import java.util.List;
import java.util.Map;
import java.io.PrintWriter;
import javax.annotation.Resource;
import javax.servlet.http.HttpServletRequest;
import javax.servlet.http.HttpServletResponse;
import javax.servlet.http.HttpSession;
import org.springframework.stereotype.Controller;
import org.springframework.ui.ModelMap;
import org.springframework.web.bind.annotation.RequestMapping;
import org.springframework.web.bind.annotation.RequestParam;
import org.springframework.web.multipart.MultipartFile;
import com.entity.Allusers;
//import com.chengxusheji.po.News;
import com.server.AllusersServer;
import com.util.PageBean;
import net.sf.json.JSONObject;
@Controller
public class AllusersController {
@Resource
private AllusersServer allusersService;
//
@RequestMapping("showAllusers.do")
public String showAllusers(int id,ModelMap map,HttpSession session){
/* Map<String,Object> bmap=new HashMap<String,Object>();
bmap.put("uid", id);*/
// map.put("blist", allusersService.getAll(bmap));
map.put("allusers", allusersService.getById(id));
return "read";
}
@RequestMapping("addAllusers.do")
public String addAllusers(HttpServletRequest request,Allusers allusers,HttpSession session){
Timestamp time=new Timestamp(System.currentTimeMillis());
//Users u=(Users)session.getAttribute("user");
/*if(u==null||u.equals("")){
return "redirect:showIndex.do";
}else{*/
//bbs.setUid(u.getId());
/*bbs.setPubtime(time.toString());
bbs.setIsdel("1");*/
allusers.setAddtime(time.toString().substring(0, 19));
allusersService.add(allusers);
return "redirect:allusersList.do";
/*}*/
}
// 处理编辑
@RequestMapping("doUpdateAllusers.do")
public String doUpdateAllusers(int id,ModelMap map,Allusers allusers){
allusers=allusersService.getById(id);
map.put("allusers", allusers);
return "allusers_updt";
}
//
@RequestMapping("updateAllusers.do")
public String updateAllusers(int id,ModelMap map,Allusers allusers){
allusersService.update(allusers);
return "redirect:allusersList.do";
}
// 所有List
// @RequestMapping("allusersList.do")
// public String allusersList(ModelMap map,HttpSession session){
// map.put("list", allusersService.getAll(null));
// map.put("clist", allusersService.getAll(null));
// return "allusers";
// }
// 分页查询
@RequestMapping("allusersList.do")
public String goodList(@RequestParam(value="page",required=false)String page,
ModelMap map,HttpSession session,Allusers allusers, String username, String pwd, String cx){
/*if(session.getAttribute("user")==null){
return "login";
}*/
if(page==null||page.equals("")){
page="1";
}
PageBean pageBean=new PageBean(Integer.parseInt(page), 15);
Map<String, Object> pmap=new HashMap<String,Object>();
pmap.put("pageno", pageBean.getStart());
pmap.put("pageSize", 15);
Map<String, Object> bmap=new HashMap<String, Object>();
Map<String,Object> cmap=new HashMap<String,Object>();
/*pmap.put("uid", ((Users)session.getAttribute("user")).getId());
bmap.put("uid", ((Users)session.getAttribute("user")).getId());*/
if(username==null||username.equals("")){pmap.put("username", null);cmap.put("username", null);}else{pmap.put("username", username);cmap.put("username", username);}
if(pwd==null||pwd.equals("")){pmap.put("pwd", null);cmap.put("pwd", null);}else{pmap.put("pwd", pwd);cmap.put("pwd", pwd);}
if(cx==null||cx.equals("")){pmap.put("cx", null);cmap.put("cx", null);}else{pmap.put("cx", cx);cmap.put("cx", cx);}
int total=allusersService.getCount(bmap);
pageBean.setTotal(total);
List<Allusers> list=allusersService.getByPage(pmap);
map.put("page", pageBean);
map.put("list", list);
session.setAttribute("p", 1);
return "allusers_list";
}
// 分页模糊查询
@RequestMapping("vagueAllusersList.do")
public String vagueAllusersList(@RequestParam(value="page",required=false)String page,
ModelMap map,HttpSession session){
if(page==null||page.equals("")){
page="1";
}
PageBean pageBean=new PageBean(Integer.parseInt(page),PageBean.PAGESIZE);
Map<String, Object> pmap=new HashMap<String,Object>();
pmap.put("pageno", pageBean.getStart());
pmap.put("pageSize", pageBean.getPageSize());
Map<String, Object> bmap=new HashMap<String, Object>();
/*pmap.put("uid", ((Users)session.getAttribute("user")).getId());
bmap.put("uid", ((Users)session.getAttribute("user")).getId());*/
int total=allusersService.getCount(bmap);
pageBean.setTotal(total);
List<Allusers> list=allusersService.getByPage(pmap);
map.put("page", pageBean);
map.put("list", list);
session.setAttribute("p", 2);
return "queryallusers";
}
@RequestMapping("deleteAllusers.do")
public String deleteAllusers(int id){
allusersService.delete(id);
return "redirect:allusersList.do";
}
@RequestMapping("quchongAllusers.do")
public void quchongAllusers(Allusers allusers,HttpServletResponse response){
Map<String,Object> map=new HashMap<String,Object>();
map.put("username", allusers.getUsername());
System.out.println("username==="+allusers.getUsername());
System.out.println("username222==="+allusersService.quchongAllusers(map));
JSONObject obj=new JSONObject();
if(allusersService.quchongAllusers(map)!=null){
obj.put("info", "ng");
}else{
obj.put("info", "username可以用!");
}
response.setContentType("text/html;charset=utf-8");
PrintWriter out=null;
try {
out=response.getWriter();
out.print(obj);
out.flush();
} catch (IOException e) {
e.printStackTrace();
}finally{
out.close();
}
}
@RequestMapping("Alluserslogin.do")
public String checkAllusersLogin(Allusers allusers, HttpSession session) {
Map<String,Object> u=new HashMap<String,Object>();
System.out.println("name===" + allusers.getUsername());
u.put("username",allusers.getUsername());
//u.put("utype", "用户");
//Md5.MD5HexEncode(user.getPassword())
u.put("pwd",allusers.getPwd());
allusers = allusersService.allusersLogin(u);
if (allusers != null) {
session.setAttribute("username", allusers);
System.out.println("username=" + allusers);
session.removeAttribute("suc");
return "redirect:index.do";
} else {
System.out.println("usernafwfwwme=");
session.setAttribute("suc", "登录失败!用户名或密码错误!");
return "login";
}
}
}
AI写代码
目录
1 绪 论
1.1 课题背景
1.2 研究现状概述
1.3 设计思路及实施规划
1.4 本文研究内容
2 开发环境搭建
2.1 工具概述
2.2 系统配置管理
2.3 B/S架构概述
2.4 数据库管理规范介绍
2.5 技术框架解析
3 系统性分析框架
3.1 系统性评估体系构建
3.1.1 经济效益评估标准制定
3.1.2 技术实现基础分析
3.1.3 系统稳定性评估方案制定
3.2 当前状态剖析
3.3 功能细化说明
3.4 设计原则及运行环境管理
3.5 功能流程设计思路
4 系统实现规划
4.1 核心功能模块划分
4.2 数据库设计规范制定
5 后台服务模块构建
5.1 超级管理员权限设置模块开发计划书
5.2 用户操作权限分配方案制定
6 测试方案与验证过程
6.1 各功能测试方案制定与执行结果统计
6.2 可用性测试指标体系构建
6.3 性能参数测试方案优化
6.4 测试成果数据汇总报告
7 结 论
参考文献
致 谢
