SSM幼儿园管理系统 毕业设计-附源码86673
摘 要
21世纪是信息化的时代,在当今社会几乎每一个行业都离不开计算机技术的支持,在幼儿园管理系统中运用计算机同样是一种非常普遍的做法。
过去我们采用手工方式进行幼儿园的日常管理,在实际操作中存在诸多不便之处,
例如:工作流程复杂,
导致维护困难的问题。
而如今通过应用计算机系统来管理各项基础数据,
相较于传统的人工管理模式,
不仅具有操作简便的特点,
而且运行速度更快,
还具备更高的存储容量等显著优势。
因此,在幼儿园中引入这一技术不仅能够显著提升管理员的工作效率,
而且会使整个管理体系更加科学化和规范化。
随着信息技术的持续发展和完善,
其与幼儿园管理系统的深度融合无疑将成为提升幼儿园管理水平的重要途径。
本系统所采用的数据库为MySQL,在设计阶段基于SSM技术进行开发。在设计过程中充分考虑了系统代码的良好的可读性和实用性,并确保其具有良好的易扩展性与通用性特点。此外,在开发过程中还充分考虑了便于后期维护与更新的需求,并注重操作便捷性和界面设计直观且简洁的特点。
关键词:幼儿园管理系统;SSM技术;Mysql数据库
SSM Kindergarten Management System
Abstract
In the contemporary era of information technology, it has become an indispensable tool across nearly every industry, with computer systems frequently being integrated into early childhood education facilities as well. Traditionally, kindergartens relied on manual management methods, which led to inefficiencies such as cumbersome record-keeping and frequent maintenance challenges. However, implementing a computer-based kindergarten management system offers numerous advantages over traditional practices; it not only streamlines operations but also enhances accessibility through intuitive user interfaces and powerful search functionalities while providing ample storage capacity for maintaining comprehensive records. This innovative approach enables kindergarten administrators to significantly boost their operational efficiency while ensuring that their systems are more organized and standardized in nature; moreover, integrating technology with early childhood education can serve as a foundation for elevating the quality of kindergarten administration processes and fostering a more structured learning environment for children
This system uses MySQL as its database and was built with SSM technology. During the design phase, the system code was ensured to possess high readability and an intuitive structure, support practical functionality, be scalable for future growth, offer versatility in application deployment, ensure ease of future updates and minimal downtime during upgrades, feature a user-friendly interface for better user experience, and maintain well-organized and concise content per page.
幼儿园管理系统;Spring单服务器中间件技术;MySQL数据库
目 录
1 绪论
1.1 课题研究背景
1.2国内外研究现状
1.3相关技术介绍
2 幼儿园管理系统分析
2.1 可行性分析
2.1.1 技术可行性分析
2.1.2 经济可行性分析
2.2 系统需求分析
2.2.1 功能性需求分析
2.2.2 非功能性分析
2.3 系统用例分析
3 幼儿园管理系统总体设计
3.1 系统模块设计
3.2 数据库设计
3.3.1 数据库概念结构设计
3.2.2 数据库逻辑结构设计
表childrens_affairs (儿童事务)
表childrens_attendance (儿童考勤)
表childrens_bills (儿童账单)
表childrens_information (儿童信息)
表children_taking_leave (儿童请假)
表class_situation (班级情况)
表collect (收藏)
表comment (评论)
表content_of_courses (教学内容)
表event_information (活动信息)
表menu_information (菜谱信息)
表notice (公告)
表online_message (在线留言)
表parent_users (家长用户)
表refund_request (退款申请)
表slides (轮播图)
表system_introduction (系统简介)
表teacher_attendance (教师考勤)
表teacher_information (教师信息)
表teacher_users (教师用户)
4 幼儿园管理系统设计与实现
4.1 系统首页页面
4.2 注册页面
4.3 登录页面
4.4 通知公告页面
4.5教学内容详情页面
4.7 菜谱信息页面
4.8 儿童请假页面
4.9 系统用户管理页面
5幼儿园管理系统测试
5.1 调试部分问题
5.2 系统测试用例
5.3 系统测试结果
结论
参考文献
致 谢
1 绪论
1.1 课题研究背景
在各个幼儿园中,采用计算机管理学校信息已经成为一种普遍的做法.应用电脑来进行日常工作的管理有很多优势和长处,因为应用计算机来管理学校信息能够最大限度地提高资源利用率,并且能确保各类信息资料的安全性.因此,开发幼儿园管理系统的工作势在必行.
幼儿园管理系统中重要的一个模块包括幼儿学生信息的管理内容,幼儿园在日常运营中需要兼顾教学质量与德育工作的培养,此外,幼儿园应着重加强学生的身体发育评估以及组织丰富的校内外活动和亲子互动项目,确保校园信息化建设既智能化又安全化才能满足现代化幼儿园的基本要求
幼儿园管理系统的出现不仅能够显著提升幼儿园的服务质量与效率,减轻教师的工作负担,还能增强幼儿园在幼教行业中的竞争力。通过系统的使用,家长群体可以通过登录网站系统全面掌握孩子在园的学习动态和身体健康状况,从而更有针对性地优化对幼儿的关注重点。
以往,在传统模式下,家长与教师之间的交流仅限于电话沟通与家访方式;然而,在当今快速发展的现代社会中,“互联网”的普及为人们的生活带来了诸多便利。“家长”由于工作繁忙等原因无法频繁访问幼儿园与教师进行面对面交流,“但”他们依然渴望了解幼儿的学习动态及成长情况;在这种背景下,“通过登录系统了解相关幼儿园信息以及儿童具体状况”的功能便应运而生;这种智能化的互动平台不仅省去了双方不必要的奔波,“而且”显著降低了教师的工作负担。”
1.2研究现状
经历了翻天覆地的变化,在过去几十年里,computer and network technologies have seen remarkable progress and maturation. Internet has become an integral part of daily life in homes, offices, and entertainment venues across the board. This profound transformation has brought about significant changes in people's ways of working and living. Through the power of the internet, we can now access and exchange information without needing to leave our premises. Furthermore, through a robust database system, we can quickly retrieve and organize vast amounts of information. Such capabilities not only greatly enhance our daily lives but also significantly boost productivity in various professional settings.
数据管理系统是当前最为先进成熟的信息化支撑技术。作为支撑软件的重要组成部分,在现代信息技术发展中发挥着关键作用。它不仅推动了计算机应用的广泛普及,并且真正被应用于各个行业领域。通过这一系统的技术支持与应用实践,在促进工作生活娱乐的全面网络化整合方面取得了显著成效。
本系统采用传统书面信息的录入方式进入计算机系统,并通过内置的应用程序实现了信息的有效管理。其设计架构完全遵循了传统幼儿园的信息管理系统架构,并对幼儿的信息实施分类管理策略。该策略不仅优化了数据存储效率还降低了重复数据量并简化了繁重的工作流程。
为了教师工作更加简便化、网络化和实用性,本系统的开发目标是:
1.系统应该有一定的实用性、稳定性和简易性。
2.数据库设计要合理,注意主键和每个列属性之间的关系。
3.根据用户的不同条件执行简单的查询操作,从而减少不必要的信息返回
4.用户界面尽量简单大方,尽量减少用户的操作。
1.3相关技术介绍
幼儿园管理系统中的Web后台管理中后端不再采用传统的jsp+javabean+servlet[5]技术体系,转而采用目前应用广泛的SSM框架,该技术体系通过降低java配置代码量与编程复杂度,显著提升了开发效率,并已逐渐成为众多企业青睐的技术架构之一。
(2)幼儿园管理系统中的web后台管理 frontend主要采用 JavaScript 框架,并借助 AJAX 和 jQuery 技术来提升页面美观度。
(3)广泛应用于Vue框架结合jQuery技术,在jQuery框架的基础上增加了若干插件模块,在满足原有功能需求的同时实现了更多扩展功能,并通过自定义插件实现了更为灵活的功能配置从而更有效地进行前端设计工作。
(4)幼儿园管理系统中数据库用的mysql5.7,它执行效率高。
2 幼儿园管理系统分析
2.1 可行性分析
2.1.1 技术可行性分析
在掌握了幼儿园管理系统具体需求的基础上,在下图2-1, 2-2 和 2-3中进行了角色归类与整理。
从开发者角度来看,在选择合适的园长管理软件时
从幼儿园管理系统的角度来看,在我的专业知识背景下搭建一个幼儿园管理系统相对来说并不复杂。该系统的开发大致可以分为前端界面设计、后端系统架构以及数据库搭建三个主要模块。在学习相关课程时我已经掌握了相当数量的技术要点,在这些基础上我还可以参考网络上现有的解决方案来加快项目的进度。采用Java[9]语言并基于SSM架构进行Web后端管理能够显著提升代码效率;基于MySQL的关系型数据库存储和查询幼教数据不仅简化了数据管理流程还能实现快速响应功能;前端页面则利用JavaScript脚本提供动态交互体验。通过上述分析可知,在技术层面上实现幼儿园管理系统是完全可行的
以用户体验为核心,在现有的标准化系统方案中选择合适的模块作为参考对象,并结合这些模块在界面交互设计上的最佳实践进行优化调整。最终可望实现令人满意的界面交互效果。综上所述,在技术层面上实现幼儿园管理系统是完全可行的。
2.1.2 经济可行性分析
就幼儿园管理系统而言,在整个系统构建与设计方面完全由我独立完成,并未有任何额外的成本投入
鉴于幼儿园管理系统维护成本的考量,在开发过程中始终坚持严格的代码编写规范。该系统结构具备极强的灵活性,并严格遵循高内聚低耦合的设计原则;从而使得系统不仅易于维护而且能够支持持续改进。
当我在幼儿园管理系统上线后,在上线初期阶段时会根据实际需求进行调研,并制定出一套符合实际使用的费用方案。等到系统运行稳定时,则会将推广范围扩大到其他校园,在这些地方也可以利用我的幼儿园管理系统进行运营,并仅需支付少量定金。同时我可以协助他们开展广告投放以及自主经营项目等业务活动
基于上述分析可知,在经济层面而言开发并运用这种幼儿园管理系统能够带来可观的经济效益。随着市场推广活动的展开以及相关宣传力度的加大, 这类管理系统的潜在市场范围将会不断扩大, 因此, 采用该系统的运营利润也会显著增加, 可以为企业创造持续增长的价值
2.2 系统需求分析
2.2.1 功能性需求分析
幼儿园管理系统从角色上划分为了学生、辅导员和管理员三种角色。
管理员用户角色:
(1)登录:管理员的账号是在数据表表中直接设置生成的,不需要进行注册;
当单击"系统用户"菜单项时, 系统将呈现管理员角色, 家长角色以及教师角色这三个子菜单选项, 并支持对这三个模块的增删改查管理.
(3)版块:单击“版块”菜单项,在系统中可查看已添加至系统中的全部版块内容,并支持通过标题对其中的内容进行检索;若需要新增一张版块内容,请单击“新增”按钮,在提示对话框内按照要求字段填写相关信息后完成提交操作即可;该功能还提供删除现有版块内容的功能。
(4)通知公告管理:单击“通知公告”菜单项即可查看系统内已新增的所有公告信息,并可通过标题进行过滤查找。按照提示输入相关信息后,单击提交按钮后会在系统中显示出来;也可选择删除该条信息
资源管理:进入导航栏中的一个选项后即可访问新闻资讯和资讯分类两大板块,并通过增删改查功能对这两个子菜单进行相应的操作设置。该功能为用户提供便捷的操作界面和灵活的调整选项。
(6)模块管理:点击“模块管理”菜单后会弹出包含教学内容、教师信息、教师考勤等14个子菜单的选择界面,并可实现对这些子菜单的增删改查功能
家长用户角色:
(1)注册登录模块:当家长用户需要访问幼儿园管理系统查看新闻资讯、教学内容等信息时,则必须先登录系统;若新用户提供 account 带有无效的 credentials,则会自动进入 registration 界面;此时需按照如下步骤操作:输入 account 名称(必填)、password(必填)、confirm password(必填且需与 password 一致)、nickname(可选)、email 地址(必填)、联系电话(必填)、选择 user 类别;然后单击 register 按钮;该系统会检查该 account 是否已存在及两次 password 是否一致;若均正确则完成 registration 成功后可 proceed with login;如果 account 被锁定无法访问,则可尝试重置 password;
(1)通知公告:在首页导航栏中可以看到设置页面中的‘通知公告’菜单项。通过点击进入该菜单项后会进入到展示所有通知公告列表的页面,在这个页面中我们可以对下载或查看详细信息进行操作;
(2)新闻资讯:点击进入"新闻资讯"按钮后即可浏览获取幼儿园所有新闻资讯信息;对于感兴趣的信息可选择保存到书签页或一键点赞以快速分享;也可以留下评论与同伴交流。
单击位于主界面顶端的“教学内容”功能模块按钮,在线系统会自动弹出所有保教知识库页面供教师查阅,并支持发布新保教信息、查询保教案例等操作。
教师信息:单击“教师信息”这个标识牌即可查找显示所有幼儿园幼儿教师的详细资料;对感兴趣的老师可进行点赞或评论操作;
打开"菜谱信息"按钮即可进入系统页面并浏览获取幼儿园每天的餐食安排记录;该模块支持收藏、点赞以及评论功能
活动信息:点击"活动信息"按钮能够方便查询每天安排的幼儿活动详细资料,并支持收藏功能。
(7)系统简介:点击“系统简介”这个按钮可以查看到幼儿园的详细简介信息。
(8)个人中心:在页面顶端位置处点击进入该页面后即可进入个人后台区域,在此区域中支持在线留言、儿童信息记录、儿童账单查询、退款申请处理等各项功能模块的管理与操作。
教师用户角色:
- 登录流程:教师用户按照账号、密码以及图片验证的方式完成注册或登录流程。
- 个人信息管理:教师用户点击“个人中心”可对头像、昵称等个人资料信息进行修改等操作;
(3)功能管理:当教育工作者点击“功能管理”这一导航栏的时候,系统会呈现教学内容模块、教师信息模块、教师考勤记录模块等十个子模块,并支持对以下十个子模块进行相应的操作:教学内容管理模块、教师信息维护模块等
2.2.2 非功能性分析
幼儿园管理系统的非功能性需求主要体现在其安全性、可靠性、性能以及可拓展性等方面。如安全性方面需要评估系统是否具备抵御外部威胁的能力;可靠性方面则关注系统在运行过程中的稳定性与连续性表现;性能指标则涉及系统的响应速度与资源利用率等关键参数;而可拓展性则决定了系统在未来是否能够支持新增功能与功能模块的开发与集成。这些核心指标可以通过如下2-1表格的形式来体现。
表2-1幼儿园管理系统非功能需求表
| 安全性 | 主要指幼儿园管理系统数据库的安装,数据库的使用和密码的设定必须合乎规范。 |
|---|---|
| 可靠性 | 可靠性是指幼儿园管理系统能够安装用户的指示进行操作,经过测试,可靠性90%以上。 |
| 性能 | 性能是影响幼儿园管理系统占据市场的必要条件,所以性能最好要佳才好。 |
| 可扩展性 | 比如数据库预留多个属性,比如接口的使用等确保了系统的非功能性需求。 |
| 易用性 | 用户只要跟着幼儿园管理系统的页面展示内容进行操作,就可以了。 |
| 可维护性 | 幼儿园管理系统开发的可维护性是非常重要的,经过测试,可维护性没有问题 |
2.3 系统用例分析
根据上一节功能分析,可以得出系统的用例,家长角色用例如图2.1所示。

图2.1 幼儿园管理系统中家长角色用例图
教师角色用例如图2.2所示。

图2.2 幼儿园管理系统教师角色用例图
在幼儿园管理系统中担任重要职责的是管理员角色,负责维护多个数据流程,并包含如图2.3所示的具体操作流程

图2.3 幼儿园管理系统中管理员角色用例图
3 幼儿园管理系统总体设计
3.1 系统模块设计
在第二章中关于幼儿园管理系统功能的分析可以看出主要功能模块结构图如图3.1所示

图3.1 幼儿园管理系统功能模块图
3.2 数据库设计
3.3.1 数据库概念结构设计
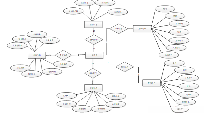
下面是整个幼儿园管理系统中主要的数据库表总E-R实体关系图。

图3.2 幼儿园管理系统总E-R关系图
3.2.2 数据库逻辑结构设计
在上一节中基于幼儿园管理系统中的总E-R关系图得出了需要创建多个数据表的结论。在此主要罗列了几个重要的数据库表结构设计方案。
表childrens_affairs (儿童事务)
| 编号 | 名称 | 数据类型 | 长度 | 小数位 | 允许空值 | 主键 | 默认值 | 说明 |
|---|---|---|---|---|---|---|---|---|
| 1 | childrens_affairs_id | int | 10 | 0 | N | Y | 儿童事务ID | |
| 2 | transaction_type | varchar | 64 | 0 | Y | N | 事务类型 | |
| 3 | transaction_name | varchar | 64 | 0 | Y | N | 事务名称 | |
| 4 | parent_name | int | 10 | 0 | Y | N | 0 | 家长姓名 |
| 5 | child_name | varchar | 64 | 0 | Y | N | 儿童姓名 | |
| 6 | childrens_student_no | varchar | 64 | 0 | Y | N | 儿童学号 | |
| 7 | class_name | varchar | 64 | 0 | Y | N | 班级名称 | |
| 8 | record_date | date | 10 | 0 | Y | N | 记录日期 | |
| 9 | teachers_name | int | 10 | 0 | Y | N | 0 | 教师姓名 |
| 10 | detailed_record | text | 65535 | 0 | Y | N | 详情记录 | |
| 11 | recommend | int | 10 | 0 | N | N | 0 | 智能推荐 |
| 12 | create_time | datetime | 19 | 0 | N | N | CURRENT_TIMESTAMP | 创建时间 |
| 13 | update_time | timestamp | 19 | 0 | N | N | CURRENT_TIMESTAMP | 更新时间 |
表childrens_attendance (儿童考勤)
| 编号 | 名称 | 数据类型 | 长度 | 小数位 | 允许空值 | 主键 | 默认值 | 说明 |
|---|---|---|---|---|---|---|---|---|
| 1 | childrens_attendance_id | int | 10 | 0 | N | Y | 儿童考勤ID | |
| 2 | parent_name | int | 10 | 0 | Y | N | 0 | 家长姓名 |
| 3 | child_name | varchar | 64 | 0 | Y | N | 儿童姓名 | |
| 4 | childrens_student_no | varchar | 64 | 0 | Y | N | 儿童学号 | |
| 5 | class_name | varchar | 64 | 0 | Y | N | 班级名称 | |
| 6 | teachers_name | int | 10 | 0 | Y | N | 0 | 教师姓名 |
| 7 | teacher_no | varchar | 64 | 0 | Y | N | 教师工号 | |
| 8 | attendance_date | date | 10 | 0 | Y | N | 考勤日期 | |
| 9 | attendance_status | varchar | 64 | 0 | Y | N | 出勤情况 | |
| 10 | remarks | varchar | 64 | 0 | Y | N | 备注 | |
| 11 | recommend | int | 10 | 0 | N | N | 0 | 智能推荐 |
| 12 | create_time | datetime | 19 | 0 | N | N | CURRENT_TIMESTAMP | 创建时间 |
| 13 | update_time | timestamp | 19 | 0 | N | N | CURRENT_TIMESTAMP | 更新时间 |
表childrens_bills (儿童账单)
| 编号 | 名称 | 数据类型 | 长度 | 小数位 | 允许空值 | 主键 | 默认值 | 说明 |
|---|---|---|---|---|---|---|---|---|
| 1 | childrens_bills_id | int | 10 | 0 | N | Y | 儿童账单ID | |
| 2 | parent_name | int | 10 | 0 | Y | N | 0 | 家长姓名 |
| 3 | child_name | varchar | 64 | 0 | Y | N | 儿童姓名 | |
| 4 | childrens_student_no | varchar | 64 | 0 | Y | N | 儿童学号 | |
| 5 | class_name | varchar | 64 | 0 | Y | N | 班级名称 | |
| 6 | semester | varchar | 64 | 0 | Y | N | 学期 | |
| 7 | bill_amount | int | 10 | 0 | Y | N | 0 | 账单金额 |
| 8 | bill_details | varchar | 255 | 0 | Y | N | 账单明细 | |
| 9 | pay_state | varchar | 16 | 0 | N | N | 未支付 | 支付状态 |
| 10 | pay_type | varchar | 16 | 0 | Y | N | 支付类型: 微信、支付宝、网银 | |
| 11 | recommend | int | 10 | 0 | N | N | 0 | 智能推荐 |
| 12 | create_time | datetime | 19 | 0 | N | N | CURRENT_TIMESTAMP | 创建时间 |
| 13 | update_time | timestamp | 19 | 0 | N | N | CURRENT_TIMESTAMP | 更新时间 |
表childrens_information (儿童信息)
| 编号 | 名称 | 数据类型 | 长度 | 小数位 | 允许空值 | 主键 | 默认值 | 说明 |
|---|---|---|---|---|---|---|---|---|
| 1 | childrens_information_id | int | 10 | 0 | N | Y | 儿童信息ID | |
| 2 | parent_name | int | 10 | 0 | Y | N | 0 | 家长姓名 |
| 3 | child_name | varchar | 64 | 0 | Y | N | 儿童姓名 | |
| 4 | childrens_student_no | varchar | 64 | 0 | Y | N | 儿童学号 | |
| 5 | class_name | varchar | 64 | 0 | Y | N | 班级名称 | |
| 6 | age_of_children | varchar | 64 | 0 | Y | N | 儿童年龄 | |
| 7 | gender_of_children | varchar | 64 | 0 | Y | N | 儿童性别 | |
| 8 | parent_phone_number | varchar | 64 | 0 | Y | N | 家长电话 | |
| 9 | address | varchar | 64 | 0 | Y | N | 住址 | |
| 10 | childrens_situation | text | 65535 | 0 | Y | N | 儿童情况 | |
| 11 | recommend | int | 10 | 0 | N | N | 0 | 智能推荐 |
| 12 | create_time | datetime | 19 | 0 | N | N | CURRENT_TIMESTAMP | 创建时间 |
| 13 | update_time | timestamp | 19 | 0 | N | N | CURRENT_TIMESTAMP | 更新时间 |
表children_taking_leave (儿童请假)
| 编号 | 名称 | 数据类型 | 长度 | 小数位 | 允许空值 | 主键 | 默认值 | 说明 |
|---|---|---|---|---|---|---|---|---|
| 1 | children_taking_leave_id | int | 10 | 0 | N | Y | 儿童请假ID | |
| 2 | parent_name | int | 10 | 0 | Y | N | 0 | 家长姓名 |
| 3 | child_name | varchar | 64 | 0 | Y | N | 儿童姓名 | |
| 4 | childrens_student_no | varchar | 64 | 0 | Y | N | 儿童学号 | |
| 5 | class_name | varchar | 64 | 0 | Y | N | 班级名称 | |
| 6 | parent_phone_number | varchar | 64 | 0 | Y | N | 家长电话 | |
| 7 | teachers_name | int | 10 | 0 | Y | N | 0 | 教师姓名 |
| 8 | leave_date | date | 10 | 0 | Y | N | 请假日期 | |
| 9 | leave_type | varchar | 64 | 0 | Y | N | 请假类型 | |
| 10 | leave_notes | text | 65535 | 0 | Y | N | 请假备注 | |
| 11 | examine_state | varchar | 16 | 0 | N | N | 未审核 | 审核状态 |
| 12 | examine_reply | varchar | 16 | 0 | Y | N | 审核回复 | |
| 13 | recommend | int | 10 | 0 | N | N | 0 | 智能推荐 |
| 14 | create_time | datetime | 19 | 0 | N | N | CURRENT_TIMESTAMP | 创建时间 |
| 15 | update_time | timestamp | 19 | 0 | N | N | CURRENT_TIMESTAMP | 更新时间 |
表class_situation (班级情况)
| 编号 | 名称 | 数据类型 | 长度 | 小数位 | 允许空值 | 主键 | 默认值 | 说明 |
|---|---|---|---|---|---|---|---|---|
| 1 | class_situation_id | int | 10 | 0 | N | Y | 班级情况ID | |
| 2 | class_name | varchar | 64 | 0 | Y | N | 班级名称 | |
| 3 | class_size | int | 10 | 0 | Y | N | 0 | 班级人数 |
| 4 | headmaster | varchar | 64 | 0 | Y | N | 班主任 | |
| 5 | position | varchar | 64 | 0 | Y | N | 位置 | |
| 6 | region | varchar | 64 | 0 | Y | N | 区域 | |
| 7 | recommend | int | 10 | 0 | N | N | 0 | 智能推荐 |
| 8 | create_time | datetime | 19 | 0 | N | N | CURRENT_TIMESTAMP | 创建时间 |
| 9 | update_time | timestamp | 19 | 0 | N | N | CURRENT_TIMESTAMP | 更新时间 |
表collect (收藏)
| 编号 | 名称 | 数据类型 | 长度 | 小数位 | 允许空值 | 主键 | 默认值 | 说明 |
|---|---|---|---|---|---|---|---|---|
| 1 | collect_id | int | 10 | 0 | N | Y | 收藏ID: | |
| 2 | user_id | int | 10 | 0 | N | N | 0 | 收藏人ID: |
| 3 | source_table | varchar | 255 | 0 | Y | N | 来源表: | |
| 4 | source_field | varchar | 255 | 0 | Y | N | 来源字段: | |
| 5 | source_id | int | 10 | 0 | N | N | 0 | 来源ID: |
| 6 | title | varchar | 255 | 0 | Y | N | 标题: | |
| 7 | img | varchar | 255 | 0 | Y | N | 封面: | |
| 8 | create_time | timestamp | 19 | 0 | N | N | CURRENT_TIMESTAMP | 创建时间: |
| 9 | update_time | timestamp | 19 | 0 | N | N | CURRENT_TIMESTAMP | 更新时间: |
表comment (评论)
| 编号 | 名称 | 数据类型 | 长度 | 小数位 | 允许空值 | 主键 | 默认值 | 说明 |
|---|---|---|---|---|---|---|---|---|
| 1 | comment_id | int | 10 | 0 | N | Y | 评论ID: | |
| 2 | user_id | int | 10 | 0 | N | N | 0 | 评论人ID: |
| 3 | reply_to_id | int | 10 | 0 | N | N | 0 | 回复评论ID:空为0 |
| 4 | content | longtext | 2147483647 | 0 | Y | N | 内容: | |
| 5 | nickname | varchar | 255 | 0 | Y | N | 昵称: | |
| 6 | avatar | varchar | 255 | 0 | Y | N | 头像地址:[0,255] | |
| 7 | create_time | timestamp | 19 | 0 | N | N | CURRENT_TIMESTAMP | 创建时间: |
| 8 | update_time | timestamp | 19 | 0 | N | N | CURRENT_TIMESTAMP | 更新时间: |
| 9 | source_table | varchar | 255 | 0 | Y | N | 来源表: | |
| 10 | source_field | varchar | 255 | 0 | Y | N | 来源字段: | |
| 11 | source_id | int | 10 | 0 | N | N | 0 | 来源ID: |
表content_of_courses (教学内容)
| 编号 | 名称 | 数据类型 | 长度 | 小数位 | 允许空值 | 主键 | 默认值 | 说明 |
|---|---|---|---|---|---|---|---|---|
| 1 | content_of_courses_id | int | 10 | 0 | N | Y | 教学内容ID | |
| 2 | course_cover | varchar | 255 | 0 | Y | N | 课程封面 | |
| 3 | teaching_courses | varchar | 64 | 0 | Y | N | 教学课程 | |
| 4 | grade_name | varchar | 64 | 0 | Y | N | 年级名称 | |
| 5 | class_name | varchar | 64 | 0 | Y | N | 班级名称 | |
| 6 | instructional_objective | varchar | 64 | 0 | Y | N | 教学目的 | |
| 7 | class_time | varchar | 64 | 0 | Y | N | 上课时间 | |
| 8 | content_of_courses | longtext | 2147483647 | 0 | Y | N | 教学内容 | |
| 9 | hits | int | 10 | 0 | N | N | 0 | 点击数 |
| 10 | praise_len | int | 10 | 0 | N | N | 0 | 点赞数 |
| 11 | recommend | int | 10 | 0 | N | N | 0 | 智能推荐 |
| 12 | create_time | datetime | 19 | 0 | N | N | CURRENT_TIMESTAMP | 创建时间 |
| 13 | update_time | timestamp | 19 | 0 | N | N | CURRENT_TIMESTAMP | 更新时间 |
表event_information (活动信息)
| 编号 | 名称 | 数据类型 | 长度 | 小数位 | 允许空值 | 主键 | 默认值 | 说明 |
|---|---|---|---|---|---|---|---|---|
| 1 | event_information_id | int | 10 | 0 | N | Y | 活动信息ID | |
| 2 | activity_picture | varchar | 255 | 0 | Y | N | 活动图片 | |
| 3 | class_name | varchar | 64 | 0 | Y | N | 班级名称 | |
| 4 | activity_name | varchar | 64 | 0 | Y | N | 活动名称 | |
| 5 | activity_mode | varchar | 64 | 0 | Y | N | 活动方式 | |
| 6 | activity_time | date | 10 | 0 | Y | N | 活动时间 | |
| 7 | event_location | varchar | 64 | 0 | Y | N | 活动地点 | |
| 8 | teachers_name | int | 10 | 0 | Y | N | 0 | 教师姓名 |
| 9 | event_details | text | 65535 | 0 | Y | N | 活动详情 | |
| 10 | hits | int | 10 | 0 | N | N | 0 | 点击数 |
| 11 | praise_len | int | 10 | 0 | N | N | 0 | 点赞数 |
| 12 | recommend | int | 10 | 0 | N | N | 0 | 智能推荐 |
| 13 | create_time | datetime | 19 | 0 | N | N | CURRENT_TIMESTAMP | 创建时间 |
| 14 | update_time | timestamp | 19 | 0 | N | N | CURRENT_TIMESTAMP | 更新时间 |
表menu_information (菜谱信息)
| 编号 | 名称 | 数据类型 | 长度 | 小数位 | 允许空值 | 主键 | 默认值 | 说明 |
|---|---|---|---|---|---|---|---|---|
| 1 | menu_information_id | int | 10 | 0 | N | Y | 菜谱信息ID | |
| 2 | picture_of_dishes | varchar | 255 | 0 | Y | N | 菜品图片 | |
| 3 | dish_name | varchar | 64 | 0 | Y | N | 菜品名称 | |
| 4 | recipe_date | date | 10 | 0 | Y | N | 菜谱日期 | |
| 5 | catering_moments | varchar | 64 | 0 | Y | N | 餐饮时刻 | |
| 6 | food_matching | text | 65535 | 0 | Y | N | 食材搭配 | |
| 7 | number_of_meat_dishes | int | 10 | 0 | Y | N | 0 | 荤菜数量 |
| 8 | number_of_vegetable_dishes | int | 10 | 0 | Y | N | 0 | 素菜数量 |
| 9 | details_of_dishes | longtext | 2147483647 | 0 | Y | N | 菜品详情 | |
| 10 | hits | int | 10 | 0 | N | N | 0 | 点击数 |
| 11 | praise_len | int | 10 | 0 | N | N | 0 | 点赞数 |
| 12 | recommend | int | 10 | 0 | N | N | 0 | 智能推荐 |
| 13 | create_time | datetime | 19 | 0 | N | N | CURRENT_TIMESTAMP | 创建时间 |
| 14 | update_time | timestamp | 19 | 0 | N | N | CURRENT_TIMESTAMP | 更新时间 |
表notice (公告)
| 编号 | 名称 | 数据类型 | 长度 | 小数位 | 允许空值 | 主键 | 默认值 | 说明 |
|---|---|---|---|---|---|---|---|---|
| 1 | notice_id | mediumint | 8 | 0 | N | Y | 公告id: | |
| 2 | title | varchar | 125 | 0 | N | N | 标题: | |
| 3 | content | longtext | 2147483647 | 0 | Y | N | 正文: | |
| 4 | create_time | timestamp | 19 | 0 | N | N | CURRENT_TIMESTAMP | 创建时间: |
| 5 | update_time | timestamp | 19 | 0 | N | N | CURRENT_TIMESTAMP | 更新时间: |
表online_message (在线留言)
| 编号 | 名称 | 数据类型 | 长度 | 小数位 | 允许空值 | 主键 | 默认值 | 说明 |
|---|---|---|---|---|---|---|---|---|
| 1 | online_message_id | int | 10 | 0 | N | Y | 在线留言ID | |
| 2 | parent_name | int | 10 | 0 | Y | N | 0 | 家长姓名 |
| 3 | message_title | varchar | 64 | 0 | Y | N | 留言标题 | |
| 4 | message_type | varchar | 64 | 0 | Y | N | 留言类型 | |
| 5 | contact_phone | varchar | 64 | 0 | Y | N | 联系手机 | |
| 6 | message_content | text | 65535 | 0 | Y | N | 留言内容 | |
| 7 | examine_state | varchar | 16 | 0 | N | N | 未审核 | 审核状态 |
| 8 | examine_reply | varchar | 16 | 0 | Y | N | 审核回复 | |
| 9 | recommend | int | 10 | 0 | N | N | 0 | 智能推荐 |
| 10 | create_time | datetime | 19 | 0 | N | N | CURRENT_TIMESTAMP | 创建时间 |
| 11 | update_time | timestamp | 19 | 0 | N | N | CURRENT_TIMESTAMP | 更新时间 |
表parent_users (家长用户)
| 编号 | 名称 | 数据类型 | 长度 | 小数位 | 允许空值 | 主键 | 默认值 | 说明 |
|---|---|---|---|---|---|---|---|---|
| 1 | parent_users_id | int | 10 | 0 | N | Y | 家长用户ID | |
| 2 | parent_name | varchar | 64 | 0 | N | N | 家长姓名 | |
| 3 | child_name | varchar | 64 | 0 | Y | N | 儿童姓名 | |
| 4 | childrens_student_no | varchar | 64 | 0 | Y | N | 儿童学号 | |
| 5 | examine_state | varchar | 16 | 0 | N | N | 已通过 | 审核状态 |
| 6 | recommend | int | 10 | 0 | N | N | 0 | 智能推荐 |
| 7 | user_id | int | 10 | 0 | N | N | 0 | 用户ID |
| 8 | create_time | datetime | 19 | 0 | N | N | CURRENT_TIMESTAMP | 创建时间 |
| 9 | update_time | timestamp | 19 | 0 | N | N | CURRENT_TIMESTAMP | 更新时间 |
表refund_request (退款申请)
| 编号 | 名称 | 数据类型 | 长度 | 小数位 | 允许空值 | 主键 | 默认值 | 说明 |
|---|---|---|---|---|---|---|---|---|
| 1 | refund_request_id | int | 10 | 0 | N | Y | 退款申请ID | |
| 2 | parent_name | int | 10 | 0 | Y | N | 0 | 家长姓名 |
| 3 | child_name | varchar | 64 | 0 | Y | N | 儿童姓名 | |
| 4 | childrens_student_no | varchar | 64 | 0 | Y | N | 儿童学号 | |
| 5 | class_name | varchar | 64 | 0 | Y | N | 班级名称 | |
| 6 | semester | varchar | 64 | 0 | Y | N | 学期 | |
| 7 | bill_amount | varchar | 64 | 0 | Y | N | 账单金额 | |
| 8 | refund_amount | int | 10 | 0 | Y | N | 0 | 退款金额 |
| 9 | reason_for_refund | text | 65535 | 0 | Y | N | 退款原因 | |
| 10 | refund_remarks | text | 65535 | 0 | Y | N | 退款备注 | |
| 11 | examine_state | varchar | 16 | 0 | N | N | 未审核 | 审核状态 |
| 12 | examine_reply | varchar | 16 | 0 | Y | N | 审核回复 | |
| 13 | recommend | int | 10 | 0 | N | N | 0 | 智能推荐 |
| 14 | create_time | datetime | 19 | 0 | N | N | CURRENT_TIMESTAMP | 创建时间 |
| 15 | update_time | timestamp | 19 | 0 | N | N | CURRENT_TIMESTAMP | 更新时间 |
表slides (轮播图)
| 编号 | 名称 | 数据类型 | 长度 | 小数位 | 允许空值 | 主键 | 默认值 | 说明 |
|---|---|---|---|---|---|---|---|---|
| 1 | slides_id | int | 10 | 0 | N | Y | 轮播图ID: | |
| 2 | title | varchar | 64 | 0 | Y | N | 标题: | |
| 3 | content | varchar | 255 | 0 | Y | N | 内容: | |
| 4 | url | varchar | 255 | 0 | Y | N | 链接: | |
| 5 | img | varchar | 255 | 0 | Y | N | 轮播图: | |
| 6 | hits | int | 10 | 0 | N | N | 0 | 点击量: |
| 7 | create_time | timestamp | 19 | 0 | N | N | CURRENT_TIMESTAMP | 创建时间: |
| 8 | update_time | timestamp | 19 | 0 | N | N | CURRENT_TIMESTAMP | 更新时间: |
表system_introduction (系统简介)
| 编号 | 名称 | 数据类型 | 长度 | 小数位 | 允许空值 | 主键 | 默认值 | 说明 |
|---|---|---|---|---|---|---|---|---|
| 1 | system_introduction_id | int | 10 | 0 | N | Y | 系统简介ID | |
| 2 | title | varchar | 64 | 0 | Y | N | 标题 | |
| 3 | publisher | varchar | 64 | 0 | Y | N | 发布人 | |
| 4 | release_date | date | 10 | 0 | Y | N | 发布日期 | |
| 5 | introduction_content | longtext | 2147483647 | 0 | Y | N | 简介内容 | |
| 6 | recommend | int | 10 | 0 | N | N | 0 | 智能推荐 |
| 7 | create_time | datetime | 19 | 0 | N | N | CURRENT_TIMESTAMP | 创建时间 |
| 8 | update_time | timestamp | 19 | 0 | N | N | CURRENT_TIMESTAMP | 更新时间 |
表teacher_attendance (教师考勤)
| 编号 | 名称 | 数据类型 | 长度 | 小数位 | 允许空值 | 主键 | 默认值 | 说明 |
|---|---|---|---|---|---|---|---|---|
| 1 | teacher_attendance_id | int | 10 | 0 | N | Y | 教师考勤ID | |
| 2 | teachers_name | int | 10 | 0 | Y | N | 0 | 教师姓名 |
| 3 | teacher_no | varchar | 64 | 0 | Y | N | 教师工号 | |
| 4 | responsible_for_the_course | varchar | 64 | 0 | Y | N | 负责课程 | |
| 5 | class_taught | varchar | 64 | 0 | Y | N | 所教班级 | |
| 6 | attendance_month | varchar | 64 | 0 | Y | N | 考勤月份 | |
| 7 | attendance_days | int | 10 | 0 | Y | N | 0 | 出勤天数 |
| 8 | days_off | int | 10 | 0 | Y | N | 0 | 请假天数 |
| 9 | attendance_remarks | text | 65535 | 0 | Y | N | 考勤备注 | |
| 10 | recommend | int | 10 | 0 | N | N | 0 | 智能推荐 |
| 11 | create_time | datetime | 19 | 0 | N | N | CURRENT_TIMESTAMP | 创建时间 |
| 12 | update_time | timestamp | 19 | 0 | N | N | CURRENT_TIMESTAMP | 更新时间 |
表teacher_information (教师信息)
| 编号 | 名称 | 数据类型 | 长度 | 小数位 | 允许空值 | 主键 | 默认值 | 说明 |
|---|---|---|---|---|---|---|---|---|
| 1 | teacher_information_id | int | 10 | 0 | N | Y | 教师信息ID | |
| 2 | teachers_name | int | 10 | 0 | Y | N | 0 | 教师姓名 |
| 3 | teacher_no | varchar | 64 | 0 | Y | N | 教师工号 | |
| 4 | gender_of_teachers | varchar | 64 | 0 | Y | N | 教师性别 | |
| 5 | teaching_experience | varchar | 64 | 0 | Y | N | 教龄 | |
| 6 | responsible_for_the_course | varchar | 64 | 0 | Y | N | 负责课程 | |
| 7 | class_taught | varchar | 64 | 0 | Y | N | 所教班级 | |
| 8 | teacher_introduction | longtext | 2147483647 | 0 | Y | N | 教师简介 | |
| 9 | hits | int | 10 | 0 | N | N | 0 | 点击数 |
| 10 | praise_len | int | 10 | 0 | N | N | 0 | 点赞数 |
| 11 | recommend | int | 10 | 0 | N | N | 0 | 智能推荐 |
| 12 | create_time | datetime | 19 | 0 | N | N | CURRENT_TIMESTAMP | 创建时间 |
| 13 | update_time | timestamp | 19 | 0 | N | N | CURRENT_TIMESTAMP | 更新时间 |
表teacher_users (教师用户)
| 编号 | 名称 | 数据类型 | 长度 | 小数位 | 允许空值 | 主键 | 默认值 | 说明 |
|---|---|---|---|---|---|---|---|---|
| 1 | teacher_users_id | int | 10 | 0 | N | Y | 教师用户ID | |
| 2 | teachers_name | varchar | 64 | 0 | N | N | 教师姓名 | |
| 3 | teacher_no | varchar | 64 | 0 | Y | N | 教师工号 | |
| 4 | examine_state | varchar | 16 | 0 | N | N | 已通过 | 审核状态 |
| 5 | recommend | int | 10 | 0 | N | N | 0 | 智能推荐 |
| 6 | user_id | int | 10 | 0 | N | N | 0 | 用户ID |
| 7 | create_time | datetime | 19 | 0 | N | N | CURRENT_TIMESTAMP | 创建时间 |
| 8 | update_time | timestamp | 19 | 0 | N | N | CURRENT_TIMESTAMP | 更新时间 |
4幼儿园管理系统设计与实现
幼儿园管理系统的整体规划与构建主要依据是前面开展的功能需求调研以及完成的幼儿园管理系统架构规划结果。本系统将重点围绕两大核心功能模块展开:首先是针对幼儿园管理系统界面的具体实现方案研究;其次是针对系统核心业务流程的技术方案优化与实践探索。
4.1 系统首页页面
在使用幼儿园管理系统时, 导航栏位于系统的主要位置。该系统的功能模块包括多个核心组件。

图4.1 系统首页界面图
4.2 注册页面
未成为幼儿园管理系统正式用户的人员可在线注册账号。若不具备本系统账号,则需先添加“注册”功能。在系统中填写账号信息、密码、确认密码、昵称、邮箱以及手机号码等相关信息后点击“提交”按钮。点击提交后系统将首先检查输入信息是否存在空白字段。随后会核实所输入的主次密钥是否一致。接着检查所提交的用户名域与系统已存在的用户名域是否冲突。只有所有验证通过后才完成会员 registration 成功操作。其 register 界面如图 4.2 所示

图4.2 注册界面图
4.3 登录页面
在幼儿园管理系统中注册成功的会员可以通过个人账号以及密保码完成登录操作。当会员完整地录入个人账号名称及密码并按动"进入"按钮时,
系统会先会对录入的内容进行初步检查;随后再进一步核对输入的信息与数据库中存储的信息是否一致;仅在上述条件均满足时才会成功 login 并自动跳转至系统首页;
如果条件不满足则会显示相应的错误提示;
请参考下图4-3了解具体的操作界面设置。

图4.3 登录界面图
4.4 通知公告页面
当家长用户访问"通知公告"功能时, 系统将被引导至特定界面. 该功能用于显示由管理员发布的公告信息.

图4.4 通知公告界面图
4.5教学内容详情页面
管理员单击“教学内容”按钮后即可浏览系统内的教学信息库。该功能可通过课程名称、年级名称或班级名称进行筛选查找所需教学资料。若需新增教学资料条目,则需管理员先输入相关信息条目内容,并点击提交按钮。系统会在指定的教学内容页面展示新增的内容列表中包含所有新增的教学资源条目。管理员可任意选择一个教学资源条目进行详细查看或删除/重置操作等操作,在线界面如图4.5至图4.6所示

图4.5 教学内容管理界面图

图4.6添加教学内容界面图
4.7 菜谱信息页面
管理员单击“菜单栏中的‘菜品管理’选项”可以访问系统内的菜品数据库。该系统可依据菜品名称、制作日期以及烹饪时间段进行搜索和新增操作。如需新增菜品条目,请指导用户执行以下操作:由系统管理员输入详细的菜品信息字段(包括名称、食材搭配及烹饪方法等),完成后点击“提交”,系统将实时更新并展示新增的内容。用户可以选择详细浏览该菜品的具体参数或选择删除/重置功能来清理数据。如图4.7及图4.8所示即为系统的界面展示图。

图4.7 添加菜谱信息界面图

图4.8 菜谱信息管理界面图
4.8 儿童请假页面
家长通过后台操作打开"儿童请假"功能模块,在完成操作后将进入儿童请假信息录入界面。系统自动生成相关信息包括:家长姓名、学生基本信息以及基础联系方式等核心数据项。随后学生需提供具体的请假类型和相关备注信息,在确认无误后点击"提交"按钮完成登记流程;具体的操作步骤可参考附图4.9中的功能模块分布图。

图4.9 添加儿童请假界面图
教师单击“儿童请假”按钮后会转至本班同学提交的儿童请假记录页面,在线指导员可任意选择一条未经审批的记录单并对其发起审批操作,在已进入审批流程的状态下可从下拉菜单中选择待审批记录的状态类别(如待审批/待核验/待终审)并完成相关操作。该界面界面展示如下图4.10所示。

图4.10请假审核界面图
4.9 系统用户管理页面
此功能专属于管理员使用。当管理员点击“系统用户”菜单时, 系统将依次显示三个子菜单:包括“管理员用户”、“家长用户”和“教师用户”。所有这些操作均可以在该菜单中执行;如需增删或查询相关数据, 请在相应子菜单中完成操作, 其界面展示如下图4.11所示。

图4.11 系统用户管理界面图
5幼儿园管理系统测试
为了验证幼儿园管理系统的功能是否符合设计标准以及是否存在缺陷,在使用测试方法的基础上对系统进行全面审查以找出存在的问题和缺陷;通过测试手段对幼儿园管理系统进行评估以确定其功能实现情况。而系统的验证过程是保障其质量的关键环节
5.1 调试部分问题
问题1:数据库无法添加中文。
解决过程:重新创建数据库,将库的编码格式改为utf8。
效果:能在新库的表中添加中文。
问题2:控制台报错前台与后台参数不一致
解决流程:审查代码以发现异常情况后定位到具体的错误信息位置,并采取相应的修正措施。再次出现错误时从服务器上删除项目文件并重新启动服务以恢复正常运行状态。
效果:重启项目不再报错。
在使用过程中遇到了错误提示,请确认是否能够获取名为sysLogServiceImpl的对象。
解决过程:向导师了解错误信息后发现未配置正确,在impl实现类中加入@Service注解。
效果:重新debug项目无报错。
在启动项目的过程中出现错误提示:映射的Statements collection中未找到所需值
解决过程:通过网络搜索获取解决方案的可能性较多,在此情况下可能存在多种原因导致问题出现。经过仔细检查和排查后发现错误的根本原因在于mapper的映射地址配置存在缺陷,在mybatis-config中对相关参数进行了必要的设置调整以确保系统的正常运行。
效果:项目启动正常
5.2 系统测试用例
系统测试涉及的内容有:儿童信息功能测试、儿童请假功能测试、教学内容添加功能测试以及在线留言功能测试这四大方面内容
表5.1儿童信息功能测试表
| 测试名称 | 测试功能 | 操作过程 | 预期结果 | 测试结果 |
|---|---|---|---|---|
| 儿童信息功能模块测试 | 家长添加儿童信息能是否正常 | 家长登录成功后点击“添加儿童信息”菜单 | 家长根据提示并依次输入家长姓名+儿童姓名+儿童学号+儿童年龄+班级名称+儿童性别等,后点击“提交”按钮 | 健康儿童信息功能正常 |
表5.2 儿童请假功能测试表
| 测试名称 | 测试功能 | 操作过程 | 预期结果 | 测试结果 |
|---|---|---|---|---|
| 儿童请假添加功能模块测试 | 家长添加儿童请假功能是否正常 | 家长登录成功后点击“添加儿童请假”菜单 | 家长根据提示并依次输入请假类型+请假备注等,后点击“提交”按钮 | 儿童请假添加信息功能正常 |
表5.3 教学内容添加功能测试表
| 测试名称 | 测试功能 | 操作过程 | 预期结果 | 测试结果 |
|---|---|---|---|---|
| 教学内容添加功能模块测试 | 管理员添加教学内容功能是否正常 | 管理员登录成功后点击“添加教学内容”菜单 | 管理员根据提示并依次输课程封面+教学课程+年级名称+班级名称+教学目的等,后点击“提交”按钮 | 教学内容添加信息功能正常 |
表5.4在线留言功能测试表
| 测试名称 | 测试功能 | 操作过程 | 预期结果 | 测试结果 |
|---|---|---|---|---|
| 在线留言功能模块测试 | 在线留言功能是否正常 | 用户登录成功后点击在线留言按钮 | 用户根据提示填写在线留言信息点击“提交”按钮 | 在线留言功能正常 |
5.3 系统测试结果
在上一章节中开发了幼儿园管理系统相关的测试方案,在完成所有项目的基础上对涉及的儿童信息管理模块、请假流程模块以及教学资源模块等功能进行了系统性验证工作。这些核心功能模块在后续的推广运营中发挥了关键作用
结论
在此阶段,幼儿园管理系统已经完成,在项目实施前已进行了充分的准备工作,在本系统的设计与开发过程中阅读并学习了大量文献资料,在此过程中我也积累了许多宝贵的开发方法与设计理念,在系统开发中发挥了重要作用。所采用的技术都是我较为熟悉的技术体系,在之前的教育与实践中积累了丰富的经验,在不断的实践探索中形成了许多独特的设计思路与方法论。然而对于本项目的执行而言工作量相对较大,但由于得益于之前所做的充分准备工作以及持续不断的自我提升过程中的宝贵经验积累,最终得以顺利完成这个项目。由此可见经验的积累以及项目的前期准备对于一个成功项目的完成具有十分重要的意义
可以说,在设计与实现这个系统的过程中,离不开老师的指导以及同学的支持。正是由于他们的悉心指导与无私帮助,在我的努力下终于在预定的时间内完成了这个系统的开发工作。在整个开发过程中我也学到了很多宝贵的经验。不过,在当前阶段这个系统的功能还存在一些待优化的空间。不过这主要是由于自身专业知识储备还不够丰富所导致的。期待未来能够将这一成果更广泛地应用于实际工作中
参考文献
[1]赵将.Java语言在计算机软件开发中的应用[J].数字技术与应用,2023,41(03):160-162.DOI:10.19695/j.cnki.cn12-1369.2023.03.46.
[2]胥馥琴.家园共育的教育平台与幼儿园管理系统的集成[J].新智慧,2023(03):29-31.
朱澳临及其团队发表于《Computer Knowledge and Technology》期刊上,在第18卷第4期中详细阐述了《management information systems: design and implementation》这一课题的研究成果
[4]杨学凤,刘莉. 实时共享的智能幼儿园管理系统设计与实现[C]//中国自动化学会控制理论专业委员会(Technical Committee on Control Theory, Chinese Association of Automation),中国自动化学会(Chinese Association of Automation),中国系统工程学会(Systems Engineering Society of China).第40届中国控制会议论文集(15).第40届中国控制会议论文集(15),2021:803-808.DOI:10.26914/c.cnkihy.2021.029314.
陶蕾. 关于信息技术在幼儿园管理中的应用研究[D]. 中央华中师范大学, 2021. DOI: 10.27159/d.cnki.ghzsu.2021.000772
[6] 刘思阳. 系统研究Java语言与移动应用软件开发[J]. 国际前沿工程技术杂志, 2021, 3(2).
[7] 孙园园. 以"互联网+"为依托的学前教育机构新型管理模式[C]// 华教创新(北京)文化传媒有限公司,中国环球文化出版社.教育改革与创新研讨会论文集, 2021(3): 页码范围.Doi: https://doi.org/参考链接
[8]张含.关于幼儿园管理工作创新的对策探究[J].科幻画报,2020(10):239.
[9] Kevan Kline. The Java Language Extension for SQL Server is now open source[J]. Database Trends & Applications, 2020, 34(4).
[10]李卉. 智慧幼儿园管理系统的设计与实现[D].山东大学,2019.DOI:10.27272/d.cnki.gshdu.2019.000918.
[11]齐庆燕. 银座英才幼教集团幼儿园管理系统的设计与实现[D].山东大学,2018.
[J] 王颖."互联网+教育模式"时代下的幼儿园信息化管理探讨[J].计算机与信息技术, 2018, 26( 5) :79-82.DOI: 10.19414 /j.cnki. 1005-1228. 2018. (5). (J-CA-3736)
[13]周素娜. 新媒体时代的学前儿童发展研究[M].新华出版社:, 201804.280.
[14]周枫. Java语言程序安全漏洞检测技术研究[D].北京邮电大学,2018.
Lao F. Design and Implementation of a Kindergarten Management System Dependent on Fingerprint Identification and RFID Technology[C]//International Informatization and Engineering Associations, Atlantis Press. Proceedings of the 2015 International Conference on Education Technology, Management and Humanities Science (ETMHS 2015). Proceedings of the 2015 International Conference on Education Technology, 2015: pages 1057–1062.
[16]卢嬿宇. 幼儿园信息管理系统软件设计与实现[D].电子科技大学,2014.
[17]于晓明, 明晓幼儿园管理系统. 山东省,明晓软件科技有限公司,2013-12-01.
[18]何晅.现代信息技术在幼儿园管理中的应用[J].中国教育技术装备,2012(16):70.
[19]钦娜. 幼儿园管理信息系统设计与实现[D].中国海洋大学,2010.
Fei Lao. Design and Implementation Of Preschool Management System Based On Fingerprint-Based Identification And RFID Technology[P]. Proceedings of the 2015 International Conference on Education Technology, Management, and Humanities Science, held in 2015.
致 谢
时光飞逝,转眼间大学学习生活即将画上句号。离别之际,我满怀感恩地向曾经给予帮助的人们表示诚挚 gratitude。首要感恩对象是我的母校,它赠予了优渥的学习环境与丰富知识资源,助力我在专业知识上不断精进;其次,要特别提及的是家人多年来的无私关爱与持续支持,正是这份情感支撑使我得以全身心投入学业;再次,要致以敬意的是软件学院的所有任课教师,他们严谨治学的态度与深厚教学造诣让我获益匪浅;最后,还要提及同学们的帮助与协作,正是这份温暖让我的大学时光更加丰富多彩。在本次毕业设计项目的推进过程中,我深感庆幸能获得各位老师的悉心指导而圆满完成这一重要课题。从项目的起始阶段开始,任课教师们便给予了我们许多专业建议与实际支持,他们渊博的专业知识与认真负责的工作态度是我得以顺利完成项目的重要保障
我也要衷心感谢我的敬爱班主任以及实训课程教师,在教学过程中他们不仅传授了丰富的知识与经验,并教会我在遇到困难时如何应对。由于今年特殊情况的影响, 无论是教学还是日常生活中都给予我悉心指导, 不论是为我们的学习录制了大量视频内容并耐心解答问题, 让我倍感感激; 还关心帮助我解决各种问题, 让我在困境中感受到温暖与支持。在此, 我真诚地表达对所有帮助过我的人的感恩之情
感谢您在实习期间不辞辛劳地悉心指导与鼓励我的技术导师,在您耐心细致的指导下, 我不仅学到了多种方面的实用技能, 尤其是凭借他的悉心指导与专业纠正, 我在编程技艺方面有了长足的进步.
衷心感谢每一位同学的支持与陪伴,在困难时刻给予我坚定的支持与鼓励。无论身处何种境况或时刻,在这里都能遇到许多值得珍惜的朋友和老师;我也因能获得同学的帮助而倍感荣幸;也让我在这大学的四年时光里结识了许多优秀的同学。
衷心感谢每一位同学的支持与陪伴,在困难时刻给予我坚定的支持与鼓励。无论身处何种境况或时刻,在这里都能遇到许多值得珍惜的朋友和老师;我也因能获得同学的帮助而倍感荣幸;也让我在这大学的四年时光里结识了许多优秀的同学。
最后的最后,再次发自肺腑的感谢所有帮助过我的人。
