加热不燃烧电子烟方案Demo MG82F6D17
概况
近年来逐渐成为资本市场关注的焦点之一
Demo展示
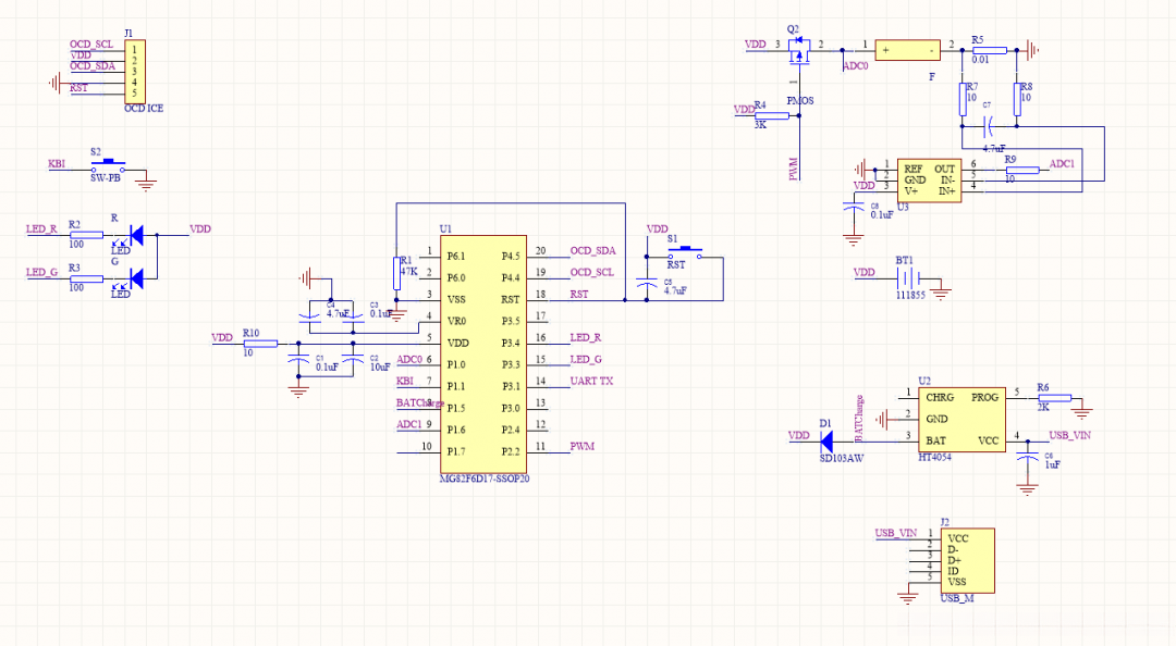
在当前环境中, 我将向大家演示一个电子烟简易Demo项目的构建过程。该Demo的核心功能体现在对笙泉MCU: MG82F6D17发热控温能力的演示上。链接为代码部分:<>
在当前环境中, 我将向大家演示一个电子烟简易Demo项目的构建过程。该 Demo 核心功能体现在对笙泉 MCU: MG82F6D17 发热控温能力的演示上。链接为代码部分:<>


为什么选择采用型号MG82F6D17?首先注意到该型号引脚数量有限至最多20个,在预算有限的情况下具有较高的性价比优势,并且能够良好地适应宽电压运行环境,在电池供电场景下表现稳定可靠。系统主频设置为48MHz,并支持主控制单元(PCA)时钟频率高达144MHz的操作,在性能上能够满足大部分应用场景的需求。此外 MG82F6D17 最大的优势在于它是首款集成型十二位八百兆样本速率(800Ksps) Analog-to-Digital Converter (ADC) 的 8051 核 Microcontroller Unit (MCU),特别值得关注的是该设备还支持通过内部校准后的 1.4V 参考电压实现反向推挽电源 VDD 供应,并且经过校准后实际测得的 ADC 输入端精度达到 0.3%以内令人满意水平;同时 MG82F6D17 还具备无需拔除电池即可完成应用程序带电更新的功能大大降低了设备维护成本并提升了系统的灵活性与可靠性
高频PWM优势
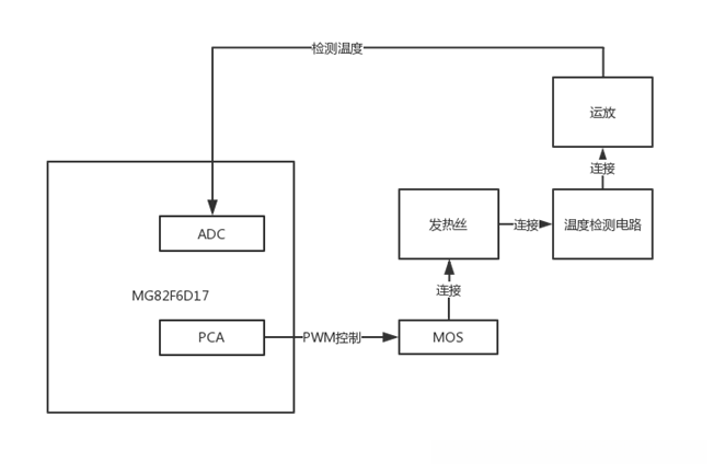
众所周知, 该方法已得到广泛应用. 它能够达到144MHz的主控时钟源, 在基于8051核的单片机中较为罕见. 高频PWM在温度控制方面具有显著的优势, 我将通过以下示意图来展示相关内容.

其一特点:当PWM处于高电平状态时,在相同时间段内产生的脉冲次数显著增加,在低频PWM周期内产生的脉冲次数显著增加;而在低频PWM周期内产生的脉冲次数显著增加的情况下,在相同时间段内产生的热量总量并未发生明显变化;而在相同时间段内产生的热量总量并未发生明显变化的情况下,在相同时间段内温度上升幅度会更加微小;这使得发热丝的温升幅度显著降低;从而避免了局部过热现象和温度分布不均的问题;同时由于温升过程更为缓慢;有助于客户实现更加平滑的温控过程

高频PWM优势其二:在不同工作频率的情况下(secondly),采用相同的比例设置(proportion settings)时(when),由于当处于不同工作状态时,在达到较高温度之前经历了多个较低电压阶段的时间间隔(during the transition periods between different voltage levels),从而使得通过微调占空比来实现温度调节的过程更加平稳(the process of temperature adjustment becomes smoother)

高频PWM的优势之三在于,在其频率对温度控制能力上也有所体现。具体来说就是,在相同的分辨率(如16位)下进行比较时, 1%的变化相当于655个计数值的变化. 针对此一特定数量范围而言, 低频驱动模式完成相同数量计值所需的时间较长. 具体来说就是, 占空比改变1%, 高频驱动模式所能实现的温度控制幅值略低于低频模式.
总结
在极为强劲的数字信号处理(ADC)与模拟信号处理(PCA)的支持之下,在应用自家开发的温度控制算法后,则可期待成品具备显著超越50HzPWM输出端效于高端电子烟的能力。
