医疗器械软件测试相关
发布时间
阅读量:
阅读量
1、构成:
医疗器械类的软件系统多采用嵌入式架构设计模式。
按照功能划分通常分为上位机和下位机两类系统。
其中上位机系统主要基于商业化的操作系统平台运行。
下位机系统主要由硬件设备构成,并且同时也可以采用嵌入式软件实现。
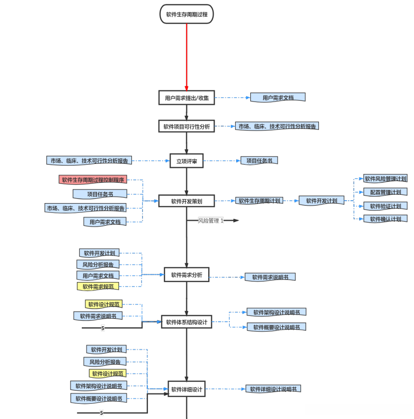
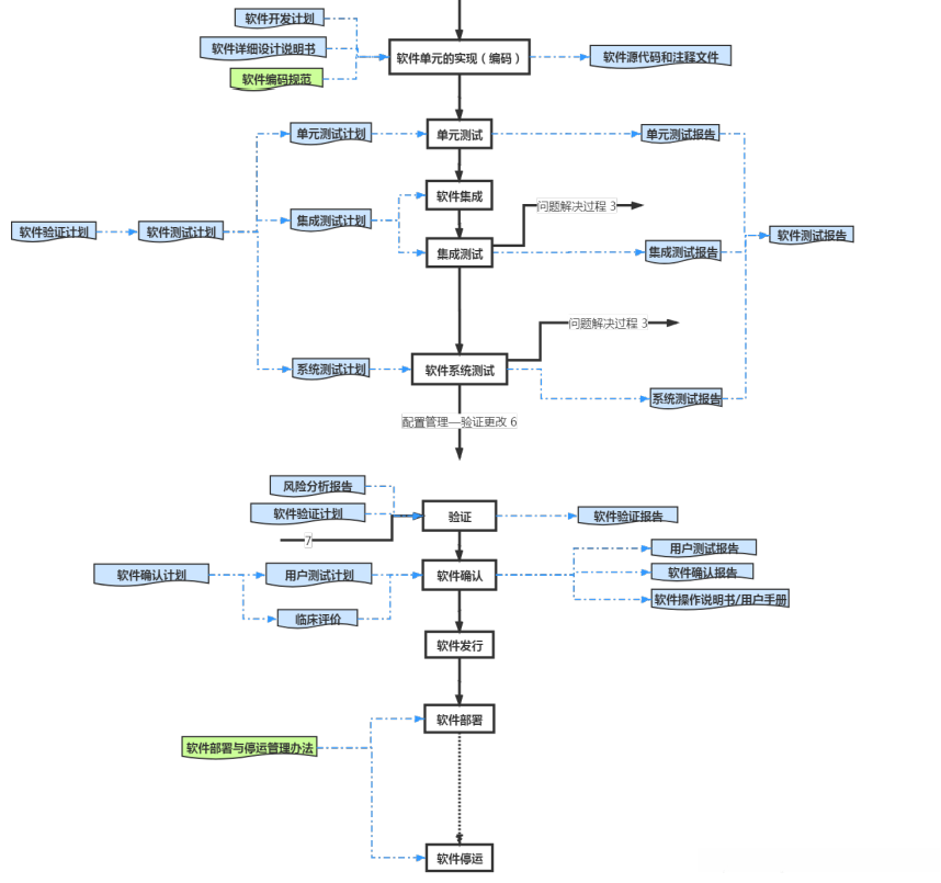
2、软件生存周期过程


软件生存周期的过程是按照国家相关文件YY∕T 0664-2008来构建一套完整的软件生存期文档体系;另外由质量部门制定的相关控制程序规范也将成为该过程的重要执行标准和记录依据;在整个运行过程中始终都会重视并实施风险评估环节。
软件生存周期的过程是按照国家相关文件YY∕T 0664-2008来构建一套完整的软件生存期文档体系;另外由质量部门制定的相关控制程序规范也将成为该过程的重要执行标准和记录依据;在整个运行过程中始终都会重视并实施风险评估环节。
3、法规注册
(1)国内法规注册要求
①参考文档:
《医疗器械生产质量管理规范附录独立软件》
《GB T 25000.10-2016 系统与软件工程系统与软件质量要求和评价》
《关于发布医疗器械网络安全注册技术审查指导原则的通告(2017年第13号)》
《GBT 20984-2007 信息安全技术 信息安全风险评估规范》
…等等
(2)国外法规注册要求
《IEC-60601-1-6-2006》
《ISO14971-2007》
《YYT0664-2008(IEC62304-2006) 》
《YY-T-0287-2017》
…等等
4、相关产物包括:
如要获得一套独立软件整套文档和网络完全法规注册的相关文件可以通过私信途径获取请查看附图中的具体资料


(2)网络安全注册文档

全部评论 (0)
还没有任何评论哟~
