mirna富集分析_纯生信分析系列,免疫signature gene 分析思路
目前有诸多客户对10+版本的方案表示 keen interest. 但需注意的是, 该项目的具体细节仍需保持机密性. 为了展示初步方案的核心框架, 我们可向大家展示其关键模块.
此外这个方案是19年6月的版本,我们现在有变异版,可关注私信小编~
xx肿瘤免疫signature gene 开发和评估分析方案
数据:
收集了TCGA患者群体的免疫标记基因相关的基因表达谱数据,并结合了临床随访数据
ICGC或者GEO数据。
技术路线

1、识别差异表达的免疫相关基因

2、富集分析

3、PPI蛋白互作或者WGCNA 构建网络


4、识别hub免疫相关基因

5、评估hub免疫相关基因预后能力

6、全基因组刻画hub特征

7、TF和ncRNA(miRNA、lncRNA)调控网络

8、利用signature gene 构建风险打分模型并进行临床效能评估。


9、与其他的模型横向比较(客户提供模型1-2个)

10、利用独立数据集评估模型的准确性(ICGC)


评估不同分子亚型在免疫治疗中的敏感度,并通过GDSC细胞系评估各亚型对特定药物的敏感性

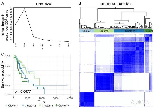
12、无监督聚类分子分型

13、分型后富集分析,看不同的亚群富集功能的区别

14、亚群lanscape(包括细胞浸润情况、TNM、HPV、MSI以及TP53等前十突变基因)


第15条指出,在免疫治疗中(如PD1、CTAL4等相关药物),通过对不同分子亚型进行评估以测定其敏感度的基础上,并结合GDSC细胞系的数据进行分析与比较研究

参考文献
Comprehensive Genome-Wide Investigation into the Role of Prognostic Long Non-Coding RNAs, MicroRNAs, and mRNAs in the Development of a Competitive Endogenous RNA Network within hepatocellular carcinoma samples
2、Development and validation of a TP53-associated immune prognostic
model for hepatocellular carcinoma
3、Aim of genome-wide profiling of prognostic alternative splicing signatures in colorectal cancer research
4、Immune Signature-Based Subtypes of Cervical Squamous Cell
Carcinoma Tightly Associated with Human Papillomavirus Type 16
Expression, Molecular Features, and Clinical Outcome1
基于免疫基因组学分析开发一个预测性指标
此外这个方案是19年6月的版本,我们现在有变异版,可关注私信小编~
