【功能安全】【AutoSAR】AutoSAR与ISO26262关系
发布时间
阅读量:
阅读量
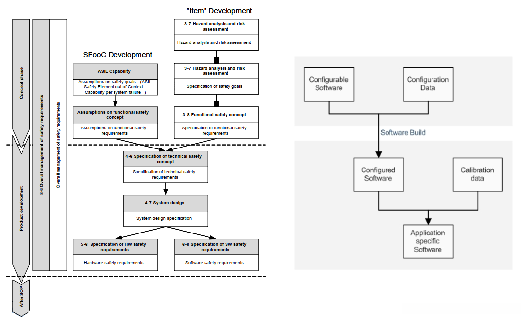
本文主要介绍了AutoSAR框架在实现ISO26262标准中的功能及开发流程。第一部分详细列出了AutoSAR框架支持ISO26262的部分及其对应的具体位置:软件分区功能在第六章第七节和附表D中实现;安全要素素分析在第十章第九节进行;软件工具则在第八章第十节提供支持。第二部分探讨了AutoSAR开发过程中如何结合ISO 8801:1989标准中的SEooC(安全元素外)方法来实现特定的安全需求,并通过示意图展示了通用安全元素的应用过程。文章强调了确保SEooC假设与特定系统需求一致性的必要性,并通过整合集成器来实现这一目标。
一、AutoSAR中实现的ISO26262部分
功能实现参照 | AutoSAR| ISO2622 |
| --- | --- |
|---|---|
| 软件分区功能 | 第六章第七节和附表D |
| 安全要素素分析 | 第十章第九节 |
| 软件工具 | 第八章第十节 |

二、AutoSAR开发流程与ISO26262对比
在AUTOSAR开发过程中, 建议在遵循ISODIS 26262.10标准时, 配合使用SEooC方法进行功能安全支持. 在SEooC框架中, 目标单元(例如一个软件单元)的安全目标或需求可通过假设来进行替代, 这些假设(如该单元需检测并处理的故障模式)是构建通用软件元素的基础. 当采用这样的通用元素来开发特定的安全系统时, 必须确保所做假设与特定系统的需求保持一致(例如通过这个软件的集成器来实现)

全部评论 (0)
还没有任何评论哟~
