光伏-混合储能微电网能量管理系统模型 系统主要由光伏发电模块、mppt控制模块、混合储能系统模块
基于光伏混合储能的微电网能量管理模型








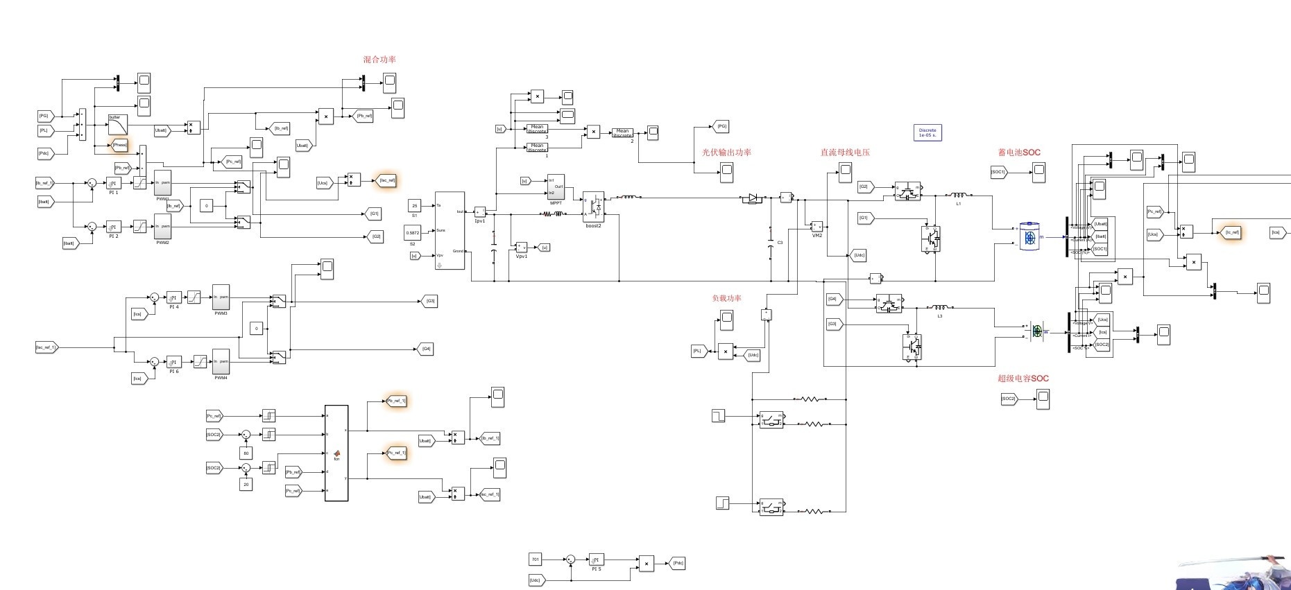
光伏-混合储能微电网能量管理系统模型
能源储备与可持续发展正受到全球能源产业越来越重要的关注。在实现可持续发展的背景下,储能技术作为一种关键手段,在解决能源储备问题方面已逐渐占据重要地位。光伏-混合储能微电网能量管理系统模型就是在这一背景下应运而生的。
该系统主要包含六个功能单元:光伏发电单元、mppt控制器、混合储能系统、直流负载设备、soc限值管理控制器和hess能量管理系统。在这些功能单元中采用mppt最大跟踪技术以确保发电效率最大化。这一功能单元的主要作用在于确保系统运行状态的最佳调节与能量输出稳定性,并保障供能质量并最大化发电效能
混合储能系统由蓄电池和超级电容组成,并通过一阶低通滤波算法协调两种储能介质间的功率分配任务。其中蓄电池对应目标功率中的低频分量,超级电容对应目标功率中的高频分量。最终完成对目标功率的精确跟踪与动态响应。这一功能的主要作用是保证系统的稳定运行并优化储能介质的充放电效率。
该限值管理控制模块根据不同储能介质的特性设计了混合式储能功率分配方案,并通过动态优化进一步提升蓄电池充放电效率。该模块的主要功能是确保储能系统的正常运行,并实现对不同储能介质的有效管理。
直流负载模块的主要功能是为电器提供启动和运行所需的电力。该模块必须满足系统电源的基本需求,并且必须采取措施确保电器的安全运行。当直流负载模块出现故障无法正常运转时,则可能会影响整个系统的正常运作。
hess能量管理控制模块是整个系统的关键部分。
该模块持续性地监控系统的运行状况,并根据实时数据自动切换各个子系统的运行模式。
该功能旨在保证系统始终维持最佳工作状态,并能应对不同复杂情况。
最后,在综合考虑混合储能与系统功率平衡的基础上,通过多场景仿真实验验证了该控制策略在不同工况下的适用性。同时,在光伏储能微电网领域提供完整的复现文献,并具有良好的适应性和易用性。
综上所述,光伏-储氢微电网能量管理模型是一种先进的储能技术。该系统不仅解决了能源储存问题,在可持续发展中具有广泛的应用潜力。采用这种模型能够更好地保护环境并满足人类能源需求。
相关代码,程序地址:http://lanzouw.top/692500821089.html
