光伏发电并网模型MATLAB SIMULINKBoost+三相逆变器
光伏发电并网模型MATLAB SIMULINK
Boost+三相逆变器
PLL锁相环
MPPT最大功率点跟踪控制(扰动观察法)
dq解耦控制
电流内环电压外环的并网控制策略







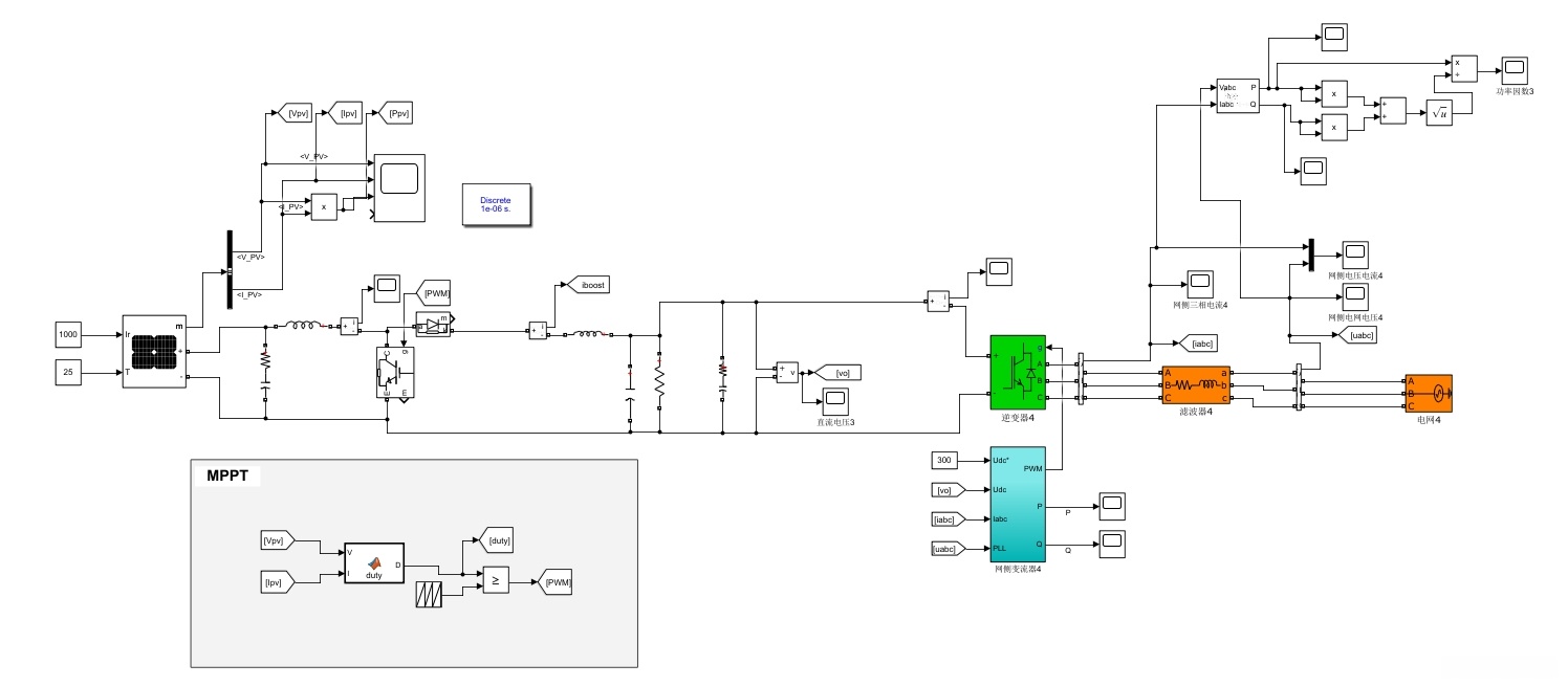
光伏发电并网模型是一种将光伏发电系统与电力网络进行连接的模型,其目的是实现将光伏发电系统的电能输送到电力网络中,以供用户使用或者进行销售。在光伏发电并网模型中,MATLAB SIMULINK是一种常用的工具,它通过建立数学模型和仿真环境,可以对光伏发电并网模型进行分析和仿真。
在光伏发电并网模型中,三相逆变器是一个重要的组件。逆变器的作用是将光伏发电系统产生的直流电能转换成交流电,并将其与电力网络进行连接。Boost技术是逆变器中常用的一种技术,它能够有效地提高逆变器的效率和功率密度。Boost技术通过对逆变器的输出电压进行调整,来实现最大功率点跟踪(MPPT)控制。
在光伏发电并网模型中,PLL锁相环是一种常用的控制算法。PLL锁相环通过对光伏发电系统的输出电压进行采样和比较,来实现对逆变器输出电压的稳定控制。PLL锁相环能够精确地锁定逆变器的输出电压与电力网络的电压相位,从而确保光伏发电系统与电力网络的稳定连接。
MPPT最大功率点跟踪控制是光伏发电系统中的一项关键技术。在光伏发电过程中,太阳辐射的强度和角度会不断变化,从而导致光伏电池的输出功率也会发生变化。MPPT最大功率点跟踪控制通过对光伏电池的电压和电流进行采样和比较,来实时调整逆变器的工作状态,使其始终工作在最大功率点上。
dq解耦控制是一种常用的电力系统控制策略。在光伏发电并网模型中,dq解耦控制可以将电流和电压进行解耦,实现独立控制和调节。dq解耦控制通过对逆变器输出电流的dq坐标进行分解和控制,来实现对光伏发电系统的并网控制。
电流内环电压外环的并网控制策略是一种常用的光伏发电系统控制策略。在该策略中,逆变器的电流控制和电压控制是分别进行的,电流控制位于内环,电压控制位于外环。通过这种策略,可以实现对光伏发电系统输出电流和电压的精确控制,以满足电力网络的要求。
综上所述,光伏发电并网模型MATLAB SIMULINK、Boost+三相逆变器、PLL锁相环、MPPT最大功率点跟踪控制、dq解耦控制和电流内环电压外环的并网控制策略是光伏发电系统中的重要技术和方法。通过对这些技术和方法的研究和应用,可以实现光伏发电系统的高效运行和稳定并网,为可再生能源的发展和利用做出贡献。同时,对于程序员来说,掌握这些技术和方法也是提升自身技术水平和解决问题能力的重要途径。因此,在光伏发电领域的研究和开发中,这些技术和方法的重要性不言而喻。
相关代码,程序地址:http://lanzouw.top/687883238265.html
