【索引】引用A survey on pickup and delivery problems的文章
文章目录
-
-
- 1. Dynamic container drayage with uncertain request arrival times and service time windows:star:
- 2. Comparison of Genetic Operators for the Multiobjective Pickup and Delivery Problem:star:
- 3. Two-echelon capacitated vehicle routing problem with grouping constraints and simultaneous pickup and delivery
- 4.【综述】 A review of vehicle routing with simultaneous pickup and delivery:star:
- 5. A scalable anticipatory policy for the dynamic pickup and delivery problem:star:
- 6. A branch-and-price algorithm for a routing problem with inbound and outbound requests
- 7. Multi-fleet feeder vehicle routing problem using hybrid metaheuristic
- 8. CiteSpace-Based Bibliometric Review of Pickup and Delivery Problem from 1995 to 2021
- 9. A hybrid metaheuristic algorithm based on iterated local search for vehicle routing problem with simultaneous pickup and delivery
- 10. A hybrid algorithm for the Vehicle Routing Problem with AND/OR Precedence Constraints and time windows:star:
- 11. Two-echelon vehicle routing problem with time windows and simultaneous pickup and delivery
- 12. A variable neighborhood search algorithm with constraint relaxation for the two-echelon vehicle routing problem with simultaneous delivery and pickup demands
- 13. A Selective Many-to-Many Pickup and Delivery:star:
- 14. Mixed Integer Linear Programming Models to Solve a Real-Life Vehicle Routing Problem with Pickup and Delivery
- 15. Memetic search for vehicle routing with simultaneous pickup-delivery and time windows
- 15. Transshipment Vehicle Routing with Pickup and Delivery for Cross-Filling
- 16. A hyper heuristic for the green vehicle routing problem with simultaneous pickup and delivery
- 17. A mixed integer mathematical model and a heuristic approach for two echelon location
-
1. Dynamic container drayage with uncertain request arrival times and service time windows⭐️

- 具有不确定请求到达时间和服务时间窗口的动态集装箱运输
Container drayage plays a critical role in intermodal global container transportation, as it accomplishes the first-and last-mile shipment of containers. A container drayage operator dispatches a set of tractors and a set of trailers to transport containers within a local area. An
important aspect of the operations is that the arrival times of service requests are uncertain, which means that the operator should respond to the requests dynamically. Moreover, since customers usually impose time windows on container pickup and delivery, it would be impor-tant to exploit the service flexibilities of requests when allocating resources in order to enhance the resource efficiency. In this paper, we study a dynamic container drayage problem that arises from the practical operations of container drayage. We develop a Markov decision process (MDP) model for the problem to capture the dynamic interactions between the drayage operator and the uncertain environment. For solving the MDP model, we propose a novel integrated reinforcement learning and integer programming method, in which reinforcement learning enables real-time responses to requests by determining whether each request should be served immediately upon arrival or be held for a period of time, while integer programming plans resource allocation periodically for serving the accrued requests. The proposed method aims to identify a fleet management policy that exploits requests’ service flexibilities to maximize the operator’s service capacity and profitability. We also evaluate the performance of the proposed method on instances generated from the operational data of a container drayage operator in Singapore.- AU Jia, Shuai
Cui, Haipeng
Chen, Rui
Meng, Qiang
- 2022-11-29
- TRB
- 出版商处原文:https://doi.org/10.1016/j.trb.2022.10.010
亮点:
在不确定的请求到达时间下研究动态集装箱拖运问题。
开发了一种新的马尔可夫决策模型来捕获动态决策。
该文提出一种新型的集成强化学习和整数规划方法。
我们的方法既可以进行实时决策,也可以进行定期的资源规划。
在实际短驳运输操作数据上评估所提方法的性能
摘要:集装箱短驳在全球多式联运集装箱运输中发挥着关键作用,因为它完成了集装箱的第一英里和最后一英里运输。集装箱拖运运营商派遣一组拖拉机和一组拖车在当地区域内运输集装箱。操作的一个重要方面是服务请求的到达时间不确定,这意味着操作员应该动态响应请求。此外,由于客户通常会对集装箱提货和交付施加时间窗口,因此在分配资源时利用请求的服务灵活性以提高资源效率是不必要的。在本文中,我们研究了集装箱短驳的实际操作中出现的动态集装箱拖运问题。我们为该问题开发了一个马尔可夫决策过程(MDP)模型,以捕获拖运操作员与不确定环境之间的动态交互。为了求解MDP模型,我们提出了一种新的集成强化学习和整数规划方法,其中强化学习通过确定每个请求是否应在到达时立即提供服务或保留一段时间来实现对请求的实时响应,而整数规划定期计划资源分配以服务累积的请求。所提出的方法旨在确定一种车队管理策略,该策略利用请求的服务灵活性来最大化运营商的服务能力和盈利能力。我们还评估了所提出的方法在新加坡一家集装箱短驳运营商的运营数据生成的实例上的性能。
2. Comparison of Genetic Operators for the Multiobjective Pickup and Delivery Problem⭐️

关于遗传算法的详细内容。值得学习和参考。
- 多目标拾取和递送问题的遗传算子比较
The pickup and delivery problem is a pertinent problem in our interconnected world. Being able to move goods and people efficiently can lead to decreases in costs, emissions, and time. In this work, we create a genetic algorithm to solve the multiobjective capacitated pickup and delivery problem, adapting commonly used benchmarks. The objective is to minimize total distance travelled and the number of vehicles utilized. Based on NSGA-II, we explore how different inter-route and intraroute mutations affect the final solution. We introduce 6 inter-route operations and 16 intraroute operations and calculate the hypervolume measured to directly compare their impact. We also introduce two different crossover operators that are specialized for this problem. Our methodology was able to find optimal results in 23% of the instances in the first benchmark and in most other instances, it was able to generate a Pareto front within at most one vehicle and +20% of the best-known distance. With multiple solutions, it allows users to choose the routes that best suit their needs.- AU Little, Connor
Choudhury, Salimur
Hu, Ting
Salomaa, Kai- MDPI
- 出版商原文:https://doi.org/10.3390/math10224308
摘要:取货和送货问题是我们互联世界中的一个相关问题。能够有效地运输货物和人员可以降低成本、排放和时间。在这项工作中,我们创建了一个遗传算法来解决多目标有能力的取货和送货问题,并适应了常用的基准。目标是尽量减少行驶的总距离和使用的车辆数量。基于NSGA-II,我们探索了不同的路线间和路线内突变如何影响最终解决方案。我们介绍了 6 个路由间操作和 16 个路由内操作,并计算测量的超量以直接比较它们的影响。我们还介绍了两种专门针对此问题的不同交叉运算符。我们的方法能够在第一个基准测试的 23% 的实例中找到最佳结果,在大多数其他实例中,它能够在最多一辆车和 +20% 的最知名距离内生成帕累托前沿。通过多种解决方案,它允许用户选择最适合其需求的路线。
@article{math10224308,
author = {Little, Connor and Choudhury, Salimur and Hu, Ting and Salomaa, Kai},
doi = {10.3390/math10224308},
issn = {2227-7390},
journal = {Mathematics},
mendeley-groups = {PDP},
number = {22},
title = {{Comparison of Genetic Operators for the Multiobjective Pickup and Delivery Problem}},
url = {https://www.mdpi.com/2227-7390/10/22/4308},
volume = {10},
year = {2022}
}
3. Two-echelon capacitated vehicle routing problem with grouping constraints and simultaneous pickup and delivery

有模型介绍+公式(引理证明)+实例数据
- 具有分组约束和同时取货和交付的两级电容车辆路径问题
- AB This paper investigates the two-echelon capacitated vehicle routing problem with grouping constraints and simultaneous pickup and delivery (2E-VRPGS), which is a new variant of the classical two-echelon capacitated vehicle routing problem (2E-VRP). In the 2E-VRPGS, customers from the same administrative region are served by vehicles from the same satellite so as to ensure service consistency, with pickup and delivery being performed simultaneously in the second echelon. To solve this problem to optimality, we formulate it as a path-based model and develop a tailored branch-and-cut-and-price algorithm, which can also exactly solve two closely related variants of 2E-VRPGS in the literature: the 2E-VRP with grouping constraints (2EVRPG), and the 2E-VRP with simultaneous pickup and delivery (2E-VRPS). In particular, a novel dominance rule in the labeling algorithm, together with several customized valid inequalities, has been put forward to effectively accelerate the solution method by exploiting the problem characteristics. To evaluate the efficacy of the proposed algorithm on the problems 2E-VRPG, 2E-VRPS, and 2E-VRPGS, extensive numerical experiments have been conducted on three types of benchmark instances. Computational results on the 2E-VRPGS show that our dominance rule can significantly reduce the number of generated labels and all families of valid inequalities have a great impact on strengthening the path-based model. The algorithm is found to be highly competitive when compared with the existing exact algorithm for the 2E-VRPG and some new findings and managerial insights are derived from sensitivity analysis.
- AU Li, Jiliu
Xu, Min
Sun, Peng- TRB
出版商处原文:https://doi.org/10.1016/j.trb.2022.06.003
亮点
建立了基于路径的紧密模型。
开发了一种精确的分支和削减和定价方法来求解该模型。
该文提出一种新的标签算法优势规则。
提出了几个定制的有效不等式族来提升下限。
对三种类型的基准实例进行了数值实验。
摘要:
该文研究了具有分组约束和同时取送的两梯队有载能力车辆路径问题(2E-VRPGS),这是经典两梯队有能力车辆路径问题(2E-VRP)的新变体。在2E-VRPGS中,来自同一行政区域的客户由来自同一卫星的车辆提供服务,以确保服务的一致性,第二梯队同时进行取货和送货。为了将这个问题以最优的方式解决,我们将其表述为基于路径的模型,并开发了一种量身定制的分支和切割和价格算法,该算法也可以精确地解决文献中两个密切相关的2E-VRPGS变体:具有分组约束的2E-VRP(2EVRPG)和具有同时拾取和交付的2E-VRP(2E-VRPS)。特别是,在标签算法中提出了一种新的优势规则,结合几种自定义的有效不等式,利用问题特征有效地加速求解方法。为了评估所提算法对2E-VRPG、2E-VRPS和2E-VRPGS问题的有效性,对3种类型的基准实例进行了大量的数值实验。在2E-VRPGS上的计算结果表明,我们的优势规则可以显著减少生成的标签数量,并且所有有效不等式族对加强基于路径的模型具有较大影响。与现有的2E-VRPG精确算法相比,该算法具有很强的竞争力,并且从敏感性分析中得出了一些新的发现和管理见解。
4.【综述】 A review of vehicle routing with simultaneous pickup and delivery⭐️
- 同时取货和送货的车辆路径回顾
- 亮点
我们调查了同时取货和交付的车辆路径(VRPSPD)。
我们提供了为 VRPSPD 开发的启发式方法的性能比较。
我们描述了几个问题变体、案例研究和工业应用。
我们概述了文献中观察到的主要趋势。
我们确定了几个有趣的有前途的未来研究前景。
In the vehicle routing problem with simultaneous pickup and delivery (VRPSPD), goods have to be transported from different origins to different destinations, and each customer has both a delivery and a pickup demand to be satisfied simultaneously. The VRPSPD has been around for about 30 years, and significant progress has since been made on this problem and its variants. This paper aims to comprehensively review the existing work on the VRPSPD. It surveys mathematical formulations, algorithms, variants, case studies, and industrial applications. It also provides an overview of trends in the literature and identifies several interesting promising future research perspectives.
在同时提货和交货的车辆路径问题 (VRPSPD) 中,货物必须从不同的始发地运输到不同的目的地,并且每个客户同时需要满足交货和提货需求。VRPSPD已经存在了大约30年,此后在这个问题上及其变体取得了重大进展。本文旨在全面回顾VRPSPD的现有工作。它调查数学公式、算法、变体、案例研究和工业应用。它还概述了文献中的趋势,并确定了几个有趣的有前途的未来研究前景.
5. A scalable anticipatory policy for the dynamic pickup and delivery problem⭐️

这篇文章设计到动态建模的问题(分动态建模和静态建模)。MDP的方向。因此,写论文可以做结构参考。 客客户具有优先级。惩罚函数。
- 针对动态取件和交货问题的可扩展预期策略
- EA JUL 2022
- AB Dynamic vehicle dispatching and routing problems can be tackled by using either reactive policies (that optimize the overall inconvenience on the pending requests) or anticipatory policies (that consider the possible future demands). The anticipatory policies reported in the literature are typically unsuitable for the large instances often encountered in the real-world, where the inter-arrival time can be as little as a few seconds. In this article, we present a new scalable anticipatory policy for the Dynamic Pickup and Delivery Problem which amounts to design routes for a fleet of vehicles that must service a set of pickup and delivery requests, characterized by different priority classes, arriving according to an unknown (possibly time-varying) stochastic process. The algorithm utilizes a parametric policy function approximation in which the best parameter setting is chosen on-line on the basis of a mapping between instance features and policy parameters learned off-line by using simulation experiments. Computational results on large-scale randomly-generated instances indicate that our anticipatory procedure outperforms two reactive approaches while keeping the computational burden at a level suitable for real-world usage.
- AU Ghiani, Gianpaolo
Manni, Andrea
Manni, Emanuele- 出版商原文:https://doi.org/10.1016/j.cor.2022.105943
- 亮点
我们研究动态取货和送货问题。
客户的要求具有不同的优先级。
我们提出了一种新的可扩展预期政策。
该算法利用参数化策略函数近似。
计算结果表明,我们的预期过程优于两种反应性方法。
摘要:
动态车辆调度和路线问题可以通过使用反应性策略(优化待处理请求的整体不便)或预期策略(考虑未来可能的需求)来解决。文献中报告的预期策略通常不适合现实世界中经常遇到的大型实例,其中到达间隔时间可能只有几秒钟。在本文中,我们为动态取件和交付问题提出了一种新的可扩展预期策略,该策略相当于为一组车辆设计路线,这些车队必须为一组动态取货和送货问题请求提供服务,这些请求具有不同的优先级类别,根据未知(可能是时变的)随机过程到达。该算法利用参数参数化策略函数近似,根据仿真实验离线学习的实例特征与策略参数之间的映射,在线选择最佳参数设置。大规模随机生成实例的计算结果表明,我们的预期过程优于两种响应式方法,同时将计算负担保持在适合实际使用的水平.
6. A branch-and-price algorithm for a routing problem with inbound and outbound requests

拨号乘车问题(DARP)+医疗
- 入站和出站请求路由问题的分支和价格算法
- EA JUN 2022
- AB In this paper we present a new problem arising in the context of non-emergency transportation of patients.We consider a hospital (th depot) and a set of patients with a medical appointment. Patients require eitherto go from home to hospital (inbound request) or from hospital to home (outbound request). The problem canbe addressed as a Pickup and Delivery Problem, but the fact that all transportation requests are connectedto the depot also allows tackling it as a special Multi-Trip Vehicle Routing Problem. We adopt the secondstandpoint and call it the Multi-Trip Vehicle Routing Problem with Mixed Pickup and Delivery, and Releaseand Due dates. We propose a specialized branch-and-price algorithm and demonstrate computationally thatour approach outperforms a classical branch-and-price algorithm based on the Pickup and Delivery Problemmodeling. We also show how our algorithm can be adapted to the solution of the Vehicle Routing Problemwith Simultaneous Pickup and Delivery and Time Windows, and obtain new optimal solutions on benchmark instances
- EA JUN 2022
- 出版商处原文:https://doi.org/10.1016/j.cor.2022.105896
- 亮点
我们提出了在非紧急运送患者的情况下出现的新的车辆路线问题。
我们称之为具有混合取货和交付以及发布和到期日期的多行程车辆路径问题。
我们提出了一种专门的分支和价格算法。
我们进行了多项实验和敏感性分析。
我们在基准实例上获得了新的最优解决方案。
7. Multi-fleet feeder vehicle routing problem using hybrid metaheuristic
效果图花的不错。可以学习.公式非常多,可以参考。具有灵敏度分析。具有PSO-SA, PSO, ACO, VNS的小型示例和大中型实例

- 基于混合元启发式的多车队支线车辆配送问题
- AB In this paper, the Multi-fleet feeder vehicle routing problem (Multi-Fleet FVRP) has been considered. In this problem, trucks and motorcycles have left the depot and served customers. After running out of inventory, at the joint nodes with the trucks, the motorcycles have been reloaded as many as the customers need and finally, returned to the depot. After modeling this problem as a mixed-integer linear programming model, a particle swarm optimization algorithm, as well as a hybrid of particle swarm optimization-simulated annealing (PSO-SA) algorithm, is also proposed. The PSO-SA algorithm employs both PSO and SA sequentially and combines the advantages of PSO’s good exploration capability and SA’s good local search properties. Extensive comparisons have been made to evaluate the performance of the mathematical model and the proposed algorithms using two data groups. The results of small-size instances showed that the outputs of the PSO and PSO-SA algorithms are close to the outputs of the GAMS. Furthermore, these algorithms compared to the ant colony optimization (ACO) and variable neighborhood search (VNS) algorithms in terms of objective function value and runtime have satisfactory results for both data groups. In large-size instances, after tuning the parameters of the hybrid algorithm with the Taguchi method, the results of the proposed algorithm are compared with the PSO, ACO and VNS algorithms. The results and statistical analysis show that the PSO and VNS algorithms have better performance compared to the PSO-SA and ACO algorithms in terms of solution quality. Also, according to the average runtime, the performance of the algorithm PSO-SA is more efficient than that of other algorithms. In general, it can be concluded that the hybrid algorithm has better performance with respect to both time and solution quality criteria.
- AU Sarbijan, M. Salehi
Behnamian, J.- 2022 年 5 月
- 出版商原文
- 亮点
?研究了至少具有两辆卡车和两辆摩托车的多车队支线VRP。
假设摩托车可以访问卡车在关节节点处重新装载。
提出混合整数模型是为了尽量减少固定成本和差旅成本。
建立了两种基于粒子群优化的算法。
使用两个数据组和 66 个实例分析了算法的性能。
摘要:
在本文中,考虑了多车队支线车辆路径问题(多车队FVRP)。在这个问题中,卡车和摩托车已经离开了仓库并为客户提供服务。库存用完后,在与卡车的关节节点处,摩托车已根据客户需要重新装载,最后返回仓库。在将该问题建模为混合整数线性规划模型后,提出了粒子群优化算法以及粒子群优化-模拟退火(PSO-SA)算法的混合算法。PSO-SA算法依次采用PSO和SA,并结合了PSO良好的探索能力和SA良好的局部搜索特性。已经进行了广泛的比较,以使用两个数据组评估数学模型和所提出的算法的性能。小尺寸实例的结果表明,PSO和PSO-SA算法的输出接近GAMS的输出。此外,这些算法与蚁群优化(ACO)和变量邻域搜索(VNS)算法在目标函数值和运行时间方面相比,在两个数据组都取得了令人满意的结果。在大尺寸实例中,利用田口方法对混合算法参数进行调整后,将所提算法的结果与PSO、ACO和VNS算法进行比较。结果和统计分析表明,与PSO-SA和ACO算法相比,PSO和VNS算法在求解质量方面具有更好的性能。此外,根据平均运行时间,算法PSO-SA的性能比其他算法更有效。通常,可以得出结论,混合算法在时间和求解质量标准方面具有更好的性能。
8. CiteSpace-Based Bibliometric Review of Pickup and Delivery Problem from 1995 to 2021
这是一篇关于该问题的研究文献的类型统计分析。可以用来查看该问题研究的发展趋势,但没有具体的实例。
- 引用1995年至2021年基于空间的取货和送货问题的文献计量学回顾
- AB In this paper, we adopt the bibliometric analysis software CiteSpace to analyze the research status quo and evolution trend of pickup and delivery problem (PDP), an important real-world issue occurring in logistics and transportation. We obtain 819 documents with the topic of PDP that were published in the Web of Science core collection during the period 1995-2021, and acquire their basic situation of posting trend and category distribution. Next, we employ CiteSpace to draw scientific knowledge maps and perform the corresponding visualization analysis, which mainly include the following aspects: (a) collaboration analysis of author, country, and institution; (b) co-citation analysis of author, journal, and reference; © citation burst detection of keyword; (d) co-citation clustering analysis of reference. The results show that PDP research has gradually become interdisciplinary and highly comprehensive, and the evolution trend of hot topics also reflects that the research directions involve multiple academic disciplines and professional areas ranging from algorithm design to logistics management. The changing knowledge components reveal the fact that the development of PDP research is highly related to the diversity and uncertainty of realistic logistics industry contexts. Study in this paper provides comprehensive understandings of PDP research for scholars and logistics practitioners, inspiring its further investigation.
- AU Zang, Xinming
Zhu, Yuanyuan
Zhong, Yongguang
Chu, Tao- 出版商处原文:https://doi.org/10.3390/app12094607
摘要:
本文采用文献计量分析软件CiteSpace来分析物流运输中发生的重要现实问题(PDP)的研究现状和演变趋势。我们获得了 1995-2021 年期间在 Web of Science 核心馆藏中发表的 819 篇以 PDP 为主题的文档,并了解了它们的发布趋势和类别分布的基本情况。接下来,我们利用CiteSpace绘制科学知识图谱并进行相应的可视化分析,主要包括以下几个方面:(a)作者、国家和机构的协作分析;(b) 作者、期刊和参考文献的共同引用分析;(c) 关键词的引文突发检测;(d) 参考文献的共同引文聚类分析。结果表明,PDP研究逐渐向跨学科、高度全面化转变,热点话题的演进趋势也反映出研究方向涉及从算法设计到物流管理的多个学科和专业领域。不断变化的知识成分揭示了这样一个事实,即PDP研究的发展与现实物流行业环境的多样性和不确定性高度相关。本文的研究为学者和物流从业者提供了对PDP研究的全面理解,为进一步的研究提供了启发。
9. A hybrid metaheuristic algorithm based on iterated local search for vehicle routing problem with simultaneous pickup and delivery
文献综述中具有多种启发式算法。文献中具有多个算法伪代码。测试问题中具有多个算法比较
- 一种基于迭代局部搜索同时取送的车辆配送问题的混合元启发式算法
- AB The vehicle routing problem is an optimization problem that deals with transporting between the depot and the customers in its most general form. On the other hand, vehicle routing problems with simultaneous pickup and delivery involve carrying out pickup and delivery operations simultaneously at the customers’ locations. Since this problem is NP-hard, exact methods fail to find near-optimal solutions in a short time. This study aims to solve the vehicle routing problem with pickup and delivery using a hybrid algorithm combining iterated local search, variable neighborhood descent, and threshold acceptance metaheuristics. Iterated local search is the main framework of the proposed algorithm. The nearest neighbor heuristic generates initial solutions. Variable neighborhood descent provides intensifying in the search space by randomly ordering the neighborhood structures. The perturbation mechanism allows exploring different parts of the search space. Since vehicle routing problem with simultaneous pickup and delivery carries out both pickup and delivery operations, the amount of load in the vehicle changes after each customer visit. The fluctuation in load affects the feasibility of the routes. The distances between visited locations on a route affect the total cost. We propose a roulette wheel that uses the information on the routes, with a novel approach that takes these considerations into account to select routes during the perturbation phase. This approach also inspires an operator used in the perturbation mechanism. The acceptance criterion of the algorithm exploits non-improving solutions encountered in the search space using adaptive threshold acceptance. The proposed algorithm consists of low complexity components and has only one parameter. For this reason, the design phase of the algorithm can be completed effortlessly with the advantage of the programming language used. Similarly, parameter tunin can be done quickly compared to other algorithms with many parameters. The proposed algorithm has been tested with problem sets widely used in the literature. The experimental results show that the proposed algorithm reaches the best-known solution values in a reasonable time for most of the test problems used for benchmarking in the literature. The proposed algorithm seems to be particularly successful in small and medium-sized problem instances. These findings indicate that our algorithm can be used for vehicle routing problems with simultaneous pickup and delivery.
- EA APR 2022
- AU Oztas, Tayfun
Tus, Aysegul- 出版商处原文:https://doi.org/10.1016/j.eswa.2022.117401
摘要:
车辆配送问题是一个优化问题,它以最一般的形式处理仓库和客户之间的运输。另一方面,同时取货和送货的车辆路线问题涉及在客户的位置同时进行取货和送货操作。由于这个问题是NP困难的,因此精确的方法无法在短时间内找到接近最优的解决方案。本研究旨在使用结合迭代局部搜索、可变邻域下降和阈值接受元启发式的混合算法来解决取货和送货的车辆路径问题。迭代局部搜索是所提算法的主要框架。最近邻启发式方法生成初始解决方案。可变邻域下降通过随机排序邻域结构在搜索空间中提供强化。扰动机制允许探索搜索空间的不同部分。由于同时提货和送货的车辆路径问题同时执行提货和送货操作,因此每次客户访问后车辆中的负载量都会发生变化。负载的波动会影响路线的可行性。路径上访问的位置之间的距离会影响总成本。我们提出了一种使用路线信息的轮盘赌,采用一种新颖的方法,在扰动阶段考虑这些因素来选择路线。这种方法也启发了用于扰动机制的操作员。该算法的接受标准利用自适应阈值接受利用搜索空间中遇到的非改进解决方案。
该算法由低复杂度分量组成,只有一个参数。因此,借助所使用的编程语言的优势,可以毫不费力地完成算法的设计阶段。同样,与具有许多参数的其他算法相比,可以快速完成参数调整。所提出的算法已经在文献中广泛使用的问题集中进行了测试。实验结果表明,对于文献中用于基准测试的大多数测试问题,所提算法在合理的时间内达到了最知名的解值。所提出的算法似乎在中小型问题实例中特别成功。这些发现表明,我们的算法可用于同时取货和交付的车辆路径问题。
10. A hybrid algorithm for the Vehicle Routing Problem with AND/OR Precedence Constraints and time windows:star:
受优先约束的问题的总结文献. VRP 解决方案方法.难度不高,值得学习。
- 具有 AND/OR 优先约束和时间窗口的车辆配送问题的混合算法
- AB In this research, a new variant of the vehicle routing problem with time windows is studied where a given number of dispersed customers are related to each other through AND/OR precedence constraints. This generalization is necessary for problems like order picker routing models in which the target locations cannot be reached in any sequences, but AND/OR relations need to be taken into account in retrieving requested items. In such an application, a node cannot be visited before its AND-type predecessors, while at least one of its OR-type predecessors needs to be reached before that. We propose a Mixed Integer Linear Programming (MILP) model to formulate the problem. In addition, a meta-heuristic algorithm based on the hybridization of Iterated Local Search and Simulated Annealing approach is developed, which lead to reasonable results in terms of CPU time and solutions accuracy for a set of instances extended from the well-known Solomon benchmark. A different perturbation procedure and several simple and fast neighborhoods are applied to make a good balance between the diversification and intensification of the search. To improve the hybrid algorithm’s performance, Taguchi’s method (Peace, 1993) is used to tune the algorithm parameters. A comprehensive computational analysis is conducted to assess the performance of the developed algorithm.
- EA MAR 2022
- AU Roohnavazfar, Mina
Pasandideh, Seyed Hamid Reza
Tadei, Roberto- 出版商处原文:https://doi.org/10.1016/j.cor.2022.105766
- 亮点
研究了具有时间窗口的新车辆路径问题。
在路线内访问的客户之间提出了 AND 型和软 OR 型优先级约束。
表示扩展的MILP模型能够最佳地求解小型实例。
该文提出一种基于迭代局部搜索和模拟退火的混合算法。
为建议的问题生成扩展的所罗门实例。
摘要:
在这项研究中,研究了具有时间窗口的车辆配送问题的新变体,其中给定数量的分散客户通过 AND/OR 优先级约束相互关联。对于订单选取器路由模型等问题,这种泛化是必要的,在这些模型中,目标位置无法以任何顺序到达,但在检索请求的项目时需要考虑 AND/OR 关系。在此类应用程序中,节点不能在其 AND 类型的前置节点之前访问,而在此之前至少需要访问其 OR 类型的前置节点之一。我们提出了一个混合整数线性规划(MILP)模型来表述这个问题。此外,一种基于迭代局部搜索和混合的元启发式算法 模拟退火方法开发,这在 CPU 时间和从众所周知的 Solomon 基准测试扩展的一组实例的解决方案准确性方面产生了合理的结果。应用不同的扰动过程和几个简单而快速的邻域,以在搜索的多样化和强化之间取得良好的平衡。为了提高混合算法的性能,使用田口的方法(Peace,1993)来调整算法参数。通过全面的计算分析来评估所开发算法的性能。
@unknown{unknown,
author = {Roohnavazfar, Mina and Pasandideh, Seyed and Tadei, Roberto},
year = {2021},
month = {06},
pages = {},
title = {A Hybrid Algorithm for the Vehicle Routing Problem with AND/OR Precedence Constraints and Time Windows}
}
11. Two-echelon vehicle routing problem with time windows and simultaneous pickup and delivery
采用贪婪算法来构造初始解决方案。 客户分类-路线建设-变量邻域紧急搜索算法-邻里结构-晋级搜索。 小规模实例+大规模实例

- 具有时间窗口和同时取货和交付的两级车辆配送问题
- AB This paper proposes a tabu search algorithm for the two-echelon vehicle routing problem with time windows and simultaneous pickup and delivery (2E-VRPTWSPD), which is a new variant of the two-echelon vehicle routing problem. 2E-VRPTWSPD involves three stages of routing: (1) the first-echelon vehicles start from the depot to deliver cargoes to satellites; (2) the second-echelon vehicles start from satellites to serve customers within time windows in a simultaneously pickup and delivery manner and finally return to their satellites with pickup cargoes; (3) the first-echelon vehicles start from the depot to collect cargoes on satellites. To solve this problem, we formulate it with a mathematical model. Then, we implement a variable neighborhood tabu search algorithm with a tailored solution representation to solve large-scale instances. Dummy satellites time windows are applied in our algorithm to speed up the search. Finally, we generate two benchmark instance sets to analyze the performance of our algorithm. Computational results show that our algorithm can obtain the optimal results for 10 out of 11 small-scale instances and produce promising solutions for 200-customer instances within a few minutes. Additional experiments indicate that the usage of dummy satellite time windows can save 19% computation time on average.
- EA JAN 2022
- AU Zhou, Hang
Qin, Hu
Zhang, Zizhen
Li, Jiliu- 2022年10月
- 出版商处原文:.https://doi.org/10.1007/s00500-021-06712-2
摘要:
该文提出一种基于时间窗和同时取送的两级车辆路径问题的禁忌搜索算法(2E-VRPTWSPD),这是两级车辆路径问题的新变体。2E-VRPTWSPD涉及三个阶段的路线:(1)第一梯队车辆从仓库开始向卫星运送货物;(2)第二梯队车辆从卫星出发,在时间窗口内以同时取货的方式为客户服务,最后带着取货返回卫星;(3)第一梯队车辆从车辆段出发,用卫星收集货物。为了解决这个问题,我们用数学模型来表述它。然后,我们实现具有定制解决方案表示的可变邻域禁忌搜索算法,以求解大规模实例。虚拟卫星时间窗口应用于我们的算法中以加快搜索速度。最后,我们生成两个基准实例集来分析算法的性能。计算结果表明,我们的算法可以在几分钟内为11个小规模实例中的10个获得最优结果,并为200个客户实例提供有希望的解决方案。其他实验表明,使用虚拟卫星时间窗平均可以节省19%的计算时间。
12. A variable neighborhood search algorithm with constraint relaxation for the two-echelon vehicle routing problem with simultaneous delivery and pickup demands
基于储蓄算法,构建初始解决方案。摇晃。局部搜索。验收标准。灵敏度分析。
- 同时交付和取货需求的两级车辆路径问题的约束松弛可变邻域搜索算法
- AB This paper considers a special vehicle routing problem, the two-echelon vehicle routing problem with simultaneous delivery and pickup demands (2E-VRPSDP). The 2EVRPSDP differs from classic transportation and vehicle routing problems in two ways. First, freight delivery from the depot to the customers is managed by shipping the freight through intermediate satellites. Second, each customer in the 2E-VRPSDP may have simultaneous delivery and pickup demands. The 2E-VRPSDP is an extension of the two-echelon vehicle routing problem (2E-VRP) and the vehicle routing problem with simultaneous delivery and pickup (VRPSDP). A variable neighborhood search algorithm is designed to solve the 2E-VRPSDP in which both feasible and infeasible solutions can be explored. Numerical results show that the proposed algorithm is effective and that the algorithm can provide reasonable solutions within an acceptable computational time.
- EA JAN 2022
- AU Liu, Ran
Jiang, Shan- 2022年10月
- 出版商处原文:https://doi.org/10.1007/s00500-021-06692-3
摘要:
本文考虑了一个特殊的车辆路径问题,即同时交付和取货需求的两级车辆路径问题(2E-VRPSDP)。2EVRPSDP 在两个方面不同于传统的运输和车辆配送问题。首先,从仓库到客户的货运是通过中间卫星运输货物来管理的。其次,2E-VRPSDP中的每个客户可能同时有送货和取货需求。2E-VRPSDP 是两级车辆配送问题 (2E-VRP) 和同时交付和取货车辆配送 (VRPSDP) 的扩展。设计一种变邻域搜索算法来求解2E-VRPSDP,探索可行和不可行的解。数值结果表明,所提算法是有效的,能够在可接受的计算时间内提供合理的解。
13. A Selective Many-to-Many Pickup and Delivery⭐️
Problem With Handling Cost in the
Omni-Channel Last-Mile Delivery
有公式(恰好学习),使用启发式方法。初始方案构建-迭代局部搜索-模因算法

- 全渠道最后一英里交付中处理成本的选择性多对多取货和交付问题
- AB This paper introduces a selective many-to-many pickup and delivery problem with handling cost (SMMPDPH) arising in the omni-channel last-mile delivery. In SMMPDPH, each request is associated with multiple pickup and delivery nodes, which provide or require commodities. A request is to load commodities from the pickup nodes and transport them to the delivery nodes. Since the total supply is greater than the total demand, we need to determine the selected subset of pickup nodes to visit for each request. Based on the loading and unloading policy, we take into account the handling cost incurred by additional operations. SMMPDPH aims to obtain a routing plan with the minimum total cost, including the travel cost and handling cost, for a fleet of homogeneous vehicles with limited capacity and driving mileage to satisfy the requests. We present two mixed integer programming formulations of the problem and propose two algorithms, including an iterated local search (ILS) and a memetic algorithm (MA), with specially designed move operators to solve the problem. Experiments on small instances clearly indicate the effectiveness of the two heuristic methods. With a comparison of efficiency on large-scale instances, we find that MA outperforms ILS in terms of both the best and average solution quality.
- AU Li, Yali
- IEEE Access
- 出版商处原文: 10.1109/ACCESS.2022.3215700
摘要:
本文介绍了全渠道最后一公里配送中出现的选择性多对多提货和配送问题,以及处理成本(SMMPDPH)。在SMMPDPH中,每个请求都与多个提供或需要商品的取货和交付节点相关联。请求是从提货节点加载商品并将其运输到交货节点。由于总供应量大于总需求量,因此我们需要确定每个请求要访问的拾取节点的选定子集。根据装卸政策,我们考虑了额外操作产生的处理成本。SMMPDPH旨在以最低的总成本(包括旅行成本和处理成本)获得路线计划,以满足容量和行驶里程有限的同质车队,以满足要求。我们提出了该问题的两种混合整数规划公式,并提出了两种算法,包括迭代局部搜索(ILS)和模因算法(MA),并专门设计的移动运算符来解决问题。在小实例上的实验清楚地表明了两种启发式方法的有效性。通过比较大规模实例的效率,我们发现 MA 在最佳和平均解决方案质量方面都优于 ILS。
14. Mixed Integer Linear Programming Models to Solve a Real-Life Vehicle Routing Problem with Pickup and Delivery
MILP模型的问题成分和方法.
- 混合整数线性规划模型,用于解决实际生活中的车辆配送问题以及取货和送货
- AB This paper presents multiple readings to solve a vehicle routing problem with pickup and delivery (VRPPD) based on a real-life case study. Compared to theoretical problems, real-life ones are more difficult to address due to their richness and complexity. To handle multiple points of view in modeling our problem, we developed three different Mixed Integer Linear Programming (MILP) models, where each model covers particular constraints. The suggested models are designed for a mega poultry company in Tunisia, called CHAHIA. Our mission was to develop a prototype for CHAHIA that helps decision-makers find the best path for simultaneously delivering the company’s products and collecting the empty boxes. Based on data provided by CHAHIA, we conducted computational experiments, which have shown interesting and promising
results.- AU Louati, Ali
Lahyani, Rahma
Aldaej, Abdulaziz
Mellouli, Racem
Nusir, Muneer- 出版:Applied Sciences(周期好快的样子)⭐️
- 出版商处原文:https://doi.org/10.3390/app11209551
摘要:
本文基于现实案例研究,提供了多个读数,以解决带有取货和交付 (VRPPD) 的车辆路径问题。与理论问题相比,现实生活中的问题由于其丰富性和复杂性而更难解决。为了在对问题进行建模时处理多种观点,我们开发了三种不同的混合整数线性规划(MILP)模型,其中每个模型都涵盖了特定的约束。建议的模型是为突尼斯一家名为CHAHIA的大型家禽公司设计的。我们的使命是为CHAHIA开发一个原型,帮助决策者找到同时交付公司产品和收集空盒子的最佳途径。基于CHAHIA提供的数据,我们进行了计算实验,并显示出有趣和有希望的结果。
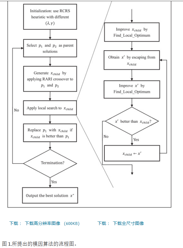
15. Memetic search for vehicle routing with simultaneous pickup-delivery and time windows
提出了一种称为MATE的模因算法,用于解决VRPSPDTW。初始群体用RCRS启发式构造-分频运算符-局部搜索程序-局部寻找最优. 中小型实例结果

- 具有同步取件-交付和时间窗口的车辆路径模因搜索
- AB The Vehicle Routing Problem with Simultaneous Pickup-Delivery and Time Windows (VRPSPDTW) has attracted much research interest in the last decade, due to its wide application in modern logistics. Since VRPSPDTW is NP-hard and exact methods are only applicable to small-scale instances, heuristics and meta-heuristics are commonly adopted. In this paper we propose a novel Memetic Algorithm with efficienT local search and Extended neighborhood, dubbed MATE, to solve this problem. Compared to existing algorithms, the advantages of MATE lie in two aspects. First, it is capable of more effectively exploring the search space, due to its novel initialization procedure, crossover and large-step-size operators. Second, it is also more efficient in local exploitation, due to its sophisticated constant-time-complexity move evaluation mechanism. Experimental results on public benchmarks show that MATE outperforms all the state-of-the-art algorithms, and notably, finds new best-known solutions on 12 instances (65 instances in total). Moreover, a comprehensive ablation study is also conducted to show the effectiveness of the novel components integrated in MATE. Finally, a new benchmark of large-scale instances, derived from a real-world application of the JD logistics, is introduced, which can serve as a new and more challenging test set for future research.
- EA JUL 2021
- AU Liu, Shengcai
Tang, Ke
Yao, Xin- 出版商处原文:https://doi.org/10.1016/j.swevo.2021.100927
- 文献贡献:
1 从算法角度来看,所提出的“千年评估”涉及多个新成分,同时能够有效探索和高效开发。首先,我们提出了一种初始化过程,将构造启发式与基于群体的搜索相结合,以智能方式构建具有高度多样性的初始种群。其次,提出一种基于路由继承和遗憾插入的VRPSPDTW交叉算子新方法。第三,我们为VRPSPDTW设计了一种高效的局部搜索程序,通过在具有不同步长的移动运算符之间切换,可以在解决方案的大邻域中灵活搜索。此外,我们描述了一个复杂的移动评估过程,该过程可以在恒定的时间内评估任何邻域解决方案(由移动运算符发出),从而大大降低计算成本。最后,我们将这些组件整合到MA框架中,并提出了用于VRPSPDTW的M催吐Algorithm,具有有效的T本地搜索和Extended邻域(MATE)。
2.从计算的角度来看,MATE 在现有的基准测试实例(总共 65 个实例)上表现出出色的性能。特别是,它优于所有四种最先进的算法。值得注意的是,在基准测试的 12 个实例上,MATE 找到了新的最知名的解决方案。
3.从基准测试的角度来看,我们为VRPSPDTW引入了一个新的实例集,它可以作为该领域新的、更具挑战性的基准测试。与现有的合成实例相比,新实例来源于京东物流的实际应用,规模更大。还报告了MATE对新基准的评估结果。
摘要:
由于其在现代物流中的广泛应用,在过去十年中,具有同时取件交付和时间窗口的车辆路径问题(VRPSPDTW)引起了许多研究兴趣。由于VRPSPDTW是NP困难的,精确方法仅适用于小规模实例,因此通常采用启发式和元启发式。在本文中,我们提出了一种具有高效局部搜索和扩展邻域的新型记忆算法,称为MATE,以解决这个问题。与现有算法相比,MATE的优势在于两个方面。首先,由于其新颖的初始化过程、交叉和大步长算子,它能够更有效地探索搜索空间。其次,由于其复杂的恒定时间复杂性移动评估机制,它在本地开发中也更有效。公共基准的实验结果显示MATE优于所有最先进的算法,特别是在12个实例(总共65个实例)上找到了最著名的新解决方案。此外,还进行了全面的消融研究,以显示集成在MATE中的新组件的有效性。最后,引入了一个大型实例的新基准,该基准源于JD物流的实际应用,可以作为未来研究的新的、更具挑战性的测试集
15. Transshipment Vehicle Routing with Pickup and Delivery for Cross-Filling
使用了遗传算法框架。生成染色体-交叉-突变-最佳结果-适应度。 绩效评估
- 转运车辆路线,带提货和交付以进行交叉填充
- AB Distribution centers (DCs) typically receive orders from the customers (mostly retail stores) located in their vicinity and deliver the ordered goods the next day morning. To maintain high item fill rate, DCs have to hold a high level of inventory, which will increase inventory cost. As an alternative, cross-filling is that, after closing the daily order receipt, DCs exchange surplus items during the night to reduce the shortage. The economic justification of such cross-filling will depend on the tradeoff between extra transshipment and handling cost versus saved shortage cost. In this paper, as an extension of Rim and Jiang, 2019, vehicles are allowed to drop and pick up items at the intermediate DCs in the route. We present a genetic algorithm to determine the routes and amount to pick up/drop at each DC to minimize the total cost.
- AU Rim, Suk-Chul
Vu, Hang T. T.- 出版商:Mathematical Problems in Engineering(出版时间短)
- 出版商处原文:https://doi.org/10.1155/2021/6667765
摘要:
配送中心 (DC) 通常接收来自附近客户(主要是零售店)的订单,并在第二天早上交付订购的货物。为了保持较高的商品填充率,配送中心必须保持高水平的库存,这将增加库存成本。作为替代方案,交叉填充是指在关闭每日订单收据后,DC在夜间交换剩余物品以减少短缺。这种交叉填充的经济合理性将取决于额外转运和处理成本与节省的短缺成本之间的权衡。在本文中,作为 Rim 和 Jiang, 2019 的延伸,允许车辆在路线的中间 DC 上下车和拾取物品。我们提出了一种遗传算法来确定每个DC的路径和拾取/下降量,以最大限度地降低总成本。
16. A hyper heuristic for the green vehicle routing problem with simultaneous pickup and delivery

关于VRPSPD和绿色VRPSPD的相关资料。公式。初始解的最近邻域搜索启发式-邻里结构-扰动-邻域结构。 HH-ILS算法。测试小型和中大型实例。数学公式的性能。
- 同时取货和送货的绿色车辆配送问题的超启发式方法
- AB This paper studies the green vehicle routing problem with simultaneous pickup and delivery (G-VRPSPD). It aims to minimize fuel consumption costs while satisfying customer pickup and delivery demands simultaneously. The fuel consumption is directly proportional to green house gas emissions. We mathematically formulate the problem, and develop a hyper-heuristic (HH-ILS) algorithm based on iterative local search and variable neigh-borhood descent heuristics to effectively solve the problem. Extensive computational experiments are conducted to analyze the impact of the G-VRPSPD and the HH-ILS. We investigate the effect of green objective function on total fuel consumption cost by comparing the G-VRPSPD with the VRPSPD. We perform comparative analysis to investigate the performance of HH-ILS. We also conduct sensitivity analysis to investigate the performance of neighborhood structures, hyper heuristic and local search. The results show that the green objective function has a significant effect on total fuel consumption cost. The HH-ILS algorithm yields competitive results when compared with the mathematical formulation and the state-of-the-art heuristics in the literature.
- EA JAN 2021
- AU Olgun, Busra
Koc, Cagri
Altiparmak, Fulya- 出版商处原文:https://doi.org/10.1016/j.cie.2020.107010
摘要:
本文研究绿色车辆配送问题同时取货和送货(G-VRPSPD)。它旨在最大限度地降低油耗成本,同时满足客户的取货和交付需求。燃料消耗与温室气体排放成正比。我们从数学上表述了这个问题,并开发了一种基于迭代局部搜索和可变邻域下降启发式的超启发式(HH-ILS)算法来有效地解决问题。进行了大量的计算实验来分析G-VRPSPD和HH-ILS的影响。我们通过将G-VRPSPD与VRPSPD进行比较,研究了绿色目标函数对总油耗成本的影响。我们进行比较分析以调查HH-ILS的性能。我们还进行敏感性分析,以调查邻域结构、超启发式和局部搜索的性能。结果表明,绿色目标函数对总燃料消耗成本有显著影响;与文献中的数学公式和最先进的启发式算法相比,HH-ILS 算法产生了有竞争力的结果。
17. A mixed integer mathematical model and a heuristic approach for two echelon location
routing problem with simultaneous pickup and delivery

公式很多
- 两阶段位置选择与同步滚动分布车辆路径问题:混合整数数学模型与启发式方法
- AB This study considers Two Echelon Location Routing Problem with Simultaneous Pickup and Delivery (2E/LRP-SPD). In a two-echelon distribution network consisting of factories, warehouses and customers, the aim is to determine which facilities will be opened in which candidate regions and routing activities to be carried out among them. Routing activities include distributing and collecting activities. While distributing activities are performed from primary facilities (factory) to secondary facilities (depots) and secondary facilities to customers, collecting activities are done from customers to the secondary facilities and from secondary facilities to primary facilities. We propose a two-index node based mixed integer programming formulation for the 2E-LRPSPD. As the problem is in NP-Hard problem class, a constructive heuristic algorithm based on Clarke-Wright algorithm is developed to solve medium- and large- size problems. The performance of the heuristic approach is investigated on test instances derived from literature. Computational results show that heuristic algorithm gives good quality solutions for medium- and large-size instances in a very short computation time. Thus, the contribution of this study to the literature is to present an efficient mathematical model for solving small-size problems and to develop a constructive heuristic algorithm that produces very fast and high-quality solutions for medium and large-size problems.
- AU Yildiz, Ece Arzu
Karaoglan, Ismail
Altiparmak, Fulya- 出版商处原文:https://doi.org/10.17341/gazimmfd.591293
- pdf链接:pdf
摘要:
本研究, 两阶段位置选择与同步球分配工具 讨论了路由问题(2A/YS-ETDARP)。在这个问题上,目标是做工厂, 仓库和客户两阶段配送网络中成本最低 以及哪些设施将安装在哪些候选区域和每个阶段的路由活动。 是确定它将如何发生。路由活动是双向的 从一级工厂(工厂)到二级设施(仓库)和二级设施 分销给客户,从客户到二级设施和二级设施 从设施发送到主要设施的收集活动 涵盖。基于2A/YS-ETDARP的混合双索引节点解决方案 已经提出了一个整数数学模型。问题出在NP-Hard类中 克拉克-赖特解决大规模问题 基于启发式算法开发了一个基于该算法的解决方案构建器。 从文献中得到的启发式算法的性能评价 不同数据集的实验研究 ?。作为实验研究的结果,启发式算法是中间的,并且 在短时间内为大规模问题提供非常好的解决方案 已经看到已经达到了。
