阿里首发,超高质量的K8s+Docker+Jenkins硬核干货!
只有实践了才能对其有深入理解,所谓“纸上得来终觉浅,绝知此事要躬行”,本文从实践角度介绍如何结合我们常用的Docker与Jenkins,通过K8s来实现项目的自动化部署。
Kubemetes 是什么?
首先,它是一个全新的基于容器技术的分布式架构领先方案。这个方案虽然还很新,但它是谷歌十几年以来大规模应用容器技术的经验积累和升华的一个重要成果。确切地说,Kubernetes是谷歌严格保密十几年的秘密武器——Borg的一个开源版本。
k8s孕育的初衷是培育出一个组件及工具的生态,帮助大家减轻在公有云及私有云上运行应用的负担,换言之,使得大型分布式应用的构建和运维变得更加简单(当然,越简单的表面意味着越复杂的内部细节)。

由于篇幅原因,为了不避免影响大家的阅读体验,只以截图展示部分内容,详细完整版可以关注+转发后私信关键词【666】即可获得领取方式。
Kubernetes(K8s)学习笔记目录截图:



内容截图:



什么是Docker
Docker是一个开放源代码软件项目,让应用程序部署在软件容器下的工作可以自动化进行,借此在Linux操作系统上,提供一-个额外的软件抽象层,以及操作系统层虚拟化的自动管理机制。
Docker包括一个命令行程序、一个后台守护进程,以及一组远程服务。它解决了常见的软件问题,并简化了安装、运行、发布和删除软件。这一切能够实现是通过使用一项UNIX技术,称为容器。
Docker实战学习笔记目录截图:




内容截图展示:
欢迎来到Docker 世界:
1.什么是Docker
2. Docker 解决了什么问题
3. 为什么Docker 如此重要
4. 何时何处使用Docker
5.案例:"Hello World"

在容器中运行软件:
1.从Docker 命令行工具获得帮助
2.控制容器:建立一个网站的监控器
3. 已解决的问题和PID 命名空间
4. 消除元数据冲突:构建一个网站农场
5. 构建与环境无关的系统
6. 建立持久化的容器
7.清理

软件安装的简化:
1. 选择所需的软件
2. 什么是仓库
3. 查找和安装软件
4. 命令行使用Docker Hub
5.通过网站访问Docker Hub
6.使用替代注册服务器
7.镜像文件
8. 从Dockerfile 安装
9.安装文件和隔离

持久化存储和卷间状态共享:
1. 存储卷的简介
2. 存储卷的类型
3.共享存储卷
4.管理卷的生命周期
5. 存储卷的高级容器模式

网络访问:
1. 网络相关的背景知识
2. Docker 的网络
3.Closed 容器
4. Bridged 容器
5.Joined 容器
6. Open 容器
7. 跨容器依赖

隔离--限制危险:
1. 资源分配
2.共享内存
3.理解用户
4. 能力--操作系统功能的授权
5.运行特权容器
6.使用加强工具创建更健壮的容器
7.因地制宜地构建容器

在镜像中打包软件:
1. 从容器构建镜像
2. 打包Hello World
3. 打包Git
4. 审查文件系统的改动
5.Commit--创建新镜像
7.可配置的镜像属性
8. 深入Docker 镜像和层
9. 导出和导入扁平文件系统
10. 版本控制的最佳实践

构建自动化和高级镜像设置:
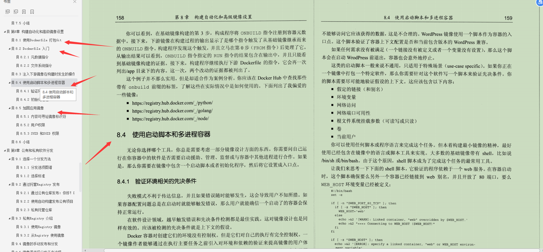
1.使用Dockerfile 打包Git
2. Dockerfile 入门
3.注入下游镜像在构建时发生的操作
4.使用启动脚本和多进程容器
5. 加固应用镜像

公有和私有软件分发
1.选择一个分发方法
2. 通过托管Registry 发布
3.私有Registry 介绍
4. 镜像的手动发布和分发
5. 镜像源代码分发工作流程

运行自定义Registry:
1. 运行个人Registry
2. 集中式Registry 的增强
3. 持久化的BLOB 存储
4. 扩展访问和延迟的改进
5.通过通知集成

Docker Compose 声明式环境:
1. Docker Compose:第一天的启动并运行
2. 用一个简单的开发环境入门
3. 一个复杂的架构:分布式系统和Elasticsearch 的集成
4. 环境内的迭代
5. 开始一个新项目:三个示例中的Compose YAML

Docker Machine 和Swarm 集群:
1. 介绍Docker Machine
2. Docker Swarm 介绍
3.Swarm 调度
4. Spread 算法
5. 用过滤器调整调度
6.BinPack 和随机调度算法
7.Swarm 服务发现

什么是Jenkins?
Jenkins 是一个开源的、提供友好操作界面的持续集成(CI)工具,起源于Hudson(Hudson是商用的),主要用于持续、自动的构建/测试软件项目。
Jenkins持续集成入门到精通:


内容截图展示:
一:持续集成及Jenkins概述
- 瀑布模型与敏捷开发
- 持续集成的组成
- Jenkins概述

持续集成及Jenkins介绍

什么是持续集成
二:Jenkins安装和环境配置
- Gitlab搭建和配置
- Jenkins安装和插件安装
- Jenkins权限管理
- Jenkins凭证管理
- Jenkins+Maven配置

Jenkins安装和持续集成环境配置

Gitlab代码托管服务器安装
三:Jenkins+Web项目持续集成
- Jenkins创建流水线项目
- Jenkins流水线脚本语法
- 常用的Jenkins构建触发器
- Jenkins整合SonarQube代码审查
- Jenkins整合Email完成构建结果发布

Jenkins构建Maven项目

四:Jenkins+Docker+SpringCloud微服务项目持续集成
- Docker基础
- Dockerfile脚本构建Docker镜像
- Docker私有仓库Harbor安装和使用
- Jenkins集群部署SpringCloud微服务

Jenkins+Docker+SpringCloud微服务持续集成

五:Jenkins+Kubernetes+SpringCloud微服务项目持续集成
- Jenkins分布式主从架构
- Jenkins与Kubernetes整合
- Jenkins+Kubernetes完成微服务项目分布式构建

Jenkins的Master-Slave分布式构建

获取方式:关注+转发后,在我的主页私信【666】就能获得这三份笔记的领取方式哦。
