985北京航空航天大学软件考研改考!数据结构+软件工程+操作系统
发布时间
阅读量:
阅读量

北京航空航天大学是一所知名的985大学,计算机学科评估A,软件工程学科评估A+,计算机实力在985大学中也是排名前列,是国内计算机学科很强的大学。
前段时间,北京航空航天大学发布了一则通知:

http://soft.buaa.edu.cn/info/1123/7152.htm
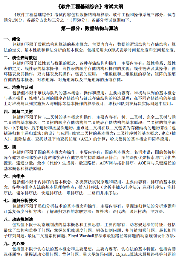
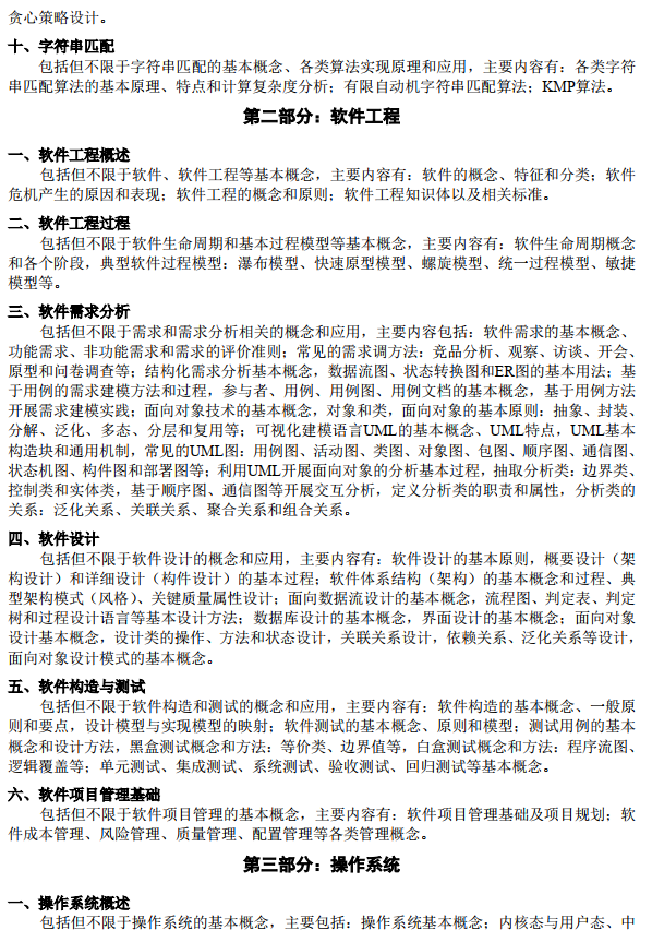
是软件学院列出了今年991软件工程基础综合的考试大纲。我们来看一下内容:



可以看到,现在991考三门,分别是数据结构+软件工程+操作系统。仅仅看今年的考试大纲是不知道是否有变化的,因此我们看一下去年的招生目录:
北京航空航天大学22考研招生目录








http://yzb.buaa.edu.cn/xlss/zymlcx.htm
可以看到,软件学院一共有两个专业,软件工程学硕和电子信息专硕,专业课考试科目都是991 数据结构与C语言程序设计。
那么,今年北航软件学院今年考研的变化就是——991 数据结构与C语言程序设计 改为了 991软件工程基础综合,实际考试科目为数据结构+软件工程+操作系统。
两门改考三门,虽然没改408,但是今年北航软件学院今年计算机考研也变难了。但是作为一所软件工程A+的大学,软件工程学科评估已经到达顶级,变难也是非常合理的。




**
**
您还可以在以下平台找到我们


你点的每个在看 ,我都认真当成了喜欢
全部评论 (0)
还没有任何评论哟~


