计算机毕业设计Springboot高校体育场馆预约管理系统 Springboot高校体育设施预订管理系统 Springboot大学运动场地预约系统
计算机毕业设计Springboot高校体育场馆预约管理系统004j9ry4
(配套有源码 程序 mysql数据库 论文)本套源码可以先看具体功能演示视频领取,文末有联xi 可分享
随着高校体育场馆的建设和使用需求的不断增加,传统的人工预约方式已经无法满足师生们的需求。为了提高体育场馆的利用率,减少人工管理的复杂性,开发一个基于Springboot的高校体育场馆预约管理系统显得尤为重要。该系统旨在通过信息化手段,实现体育场馆的在线预约、管理和统计分析,提升用户体验和管理效率。
文档的重要内容
本系统主要包括以下几个功能模块:
用户注册与登录 *
用户可以通过注册功能创建账户,并通过登录功能进入系统。
场馆信息管理 *
系统提供场馆信息的展示,包括场馆名称、位置、可用时间段等详细信息。
预约管理 *
用户可以在线查看场馆的可用时间,并进行预约操作。
系统支持预约的修改和取消功能。
预约记录查询 *
用户可以查看自己的预约记录,了解预约的详细信息和状态。
通知与提醒 *
系统会在预约成功、预约即将开始等情况下,通过邮件或短信方式提醒用户。
统计分析 *
系统提供场馆使用率、预约情况等数据的统计分析功能,帮助管理者了解场馆的使用情况。
系统设置 *
管理员可以通过系统设置功能,配置场馆的开放时间、预约规则等参数。
功能总结
本系统通过用户注册与登录、场馆信息管理、预约管理、预约记录查询、通知与提醒、统计分析和系统设置等功能模块,实现了高校体育场馆的在线预约和管理。系统不仅提高了场馆的利用率,还简化了管理流程,为用户提供了便捷的预约服务。
注:完成的毕业设计程序以下面的的环境软件、功能图和界面为准。
系统所需要的环境软件:idea、eclipse+mysql5.7、8.0+Navicat+JDK1.8+tomcat7.0
3.3系统用例图
在设计系统的过程中,用例图也是系统设计过程中必不可少的模型,如果说系统的结构图可以简洁明了的表示出系统的有关功能模块,那么用例图则可以更为细致的,结合系统中人员的有关分配,能够从细节上描绘出系统中有关功能所完成的具体事件,确切的反映出某个操作以及它们相互之间的内部联系。
其中参与者就是和系统能够发生交互的外在实体,一般可以指系统的某个用户。一个用例图就能对应出系统中的一个功能过程,系统中完整的功能都是由许多不同的用例图所组成的。
系统用例图如图3-1、图3-2、图3-3、图3-4所示。

图3-1 管理员管理用例图

图3-2 登录管理用例图

图3-3 用户用例图

图3-4 管理员用例图
3. 4流程图设计
流程图是用具体的图形符号和相应的线条来表示系统执行的整个过程。因为这种图可以很容易地描述系统的一系列过程,所以它的所有图形符号都是比较关键的,基本上一个图形符号可以表示一个过程的一个步骤。流程图不仅提供了一个比较完整、全面的实施过程,而且可以发现整个团队协同设计过程中可能存在的缺陷和不足,便于在后续过程中及时对系统进行修正和改进。
通过流程图可以对系统的需求和相关流程进行分析,可以详细细分为各个部分的设计。对于设计人员来说在开发过程中要能够以流程图为基础,能够快速的提高自己的逻辑思维,并且也能够指导后续的操作在系统设计中最重要的部分就是程序的设计,然后具体的编写程序,流程图是设计过程中的重要工具,下面是流程图的部分设计。
3. 4****.1 登录流程图****
登录流程是该系统的第一个流程,登录的第一步是输入账号、密码登录,系统会验证账号与密码是否正确,正确时系统会判断账号类型再进入不同的后台;不正确时,会返回到登录的第一步,输入用户重新执行登录流程。该流程如图3-5所示。

图3-5登录流程图
3. 4****.2 添加新用户流程图****
添加新用户的流程是先查询新用户名是否已存在,如已有该用户名,需重拟用户名并同时输入新用户的其它信息,添加新用户到数据库时会先验证数据是否完整,信息都正确且完整时,返回并刷新用户列表;信息不正确时,会返回输入信息的那一步。该流程如图3-6所示。

图3-6添加新用户流程图
第四章 系统概要设计
4.1系统设计原理
设计原理,是指一个系统的设计由来,其将需求合理拆解成功能,抽象的描述系统的模块,以模块下的功能。功能模块化后,变成可组合、可拆解的单元,在设计时,会将所有信息分解存储在各个表中,界面不会显示所有定义的字段。在设计时,会有几大要求,抽象、模块化、信息隐藏、耦合低、内聚等特性,本系统的设计也符合以上几大特性。制作和显示流程都属于程序员需要分析研究的一部分。每个模块都是相对独立的,系统前台不显示账号操作权限范围外的信息。
4.2功能模块设计
该章节的功能模块设计,只是大概描述了系统的所有功能模块,将功能按权限来讲解。系统总体结构图如图4-1所示。

图4-1 系统总体结构图
4.3 数据库设计
4.3.1数据库设计原则
学习程序设计,如果想要了解数据库管理系统或者是按照系统接口的要求制作的,就必须创建一个数据库管理系统模型,用来存储数据,这样在进行应用程序编程的过程中,就不需要加载操作系统页面的信息,从而提高整个系统的工作效率。在数据库管理系统中承载着众多的数据,应该说,一个管理信息系统的建设中心和基地,也为建设管理信息系统和信息管理系统提出了新的查询、删除、修改和操作功能,使管理信息系统建设可以快速查询需要的数据,而不是直接从代码中查找。信息库管理系统由各个组成部分的信息表按照具体的方法进行准确的归并、排序和组成信息库管理系统。
4.3.2数据库E-R图设计
E-R图即实体-联系图,主要作用是提供了解显示数据类型存在的联系的途径,是藐视现实世界的概念模型,其关键要素是实体型、属性、联系。以下是本系统主要的E-R图如下所示。
用户信息E-R如图4-2所示。

图4-2 用户信息E-R图
体育场馆E-R如图4-3所示。

图4-3体育场馆E-R图
场馆签退E-R如图4-4所示。

图4-4场馆签退E-R图
场馆签退E-R如图4-5所示。

图4-5场馆签退E-R图
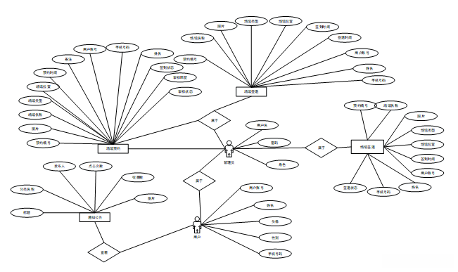
高校体育场馆预约管理系统总体E-R如图4-6所示。

图4-6高校体育场馆预约管理系统总体E-R图
5.1前台用户功能的实现
当用户打开系统的网址后,首先看到的就是首页界面。在这里,用户能够看到高校体育场馆预约管理系统的导航条显示首页、体育场馆、公告信息、个人中心。系统首页界面如图5-1所示:

图5-1 系统首页界面
在注册流程中,用户在Vue前端填写必要信息(如用户账号、密码等)并提交。前端将这些信息通过HTTP请求发送到Java后端。后端处理这些信息,检查用户名是否唯一,并将新用户数据存入MySQL数据库。完成后,后端向前端发送注册成功的确认,前端随后通知用户完成注册。这个过程实现了新用户的数据收集、验证和存储。如图5-2所示:

图5-2 用户注册界面
下面是用户注册关键代码:
