SSM养老智慧服务平台-计算机毕设 附源码 32677
SSM养老智慧服务平台
摘 要
随着人口老龄化程度的加深, 养老问题已成为全球关注的重要议题. 在社区养老服务领域, 传统的养老模式已难以适应社会发展需求, 因此有必要建立起更加高效、多元化的养老服务管理体系. 养老智慧服务平台是一种运用信息技术手段提供的新型服务系统. 该平台借助互联网技术、大数据分析等先进手段实现全方位服务覆盖与高效管理.
该养老智慧服务平台提供了多种功能模块, 包括但不限于: 用于查看房间信息, 提交入住申请, 完成入住登记, 实现房间分配, 管理护工请假, 管理老人请假, 上传健康档案, 记录病历档案, 管理药品信息及出入库流程. 平台还具备记录外出报备与事故记录等功能. 管理员则全面负责确保系统安全运行的同时实现高效管理与维护. 他们还拥有对后台操作的完全权限, 以确保系统的正常运转
借助MySQL技术, 我们得以将Web技术和数据库系统有机地结合起来, 从而使得该平台能够全面高效地完成所有相关任务
关键词**:** 养老智慧服务平台;ssm框架;Mysql
SSM Elderly Smart Service Platform
Abstract
As population aging becomes more intensified, elderly care issues have increasingly emerged as a significant challenge globally. Within community-based elderly care services, conventional models have long fallen short of societal requirements. Consequently, establishing an advanced and multifaceted elderly care service management system becomes imperative. The elderly smart service platform represents an innovative approach to providing senior citizen welfare through technological means. By integrating internet technology with big data analytics and other relevant tools, this platform ensures comprehensive coverage and efficient delivery of all senior welfare services.
This elderly smart service platform offers a wide range of functionalities such as room information retrieval check-in functionality registration for room allocation handling nursing staff's leave elderly care staff's leave health data management as well as medical file organization. The platform is dedicated to providing integrated management for community elderly care services encompassing medication data security medication storage management meal record keeping service record documentation handling incident record tracking and patient visit documentation. System administrators are tasked with secure handling of user data efficient processing of system operations oversight of backend processes to ensure uninterrupted service delivery while maintaining complete control over all operational aspects.
By introducing MySQL, we can effectively integrate the web and database, thereby better completing all tasks of the elderly smart service platform. In this way, both the login authentication of management personnel and the relevant information obtained from the network can be effectively saved through the storage and processing of MySQL. Our design focuses on details and ensures the efficiency, flexibility, and adaptability of the system to various environments. It is easy to understand, easy to use, and has high fluency and clarity. Through our research, our product not only enhances users' understanding of community elderly care service management, but also facilitates smoother information flow in this field. In addition, our product also has a good user experience, simple and easy to use.
Keywords: Elderly smart service platform; SSM framework; MySQL
目 录
1 系统概述
1.1 研究背景
1.2 课题意义
1.3 国内外研究现状
1.4 论文结构安排
2 系统开发环境
2.1 ssm框架
2.2 JAVA语言
2.3 MySql数据库
2.4 Vue.js 主要功能
3 需求分析
3.1技术可行性
3.2经济可行性
3.3操作可行性
3.4系统功能需求分析
3.5系统用例分析
3.6系统流程和逻辑
4系统概要设计
4.1 概述
4.2 系统架构
4.3. 数据库设计
4.3.1 数据库实体
4.3.2 数据库设计表
4.4 数据表
5 系统详细设计
5.1前台功能模块
5.1.1 前台首页界面
5.1.2 用户注册界面
5.1.3 用户登录界面
5.1.4老人信息界面
5.1.5养老资讯界面
5.1.6房间信息界面
5.1.7会员用户个人中心界面
5.2管理员功能模块
5.2.1登录界面
5.2.2房间信息管理界面
5.2.3房间分配管理界面
5.2.4系统管理界面
5.2.5资源管理界面
5.3护工功能模块
5.3.1登录界面
5.3.2护工请假管理界面
5.3.3餐饮记录管理界面
6 系统测试
6.1系统测试目的
6.2系统测试概述
6.3测试结果
结论
致 谢
参考文献
1 系统概述
1.1 研究背景
伴随着科技的迅速发展
随着人类生活质量的不断提升,社会对养老保障的需求日益增长,为此,完善的社会养老服务体系已成为时代发展的必然要求
1.2 课题意义
养老智慧服务平台的研究背景与意义凸显了其在提升养老服务质量的同时解决了服务短缺问题,并推动老龄产业发展的同时提升了老年人生活质量。该研究不仅在理论层面上提供了新视角,在实践中也展现了显著的社会效益。
提高养老服务的质量和效率:养老智慧服务平台通过科学整合社区资源,并精准配置养老服务内容与方式, 从而实现养老服务的个性化与差异化的服务供给, 进一步优化配置社会资源, 提升服务质量与运营效能。
2. 有效破解养老服务供给不足难题:长期以来一直是制约社区养老发展的关键因素——养老护理人才数量与需求之间存在失衡。借助'养老智慧平台'这一创新性举措,在运用互联网技术开展线上线下相结合的服务模式下,在保障服务质量的同时有效提升服务效率和运营效益,并最终实现养老护理人才的有效配置和合理利用。
推动老龄产业的发展:通过建设养老智慧服务平台可以获得新的发展机遇。通过整合社区资源构建养老服务供应链能够形成专业化运营且规模化的养老服务从而助力老龄产业的发展
4. 改善老年居民的生活质量:养老智慧服务平台可提供多元化、便捷式的养老服务方案, 满足老年居民在不同生活阶段及个性化需求下的各类养老服务. 通过实现服务网络的全覆盖及高效运营, 可切实提升老年居民的生活质量, 从而增强其幸福感与获得感.
1.3 国内外研究现状
(1)我国养老智慧服务平台现状
我国养老机构的信息化建设起步相对滞后,并呈现出较为缓慢的发展态势。目前市场上的绝大多数软件都是针对解决某一个具体应用场景而设计开发的,在服务养老机构时往往显得力不从心。能够满足养老机构全面信息化需求的产品种类相对匮乏;这使得许多养老服务 software 系统之间缺乏整合与协调,在一定程度上造成了信息孤岛现象;与此同时各级政府在信息系统建设和资金投入方面仍存在明显不足的现象;这种现状对各地的信息化进程和发展带来了较大的制约作用。
(2)国外养老智慧服务平台现状
国外各地的养老服务机构各有特色,在保护老人隐私权、提供良好的居住环境以及丰富老人的精神文化生活等方面都给予充分重视,并非仅仅局限于满足基本的生活需求。特别是在发达国家地区,则更是将对养老这件事的重要性看得异常突出——大量财政资源用于发展本国养老服务体系,在经济总量中占比相当高的一环。值得注意的是,在这些国家中法国更是达到了一个特殊的比例——其政府年度财政支出中有三分之一直接用于老年人福利体系建设,请问这是不是一种力度之巨?
现代高科技产品在国际养老院管理中的应用逐渐深化,通过引入自动化监控管理系统,不仅能够提升管理效能,还能够优化服务品质.该系统采用一人一卡制度,确保每位入住老人的信息存档完整.当按下身上的按钮标签时,触发报警装置,或在长期异常静止状态下,监护系统通过读取卡片信息即可确定老人的具体位置.这种设置不仅能够有效保护老人的安全,还能实现对他们的全程监管.此外,该养老院采取智能化管理模式后,在不降低服务质量的同时实现运营成本最小化.这种模式无疑将为社会及企业的发展带来积极促进作用.通过电子化看护模式取代传统的人员看护方式,既减少了不必要的打扰,又能在老人有紧急需求时提供及时响应的服务.
1.4 论文结构安排
基于前期阶段的文献调研与同行学术成果的深入学习,《本SSM养老智慧服务平台论文》将系统地探讨并构建若干个章节的部分。
第1章 交代项目的背景、目的。
第2章 介绍了系统开发的相关技术。
第3章 对系统的需求展开分析。
第4章 阐述了系统的总体设计。
第5章 详细阐述了SSM养老智慧服务平台的各项核心功能及其实现过程,并主要基于技术性较强的功能模块完成了相应的功能开发与实现工作
第6章 罗列了部分系统调试与测试的记录。
第7章 介绍了SSM养老智慧服务平台的结论。
2 系统开发环境
本系统基于B/S架构进行设计,并选择Java作为主编程语言进行开发。前端将使用Vue.js这一渐进式JavaScript框架进行开发,并通过Vue-Router实现动态路由功能,并结合Vuex进行全局状态管理。同时采用Ajax技术建立前端与后端的数据交互渠道,并利用Element UI组件库构建高效的前端页面结构。后端系统将基于SSM框架进行模块化设计,并引入MyBatis技术和Redis数据库解决方案来提升系统的性能。
2.1 ssm框架
SSM 框架由 Spring、Spring MVC 和 MyBatis 这三个组件构成,它是 JavaWeb 开发领域中被广泛采用的一种主流框架.接下来将详细阐述 SSM 框架中的各个核心组件.
作为现代软件开发中的常用工具之一,Spring是一款轻量级且集成了控制反转和面向切面编程技术的IoC框架。该框架整合了多种实用功能模块,并支持诸如依赖注入、事务管理以及数据访问等功能。借助IoC容器机制来管理和协调对象生命周期以及各组件之间的依赖关系,从而让开发者能够将主要精力集中在业务逻辑的设计与实现上。
Spring MVC遵循Spring框架的设计理念,在Web应用开发领域具有重要地位。该技术体系基于MVC(Model-View-Controller)设计模式,并将整个应用系统划分为模型层、视图层和控制器层三个主要结构层次。通过支持灵活的请求处理机制、表单验证以及数据绑定等功能特性, SpringMVC显著提升了编程效率与系统扩展性;其核心优势在于简化了应用开发流程并增强了代码复用能力;同时该技术体系还提供了完善的调试工具支持与性能监控功能;通过合理配置与参数调优; SpringMVC能够有效提升系统的响应速度与稳定性;从而帮助开发者快速构建功能完善且易于维护的Web应用系统
该框架提供了一种持久层架构方案...用于实现与数据库之间的交互,并通过XML或注解方式配置SQL语句生成及数据映射关系。该框架还提供了便捷的API接口,并能够实现高效的数据库操作流程。
SSM框架的主要优势在于它整合了Spring的IoC、AOP特性、Spring MVC的灵活请求处理机制以及MyBatis的简洁数据库操作功能。这种组合方式使开发者能够更有效地进行Web应用程序开发,并显著提升开发效率与代码质量。此外,SSM框架还具备良好的可扩展性和灵活性特点,在项目需求发生变化时可通过功能定制与功能扩展来满足具体应用需求。
总体而言,SSM框架作为成熟的Java Web框架,在稳定性和广泛应用方面表现突出。它整合了Spring、Spring MVC和MyBatis等技术组件,并提供了全面的解决方案。无论是小型还是大型项目开发,都可以依赖SSM框架来实现高效可靠的应用后端服务。
2.2 JAVA语言
在计算机程序开发领域中,Java语言被视为一种非常重要的应用软件。其突出表现为性能优越且广泛应用于多个领域,在软件应用范围内具有较大的灵活性与多样性。从技术专业角度而言,Java程序的应用具有极强的实用性特点这是因为与传统的C/C++语言相比它并未发生根本性的基础结构变化也就是说其语法体系较为简单稳定,并且以C语言为其基本参考对象因此使得程序开发相对便捷的同时还能够有效提升系统设计的基础功能水平因而赢得了众多程序员的喜爱
在此前开展系统设计与开发研究的过程中我们发现Java语言之所以能在市场中获得更多的用户好评与其强大的兼容性密不可分也就是说它能够集多种语言的独特优势于一身因此可以说无论是在哪一个程序开发项目中Java语言都是不可或缺的重要工具当程序员进行代码改动时即便改动一个简单的字母也能够形成一种特定的功能完整的Java程序这种独特的优点
此外Java源程序展现出的高度可移植性这一特点不仅使其能够在不同平台间顺利运行还能与其他类型程序兼容并能无缝整合到各种系统的环境中运行其运行过程中的安全性也非常出色能够保障用户在网络环境下的正常操作基于这种高度可移植性的优势开发者便无需为频繁更换编程环境而浪费宝贵的时间这正是其难得的优势所在
2.3 MySql数据库
Mysql语言展现出极强的灵活性特征,在其架构设计上极为直观简洁的同时却能高效可靠地存储海量数据并完成各种复杂操作从而使其成为最常用的一种数据库系统。在编程领域中MySQL数据库扮演着至关重要的角色它提供了高效的查询服务并且展现了极强的灵活性与强大的功能特性同时支持的语言接口更加友好易用。
数据流程分析是一种整合数据存储、更新与管理功能的整体过程,并不仅限于计算机领域而是超越这一限制形成更为复杂的体系结构,在这一过程中需要应用多种技术支持。此外,数据库管理系统能够更有效地实现对数据的全面维护与更新能力,并且确保其安全性得到充分保障。基于Mysql的强大功能,在系统开发过程中我们主要依赖其特性来实现对数据库的高效管理。
2.4 Vue.js 主要功能
Vue.Vue作为一种持续优化用户体验的技术框架,在架构设计上进行了改进与完善。它凭借其简单的基础结构与易于使用的特性吸引了大量开发者;同时其核心组件库着重于视觉呈现层的设计,并通过强大的生态系统支持了多种开发场景。基于其强大的功能特点,在开发者能够充分释放创造力的同时也能够通过灵活配置快速搭建出高质量的一站式服务应用。
Vue.js 主要致力于通过最小化依赖关系实现对数据的有效绑定,并同时支持多种视图组件的形式化转换。
虽然并不是一个完美的框架,但它依然具有诸多优势并值得深入学习。其视图层设计使其更加直观易于使用,并且能够与现有组件或库无缝集成。这将显著提升开发效率。
3 需求分析
3.1技术可行性 ****
Windows操作系统是该平台的核心功能,在运行效率上能够轻松应对普通网站的web服务器任务;此外,在技术应用上也采用了当前最主流的方式,并且在适应性方面表现出了极强的能力。
本系统采用Java语言进行开发,并集成MySQL数据库。具备高效的事务处理能力,并通过配置参数调节功能实现灵活配置。应对多种实际需求场景。确保网络运行的稳定性和可靠性。最终达到了预期的效果
(1)硬件可行性分析
设计系统管理和信息分析时,并不需要特殊的计算机配置。相反地,则要求这些系统和分析工具能够在正常状态下运行起来,并且还要具备基础的代码开发能力以及网页设计的需求。然而,在搭建平台的过程中,则需要注意服务器端的安全防护措施以及整个网站运行的顺畅性。以达到最佳的性价比;
(2)软件可行性分析
基于云计算技术构建的一套先进系统
通过系统性的可行性评估后得出结论
3.2经济可行性
在开发养老智慧服务平台之前,我们经过对市场调研和其他相关管理系统的研究并未产生任何费用.力求完成所有任务,并积极寻求导师及同学的帮助.遇到困难时,我们也会尽力而为.因此,开发养老智慧服务平台从经济角度来看是完全可行的,也不需要投入任何资金
基于Java及Mysql数据库体系下开发的应用系统能够支撑一个更为完善的平台,并且该系统的开发投入较低投入,并且能够适应一般性的应用需求。
3.3操作可行性
经过优化后推出的养老智慧服务平台,在用户体验方面同样表现出色。无论管理者还是普通用户,在使用该平台时都能便捷地接入系统,并无需担心无法准确获取或处理所有数据。此外,该平台还提供了直观友好的操作界面,并且为各类功能模块设计了独立的功能区域。通过友好简洁的操作界面和快速响应的设计方案,我们的平台既适合新手也能快速上手,并能为其日常运营提供了便利
3.4系统功能需求分析
SSM养老智慧服务平台的系统设计与实现旨在为管理员提供更为便捷的操作界面以管理社区老人服务相关的各类数据与此同时也为用户提供了一个网络化服务窗口允许其通过网页系统随时获取社区养老服务的相关信息平台包含但不限于首页交流论坛通知公告养老资讯房间信息护工介绍以及活动信息等模块使得使用者在获取所需信息时更加高效便捷平台不仅能够大幅缩短相关信息检索的时间成本还最大限度地降低了查找过程中的冗余步骤从而提升了整体的服务效率
探讨SSM养老智慧服务平台的设计方案与实施路径的研究目的是为了提供一个界面设计直观、操作流程便捷以及系统运行平稳的智能化社区养老服务系统架构。该平台主要分为注册会员、护工及管理员三个核心角色群体
1、注册会员管理模块:
(1)用户注册登录:游客可随时进入系统,并对系统中的相关信息浏览。若需完成入住房质申请、入住房质登记等操作,则需先登录账号;若未拥有账号,则可注册新用户进行相关操作;同时游客可通过"我的账户"按钮对个人资料及操作记录进行管理。
访问养老智慧服务平台的主页面:其中包括以下几个主要板块:首先是通知公告栏;其次是养老服务资讯版块;然后是房间信息管理区;最后是个'个人中心'功能集成了多个服务子功能:如老人信息录入界面,"入住申请"在线模块,"入住登记"电子表格区,"房间分配"智能匹配系统,"老人请假记录"历史查询表,"健康档案查询"入口以及"病历档案查询"特色栏目,还有针对老年人日常生活的"餐饮记录查询"历史菜单整理,以及预防老年人摔倒等安全问题的"事故记录查询"报警系统和案例追踪功能,最后还有专门用于展示老年人日常活动情况的'访案记录查询'特色展示区域,此外还有一个便于老年人保存个人重要资料的'收藏夹'服务入口
在操作界面中选择"通知公告"菜单项后方能进入系统网站的通知中心页面,在此页面上可浏览网站发布的信息以及联系方式等各类信息
通过点击位于前台的“养老资讯”按钮访问该列表。系统支持通过输入关键词快速检索相关养老资讯信息。此外,用户还可以对所查看的养老资讯内容进行评论、收藏以及点赞等互动操作。
房态信息:房主可以通过本页面浏览房态详情。当用户搜索到自己感兴趣的房态详情时,即可深入查询相关信息。该页面不仅提供了详细的信息展示,还为用户提供收藏、点赞等功能
我的账户:进入操作界面后,在'用户'选项卡下方找到并点击'我的档案'选项,在线服务功能中可以选择添加修改项并管理自己的账号信息、密码设置以及收藏内容等信息
(7)个人中心:当用户访问前台并点击“个人中心”时,在线系统会自动展示一系列可管理服务项目清单。这些项目包括但不限于:个人首页维护与配置;老人信息归档与查询;住院申请受理流程;住院登记处理功能;房间分配规划与优化;老人请假安排与跟踪;健康档案建立与维护;病历资料查询与整理;餐饮记录统计与分析;事故事件追踪记录以及访案事件跟进机制等基础服务项目。其中一部分功能具体包括:可自行更新个人信息资料及健康档案内容;具备办理入院手续及住院登记的功能;可随时查看并调整所分配房间情况;提供及时新增或变更请假安排的可能性;对于病历相关材料及其它特殊事项则需通过系统指定模块进行操作处理,并能方便地检索已保存的各项重要记录数据。
2、护工用户管理模块:
(1)注册登录:护工用户可以输入用户名+密码进行注册登录。
访问养老智慧服务平台的首页页面:包括核心数据如老人信息(即老人详细资料)、房间安排(即居住环境)、护理人员休假申请(即护工请销假)、健康及病历档案(即医疗相关资料)、饮食与外出记录(即生活起居追踪)、事故与案件记录(即安全事件登记)等各项管理事项。
我的账户:在前台操作时,在前方界面中找到并点击后方的"个人中心"区域中的"我的账户"选项。该功能允许用户对个人资料、设置密码以及自己收藏的信息进行详细信息管理。
护工点击"老人信息"后可完成详细查看,并可通过该功能完成老人信息的添加管理。
当护工点击"房间信息"时, 可查看房间详细信息, 并可实现信息的增删改查管理功能
护工请假功能:护工在系统中登录后点击"护工请假"按钮,录入所需的信息包括护工用户名称及操作人员姓名,并提交相应的请假申请.系统将提供请假信息的审核与查看功能.
(7)健康档案:护工在点击“健康档案”可以对健康档案进行详情查看。
护工在执行点击操作时访问并查看病历档案的详细信息,并且系统允许其下载这些文件。
护理人员通过单击"餐饮记录"按钮即可查看关于"餐饮记录"的具体信息。同时提供该类数据的新增功能。
当护工点击"外出报备"时,可对外出报备信息进行详细核对.该系统具备新增外出报备记录以及审核现有信息的功能.
事故记录:详细记录老人的各项活动情况,并特别关注常见的跌倒、滑倒等行为发生原因及后果。该系统不仅提供事故原因分析功能,还能够帮助护理人员及时发现潜在风险,并为管理层提供决策支持
(12)访案记录:护工在点击“访案记录”可以对访案记录进行详情查看。
3、管理员管理模块:
登录操作:系统管理员在后台操作台面上输入用户名及密码字段进行登录请求提交;其中用户的账号信息由数据库直接配置完成。
属于系统的用户群体:当一名系统管理员登录后,在主菜单栏中的选项中能够执行增删改查功能。
(3)房间类别管理:管理员点击“房间类别管理”菜单可以对房间类别进行管理。
系统管理员进入“房间信息管理”菜单项后即可完成对房间信息的增删改查功能
系统管理员登录后点击"入住申请管理"栏目可对入住申请进行审核相关事务并进行管理流程
在系统中选择"相关管理模块"菜单项后,在后台管理系统中完成入住信息的审核与管理。
(7)房间分配:在完成入住登记后,管理员需将恰当的房间指派给每位入住者。该系统提供相应的房间分配功能,在线管理员可根据每位入住者的具体需求以及可分配的房间资源进行合理安排。
处理护工与老人的请假请求:系统提供了相应的请假功能以供使用,在线平台能够便捷地生成相关的日程安排表,并支持多种时间段的选择与调整。后台管理人员可对所有提交的假 请申请进行审核,并完整记录每位用户的假期安排情况从而实现对护工排班表以及老年人日程安排的有效管理
(9)健康档案和病历档案:该系统具备对居民健康档案与病历档案进行存储及管理的能力。此类氨基酸主要包括居民的基本信息、健康状况以及医疗记录等内容,并因此有助于护工与医务人员开展健康管理及诊疗工作。管理员负责对居民的健康氨基酸与病历氨基酸实施管控措施;通常情况下,在线医疗平台会将这些电子文件上传至云端作为存储位置使用;这样可以确保患者隐私得到保护并防止数据泄露风险发生。
该系统支持管理养老院的药品信息及相关数据包括药名药规药量等内容管理员可负责处理这些事务此外系统还实现了药物入库存储与取出记录功能从而保障了药物的有效性和安全性
餐饮记录:归档居民的饮食需求与消费情况以便于进行管理及数据统计工作管理员可查阅该记录以掌握居民的饮食习惯与口味偏好
(12)外出申报:系统配置有外出申报功能项,在外出过程中可由家庭成员或工作人员通过系统完成申报登记。后台管理人员可对申报记录进行审核并完整记录外出状况以确保家庭成员安全并保证管理工作的顺畅推进
(13)事故记录:该系统可收集养老院内发生的各类事故详细信息,具体涉及事故发生的时间节点、地点位置以及相关参与人员的信息内容。管理人员可通过平台查阅完整的事故档案资料,并根据实际情况采取相应的纠正及优化措施。
访案记录:系统可记录亲友来的详细信息,并包含来访者的姓名、目的以及时间等细节。管理员可查阅访案记录以掌握居民之间的交往状况,并确保工作的有序开展。
系统管理(轮播图):管理员可通过系统管理功能对系统参数进行设置与调整。其中包含首页轮播图片展示区。管理员可在此模块新增、编辑以及移除图片以满足个性化需求。通过这一操作序列能够使平台整体形象更加美观完整并提升用户体验并优化信息呈现效果
系统具备管理员发布通知公告的能力, 以便向用户传达重要信息和通知. 管理员能够进行通知公告的增删改, 并确保用户及时获取相关信息.
资源管理系统包含"养老资讯"与"资讯分类"两大模块:本系统支持上述两大模块功能的实现, 为管理员提供了相应的操作权限, 使得管理员能够方便地进行数据管理和分类处理. 通过该模块的设计与实现, 管理员能够高效完成相关操作, 用户也能便捷地获取所需信息.
3.5系统用例分析
SSM养老智慧服务平台中注册用户角色用例图如图3-1所示:

图3-1注册用户角色用例图
SSM养老智慧服务平台中护工角色用例图如图3-2所示:

图3-2护工角色用例图
SSM养老智慧服务平台中管理员用例图如图3-3所示:

图3-3管理员用例图
3.6系统流程和逻辑
系统业务流程图,如图所示:

图3-4登录流程图

图3-5添加信息流程图

图3-6注册信息流程图
4系统概要设计
4.1 概述
互联网技术开创了全新的社区养老服务管理模式, 兼容多种功能模块, 无需 anywhere 在线访问即可完成服务操作. 系统还配备便捷的操作界面, 使每位使用者都能轻松处理日常事务.

图4-1 系统工作原理图
4.2 系统架构
系统架构包含多个功能模块。为此必须将这些模块按照特定顺序排列,并对每个进行细致优化以确保每个模块都能发挥其应有的作用,并最终构建出一个完美的系统架构
系统架构包含多个功能模块。为此必须将这些模块按照特定顺序排列并对其一一优化以确保每个部分都能充分发挥其应有的作用从而最终形成一个完美的系统架构
系统功能结构图,如图4-2所示:

图4-2系统功能结构图
4.3. 数据库设计
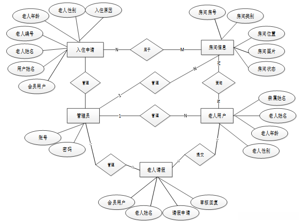
4.3.1 数据库实体

图4-3系统E-R实体关系图
4.3.2 数据库设计表
4.4 数据表
通过将E-R图转换为关系型数据库,有助于更好地理解数据间的关联性。这种关联性可以通过表格的形式来呈现,其中每个表格中都有一个独立的字段。
表accident_records (事故记录)
| 编号 | 名称 | 数据类型 | 长度 | 小数位 | 允许空值 | 主键 | 默认值 | 说明 |
|---|---|---|---|---|---|---|---|---|
| 1 | accident_records_id | int | 10 | 0 | N | Y | 事故记录ID | |
| 2 | member_users | int | 10 | 0 | Y | N | 0 | 会员用户 |
| 3 | user_name | varchar | 64 | 0 | Y | N | 用户姓名 | |
| 4 | old_persons_name | varchar | 64 | 0 | Y | N | 老人姓名 | |
| 5 | elderly_id | varchar | 64 | 0 | Y | N | 老人编号 | |
| 6 | cause_of_accident | varchar | 64 | 0 | Y | N | 事故原因 | |
| 7 | accident_records | text | 65535 | 0 | Y | N | 事故记录 | |
| 8 | create_time | datetime | 19 | 0 | N | N | CURRENT_TIMESTAMP | 创建时间 |
| 9 | update_time | timestamp | 19 | 0 | N | N | CURRENT_TIMESTAMP | 更新时间 |
| 20 | update_time | timestamp | 19 | 0 | N | N | CURRENT_TIMESTAMP | 更新时间: |
表caregiver_users (护工用户)
| 编号 | 名称 | 数据类型 | 长度 | 小数位 | 允许空值 | 主键 | 默认值 | 说明 |
|---|---|---|---|---|---|---|---|---|
| 1 | caregiver_users_id | int | 10 | 0 | N | Y | 护工用户ID | |
| 2 | name_of_caregiver | varchar | 64 | 0 | Y | N | 护工姓名 | |
| 3 | gender_of_caregivers | varchar | 64 | 0 | Y | N | 护工性别 | |
| 4 | contact_number | varchar | 64 | 0 | Y | N | 联系电话 | |
| 5 | examine_state | varchar | 16 | 0 | N | N | 已通过 | 审核状态 |
| 6 | user_id | int | 10 | 0 | N | N | 0 | 用户ID |
| 7 | create_time | datetime | 19 | 0 | N | N | CURRENT_TIMESTAMP | 创建时间 |
| 8 | update_time | timestamp | 19 | 0 | N | N | CURRENT_TIMESTAMP | 更新时间 |
表catering_records (餐饮记录)
| 编号 | 名称 | 数据类型 | 长度 | 小数位 | 允许空值 | 主键 | 默认值 | 说明 |
|---|---|---|---|---|---|---|---|---|
| 1 | catering_records_id | int | 10 | 0 | N | Y | 餐饮记录ID | |
| 2 | caregiver_users | int | 10 | 0 | Y | N | 0 | 护工用户 |
| 3 | user_name | varchar | 64 | 0 | Y | N | 用户姓名 | |
| 4 | elderly_persons_name | varchar | 64 | 0 | Y | N | 老人姓名 | |
| 5 | elderly_id | varchar | 64 | 0 | Y | N | 老人编号 | |
| 6 | catering_information | text | 65535 | 0 | Y | N | 餐饮信息 | |
| 7 | create_time | datetime | 19 | 0 | N | N | CURRENT_TIMESTAMP | 创建时间 |
| 8 | update_time | timestamp | 19 | 0 | N | N | CURRENT_TIMESTAMP | 更新时间 |
表check_in_application (入住申请)
| 编号 | 名称 | 数据类型 | 长度 | 小数位 | 允许空值 | 主键 | 默认值 | 说明 |
|---|---|---|---|---|---|---|---|---|
| 1 | check_in_application_id | int | 10 | 0 | N | Y | 入住申请ID | |
| 2 | member_users | int | 10 | 0 | Y | N | 0 | 会员用户 |
| 3 | user_name | varchar | 64 | 0 | Y | N | 用户姓名 | |
| 4 | elderly_persons_name | varchar | 64 | 0 | Y | N | 老人姓名 | |
| 5 | elderly_id | varchar | 64 | 0 | Y | N | 老人编号 | |
| 6 | gender_of_the_elderly | varchar | 64 | 0 | Y | N | 老人性别 | |
| 7 | age_of_the_elderly | int | 10 | 0 | Y | N | 0 | 老人年龄 |
| 8 | reason_for_check_in | text | 65535 | 0 | Y | N | 入住原因 | |
| 9 | examine_state | varchar | 16 | 0 | N | N | 未审核 | 审核状态 |
| 10 | examine_reply | varchar | 16 | 0 | Y | N | 审核回复 | |
| 11 | create_time | datetime | 19 | 0 | N | N | CURRENT_TIMESTAMP | 创建时间 |
| 12 | update_time | timestamp | 19 | 0 | N | N | CURRENT_TIMESTAMP | 更新时间 |
表check_in_registration (入住登记)
| 编号 | 名称 | 数据类型 | 长度 | 小数位 | 允许空值 | 主键 | 默认值 | 说明 |
|---|---|---|---|---|---|---|---|---|
| 1 | check_in_registration_id | int | 10 | 0 | N | Y | 入住登记ID | |
| 2 | elderly_persons_name | varchar | 64 | 0 | Y | N | 老人姓名 | |
| 3 | elderly_id | varchar | 64 | 0 | Y | N | 老人编号 | |
| 4 | gender_of_the_elderly | varchar | 64 | 0 | Y | N | 老人性别 | |
| 5 | age_of_the_elderly | varchar | 64 | 0 | Y | N | 老人年龄 | |
| 6 | reason_for_check_in | text | 65535 | 0 | Y | N | 入住原因 | |
| 7 | create_time | datetime | 19 | 0 | N | N | CURRENT_TIMESTAMP | 创建时间 |
| 8 | update_time | timestamp | 19 | 0 | N | N | CURRENT_TIMESTAMP | 更新时间 |
表drugs_warehousing (药品入库)
| 编号 | 名称 | 数据类型 | 长度 | 小数位 | 允许空值 | 主键 | 默认值 | 说明 |
|---|---|---|---|---|---|---|---|---|
| 1 | drugs_warehousing_id | int | 10 | 0 | N | Y | 药品入库ID | |
| 2 | drug_name | varchar | 64 | 0 | Y | N | 药品名称 | |
| 3 | drug_number | varchar | 64 | 0 | Y | N | 药品编号 | |
| 4 | production_date | date | 10 | 0 | Y | N | 生产日期 | |
| 5 | inventory_quantity | int | 10 | 0 | Y | N | 0 | 入库数量 |
| 6 | create_time | datetime | 19 | 0 | N | N | CURRENT_TIMESTAMP | 创建时间 |
| 7 | update_time | timestamp | 19 | 0 | N | N | CURRENT_TIMESTAMP | 更新时间 |
表drug_information (药品信息)
| 编号 | 名称 | 数据类型 | 长度 | 小数位 | 允许空值 | 主键 | 默认值 | 说明 |
|---|---|---|---|---|---|---|---|---|
| 1 | drug_information_id | int | 10 | 0 | N | Y | 药品信息ID | |
| 2 | drug_number | varchar | 64 | 0 | N | N | 药品编号 | |
| 3 | drug_name | varchar | 64 | 0 | Y | N | 药品名称 | |
| 4 | drug_introduction | varchar | 64 | 0 | Y | N | 药品简介 | |
| 5 | number_of_drugs | int | 10 | 0 | Y | N | 0 | 药品数量 |
| 6 | production_date | date | 10 | 0 | Y | N | 生产日期 | |
| 7 | drug_images | varchar | 255 | 0 | Y | N | 药品图片 | |
| 8 | shelf_life_to | date | 10 | 0 | Y | N | 保质期至 | |
| 9 | remarks_description | text | 65535 | 0 | Y | N | 备注说明 | |
| 10 | create_time | datetime | 19 | 0 | N | N | CURRENT_TIMESTAMP | 创建时间 |
| 11 | update_time | timestamp | 19 | 0 | N | N | CURRENT_TIMESTAMP | 更新时间 |
表drug_outbound (药品出库)
| 编号 | 名称 | 数据类型 | 长度 | 小数位 | 允许空值 | 主键 | 默认值 | 说明 |
|---|---|---|---|---|---|---|---|---|
| 1 | drug_outbound_id | int | 10 | 0 | N | Y | 药品出库ID | |
| 2 | drug_name | varchar | 64 | 0 | Y | N | 药品名称 | |
| 3 | drug_number | varchar | 64 | 0 | Y | N | 药品编号 | |
| 4 | production_date | date | 10 | 0 | Y | N | 生产日期 | |
| 5 | outbound_quantity | int | 10 | 0 | Y | N | 0 | 出库数量 |
| 6 | create_time | datetime | 19 | 0 | N | N | CURRENT_TIMESTAMP | 创建时间 |
| 7 | update_time | timestamp | 19 | 0 | N | N | CURRENT_TIMESTAMP | 更新时间 |
表elderly_information (老人信息)
| 编号 | 名称 | 数据类型 | 长度 | 小数位 | 允许空值 | 主键 | 默认值 | 说明 |
|---|---|---|---|---|---|---|---|---|
| 1 | elderly_information_id | int | 10 | 0 | N | Y | 老人信息ID | |
| 2 | member_users | int | 10 | 0 | Y | N | 0 | 会员用户 |
| 3 | user_name | varchar | 64 | 0 | Y | N | 用户姓名 | |
| 4 | contact_number | varchar | 64 | 0 | Y | N | 联系电话 | |
| 5 | elderly_persons_name | varchar | 64 | 0 | Y | N | 老人姓名 | |
| 6 | elderly_id | varchar | 64 | 0 | Y | N | 老人编号 | |
| 7 | gender_of_the_elderly | varchar | 64 | 0 | Y | N | 老人性别 | |
| 8 | age_of_the_elderly | int | 10 | 0 | Y | N | 0 | 老人年龄 |
| 9 | create_time | datetime | 19 | 0 | N | N | CURRENT_TIMESTAMP | 创建时间 |
| 10 | update_time | timestamp | 19 | 0 | N | N | CURRENT_TIMESTAMP | 更新时间 |
表elderly_people_taking_leave (老人请假)
| 编号 | 名称 | 数据类型 | 长度 | 小数位 | 允许空值 | 主键 | 默认值 | 说明 |
|---|---|---|---|---|---|---|---|---|
| 1 | elderly_people_taking_leave_id | int | 10 | 0 | N | Y | 老人请假ID | |
| 2 | member_users | int | 10 | 0 | Y | N | 0 | 会员用户 |
| 3 | user_name | varchar | 64 | 0 | Y | N | 用户姓名 | |
| 4 | elderly_persons_name | varchar | 64 | 0 | Y | N | 老人姓名 | |
| 5 | leave_application | text | 65535 | 0 | Y | N | 请假申请 | |
| 6 | examine_state | varchar | 16 | 0 | N | N | 未审核 | 审核状态 |
| 7 | examine_reply | varchar | 16 | 0 | Y | N | 审核回复 | |
| 8 | create_time | datetime | 19 | 0 | N | N | CURRENT_TIMESTAMP | 创建时间 |
| 9 | update_time | timestamp | 19 | 0 | N | N | CURRENT_TIMESTAMP | 更新时间 |
表going_out_for_reporting (外出报备)
| 编号 | 名称 | 数据类型 | 长度 | 小数位 | 允许空值 | 主键 | 默认值 | 说明 |
|---|---|---|---|---|---|---|---|---|
| 1 | going_out_for_reporting_id | int | 10 | 0 | N | Y | 外出报备ID | |
| 2 | caregiver_users | int | 10 | 0 | Y | N | 0 | 护工用户 |
| 3 | name_of_caregiver | varchar | 64 | 0 | Y | N | 护工姓名 | |
| 4 | old_persons_name | varchar | 64 | 0 | Y | N | 老人姓名 | |
| 5 | elderly_id | varchar | 64 | 0 | Y | N | 老人编号 | |
| 6 | reason_for_going_out | text | 65535 | 0 | Y | N | 外出原因 | |
| 7 | examine_state | varchar | 16 | 0 | N | N | 未审核 | 审核状态 |
| 8 | examine_reply | varchar | 16 | 0 | Y | N | 审核回复 | |
| 9 | create_time | datetime | 19 | 0 | N | N | CURRENT_TIMESTAMP | 创建时间 |
| 10 | update_time | timestamp | 19 | 0 | N | N | CURRENT_TIMESTAMP | 更新时间 |
表health_records (健康档案)
| 编号 | 名称 | 数据类型 | 长度 | 小数位 | 允许空值 | 主键 | 默认值 | 说明 |
|---|---|---|---|---|---|---|---|---|
| 1 | health_records_id | int | 10 | 0 | N | Y | 健康档案ID | |
| 2 | member_users | int | 10 | 0 | Y | N | 0 | 会员用户 |
| 3 | user_name | varchar | 64 | 0 | Y | N | 用户姓名 | |
| 4 | elderly_persons_name | varchar | 64 | 0 | Y | N | 老人姓名 | |
| 5 | elderly_id | varchar | 64 | 0 | Y | N | 老人编号 | |
| 6 | physical_information | text | 65535 | 0 | Y | N | 身体信息 | |
| 7 | create_time | datetime | 19 | 0 | N | N | CURRENT_TIMESTAMP | 创建时间 |
| 8 | update_time | timestamp | 19 | 0 | N | N | CURRENT_TIMESTAMP | 更新时间 |
表interview_records (访案记录)
| 编号 | 名称 | 数据类型 | 长度 | 小数位 | 允许空值 | 主键 | 默认值 | 说明 |
|---|---|---|---|---|---|---|---|---|
| 1 | interview_records_id | int | 10 | 0 | N | Y | 访案记录ID | |
| 2 | member_users | int | 10 | 0 | Y | N | 0 | 会员用户 |
| 3 | user_name | varchar | 64 | 0 | Y | N | 用户姓名 | |
| 4 | old_persons_name | varchar | 64 | 0 | Y | N | 老人姓名 | |
| 5 | elderly_id | varchar | 64 | 0 | Y | N | 老人编号 | |
| 6 | interview_records | text | 65535 | 0 | Y | N | 访案记录 | |
| 7 | create_time | datetime | 19 | 0 | N | N | CURRENT_TIMESTAMP | 创建时间 |
| 8 | update_time | timestamp | 19 | 0 | N | N | CURRENT_TIMESTAMP | 更新时间 |
表leave_for_caregivers (护工请假)
| 编号 | 名称 | 数据类型 | 长度 | 小数位 | 允许空值 | 主键 | 默认值 | 说明 |
|---|---|---|---|---|---|---|---|---|
| 1 | leave_for_caregivers_id | int | 10 | 0 | N | Y | 护工请假ID | |
| 2 | caregiver_users | int | 10 | 0 | Y | N | 0 | 护工用户 |
| 3 | name_of_caregiver | varchar | 64 | 0 | Y | N | 护工姓名 | |
| 4 | leave_application | text | 65535 | 0 | Y | N | 请假申请 | |
| 5 | examine_state | varchar | 16 | 0 | N | N | 未审核 | 审核状态 |
| 6 | create_time | datetime | 19 | 0 | N | N | CURRENT_TIMESTAMP | 创建时间 |
| 7 | update_time | timestamp | 19 | 0 | N | N | CURRENT_TIMESTAMP | 更新时间 |
表medical_records (病历档案)
| 编号 | 名称 | 数据类型 | 长度 | 小数位 | 允许空值 | 主键 | 默认值 | 说明 |
|---|---|---|---|---|---|---|---|---|
| 1 | medical_records_id | int | 10 | 0 | N | Y | 病历档案ID | |
| 2 | member_users | int | 10 | 0 | Y | N | 0 | 会员用户 |
| 3 | user_name | varchar | 64 | 0 | Y | N | 用户姓名 | |
| 4 | elderly_persons_name | varchar | 64 | 0 | Y | N | 老人姓名 | |
| 5 | elderly_id | varchar | 64 | 0 | Y | N | 老人编号 | |
| 6 | physical_examination_report | varchar | 255 | 0 | Y | N | 体检报告 | |
| 7 | medical_record_files | varchar | 255 | 0 | Y | N | 病历文件 | |
| 8 | medical_record_content | text | 65535 | 0 | Y | N | 病历内容 | |
| 9 | create_time | datetime | 19 | 0 | N | N | CURRENT_TIMESTAMP | 创建时间 |
| 10 | update_time | timestamp | 19 | 0 | N | N | CURRENT_TIMESTAMP | 更新时间 |
表member_users (会员用户)
| 编号 | 名称 | 数据类型 | 长度 | 小数位 | 允许空值 | 主键 | 默认值 | 说明 |
|---|---|---|---|---|---|---|---|---|
| 1 | member_users_id | int | 10 | 0 | N | Y | 会员用户ID | |
| 2 | user_name | varchar | 64 | 0 | Y | N | 用户姓名 | |
| 3 | user_gender | varchar | 64 | 0 | Y | N | 用户性别 | |
| 4 | contact_phone_number | varchar | 64 | 0 | Y | N | 联系电话 | |
| 5 | examine_state | varchar | 16 | 0 | N | N | 已通过 | 审核状态 |
| 6 | user_id | int | 10 | 0 | N | N | 0 | 用户ID |
| 7 | create_time | datetime | 19 | 0 | N | N | CURRENT_TIMESTAMP | 创建时间 |
| 8 | update_time | timestamp | 19 | 0 | N | N | CURRENT_TIMESTAMP | 更新时间 |
表room_allocation (房间分配)
| 编号 | 名称 | 数据类型 | 长度 | 小数位 | 允许空值 | 主键 | 默认值 | 说明 |
|---|---|---|---|---|---|---|---|---|
| 1 | room_allocation_id | int | 10 | 0 | N | Y | 房间分配ID | |
| 2 | elderly_persons_name | varchar | 64 | 0 | Y | N | 老人姓名 | |
| 3 | elderly_id | varchar | 64 | 0 | Y | N | 老人编号 | |
| 4 | gender_of_the_elderly | varchar | 64 | 0 | Y | N | 老人性别 | |
| 5 | age_of_the_elderly | int | 10 | 0 | Y | N | 0 | 老人年龄 |
| 6 | room_number | varchar | 64 | 0 | Y | N | 房间房号 | |
| 7 | room_category | varchar | 64 | 0 | Y | N | 房间类别 | |
| 8 | room_location | varchar | 64 | 0 | Y | N | 房间位置 | |
| 9 | create_time | datetime | 19 | 0 | N | N | CURRENT_TIMESTAMP | 创建时间 |
| 10 | update_time | timestamp | 19 | 0 | N | N | CURRENT_TIMESTAMP | 更新时间 |
表room_category (房间类别)
| 编号 | 名称 | 数据类型 | 长度 | 小数位 | 允许空值 | 主键 | 默认值 | 说明 |
|---|---|---|---|---|---|---|---|---|
| 1 | room_category_id | int | 10 | 0 | N | Y | 房间类别ID | |
| 2 | room_category | varchar | 64 | 0 | Y | N | 房间类别 | |
| 3 | create_time | datetime | 19 | 0 | N | N | CURRENT_TIMESTAMP | 创建时间 |
| 4 | update_time | timestamp | 19 | 0 | N | N | CURRENT_TIMESTAMP | 更新时间 |
表room_information (房间信息)
| 编号 | 名称 | 数据类型 | 长度 | 小数位 | 允许空值 | 主键 | 默认值 | 说明 |
|---|---|---|---|---|---|---|---|---|
| 1 | room_information_id | int | 10 | 0 | N | Y | 房间信息ID | |
| 2 | room_number | varchar | 64 | 0 | Y | N | 房间房号 | |
| 3 | room_category | varchar | 64 | 0 | Y | N | 房间类别 | |
| 4 | room_location | varchar | 64 | 0 | Y | N | 房间位置 | |
| 5 | bed_status | varchar | 64 | 0 | Y | N | 床位状态 | |
| 6 | room_pictures | varchar | 255 | 0 | Y | N | 房间图片 | |
| 7 | hits | int | 10 | 0 | N | N | 0 | 点击数 |
| 8 | praise_len | int | 10 | 0 | N | N | 0 | 点赞数 |
| 9 | create_time | datetime | 19 | 0 | N | N | CURRENT_TIMESTAMP | 创建时间 |
| 10 | update_time | timestamp | 19 | 0 | N | N | CURRENT_TIMESTAMP | 更新时间 |
5 系统详细设计
详细设计与实现该平台主要基于前面所述的需求分析成果以及整体设计方案展开。具体而言,在系统架构规划的基础上完成功能模块划分,并按照既定的技术路线进行系统开发工作。
主要从两个方面进行介绍:一是该平台界面的开发与实现;二是该平台业务逻辑的具体实现。
5.1前台功能模块
5.1.1 前台首页界面
当进入养老智慧服务平台时,系统采用上中下层级结构进行布局展示,其中最先吸引眼球的是系统的导航栏,而轮播区域则位于导航栏下方,具体界面配置如图5-1所示

图5-1 前台首页界面图
5.1.2 用户注册界面
通过该平台进行养老智慧服务的用户可以实现注册登录。当用户的右上方"注册"按钮被点击时,在填写账号信息时(包括但不限于账号、密码、确认密码、昵称、邮箱以及手机号码等),再点击"注册"按钮后将会首先检查所有输入字段是否存在空白值;接着会对用户的主密码和授权码进行比对;最后会核对填写的用户名与数据库中已存在的用户名是否会冲突;如果以上所有检查均通过,则用户的 registration 将成功完成。其用用户注册界面展示如下图5-2所示。

图5-2注册界面图
注册关键代码如下所示。

5.1.3 用户登录界面
在养老智慧服务平台上注册后的用户的账号可以通过个人账户名与密码实现登录。当注册用户输入完整且准确的个人账户名称及密码,并点击“登录”按钮时,在线服务系统将首先对用户的账号名称及密码是否存在空白字段进行检查。随后系统将对用户的账号名称与密码组合与数据库中记录的信息进行比对。如果上述验证均通过,则系统将确认用户的身份,并使登录过程顺利完成。如果上述任何一步未能通过验证,则系统将向用户展示相应的错误提示信息。请参考图5-3了解具体的错误提示界面结构。

图5-3用户登录界面图
登录的逻辑代码如下所示。

5.1.4老人信息界面
当用户点击养老智慧服务平台中的个人中心部分中的"老人信息"后将进入到该"老人信息"列表的界面。接着选择想要查看的老人信息,并点击进入详细页面。该平台支持对老人信息实施增删改查等功能。如上图5-4所示。

图5-4老人信息界面图
5.1.5养老资讯界面
当访客点击老年智慧服务平台栏目中的"养老服务信息"时会导向该服务项目的列表页面。随后可选择欲了解的服务内容并进入详细页面,在此页面可进行收藏、点赞及评论等操作。老年服务信息展示于图5-5中。

图5-5 养老资讯界面图
5.1.6房间信息界面
用户能在查看房间信息时访问相关信息,在该页面中当查询到所需房间的信息时能进一步了解其细节内容;此外该页面还提供了收藏、点赞和评论等功能;如图5-6所示为该页面界面结构示意图

图5-6房间信息界面图
5.1.7会员用户个人中心界面
改写说明

图5-7会员用户个人中心界面图
5.2管理员功能模块
5.2.1登录界面
系统管理人员可以在系统后端使用用户名和密码来登录系统。其账号信息与口令通常在数据库中被预先配置。界面展示如下图5-8所示。
系统管理人员可以在系统后端使用用户名和密码来登录系统。其账号信息与口令通常在数据库中被预先配置。界面展示如下图5-8所示。

图5-8登录界面图
5.2.2房间信息管理界面
系统管理员在点击"房间信息管理"列表时即可实现对房间信息的增删改查操作。

图5-9房间信息添加界面图
5.2.3房间分配管理界面
管理员在完成入住登记后,负责将恰当的房间分配给每位入住者。该系统内置了房间分配功能,并为管理员提供了灵活的操作界面(如图5-10所示),以便根据入住者的具体需求及可用房情进行合理的安排。

图5-10房间分配管理界面图
5.2.4系统管理界面
工作人员在"系统管理模块"中能够对平台内的轮播图进行增删改修功能配置,并且该模块的设计如图5-11所示。

图5-11系统管理界面图
5.2.5资源管理界面
平台内的工作人员能够在'资源管理模块'中处理平台内相关信息及其分类数据

图5-12资源管理界面图
资源管理关键代码如下:

5.3护工功能模块
5.3.1登录界面
护工用户可以输入用户名+密码进行注册登录。界面展示如下图5-13所示。

图5-13登录界面图
5.3.2护工请假管理界面
护工点击"护工请假"按钮即可录入护理人员信息及护理人员姓名,并提交相应的请假申请。系统将提供请假信息的审核与查看功能,并在图5-14中展示护工请假添加界面。

图5-14护工请假添加界面图
5.3.3餐饮记录管理界面
护理人员通过点击"餐饮记录"功能能够查看关于餐饮记录案的详细信息。此外,该系统允许护理人员实现新增餐饮记录的功能,并提供相应的操作界面(如图5-15所示)。

图5-15餐饮记录管理界面图
6 系统测试
6.1系统测试目的
由于程序设计固有的风险性
软件测试与开发过程间存在紧密关联。两者均需依照严格的管理学规范进行操作。该系统旨在保证软件的稳定性和功能性。伴随技术进步,在测试领域取得显著进展。其测试流程更为成熟,并非仅限于表面改进更注重整体优化工作质量有了明显提升
旨在验证养老智慧服务平台的有效性
6.2系统测试********概述
系统分为两种类型:一种是黑色方框测试(Black Box Testing),另一种是白色方框分析(White Box Analysis)。黑色方框测试主要涉及对系统的功能进行评估(Function Testing),也被称为需求驱动测试(Demand-Driven Testing)。在黑色方框分析过程中,我们并不了解系统的开发原理或内部机制;我们只是以用户的视角对系统进行全面的功能验证,并依赖于以往积累的经验来选取关键数据点作为输入案例进行操作。这种方法能够快速发现潜在的问题所在,并通过执行预设的用例集实现高效的缺陷定位。其次,在白色方框分析中,则是按照系统的开发规范和设计思路来进行逻辑驱动的验证工作(Logical Testing)。在这一过程中,我们的目标是以开发者为中心的角色为出发点,严格按照代码实现的功能要求来检验代码是否运行正常以及各执行路径是否正确无误地被覆盖到了。当然这种分析方法虽然能够全面检测代码中的错误并确保其预期效果的达成度但它同时也面临着较大的时间和资源消耗问题因为每一个模块都有多条可能的操作路径需要逐一排查以确保代码质量达到预期标准在白色方框分析过程中常用的工具包括JContact C++Test以及CodeWizard等专业软件工具
6.3测试结果
当我们执行每个功能的测试时
对于出现的问题及时修复
The detailed design phase will significantly improve the subsequent development process
结论
在本次系统设计中,本系统旨在深入研究养老智慧服务平台,涵盖其研究背景、目标以及实施方案,并详细探讨各章节内容及其硬件与软件环境。具体包括:需求分析阶段,功能需求设定,以及用例图的设计;接着绘制总体架构与流程图;随后基于功能需求对数据库表结构进行细致设计,并绘制E-R图;实现程序接口后完成调试工作;最后总结全文并对下一步发展方向提出建议
在本次项目中,本人通过深入研究与系统学习,成功掌握了Java技术和相关框架,并开发了一个养老智慧服务平台.为全面完成此项目目标,本人投入了大量时间精力,不仅显著扩充了自己的知识储备,还从中积累了丰富的实践经验.当系统初步搭建完成后,我对SSM技术基础仅是皮毛了解,但在基于SSM框架的养老智慧服务平台开发过程中,通过实践操作与深入探讨,不仅深入了解了SSM运转机制,还学会了如何配置服务器环境并连接数据库.在此过程中心有体会的是,熟练掌握了利用DreamWeaver制作简单网页的技术.这一经历使我对本领域的发展前景有了更加清晰的认识与更高层次的关注.
本次系统发展显著提升了个人能力,并掌握了框架构建核心功能的方法。在编程实践中进行了多方面的探索与实践,在发现问题并逐步修复改进方面取得了明显进步。撰写论文期间深入研究了大量相关资料,并对论文结构与文献资料展开了全面分析与总结。经过不懈努力,在系统功能概念化阶段逐步实现了各项核心模块,并积累了丰富研究报告经验。尽管后续操作中可能存在某些功能尚未完善之处但我将继续深化学习不断吸取经验教训以进一步提升软件开发能力和编程水平希望在未来的工作中取得更加优异的成绩
致 谢
转瞬即逝的时光即将结束,在本文末尾我想衷心感谢可亲可敬的导师以及朝夕相处的同窗好友。尽管如此但我实在无法找到合适的语言来表达我的感激之情。这四年是我人生中最宝贵的时光之一在此我要特别感谢曾给予我悉心指导与帮助的所有恩师们
我们这篇论文得以完成要感谢众多学者的帮助,在此对他们严谨的研究态度与宝贵意见表示深深的敬意与感谢
感谢曾经与我并肩作战的同学,在过去的四年里你们给我留下了无数温暖与欢乐。这份珍贵的回忆将永远珍藏于我的心中。最后感恩一路上给予我关心和支持的人们也向一直以来默默关注与鼓励我的室友表示衷心的感谢。由于自身的能力有限因此我也认真对待这篇论文并恳切希望能够得到各位老师的宝贵意见。
参考文献
[1]宋晓燕,杨芬.Java程序设计语言的分层教学实践[J].电子技术,2023,52(11):182-183.
[2]葛英杰,韩云.智慧化背景下社区养老服务网格化管理系统建设研究[J].佳木斯大学学报(社会科学版),2023,41(第5期刊):第50至第52页及并联76页.
[3]杨华,徐扬.MySQL数据库对中文编码支持的探讨[J].网络安全和信息化,2023,(10):157-160.
[4]尹应荆.JAVA编程语言在计算机软件开发中的应用[J].石河子科技,2023,(05):45-47.
5
5
6
第7号潘教授. 哈尔滨市居家智慧养老服务系统的需求评估及其实现途径[D]. 哈尔滨商业大学, 2023.DOI:10.27787/d.cnki.ghrbs.2023.000216
[8]孟李雪,张艳,田雨同等.养老机构智慧养老系统研究进展[J].护理研究,2023,37(06):1011-1014.
[9] 王亚东、李晓霞与陈强强及其团队合作完成的研究基于SSM的需求发布平台设计[J]. 《信息与电脑》(理论版),2023年第三十五卷第一期:105-107页.
[10]魏娇,白磊.基于智能数字化的智慧养老管理系统设计[J].鞋类工艺与设计,2022,2(24):168-170.
[11]银莉,杜啸楠.基于ssm和Vue的社区服务平台设计与实现[J].电子技术,2022,51(12):182-183.
智慧养老管理平台的设计与探讨[C]//天津市电子学会.《第三十六届中国(天津)2022'IT、网络、信息技术、电子、仪器仪表创新学术会议论文集》.中国机房设施工程有限公司, 2022:3.
[13] 王鑫先生,“和乐云”智慧养老服务系统.山西省,“华晟众慧”信息技术有限公司, 2022-01-01.
[14]刘超霞.面向智能服务的智能化养老系统研究[J].河南科技,2021,40(24):9-11.
[15] 李常迪及其团队. 基于大数据的智慧养老平台构建与实现[J]. 科技创新与应用, 2021, 11(22): 90-92.
[16]Tiantian Y,Ruping W.Designing and implementing a smart elderly positioning management system dependent on wireless communication networks[J].EURASIP Journal on Wireless Communications and Networking, 2021, 2021(1):
[17]Cheng F .Talent Recruitment Management System for Small and Micro Enterprises Based on ssm Framework[J].Advances in Educational Technology and Psychology,2021,5(2):
[18]陈青敏.养老服务及产品供应链管理系统的开发与构建[D].广州大学, 广东工业大学, 广州大学硕士学位论文原创性声明和授权使用声明; 广东工业大学硕士学位论文发表许可协议; 广东工业大学硕士学位论文开题报告; 广东工业大学硕士学位论文答辩委员会成员名单; 广东工业大学硕士学位论文指导教师名单; 广东工业大学硕士学位论文审核通过日期.]
李亚国先生基于物联网开发并发布了《基于物联网的社区养老管理系统》V1.0版本该系统由西安海天信息工程有限公司负责设计与实现于2021年4月1日正式投放运行
[20] Health and Medicine - Diet and Nutrition; Based on data collected from Cantongzhou Normal University, advancements in dietary knowledge have been acquired. In the context of intelligent community elderly management systems, protein nutrition supply has been enhanced through Internet of Things provision. This research is published in Computer Weekly News, Issue 186- of Volume 20.
请关注点赞+私信博主,免费领取项目源码
