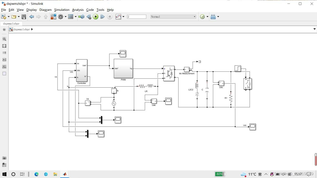
单相全桥PWM整流双闭环控制。 电压环采用PI控制器,电流环采用PR控制器
发布时间
阅读量:
阅读量
单相全桥PWM整流双闭环控制。
电压环配置PI控制器而电流环配置PR控制器;该系统具备在整流器的交流端实现单位功率因数以及在直流端维持恒定电压的特点。
额定:交流侧电压60V,电流10A,直流侧电压150V。
图为电阻1秒突加时的波形图,验证了闭环控制系统的稳定性!


ID:6960

671723817786

全部评论 (0)
还没有任何评论哟~

单相全桥PWM整流双闭环控制。
电压环配置PI控制器而电流环配置PR控制器;该系统具备在整流器的交流端实现单位功率因数以及在直流端维持恒定电压的特点。
额定:交流侧电压60V,电流10A,直流侧电压150V。
图为电阻1秒突加时的波形图,验证了闭环控制系统的稳定性!


ID:6960

671723817786
