NLP技能树学习路线-(一)路线总览
发布时间
阅读量:
阅读量
文章目录
- 前言
- 概率统计
- 机器学习
- NLP下的数据挖掘
- NLP
欢迎大家访问个人博客: https://jmxgodlz.xyz
前言
偶然发现一位韩国小哥整理了NLP的学习路线:nlp-roadmap,其中知识点覆盖很全面。由于里面内容都是英文的,笔者重新用xmind绘制学习路线图,并结合自己的理解,将一些名词翻译为中文名词。
笔者打算根据该学习路线,对自己的知识体系进行查漏补缺,并在该系列文章记录自己学习过程。本部分内容旨在贴出各部分学习路线图,总览待学习内容。
概率统计

概率统计是人工智能算法的基础,图中分为贝叶斯、信息理论、模型、采样、基础五部分。笔者知识体系在“基础、采样、贝叶斯部分”存在缺漏,将在后面对该部分内容展开学习。
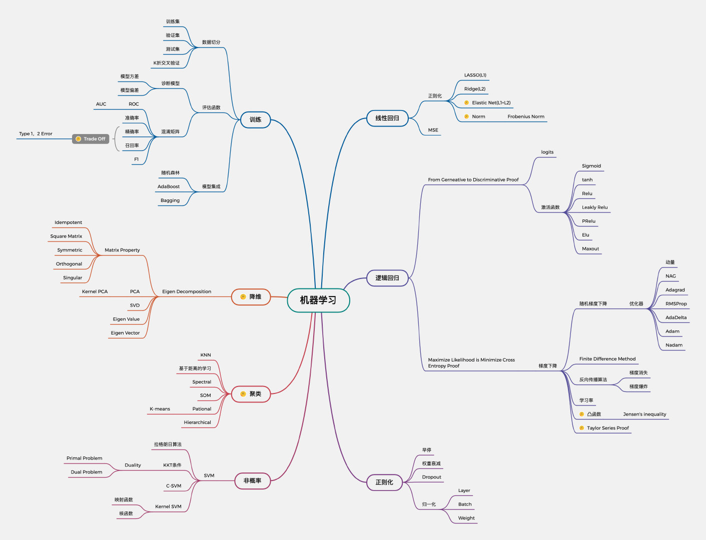
机器学习

机器学习算法也是NLP的基石,含有许多基础概念,图中分为训练、降维、聚类、非概率、线性回归、逻辑回归、正则化七部分。笔者知识体系在“降维、聚类”存在缺漏,将在后面对该部分内容展开学习。
NLP下的数据挖掘

NLP下的数据挖掘包含常见NLP数据处理操作,图中分为基础流程、序列标注、词嵌入、NLP基本假设、图、文档六部分。笔者知识体系在“主题模型、NLP基本假设、图”存在缺漏,将在后面对该部分内容展开学习。
NLP

该部分正式介绍NLP的学习路线,分为基础学习、分布式特征、具体任务、语言模型四部分。笔者知识体系在一些具体模型存在缺漏,将在后面对该部分内容展开学习。
全部评论 (0)
还没有任何评论哟~
