计算机毕业设计Springboot校园羽毛球预约平台 基于Springboot框架的校园羽毛球场地在线预约系统 Springboot技术驱动的校园羽毛球预约管理平台
该系统是一个基于Springboot框架开发的校园羽毛球预约管理平台n7nao49f (配套完整源码 程序设计 MySQL数据库 学术论文) ,旨在为校园体育活动提供便捷的预约服务。系统提供全面的功能模块 ,其中包括功能演示视频观看权限 以及完整的代码包可供下载 。项目团队已完成系统的开发与理论研究 ,相关成果已形成学术论文形式呈现 。所有技术实现细节均遵循行业规范 ,并附带MySQL数据库设计文档 。此项目的研究成果不仅具有较高的实用价值 ,而且在理论层面也具有一定的创新意义 。欢迎关注并分享此套研究成果 !
随着高校体育活动的发展态势日益强劲
基于系统架构设计原则的基础上
基于系统架构设计原则的基础上
用户注册与登录:该系统能够为用户提供基于账号密码的注册和登录功能,并负责用户的个人信息安全。
场地信息展示 :详细呈现场地信息内容,并包含具体的位置名称、面积大小、开放时间安排以及相关图片资料等细节描述内容。
预约功能 :用户可以根据需求进行场地预约,并在指定时间内输入时间、人数等信息;同时具备查询当前预约状态的功能。
器械借用运营:用户能够进行查询与借用羽毛球类运动器械,并由系统追踪租借信息及相关费用。
校园约球功能:参与者能够发起活动并分享约球信息给其他人。
教练信息获取与安排 :呈现教练信息展示界面,用户可根据其专攻领域及时间安排进行预约。
信息发布模块:系统管理员可以根据需求在该模块发布相关信息,并告知用户场地动态信息及活动安排。
交流论坛 :用户可以在论坛中发布帖子,交流羽毛球经验或活动心得。
个人中心管理:用户能够进行个人信息的修改,并能查询相关预约信息、查看租出历史信息以及保存个人偏好设置。
管理员后端管理
管理员后端管理
本项目的功能模块开发充分考虑了校园羽毛球预约的具体需求,在确保实际应用效果的基础上完成了主要目标——即提供便捷且高效的在线预约服务。通过引入数字化管理方式,在提升校园体育资源利用率的同时实现了体育文化活动的广泛交流与深入发展。这一系统建设方案的成功实施将显著改善 campus sports activities and support the comprehensive development of campus sports facilities and programs.
注:完成的毕业设计程序以下面的的环境软件、功能图和界面为准。
系统所需要的环境软件:idea、eclipse+mysql5.7、8.0+Navicat+JDK1.8+tomcat7.0
系统********需求分析
3****.2********.1********性能需求****
校园羽毛球预约平台的设计目的是为了协助管理者能够更为便捷高效地进行日常管理工作的相关事宜。因此,在开发这样一个辅助工具时, 我们必须始终以用户体验为核心来构建系统界面, 使其操作简便直观, 并且在必要时刻向用户发出明确的操作指引, 特别是在用户名或密码输入错误等情况发生时能及时提醒使用者。
3.2.2安全性需求
必须确保服务器免受攻击,并且数据库不得置于网络环境中。根据用户的权限需求给予相应的访问权限,在多用户环境下管理数据库。对于敏感数据如身份证号等关键信息,在未经授权的情况下其他人无法查看这些数据。仅凭最高级别的管理员身份才能访问这些敏感数据。
3.2.3功能需求
为了提升用户获取信息的便捷性和管理人员处理信息工作的高效性, 该羽毛球预约平台能够存储海量数据, 同时具备高效的查询功能, 这一设计极大地方便了用户以及管理人员的需求。操作简便直观, 管理人员可以通过科学评估各模块的作用, 最大限度地提升界面友好度, 让整个系统更加友好易用。
从功能需求的角度分析用户的使用场景后,在线提供场地信息等数据资源将为用户提供便捷的访问途径,并大幅提升了操作效率。
(1) 管理员用例图如图3-1所示;

图3-1 管理员用例图
(2)**** 用户用例图如图3-2所示:

图3-2 用户用例图
3.3本章小结
本章详细阐述了本论文所开发校园羽毛球预约平台所需实现的功能需求。主要涉及系统实现可行性分析以及针对功能、性能及安全性等多方面的系统需求进行分析。同时对不同身份用户的行为路径进行了详细阐述。通过上述内容的全面阐述与深入分析使得系统要实现的具体功能更加清晰这给后面系统的具体设计与开发工作奠定了良好的理论基础有助于后续系统的顺利构建
4系统设计
基于前三章的深入分析,在本论文中校园羽毛球预约平台已在此处形成了较为完善的基础框架。目前的第四章将重点阐述系统的具体实现方案。
4.1系统********结构设计
随着互联网的发展以及国内外许多B/S架构的经典案例被广泛应用于实际项目中而逐渐普及起来,在现代软件开发中已经成为主流的技术体系。本论文中的校园羽毛球预约平台同样遵循了B/S架构的标准三层架构模式,即把整个系统划分为表现层、业务层和持久层这三个部分,并且在表现层采用了MVC设计模型进行开发。
基于B/S架构设计的系统中,默认将核心业务功能部署于服务器端以实现简化前端代码的开发流程。
然而这种部署方式在实际应用中确实带来了较大的计算负担。
随着AJAX等技术的普及应用中,
通过前端浏览器实现了部分功能实现的同时,
一定程度上缓解了服务器的负载压力。
此外,该系统采用了三层B/S架构模式,在表现层面主要负责接收客户端发送的数据并按照需求进行处理,并将结果反馈给客户端;而在业务层面则涵盖了整个系统的核心功能逻辑,并且位于表现层之上、数据访问层之下;表现层层接收的数据经由业务层层处理后即可直接与数据库交互使用。值得注意的是,在这种架构设计下各层级之间并非完全依赖关系,在某些情况下即使表现层层的数据传输被跳过也不会影响整体系统的正常运行;因此只要各层级之间的接口配置不变,则单一层级的变动都不会对其他层级产生连锁反应的影响;因此这种分层次的设计方案不仅能够提高系统的扩展性而且也要求设计者必须着重优化业务逻辑层面的具体实现细节;最后在持久层面则主要负责与数据库的数据交互以及相关的数据管理功能操作。
通过将程序分成层次结构后的新设计模式中采用分层方法是一种可行的选择
这些功能能够充分满足校园羽毛球预约平台的需求。此系统功能较为全面, 如图所示为系统功能结构图(图4-1)。

图4-1功能结构图
4.2系统功能模块设计
校园羽毛球预约平台的主要使用者可分为两类:首先是具有最高权限的管理员人员;其次是获得管理员权限等级的普通用户,在完成特定操作前均需对自身信息负责。基于这两类用户的使用特征, 该系统将被划分为两大功能模块
4.3 数据库设计
4.3.1 概念模型设计
概念模型是通过对现实世界中出现的问题事物进行建模。ER图由实体及其之间的关联构成。E-R模式可以明确地表达系统中涵盖的所有实体及其相互关系。
器械信息E-R图如图4-2所示:

图4-2器械信息E-R图
用户信息E-R图如图4-3所示:

图4-3用户信息E-R图
场地信息E-R图如图4-4所示:

图4-4场地信息E-R图
预约场地E-R图如图4-5所示:

图4-5预约场地E-R图
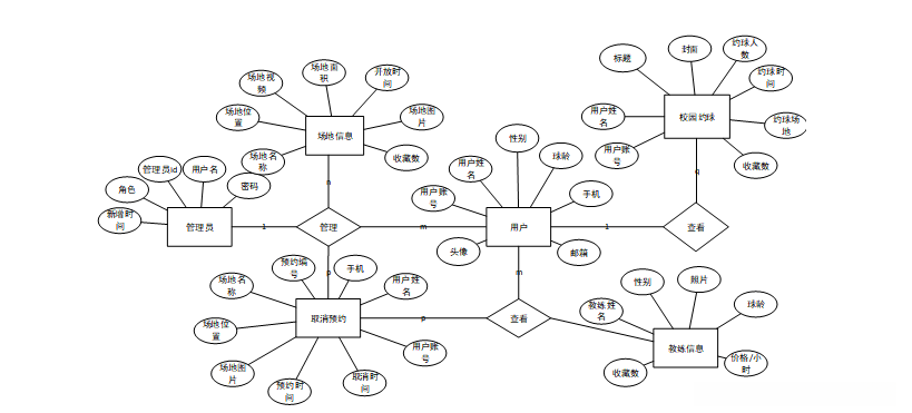
校园羽毛球预约平台总体E-R图如图4-6所示:

图4-6校园羽毛球预约平台总体E-R图
校园羽毛球预约平台********的主要功能模块实现
5.2.1前台用户功能模块
网站首页页面主要包含主页面、场地详情、器械展示以及信息发布区等核心板块内容,并根据实际需求可进行详细配置;如图5-1所示:

图5-1网站首页界面图
在注册过程中, 用户需在Vue前端系统内输入必要信息(包括用户名、密码等)并触发提交操作。系统接收并验证了这些输入数据, 并将新用户的记录存储于MySQL数据库中。随后, 系统会向客户端发送成功确认的信息, 并告知用户已顺利完成注册流程。整个操作负责完成了数据收集、验证和存储的任务。(注:图片可能不存在)

图5-2用户注册界面图
当用户启动登录流程时,在Vue前端界面上依次输入用户名和密码。随后这些信息通过HTTP请求被发送至Java后端服务器上进行处理。后端服务器接收该请求,并通过与MySQL数据库交互来验证用户的凭证是否正确。如果认证无误,则会将响应返回给前端界面,并允许用户进行系统访问。整个流程涵盖从用户的输入开始一直到系统的验证以及响应结束的全过程,请参见图5-3以获取详细信息

图5-3用户登录界面图
当用户点击"场地信息"按钮时,在相应的页面上可以查看以下内容:字段名称、地理位置信息等详细资料。除了这些基本操作外, 用户还可以进行预约或收藏等个性化操作; 如图5-4所示

图5-4场地信息界面图
当用户点击"医疗器械"时,在页面的搜索栏中输入所需设备名称即可完成搜索操作。系统会自动调用数据库中的相关信息资源,并可查阅设备名称、图片展示以及规格参数等详细信息。同时支持点击"租借"、“收藏"以及"点赞"等交互功能;如图5-5所示

图5-5器械信息界面图
当用户点击进入个人中心页面时,在该页面上支持个人信息的编辑。此外,在此页面中还提供了以下详细操作:包括但不限于修改密码;以及与校园活动相关的各项功能如:预约场地、取消预约、租借信息等;还有与社交相关的功能如:校园约球及相关服务如:约球申请和教练预约等;以及用户的发布内容和收藏记录管理功能等。这些操作均可以通过相应的功能按钮或菜单栏进行完成(如图5-6所示)。

图5-6个人中心界面图
5.2.2后台管理员功能模块
管理员登录系统,在登录页面按照规定填写用户名和密码等信息后执行登录操作,请参考图5-7示意图

图5-7管理员登录界面图
在登录系统后

图5-8管理员功能界图面
该系统中的用户信息功能主要通过视图层(View layer)实现交互操作。例如点击"新增"按钮或填写用户信息表单等行为会被视图层面捕捉并转化为请求信号传递给相应的控制器层面(Controller layer)。当控制器接收到这些请求时,会调用服务层面(Service layer)来执行相关的业务逻辑操作如验证输入数据的有效性以及与数据库的数据交互等步骤。服务完成之后会进一步与数据访问对象层面(Data Access Object layer)进行交互以完成具体的事务如数据的增删查改等操作,并将结果反馈给控制器用于后续处理。最后 controller 根据处理结果更新 view 层面的信息显示以便提供完整的用户体验。
在用户的输入界面中可以通过账号和姓名进行查询以获取详细的信息资料进而支持用户的编辑或删除操作功能如图5-9所示。

图5-9用户界面图
该功能在视图层(View layer)执行交互操作。例如通过点击"新增"按钮或填写场地信息表单的方式进行操作。这些操作会被视图层捕获并作为请求发送至相应的控制器层(Controller layer)。当控制器接收这些请求时, 会调用服务层来执行相关业务逻辑, 包括验证输入数据的有效性以及与数据库的交互。服务完成后, 将进一步与数据访问对象层(Data Access Object layer)进行协作, 该层级负责具体的数据操作, 如查询. 添加或删除信息, 并将结果反馈给控制器。最终, 控制器根据处理结果更新视图内容, 使用户能够实时看到最新信息或获得相应的操作反馈. 在输入框中输入场地名称后即可查询相关信息, 并支持编辑或删除等功能查看如图5-10所示。

图5-10场地信息界面图
管理员通过平台发起预约操作,在页面详细填写包括预约编号、场地名称及位置信息在内的必要项。随后可执行查询或删除该预约记录的操作。

图5-11预约场地界面图
系统管理员发起取消预约请求,在取消预约页面中查看并处理包括但不限于:订单编号、营业场所名称及位置信息、图片资料等基础数据,并在确认无误后完成相应操作。随后系统会自动核对并完成相关操作,请确保填写的信息真实准确。如需进一步帮助,请联系技术支持团队。

图5-12取消预约界面图
系统管理员点击录入所需的医疗器械信息,在医疗器械信息详情页面上完成相应的操作流程(包括但不限于查询、新增或删除相关信息项),如图5-13所示。

图5-13器械信息界面图
管理员点击校园约球按钮后,在校园约球页面上对用户账号信息、用户姓名记录、标题设置、封面图片上传以及约球参与人数等详细信息字段进行数据整理与编辑,并执行删除校园约球相关信息的操作(如图5-14所示)。

图5-14校园约球界面图
管理员点击进入教练信息页面,在该页面上查看并管理教练姓名、性别、照片资料以及球员职业生涯年限(即球龄)、每小时收费价格(即价格/小时)、粉丝收藏数量等因素,并完成查询操作以及教练信息的增删改查等管理流程。如图5-15所示

图5-15教练信息界面图
源码无偿分享,文未领取
