智慧景区解决方案PPT(89页)
智慧景区解决方案摘要
解决方案概述 智慧景区解决方案旨在利用现代信息技术解决景区管理机构面临的保护与发展矛盾,推动服务职能转变,促进旅游产业跨越式发展,实现旅游经营增长和管理成本优化。
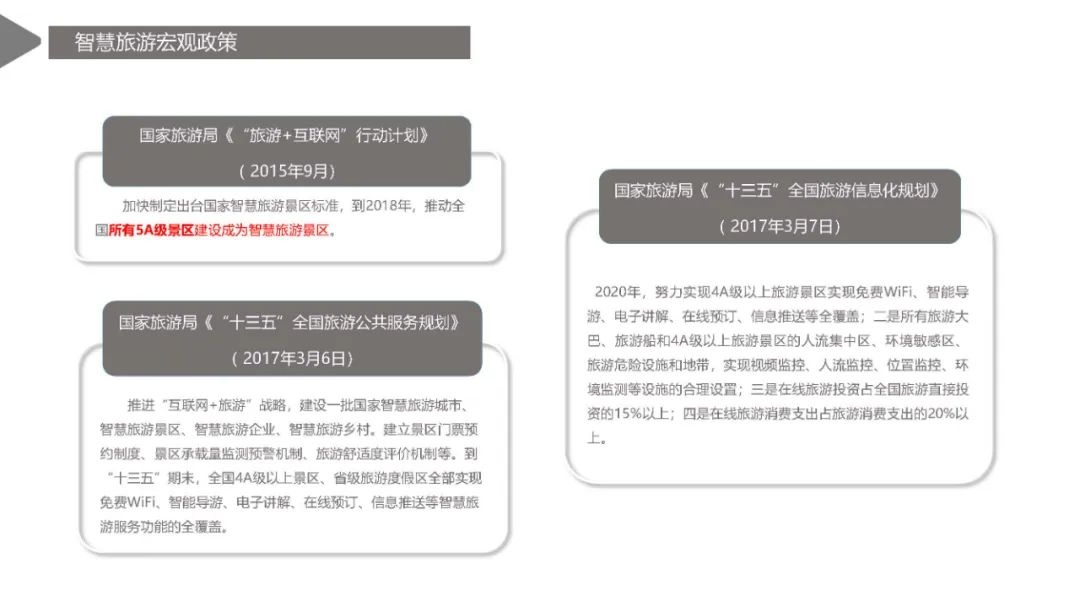
宏观政策背景 国家旅游局发布的《“十三五”全国旅游公共服务规划》、《“十三五”全国旅游信息化规划》和《“旅游+互联网”行动计划》等政策文件,为智慧旅游提供了宏观政策支持。
信息化基础设施 景区信息化建设包括基础数据库、官网建设、导游导航系统、视频监控、游客流量控制、报警设施、信息发布和运行监测等,为智慧景区提供基础支撑。
大数据分析应用 大数据分析在智慧景区中应用于应急呼救、公共广播、网络通信、车辆调度、视频监控和可视化数据演示中心,提升景区运营效率和管理决策水平。
景区基础设施建设 智慧景区基础设施包括检票闸机、自助售票机、智慧停车、监控应急指挥、游客中心、广播、WIFI等,构建智能化旅游环境。
智慧旅游服务体系 智慧旅游服务体系涵盖资讯服务、360全景系统、二维码检票、会员管理、融合推广、供应商管理、景区监控、舆情分析、停车场管理等,为游客提供全面服务。
智慧旅游管理体系 智慧旅游管理体系包括指挥调度系统、车流分析、客流分析、巡更巡检系统、智慧停车系统、旅游社交系统、聚合支付系统、产品组合系统等,提高景区管理效率。
数据中台建设 数据中台是智慧景区的数据采集、加工处理和场景应用中心,支撑业务中台运行,实现数据和业务流程的有机整合。
管理平台功能 综合管理平台提供视频监控、应急广播、网络传输、一键报警、信息发布、车船调度、舆情监测、游客统计等24+管理模块,实现全场景应用。
基础数据管理系统 基础数据管理系统包括景区管理、景区网格化、景点管理、组织结构管理、资源管理、应用中心等,实现景区信息的集中管理和维护。
GIS地图引擎系统 GIS地图引擎系统为景区直观展示和资源管理提供技术支持,包括GIS手绘图层、3D-GIS建模图层、2D卫星图层和2D平面图层。
生态环境监测系统 生态环境监测系统通过物联设备实时监测气象、水文、水质、土壤等环境因子,为环境监测和生态评估提供数据支持。
森林防火监管指挥系统 森林防火监管指挥系统集成火灾探测器、高空视频、卫星等设备信息,提供火灾监测报警、设备监管和业务应用。
游客服务平台 游客服务平台提供景区资讯、文化、预约、投诉建议、服务热线、导游导览、游记攻略、交通指南、天气、一键报警等服务,提升游客体验。
人工智能互动机器人 人工智能互动机器人通过SLAM算法、实感摄像头、避障感知系统等技术,提供人性化交互和服务,满足景区多样化工作场景需求。
VR/AR技术应用 VR/AR技术结合智慧旅游,通过VR设备、AR设备、全息设备等,为游客提供沉浸式旅游体验,创造新的旅游服务模式。
营销平台建设 营销平台提供电子票务系统、票务分销系统、商业系统、会员管理系统等,实现全网营销渠道覆盖,提升景区营销效率。
旅游大数据平台 旅游大数据平台整合海量数据,通过数据挖掘和分析,满足监管、服务、营销等多方面需求,提升旅游行业数据价值。
智慧景区建设效果预期 智慧景区建设预期将提高管理效率、降低运营成本、实现数字化运营、保障安全、提升游客体验、助力产业融合升级等。
智慧景区解决方案通过信息技术和智能化手段,为景区管理、游客服务和旅游营销提供全面支持,推动旅游行业创新发展。






































文件下载地址:<>
