计算机毕业设计Springboot医疗智能问诊系统 基于Springboot框架的智慧医疗问诊平台构建 Springboot驱动的医疗智能诊断系统设计与实现
计算机毕业设计Springboot医疗智能问诊系统1ekqd146
(配套用 MySQL 数据库论文)这套源代码可通过观看具体功能演示视频的方式进行获取。文末有联结处可分享
随着信息技术的发展速度越来越快
在本系统内,我们基于Spring Boot框架开发了一个医疗智能问诊系统,其主要目标是利用技术手段优化医疗问诊流程,从而提高患者的使用体验.下面介绍系统的主功能:
用户注册与登录:用户可以选择使用手机号或邮箱作为注册方式,并设置个人密码作为认证方式。完成注册流程后将自动完成安全登录操作。为了保障账户的安全性,请确保所有输入的信息真实可靠,并定期更换密码以避免身份验证被他人盗用的风险。在完成注册流程后,请通过手机或邮箱进行身份验证以确认您的账户信息无误。
症状输入与分析:当用户输入自身症状时,系统通过自然语言处理技术解析用户的症状描述,并识别对应的相关疾病。
智能化诊断方案:系统基于症状数据分析结果,并融合医学知识库, 为用户提供初步诊断意见及可能的疾病谱.
医生在线问诊:用户可提前预约参与在线咨询,并由医生基于用户的症状进行进一步诊断。
电子病历管理:系统能够自动生成电子病历文件,并且能够完整记录每一次会诊的详细资料。以便让用户随时查阅相关资料。
根据用户的问诊记录及整体健康状况,“健康信息发送”系统发送与其相关的健康知识以及相应的预防建议
基于用户的问诊记录及整体健康状况,“健康信息发送”系统发送与其相关的健康知识以及相应的预防建议
数据分析与评估 :系统后台应用数据分析流程,以疾病分布情况和患者需求评估为基础,为医疗机构提供疾病分布情况和患者需求评估报告。
本系统通过功能实现从用户症状记录到智能诊断建议生成的完整流程,并结合医生在线咨询服务与病历管理系统整合在一起。
它不仅完成了从用户症状输入到智能诊断建议生成的过程,并且整合了医生在线咨询服务与病历管理系统。
它不仅提升了医疗资源使用效率,并且为您制定了更加个性化的健康管理方案。
它是现代医疗信息化建设的重要组成部分。
注:完成的毕业设计程序以下面的的环境软件、功能图和界面为准。
系统所需要的环境软件:idea、eclipse+mysql5.7、8.0+Navicat+JDK1.8+tomcat7.0
3.2 系统需求分析
需求的分析中明确指出用户需求是极为重要的部分,并且可以通过多种途径收集每位用户的系统功能需求信息
本课题旨在完成一项医疗智能问诊系统的开发项目。该系统将涵盖三个核心功能区域:管理员端、用户端以及医生端。
(1)管理员用例图如下所示:

图3-1管理员用例图
(2)用户用例图如下所示:

图3-2用户用例图
(3)医生用例图如下所示:

图3-3医生用例图
3.3 系统流程分析
3.3.1后台管理流程图设计

图3-4后台管理流程图
3.3.2管理员修改信息流程图设计

图3-5 管理员修改信息流程图
3.3.3管理员查询信息流程图设计

图3-5查询信息流程图
4功能结构
为了更好地梳理本系统整体思路,并采用结构图形式进行展示,请设计实现医疗智能问诊管理系统的功能架构图如下所示:

图4-1 系统总体结构图
4.1 数据库设计
4.1.1 基于MySQL数据库的存储设计
基于MySQL数据库管理平台系统性地进行了开发工作。在完成系统架构设计后,在结合MySQL应用特性基础上构建了相应的数据库,并对其实施存储与整体架构规划。该技术体系要求实现数据删除、修改、添加及查询等功能,并对数据实施全面维护与管理措施。同时针对特定组织需求优化了程序级的应用服务。实现了统一的数据管理和维护功能[10]
MySQL 数据库主要由 指令 行 和 操作 接口 组成 。 该 方法 采用 SQL 语 句 以及 数据 库 操作 指令 建立 数据库 , 并 用于 设计 及 存储 相应 的 数据库 表 。 然而 , 在 整个 系统 中 对 操作 员 的 技术 要求 很 高 , 并 且 难 以 被 发现 。
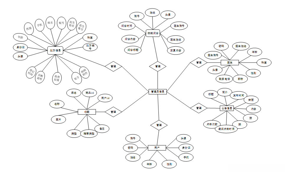
4.1.2 数据库E/R图
ER图是基于实体及其关系构建而成,在数据库设计中采用E/R模型能够清晰地展示系统中各实体间的相互关联。为了实现系统的功能需求,在数据库设计阶段需要对包括医生端账号管理功能在内的多个关键字段属性进行规划布局(如表4-1所示)。

图4-2系统局部E-R图
5.1前台功能实现
5.1.1系统首页页面
当访问者打开系统的网址后,在屏幕上最先呈现的就是首页界面。在此处,用户能够观察到系统的导航条,并通过它进入各个功能展示页面进行操作。系统首页界面如图5-1所示:

图5-1 系统首页界面
在注册流程中, 用户通过Vue前端界面输入必要信息(包括用户名、密码等)并提交 registration data. 前端将这些 registration data 通过 HTTP request 转发至 Java backend. 后end处理这些数据时会检查 username 是否唯一, 并将新用户的详细资料存入 MySQL 数据库. 当此流程顺利完成时, backend 会向 frontend 发送注册成功的确认消息, frontend 接着会通知用户所有步骤均已完成. 此流程实现了 new users' comprehensive data collection, verification 和 storage. 系统的注册页面如图5-2所示

图5-2系统注册页面
在出诊医生页面的字段中依次输入标题信息包括医生账号年龄性别职称科室票额挂号费上班时间和出诊日期等专业领域相关参数然后即可实现对出诊医生详细信息的查询以及相应的问诊操作功能如图5-3所示

图5-3出诊医生详细页面
5.1.2个人中心
位于个人中心页面上提供完整的操作功能:用户可完成密码修改设置、常见问诊服务以及预约取消等功能;其中包含就诊记录查询、处方信息管理等核心模块,并支持健康档案的查看与维护;同时提供个性化的收藏服务以方便用户管理常用项目

图5-4个人中心界面
5.2后台模块实现
随后,在Vue前端界面中输入用户名及密码;接着这些信息经由HTTP请求传输至Java后端;而后端接收到请求,并与MySQL数据库进行凭证验证;若认证成功,则返回给前端;整个流程涵盖从用户输入直至系统验证及响应的全过程;如图5-5所示

图5-5 后台登录界面
5.2.1管理员模块实现
管理员登录主页面界面,在线状态下主要操作功能包括完成返回主页的动作、完成用户信息管理和医生信息管理、完成科室信息管理和出诊医生管理、完成挂号问诊和处方记录的处理以及完成患者电子档案的维护等任务。系统界面上方展示如图5-6所示的主界面布局结构。

图5-6管理员主界面
在视图层面的操作主要集中在View layer中进行,在线界面中实现多种功能如搜索、新增、删除以及查看用户数量等操作均在此处展开。系统将所有这些操作统一捕捉并转换为请求信号传递至Controller layer环节进行处理。当Controller接收到这些请求时会调用Service layer来进行相关的业务处理工作例如验证输入数据的有效性以及与数据库之间的交互运算等复杂逻辑的执行工作都需要依赖于Service layer的支持与完成之后该层级还会进一步与Data Access Object layer即DAO layer建立联系负责具体的数据操作包括查看修改或删除用户的详细信息并将计算结果返回给Controller层面以便完成后续的操作闭环。

图5-7用户界面
该功能在视图层面(View Layer)进行交互操作。例如,在打开一个对话框时可以执行搜索、新增、删除操作或者查看当前医生数量。当用户点击相关按钮时,系统会自动捕获这些操作并将其作为请求发送至相应的控制器层面。随后,在接收完所有请求后会依次调用服务层面来处理这些事务性的操作包括但不限于数据验证与数据库交互等复杂的业务逻辑。当服务层面完成相应计算后会继续与数据访问对象层面(DAO层)进行交互以完成具体的数据 CRUD 操作如修改某个医生的信息或者删除某个记录等任务之后将处理后的数据反馈给控制器部分以供后续使用。

图5-8医生界面
科室信息功能通过视图层(View Layer)实现交互功能,并非直接与用户进行互动。具体而言,在线上的搜索、新增或删除等功能均需通过相应的操作按钮触发相应的表单填写行为。这些表单提交的操作会被视图层面捕获并转换为请求信号发送至控制器层面(Controller Layer)。随后,在收到这些请求后,在线系统会调用服务层面(Service Layer)来执行相关的业务逻辑处理工作。例如,在线系统会对用户的输入数据有效性进行验证,并完成与数据库系统的交互过程。完成上述业务处理后,在线系统会进一步与数据访问对象层次组件(Data Access Object layer, DAO layer)进行深入的数据操作对话,并根据实际需要完成如显示列表项、编辑详细信息等具体的数据操作任务,并将最终的结果反馈给控制器层面以便后续的数据展示或者控制反馈机制的建立工作完成为止

图5-9科室信息界面
出诊医生功能通过视图层(view layer)进行交互;例如点击"搜索、新增或删除"按钮或填写出诊医生信息表单。这些出诊医生表单操作被视图层捕获,并作为请求发送至相应的控制器层(controller layer)。当控制器接收这些请求后,会调用服务层(service layer)来执行相关业务逻辑;例如验证输入数据的有效性并与数据库进行交互。服务完成后将处理完毕后,则会与数据访问对象层次结构(DAO layer)进行交互;后者负责具体的数据操作如查看、修改或删除出诊医生信息并将操作结果返回给控制器。最终 controller 将根据处理结果更新视图层次结构以便展示最新的信息或提供相应的操作反馈。

图5-10出诊医生界面
挂号问诊功能通过视图层(View层)实现交互功能。例如,在“搜索或删除”按钮上点击或者填入挂号问诊信息表单中。系统会捕获这些挂号问诊表单动作,并将它们作为请求发送至相应的Controller layer(控制器层)。Controller layer接收到这些请求后会调用Service layer(服务层),后者负责执行相关的业务逻辑操作如数据验证和与数据库的交互等操作。Service layer处理完毕后会进一步与DAO layer(数据访问对象层)进行交互以完成具体的数据操作如查看或删除挂号信息等任务,并将结果返回给Controller layer。随后Controller layer根据返回的结果更新View layer的状态信息以反映最新的挂名动态或提供相应的操作反馈信息。挂名详情界面如图5-11所示:

图5-11挂号问诊界面
诊断记录功能通过视图层(view layer)实现交互。例如,在‘搜索或删除’按钮上点击或填入就诊记录信息表单所需的信息。视图层捕获这些表单操作,并将它们作为请求发送至相应的控制器层(controller layer)。当控制器接收到这些请求时,会调用服务层(service layer),从而执行相关业务逻辑例如验证输入数据的有效性以及与数据库之间的交互过程。完成上述逻辑处理后, 完成上述逻辑处理后, 完成上述逻辑处理后, 完成上述逻辑处理后, 完成上述逻辑处理后, service 层将结果反馈至数据访问对象层 (data access object, DAO) 层进行具体的数据操作, 如查看或删除就诊记录信息,并将操作结果返回给控制器。最终, 控制器根据这些结果更新视图_layer_的信息源码如图5-12所示

图5-12就诊记录界面
处方信息功能通过视图层(view layer)实现交互功能。例如点击“搜索或删除”按钮或者填入处方信息表单。系统会将这些表单操作捕获后转为请求发送至相应的控制器层(controller layer)。随后完成这些流程后服务层将执行相关业务逻辑如输入数据的有效性验证以及数据库交互操作。接着服务层完成上述工作后进而与数据访问对象层(DAO layer)进行交互以执行具体的数据操作如查看或删除功能最后将操作结果传递给控制器以供处理。最终更新至视图层面以便展示最新的处方信息或者提供相应的操作反馈结果如图5-13所示:

图5-13处方信息界面
健康档案功能通过视图层面实现交互功能,例如点击"搜索或删除"按钮或者填写相关表单.这些表单中的操作会被视图层面捕获并作为请求发送至相应的控制器层面.当控制器接收到这些请求时,会通过调用服务层面完成相关业务逻辑处理,例如验证输入数据的有效性以及与数据库的交互.服务层面处理完成后,进而与 DAO 层面进行交互,负责执行查看和删除等操作,并将结果反馈回控制器.最后将更新后的数据传递至视图层面以便显示最新的信息或者提供相应的操作反馈.如图5-14所示即为健康的档案界面.

图5-14健康档案界面
在视图层(View层)中实现了公告信息功能的交互。例如点击“搜索、新增或删除”按钮或填写相关表单。这些操作被视图层捕获,并作为请求发送到相应的控制器层(Controller layer)。由服务层负责执行相关的业务逻辑,例如验证输入数据的有效性和与数据库的交互操作。服务完成这些逻辑后进一步与数据访问对象层面进行互动关系处理具体的数据事务如查看修改或删除公告信息并将结果反馈给控制器模块最终更新视图层面以便展示最新的公告信息或者提供相应的操作反馈提示系统界面上展示的公告信息界面如图5-15所示:

图5-15公告信息界面
源码无偿分享,文未领取
