st语言编程手册plc_PLC编程入门,先来认识6种编程语言
传统的PLC编程语言只有两种,指令表(IL)及梯形图(LD),有的称梯形逻辑图(LLD)。而今为便于各类型的工程技术人员都能使用PLC,PLC厂商都增加了它的编程语言。国际电工组织也制定与几次修订了PLC编程语言国际标准。并在1993年做了全面修订后称之为IEC 61131-3 的修订版。我国在1995年11月发布了GB/T 15969-1/2/3/4 标准,与IEC 61131-1/2/3/4等同。该标准推荐了6种编程语言,除了指令表及结构化文本(ST)为文字语言 ,还有梯形图、功能块图(FBD)、连续功能图(CFC)及顺序功能图(SFC) 等图形语言。
目前,IEC 61131-3编程语言不仅用于PLC,而且还用于集散型控制系统、工业控制计算机、数控系统和远程终端单元。
由于这个标准的建立是在PLC已广泛使用之后,加上它不是强制性标准,所以,有些老的PLC厂商还是在原来语言的基础上做了扩展,并没有完全采用这个标准。再就是,即使语言相同,但细节还是有不少差异。
倒是国产PLC,如和利时公司的LM、LK系列机,是在有了标准之后才开发的,能全面采用这个标准。再就是ABB公司的PLC也使用标准规定的6中语言编程。
下面就给大家简要介绍一番:
指令表(IL)
指令表语言是PLC编程最基本的语言。但是,用它编的程序,可读性较差,目前已不常用。故不在此做介绍。
结构化文本语言(ST)
ST语言与BASIC语言、PASCAL语言或C语言等类似。它没有单一的指令,只有由一组指令构成的含义完整的各种语句。具体语句有赋值语句、条件语句、选择语句、循环语句及其他语句(EXIT语句、RETURN语句、功能块调用语句等)。

不同品牌PLC的ST语言所提供的函数、运算符可能略有不同。
ST语言功能比图形语言强,但不如图形语言直观,目前用的还不大普及。如欧姆龙PLC只是在自编功能块的程序中才可使用它。
同样为ST语言,各PLC厂商的细节不完全一样。
梯形图(LD)
梯形图来源于美国,是一种基于梯级的图形符号布尔语言。
梯形图语言与电气原理图相对应,与原有继电器逻辑控制技术相一致。与原有的继电器逻辑控制技术不同的是,梯形图中的功率流不是实际意义的电流,内部的继电器也不是实际存在的继电器。
梯形图的左母线好像电气原理图的电源线一样,一般不直接与输出类指令(相当于电气原理图的负载)相连,中间总要有能建立逻辑条件的一些指令(相当于电气原理图的控制元件)。但有的PLC也允许这么做。

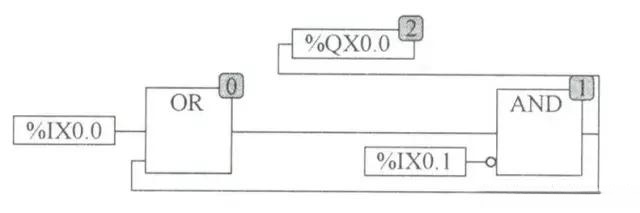
用梯形图符号编的PLC程序,很像电气原理图。如上图所示。图b为施耐德公司Naza PLC用的梯形图。
下图所示为与IL语言程序对应的梯形图程序


关于梯形图的文章有很多,在此不再赘述,本公众号以前也发过几篇文章,大家可以去看一看:
关于PLC梯形图,你想知道都在这里!
想短时间内掌握西门子PLC梯形图的编程方法就一定要看这篇文章!
学PLC必看:看懂电动机控制系统中PLC梯形图和语句表
PLC常用的基本控制电路及梯形图
功能块图(FBD)
FBD语言(一种对应于逻辑电路的图形语言),与电子线路图中的信号流图非常相似。FBD广泛地用于过程控制。

FBD语言是以功能模块为单位,描述控制功能。特别是控制规模较大、控制关系较复杂的系统,用它表达将更为方便。
目前,PLC厂商推出一些高功能及高性能的硬件模块的同时,多提供与其有关的功能块图程序,这为用户使用这些硬件及进行编程提供了很大方便。
FBD语言占用内存较大,执行时间较长,因此,这种语言多只在大、中型可编程序控制器和集散控制系统的编程和组态中采用。
连续功能图(CFC)
CFC与FBD类似,也是按需要选用种种功能块。所不同的是,它更灵活,块的位置可任意摆放,特别有信号反馈时,画起来更方便。
为了块的执行有明确的顺序,它的每个块的右上角都标有序号。但在实际表达时,这个标号也可选择不显示。

FBD及CFC语言在DCS系统编程中用得较多。此外,由于这两种语言差别不大,有时,仅使用FBD语言。因而,有的也把IEC 61131-3自动化编程语言说成5种。
顺序功能图(SFC)
SFC语言以描述控制程序的顺序为特征,以图形方式,简单、清楚地描述系统的所有现象,并能对系统中存有的像死锁、不安全等反常现象进行分析和建模,并可在此基础上编程。所以,得到了广泛的应用。
其实,SFC语言仅仅是一种组织程序的图形化方式。其实际使用要与其它语言配合,否则无法实现其功能。所以,严格地讲,它不能算是完整的编程语言。
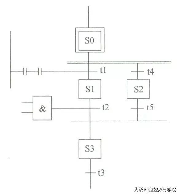
1.组成
步(Step)
用方框表示,分有初始步、活动步、不活动(休止)步三种。一个步是否为活动步,即是否处于激活状态,则取决于上一步及与其相应的转移。
动作(Action)
动作是步的组成部分,一个步含有一个或多个动作,用一个附加在步上的矩形框来表示。每一动作中的程序代码都可以用IEC的任一语言如ST、FBD、LD或IL来编写。每一动作还有一个修饰词(Qualifier),用来确定步激活时其动作什么时候执行或终止。
有向连线
从上到下、从左到右的步间连线。也可用加箭头做非上下、左右的步间连线。
转移
在有向连线上的垂直短线。与转移相关的逻辑条件,用文字、布尔代数表达式、图形符号标注在转移短线旁。
2.SFC转移规则
步的转移指的是有向连线相连的前后步激活状态的转换。
步间转移的规则是:
①步间的转移逻辑条件为真;
②被转移步的前一步是活动的。
不满足此两条件,将不转移。
为了启动顺序功能流程图程序的执行,总是要指定一个初始步,其标志为S0,是程序运行开始时被激活的那个步。有个这个初始步,则随着相应转移逻辑条件满足,流程图中步的激活状态将逐步转换,直至最后一步被激活,或根据有向线指定路线不停地循环转换。
3.SFC主要形式
根据结构的不同,可分为以下几种形式:单序列控制、并行序列控制、分支结构序列、转移序列等。
下图所示为一段SFC语言编写的程序。

同样称SFC语言,但有的是合乎标准的,如欧姆龙CJ2所用的,其Action有以上修饰词。有的没有,使用时要看具体软件的说明。
本文选自《PLC实用编程指南 第3版》
编后语
