MQTT开源库mosquitto安装和使用(二)
文章目录
- 1.相关接口
-
- 1.1.主要接口
- 1.2.实用函数
- 1.3.相关调用链
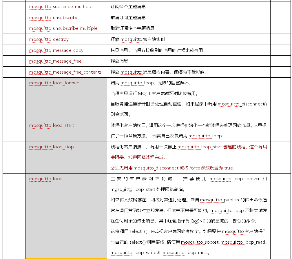
1.相关接口
1.1.主要接口





1.2.实用函数


1.3.相关调用链

全部评论 (0)
相关文章推荐
MQTT开源库mosquitto安装和使用(二)
文章目录 1.相关接口 1.1.主要接口 1.2.实用函数 1.3.相关调用链 1.相关接口 1.1.主要接口 1.2.实用函数 1.3.相关调用链
MQTT开源库mosquitto安装和使用(一)
文章目录 1.下载和安装 1.1.下载地址 1.2.安装 1.2.1.二进制安装 1.2.2.windows版本二进制安装 1.2.2.1.下载和安装 1.2.2.2.配置环境变量 1.2.2.3.启...
【C++】开源:MQTT安装与配置使用(mosquitto)
😏★,°:.☆ ̄▽ ̄/:.°★😏 这篇文章主要介绍MQTT安装与配置使用。 学其所用,用其所学。——梁启超 欢迎来到我的博客,一起学习知识,共同进步。 喜欢的朋友可以关注一下,下次更新不迷路🥞 ...
MQTT学习——Centos7上安装Mosquitto和使用
MQTT学习——Centos7上安装Mosquitto和使用 前言 MQTT是IBM开发的一个即时通讯协议。MQTT是面向M2M和物联网的连接协议,采用轻量级发布和订阅消息传输机制。
mqtt mosquitto开源库实现
提示:文章写完后,目录可以自动生成,如何生成可参考右边的帮助文档 文章目录 前言 一、MQTT是什么? 二、使用步骤 1.服务器配置安装并开启mosquitto 2.客户端代码 总结 前言 提示:这里...
【MQTT学习】在树莓派上安装Mosquitto和使用
Mosquitto 一、Mosquitto的安装 1.1用wget下载源码包 1.2解压压缩包 1.3进入目录 1.4找到配置文件config.mk,其中包含了所有Mosquitto的安装选项,详细的...
Mosquitto安装和使用
0前言 MQTT是IBM开发的一个即时通讯协议。MQTT是面向M2M和物联网的连接协议,采用轻量级发布和订阅消息传输机制。Mosquitto是一款实现了MQTTv3.1协议的开源消息代理软件,提供轻量...
mosquitto服务器修改,MQTT服务器Mosquitto安装及使用
1、Mosquitto安装 进入下载页面,选择source中第一个下载mosquitto1.6.3.tar.gz固然,版本可能会更新,下载新的版本就好shell 2.mosquitto依赖库安装 Ce...
MQTT学习之mosquitto安装
做MQTT的开发,记录下一些学习过程。 安装包括: 1、RPM安装 2、源码安装 (一)使用RPM安装 安装环境Centos6.4 从下面的链接下载mosquitto的RPM安装包:点击打开链接(ht...
mosquitto 2.x的安装问题和mosquitto库的使用 Linux C
MQTT协议mosquitto2.x的安装问题和mosquitto库的使用LinuxC 前言 在学习物联网开发的过程中,接触到了MQTT,一开始抱有疑问,TCP透传协议已经满足设备需求,MQTT的优势...
