2020年中国焊接材料行业现状及发展趋势分析,产品向高端化、精细化发展「图」

一、焊接材料行业分类及作用
焊接材料是指焊接时所消耗材料的通称,例如焊条、焊丝、金属粉末、焊剂、气体等。根据焊接工艺的区别,焊接材料的分类差别较大,具体划分如下:
焊接材料按工艺分类

编辑切换为居中
添加图片注释,不超过 140 字(可选)
资料来源:公开资料整理
焊接材料是关乎装备制造业的基础产品,焊接材料是焊接质量的技术基础和重要保障,对提高焊接质量水平和效率具有十分重要的作用,
焊接材料的作用

编辑
添加图片注释,不超过 140 字(可选)
资料来源:华经产业研究院整理
二、焊接材料产业链
焊接材料是钢铁的“缝纫线”和“黏合剂”,其上游行业主要是钢铁、有色金属及焊材生产设备等行业。焊接材料行业下游主要包括轨道交通、石油化工、集装箱、工程机械、核电水电、船舶汽车等多个领域。
焊材行业产业链示意图

编辑
添加图片注释,不超过 140 字(可选)
资料来源:公开资料整理
焊接结构的用钢量是衡量焊接技术总体水平的重要指标,我国每年有约三亿吨左右的钢材涉及焊接加工,占全球焊接加工量的50%以上。根据国家统计局数据显示,2021年我国粗钢产量为10.33亿吨。
2013-2021年中国粗钢产量变化趋势图

编辑
添加图片注释,不超过 140 字(可选)
资料来源:国家统计局,华经产业研究院整理
焊接材料行业与下游行业是一种互为依存、相互促进的关系。目前,焊丝等焊接材料已广泛应用于船舶、轨道车辆、汽车、石油化工、工程机械、压力容器、海洋工程、航空航天、核电水电等众多领域。
焊接材料行业下游应用领域

编辑切换为居中
添加图片注释,不超过 140 字(可选)
资料来源:公开资料整理
三、焊接材料行业现状分析
中国是焊接材料行业生产和消费大国。近年来我国焊接材料产量稳中有升,根据中国焊接协会数据,2020年我国焊接材料产量为455万吨,同比增长8.33%。
2016-2020年中国焊接材料产量及增速

编辑
添加图片注释,不超过 140 字(可选)
资料来源:中国焊接协会,华经产业研究院整理
随着我国焊接工业自动化水平的提高,焊条占焊材总量的比例逐年下降,国内实心焊丝占焊材总产量由2016年的40%上升至2020年的43.52%,预计未来普通焊条市场将进一步被焊丝替代。
2016-2020年中国焊接材料细分市场结构

编辑
添加图片注释,不超过 140 字(可选)
资料来源:中国焊接协会,华经产业研究院整理
我国焊接材料出口数量从2016年的74.42万吨变动至2020年的73.01万吨,出口额从2016年的6.12亿美元增长至2020年的7.04亿美元,总体呈现增长趋势。
2016-2020年中国焊接材料出口情况统计

编辑
添加图片注释,不超过 140 字(可选)
资料来源:中国海关,华经产业研究院整理
相关报告:华经产业研究院发布的《2022-2027年中国焊接材料行业市场深度分析及投资战略规划报告》
四、焊接材料行业竞争格局
国内焊接材料市场集中度较低,提升空间大。从2020年企业焊接材料产量来看,大西洋市场占比9.0%,哈焊所华通市场占比3.6%。
2020年中国焊接材料市场格局(按产量)

编辑
添加图片注释,不超过 140 字(可选)
资料来源:公开资料整理
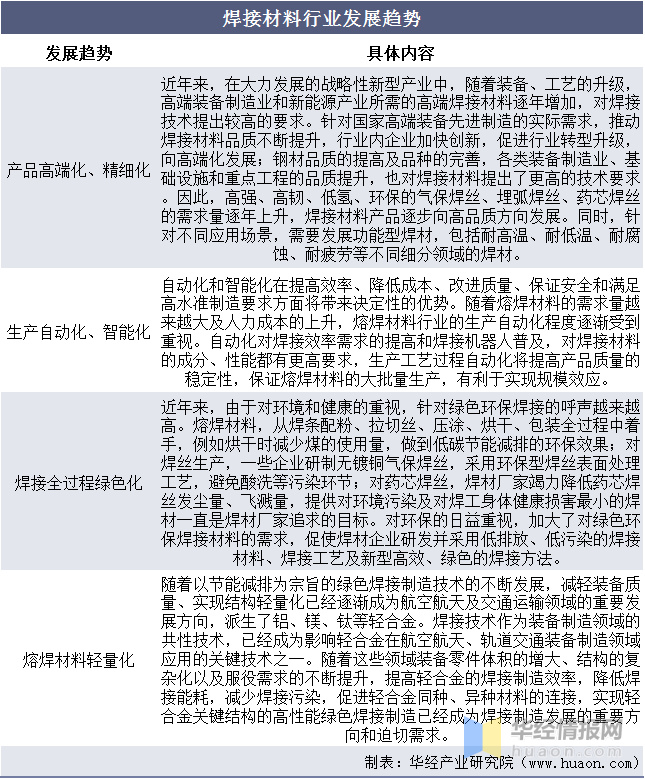
五、焊接材料行业发展趋势
随着中国经济进入转型升级、提质增效阶段,我国发展正处于工业化和现代化进程的重要发展时期,特别是国家发布的“中国制造2025”重点发展的十大领域的航空航天装备、先进轨道交通、高档数控机床和机器人、海洋工程装备及高技术船舶、新材料等均与焊接技术发展密切相关,将推动焊接材料的品种和结构得到不断完善和持续优化。预计未来焊接材料行业主要呈现出以下发展趋势:
焊接材料行业发展趋势

编辑切换为居中
添加图片注释,不超过 140 字(可选)
资料来源:华经产业研究院整理
华经情报网隶属于华经产业研究院,专注大中华区产业经济情报及研究,目前主要提供的产品和服务包括传统及新兴行业研究、商业计划书、可行性研究、市场调研、专题报告、定制报告等。涵盖文化体育、物流旅游、健康养老、生物医药、能源化工、装备制造、汽车电子、农林牧渔等领域,还深入研究智慧城市、智慧生活、智慧制造、新能源、新材料、新消费、新金融、人工智能、“互联网+”等新兴领域。
