AI 基于病理图像分析揭示了一种不同类型的子宫内膜癌| 文献速递-基于人工智能(AI base)的医学影像研究与疾病诊断
Title
题目
机器学习驱动的 hist-pathology 图像分析揭示了子宫内膜癌的一个独特亚型
AI 基于病理图像分析揭示了一种不同类型的子宫内膜癌。
01
文献速递介绍
子宫内膜癌(EC)呈现四种分子亚型特征,在预后及治疗方案制定方面具有显著价值。其中最常见的是NSMP(无特定分子特征),其分类在排除其他三种分子亚型特征后的占据主导地位。在本研究中我们引入基于人工智能驱动的病理图像分析方法来鉴别p53abn与NSMP EC的不同从而筛选出一组具有NSMP EC特征的患者群体该组患者的无进展生存期和疾病特异性生存期均表现较差被称为"p53abn-like NSMP"这一发现基于包含368名患者的发现队列以及来自其他中心独立验证队列中的290名及614名患者的数据浅层全基因组测序表明'p53abn-like NSMP'组较NSMP组在染色体异常负担方面更为突出表明该组在生物学特性上与其他NSMP EC存在差异我们的研究展示了人工智能在识别无法用常规及标准分子或病理学标准区分的EC子群方面的强大能力并改进基于图像的方法用于肿瘤分类这项研究结果仅限于女性患者的分析范围
Method
方法
The Declaration of Helsinki and the International Ethical Guidelines for Biomedical Research Involving Human Subjects were completely followed throughout this study. The study's protocols, including the waiver of consent, were approved by the University of British Columbia/BC Cancer Research Ethics Board. The participants did not receive any form of compensation.
在整个研究的所有阶段中, 我们均遵循了《赫尔辛基宣言》及《涉及人类受试者的生物医学研究国际伦理指南》. 所有相关协议及其豁免安排均经不列颠哥伦比亚大学/BC癌症研究伦理委员会正式认可. 参与者在此项研究中并未收到任何报酬.
Results
结果
Patient cohorts were selected and described in this study using H&E-stained hysterectomy tissue sections from 1272 patients with histologically confirmed endometrial carcinoma of NSMP or p53abn subtypes (ref. 3–5). The discovery cohort comprised 155 whole-section slides (WSI) from 146 patients sourced from TCGA3 and an additional 431 WSIs (222 patients) from Tubingen University (ref. 5). Two separate validation cohorts were included: the British Columbia (BC) cohort, which featured a tissue microarray (TMA) dataset corresponding to 290 patients from our own center (ref. 4), and the Cross Canada (CC) cohort, comprising 640 WSIs (614 patients) collected across 26 Canadian hospitals (ref. 31). Tables 1–3 summarize the clinicopathological features of both the discovery and validation cohorts. Detailed information regarding the overview of these cohorts, outcome data, treatment details, and geographical distribution of samples within the CC cohort can be found in Supplementary Tables 1–4.
患者队列选择和描述
本研究包含来自1272名患者的2318张HE染色法子宫切除术组织切片样本;这些样本中的子宫内膜癌经组织学检查确定为NSMP或p53abn亚型。我们的发现队列涵盖了TCGA平台提供的146例完整切片病例及其对应的WSI图像数据,并纳入了图宾根大学收集的独立病例群组共431例WSI图像数据。此外,本研究还包括了两个独立的加拿大验证组:(1)不列颠哥伦比亚(BC)组别由我们中心收集并分析了290例病例的数据;(2)跨加拿大(CC)组别则整合了加拿大全国640例病例的数据(其中614例为独立患者)。表1-3总结了发现队列和验证队列的临床病理特征。关于各组别概述、结果分析以及跨中心样本分布情况,请参阅附录表1-4
Figure
图

Fig. 1 | Workflow of the AI-based histopathology image analysis. First, the
The HistoQC81 framework produces a tissue-specific mask that exclusively encompasses all tissue regions and eliminates artifacts. Subsequently, an AI model was trained specifically to identify tumor regions within histopathology slides. Following this step, images were divided into small patches and systematically normalized to eliminate color variations between them. The normalized patches were then input into a deep-learning model for analysis and derivation of detailed patch-level representations. In the final stage of this process, a multiple instance learning-based model (VarMIL) was employed to accurately predict the patient's subtype.
图1 | 基于AI的病理图像分析工作流程。首先利用HistoQC81构建仅限于组织区域的掩膜并有效去除伪影。随后对AI模型进行训练以便其能够识别病理切片中的肿瘤区域。接着将图像划分为小块并对每个小块执行颜色标准化处理从而消除存在的颜色差异。经过标准化处理的小块被输入至深度学习模型以获取单个小块对应的特征表示。最后采用基于多实例学习(VarMIL)的方法来预测患者的亚型。

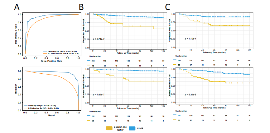
Fig. 2 | 统计性能指标及Kaplan-Meier生存曲线用于分析AI识别的EC亚型。其中A部分展示了AUROC与NSMP分类器比较的平均10折交叉验证结果。(B)对于发现集中的KM曲线分析涉及PFS和DSS(若有)使用双侧对数秩检验。(C)验证集中的BC组中同样进行了PFS与DSS相关联的KM曲线分析,并使用双侧对数秩检验。(数据源作为Source Data文件提供。)
图2 | 基于AI识别的人工智能系统对子宫内膜癌(EC)亚型进行性能评估及Kaplan-Meier (KM) 生存曲线绘制研究。具体而言:
A. 研究者采用p53abn特征与NSMP分类器模型对独立测试集样本进行十折交叉验证评估其表现特征;
B. 通过双侧log-rank检验方法对发现组样本进行无进展生存期(PFS)及疾病特异性生存期(DSS, 当存在时)的相关性研究;
C. 采用双侧log-rank检验方法对BC验证组样本进行PFS及DSS(若有)的相关性建模研究;
实验数据已作为附带的数据文件提供

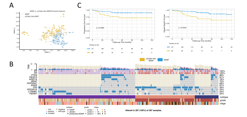
Fig. 3 illustrates the KimiaNet features, clinicopathological characteristics, point mutations, and KM curves of the validation cohort. A histopathological analysis of slides from the validation cohort, employing KimiaNet's feature representation derived from these slides, reveals that p53abn-like NSMP cases along with other NSMP instances form two distinct clusters. (B) The clinicopathological profiles and point mutation data obtained from the BC validation cohort were analyzed. (C) The KM curves for progression-free survival (PFS) and overall survival (DSS) in BC patients were examined following exclusion of TP53 mutant cases; statistical analysis was conducted using a two-tailed log-rank test. (Source data are provided as a Source Data file.)
图3 | KimiaNet特征、临床病理特征、点突变及验证队列的KM曲线。A. 该研究通过KimiaNet特征表示法展示了验证队列切片病理特征中p53abn-like NSMP与其他NSMP病例分别形成了两个独立集群;B. BC验证队列的临床病理特征及点突变数据;C. 在移除TP53突变病例后,通过双侧log-rank检验分析得出BC验证队列无进展生存期(PFS)与疾病特异性生存期(DSS)相关的KM曲线(源数据作为源数据文件提供)。

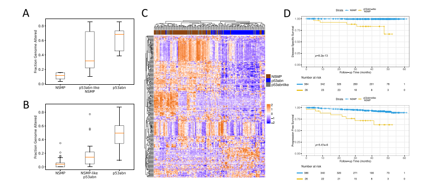
Fig. 4 | Molecular profiling of p53abn-like NSMP cases. Boxplots of copy numberburden (i.e., fraction genome altered) in NSMP, p53abn-like NSMP, and p53abncases in the (A) BC validation cohort (6 NSMP, 7 p53abn-like NSMP, 5 p53abn) and(B) TCGA (69 NSMP, 21 p53abn-like NSMP, 56 p53abn) cohorts. In box plots in A andB, the central line represents the median, while the bottom and top edges of thebox correspond to the 25th and 75th percentiles, respectively. The whiskers extendto the most extreme data points that are not identified as outliers. Any data pointsbeyond the lower and upper whiskers are considered outliers. C Gene expressionprofiles associated with the p53abn-like NSMP (n = 21), NSMP (n = 69), and p53abn(n = 56) tumors in the TCGA cohort. D KM curves associated with PFS and DSS(where available) in the CC validation set (Source data are provided as a SourceData file).
图4 | p53abn-like NSMP病例的分子特性
C
D

Fig. 5 | AI-assisted NSMP classification. This approach enhances the NSMP molecular subtype classification by integrating AI screening as a supplementary mechanism.
基于图5的数据展示
Table
表

Table 1 | Clinicopathologic features of the discovery set
表1 | 发现组的临床病理特征

Table 2 | Clinicopathologic features of the BC validation set
表2 | 不列颠哥伦比亚(BC)验证组的临床病理特征

Table 3 | Clinicopathologic features of the CC validation set
表3 | 跨加拿大(CC)验证组的临床病理特征
