what is noSQL
NoSQL,泛指非关系型的数据库。随着互联网web2.0网站的兴起,传统的关系数据库在处理web2.0网站,特别是超大规模和高并发的SNS类型的web2.0纯动态网站已经显得力不从心,出现了很多难以克服的问题,而非关系型的数据库则由于其本身的特点得到了非常迅速的发展。NoSQL数据库的产生就是为了解决大规模数据集合多重数据种类带来的挑战,特别是大数据应用难题。
基本含义
NoSQL最常见的解释是“non-relational”, “Not Only SQL”也被很多人接受。NoSQL仅仅是一个概念,泛指非关系型的数据库,区别于关系数据库,它们不保证关系数据的ACID特性。NoSQL是一项全新的数据库革命性运动,其拥护者们提倡运用非关系型的数据存储,相对于铺天盖地的关系型数据库运用,这一概念无疑是一种全新的思维的注入。
NoSQL有如下优点:易扩展,NoSQL数据库种类繁多,但是一个共同的特点都是去掉关系数据库的关系型特性。数据之间无关系,这样就非常容易扩展。无形之间也在架构的层面上带来了可扩展的能力。大数据量,高性能,NoSQL数据库都具有非常高的读写性能,尤其在大数据量下,同样表现优秀。这得益于它的无关系性,数据库的结构简单.
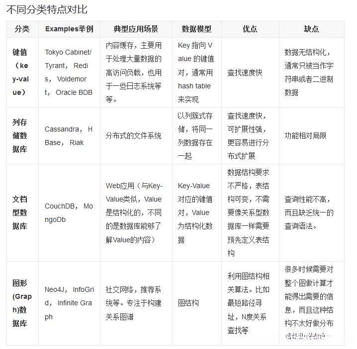
分类
键值(Key-Value)存储数据库
这一类数据库主要会使用到一个哈希表,这个表中有一个特定的键和一个指针指向特定的数据。Key/value模型对于IT系统来说的优势在于简单、易部署。但是如果数据库管理员(DBA)只对部分值进行查询或更新的时候,Key/value就显得效率低下了。举例如:Tokyo Cabinet/Tyrant, Redis, Voldemort, Oracle BDB。
列存储数据库
这部分数据库通常是用来应对分布式存储的海量数据。键仍然存在,但是它们的特点是指向了多个列。这些列是由列家族来安排的。如:Cassandra, HBase, Riak.
文档型数据库
文档型数据库的灵感是来自于Lotus Notes办公软件的,而且它同第一种键值存储相类似。该类型的数据模型是版本化的文档,半结构化的文档以特定的格式存储,比如JSON。文档型数据库可以看作是键值数据库的升级版,允许之间嵌套键值,在处理网页等复杂数据时,文档型数据库比传统键值数据库的查询效率更高。如:CouchDB, MongoDb. 国内也有文档型数据库SequoiaDB,已经开源。
图形(Graph)数据库
图形结构的数据库同其他行列以及刚性结构的SQL数据库不同,它是使用灵活的图形模型,并且能够扩展到多个服务器上。NoSQL数据库没有标准的查询语言(SQL),因此进行数据库查询需要制定数据模型。许多NoSQL数据库都有REST式的数据接口或者查询API。如:Neo4J, InfoGrid, Infinite Graph。
特点
对于NoSQL并没有一个明确的范围和定义,但是他们都普遍存在下面一些共同特征:
易扩展
NoSQL数据库种类繁多,但是一个共同的特点都是去掉关系数据库的关系型特性。数据之间无关系,这样就非常容易扩展。无形之间,在架构的层面上带来了可扩展的能力。
大数据量,高性能
NoSQL数据库都具有非常高的读写性能,尤其在大数据量下,同样表现优秀。这得益于它的无关系性,数据库的结构简单。一般MySQL使用Query Cache。NoSQL的Cache是记录级的,是一种细粒度的Cache,所以NoSQL在这个层面上来说性能就要高很多。 [2]
灵活的数据模型
NoSQL无须事先为要存储的数据建立字段,随时可以存储自定义的数据格式。而在关系数据库里,增删字段是一件非常麻烦的事情。如果是非常大数据量的表,增加字段简直就是——个噩梦。这点在大数据量的Web 2.0时代尤其明显
高可用
NoSQL在不太影响性能的情况,就可以方便地实现高可用的架构。比如Cassandra、HBase模型,通过复制模型也能实现高可用。
体系框架
NoSQL框架体系NosoL整体框架分为四层,由下至上分为数据持久层(data persistence)、整体分布层(data distribution model)、数据逻辑模型层(data logical model)、和接口层(interface),层次之间相辅相成,协调工作。 [3]
数据持久层定义了数据的存储形式,主要包括基于内存、基于硬盘、内存和硬盘接口、订制可拔插四种形式。基于内存形式的数据存取速度最快,但可能会造成数据丢失。基于硬盘的数据存储可能保存很久,但存取速度较基于内存形式的慢。内存和硬盘相结合的形式,结合了前两种形式的优点,既保证了速度,又保证了数据不丢失。订制可拔插则保证了数据存取具有较高的灵活性。 [3]
数据分布层定义了数据是如何分布的,相对于关系型数据库,NoSQL可选的机制比较多,主要有三种形式:一是CAP支持,可用于水平扩展。二是多数据中心支持,可以保证在横跨多数据中心是也能够平稳运行。三是动态部署支持,可以在运行着的集群中动态地添加或删除节点。 [3]
数据逻辑层表述了数据的逻辑表现形式,与关系型数据库相比,NoSQL在逻辑表现形式上相当灵活,主要有四种形式:一是键值模型,这种模型在表现形式上比较单一,但却有很强的扩展性。二是列式模型,这种模型相比于键值模型能够支持较为复杂的数据,但扩展性相对较差。三是文档模型,这种模型对于复杂数据的支持和扩展性都有很大优势。四是图模型,这种模型的使用场景不多,通常是基于图数据结构的数据定制的。
接口层为上层应用提供了方便的数据调用接口,提供的选择远多于关系型数据库。接口层提供了五种选择:Rest,Thrift,Map/Reduce,Get/Put,特定语言API,使得应用程序和数据库的交互更加方便。
NoSQL分层架构并不代表每个产品在每一层只有一种选择。相反,这种分层设计提供了很大的灵活性和兼容性,每种数据库在不同层面可以支持多种特性。
适用场景
NoSQL数据库在以下的这几种情况下比较适用:
1、数据模型比较简单;
2、需要灵活性更强的IT系统;
3、对数据库性能要求较高;
4、不需要高度的数据一致性;
5、对于给定key,比较容易映射复杂值的环境。
开源的NoSQL数据库软件
Membase
Membase是NoSQL家族的一个新的重量级成员。Membase是开源项目,源代码采用了Apache2.0的使用许可。该项目托管在GitHub.Source tarballs上,可以下载Beta版本的Linux二进制包。该产品主要是由North Scale的Memcached核心团队成员开发完成的,其中还包括Zynga和NHN这两个主要贡献者,这两个组织都是很大的在线游戏和社区网络空间供应商。 [2]
Membase容易安装、操作,可以从单节点方便地扩展到集群,而且为Memcached(有线协议的兼容性)实现了即插即用功能,在应用方面为开发者和经营者提供了一个较低的门槛。作为缓存解决方案,Memcached已经在不同类型的领域(特别是大容量的Web应用)有了广泛的使用,其中Memcached的部分基础代码被直接应用到了Membase服务器的前端。 [2]
通过兼容多种编程语言和框架,Membase具备了很好的复用性。在安装和配置方面,Membase提供了有效的图形化界面和编程接口,包括可配置的报警信息。 [2]
Membase的目标是提供对外的线性扩展能力,包括为了增加集群容量,可以针对统一的节点进行复制。另外,对存储的数据进行再分配仍然是必要的。
这方面的一个有趣特征是,NoSQL解决方案所承诺的可预测性能,通过如下方式可以获得:
1)自动将在线数据迁移到低延迟的存储介质的技术(内存,固态硬盘,磁盘)。
2)可选的写操作——异步、同步(基于复制,持久化)。
3)反向通道再平衡。
4)多线程低锁争用。
5)尽可能使用异步处理。
6)自动实现重复数据删除。
7)动态再平衡现有集群。
8)通过把数据复制到多个集群单元和支持快速失败转移来提供系统的高可用性。
MongoDB
MongoDB是一个介于关系数据库和非关系数据库之间的产品,是非关系数据库中功能最丰富,最像关系数据库的。它支持的数据结构非常松散,是类似Json的Bjson格式,因此可以存储比较复杂的数据类型。MongoDB最大的特点是它支持的查询语言非常强大,其语法有点类似于面向对象的查询语言,几乎可以实现类似关系数据库单表查询的绝大部分功能,还支持为数据建立索引。它的特点是高性能、易部署、易使用、存储数据非常方便。 [2]
主要功能特性:
1)面向集合存储,易存储对象类型的数据。
“面向集合”( Collenction-oriented),意思是数据被分组,存储在数据集中,被称为一个集合。每个集合在数据库中都有一个唯一的标识名,并且可以包含无限数目的文档。集合的概念类似关系型数据库里的表,不同的是它不需要定义任何模式( Schema)。 [2]
2)模式自由。
模式自由,意味着对于存储在Mongodb数据库中的文件,我们不需要知道它的任何结构定义。如果需要的话,你完全可以把不同结构的文件存储在同一个数据库里。 [2]
