(附源码)SpringBoot个人饮食健康管理系统-计算机毕设 43115
SpringBoot个人饮食健康管理系统
****
摘 要
伴随着中国经济的快速增长,在这一过程中消费者的智能化水平不断提升。在众多智能手机及其配套软件中,“个人饮食健康管理系统”这一概念逐渐受到更多的关注与支持。其中微信小程序中的个人饮食健康管理系统尤其深得消费者的青睐。其的应用使得消费者的生活质量得到了显著提升,并且这一系统还构建了一个便捷高效的数据信息管理系统。通过这种系统消费者能够更加轻松地掌握自己的饮食健康信息并从中获得必要的数据支持。
这个微信小程序旨在为用户提供一个便捷、高效且简单的一站式服务。它不仅要求用户能够清晰地获取所需信息,并且需要界面设计精美才能实现功能与页面的完美结合。因此,在这项研究中我们希望实现系统功能的最佳化。
我们对个人饮食健康管理系统这一微信小程序进行了深入研究,并参考了现有成熟技术。我们还基于源代码构建了框架,并对其功能模块进行了优化以适应实际需求。最终提出了一种基于微信小程序的个人饮食健康管理系统设计方案,并对其进行了详细讨论。
关键词: 个人饮食健康管理;SpringBoot;MySQL
SpringBoot Personal Dietary Health Management System
Abstract
With the rapid growth of China's economy and continuous improvements in consumer awareness, numerous smartphones and related software have become increasingly popular and widely supported. Among these, the personal food and health management system within WeChat mini programs has garnered extensive attention from consumers. Its design has significantly enhanced the daily lives of consumers, while simultaneously establishing an efficient and effective intelligent data information management network platform, thereby simplifying consumers' access to their own food and health data.
该微信mini程序个人饮食健康管理系统旨在为用户提供便捷、高效且舒适的一站式服务。不仅要求用户能够清晰明了地查看所需信息,并通过精心设计的界面实现功能与页面的完美整合以提升系统的操作性。因此我们需基于信息内容进行深入研究并借助先进技术手段优化我们的个人饮食健康管理系统
By conducting in-depth research on the personal food and health management systems of WeChat mini programs, we utilized existing mature technologies as a foundation and adapted their functions through source code as a template to meet practical demands. Ultimately, we developed a solution for managing a personal dietary health management system based on WeChat mini programs and engaged in detailed discussions regarding its implementation.
Key words****:**** Personal dietary health management; SpringBoot; MySQL
目录
摘 要
Abstract
第1章 绪 论
1.1选题背景
1.2研究现状
1.3研究内容
第二章 开发工具及关键技术介绍
2.1微信开发者工具
2.2小程序框架以及目录结构介绍
2.3 Java技术
2.4 Springboot框架
第三章 系统分析
3.1功能需求分析
3.2可行性分析
3.2.1技术可行性
3.2.2经济可行性
3.2.3操作可行性
3.3性能分析
3.4系统用例分析
3.5系统操作流程
3.5.1用户登录流程
3.5.2信息添加流程
3.5.3信息删除流程
3.6系统开发流程
第四章 系统设计
4.1系统功能结构
4.2数据库设计
4.3.1实体ER图
4.3.2数据表
5.1用户前台功能模块(前端)
5.1.1用户首页模块
5.1.2用户注册模块
5.1.3用户登录模块
5.1.4个人资料模块
5.1.5评论模块
5.1.6在线商城模块
5.1.7健康资讯模块
5.1.8我的界面模块
5.2管理员功能模块(后端)
5.2.1系统用户模块
5.2.2系统管理模块
5.2.3资源管理模块
5.2.4 在线商城界面
5.2.5 分类列表界面
5.2.6订单列表界面
5.2.7订单配送界面
第六章 系统的测试
6.1 测试目的
6.2 测试方案设计
6.2.1 测试策略
6.2.2 测试分析
结 论
参考文献
致 谢
第1章 绪 论
1.1选题背景
随着科技的迅速发展,互联网的兴起和发展深深刻及人们的日常生活,它不仅改变了我们的日常生活,更带来了人类历史上前所未有的变革
技术的进步使移动设备迅速崛起。
移动设备已成为现代人不可或缺的重要工具。
无论是何时何地,
移动设备则实现了无论在哪种环境下都能方便地实现日常办公和信息接收,并且能够轻松完成跨屏操作。
如今,
微信也被广泛应用于各类社交场合。
其便捷性和高效性使其成为人们日常交流的重要平台,并深受欢迎。
近年来,
这一现象反映了智能手机技术的进步所带来的积极影响。
微信小程序广告功能的推出为公众号带来了更便捷的关注体验。这一举措标志着小程序与公众号之间建立了全面连接,并实现了精准互动模式的初步构建。本文重点探讨的是一个综合性的解决方案——微信小程序的个人饮食健康管理系统。该系统涉及多个核心技术领域包括算法优化、数据分析以及用户体验设计等,并致力于打造一个高效便捷的服务平台。通过系统性地研究与分析不同行业的需求特点我们可以逐步完善这一创新方案并将其应用到实际运营中去
1.2研究现状
随着时代的进步, 网络技术已经成为现代人生活中不可或缺的一部分。它不仅改变了现代人的生活方式, 更为无数人提供了极大的便利。如今, 越来越多的人已经将网络作为日常生活的重要组成部分, 并且这种趋势还在持续扩大。网络的优势无可置疑, 它的便捷性、快速响应以及高效运作使得它成为解决各种问题的理想工具。因此, 类似于微信小程序的个人饮食健康管理系统不仅能够帮助用户获取信息更加便捷, 更能实现对日常生活的高效优化。
本文致力于探究微信小程序中个人饮食健康管理系统的运行机制。并基于对现有状况进行深入分析的基础上, 结合当前最前沿的计算机技术和理论基础, 开发出一套智能化管理平台作为完整的解决方案。该系统的核心优势在于:其采用了先进的计算机技术和算法支撑来实现智能化运作;并且配备了专业的后台管理系统, 以便于及时监控与反馈用户的数据信息。特别地, 在后台管理方面提供了灵活多样的功能模块:一方面, 用户可以通过便捷的操作界面完成日常饮食数据记录;另一方面, 管理人员则能够实时掌握各类数据指标, 并根据实际需求采取相应的优化策略, 从而确保整个系统运行的有效性和科学性
伴随着科技的进步, 微信小程序具备个人饮食健康管理功能, 已经是一款引人注目的信息管理工具, 它既操作简便又满足日常需求, 并且还具备高效便捷实用等功能。是中国范围内应用最广泛的智能技术开发平台, 将致力于为中国用户提供更为优质的智能化服务体验。
1.3研究内容
开发和实施微信小程序的个人饮食健康管理系统,需要完成以下任务:
首先是对选题进行明确,并在此基础上对目标系统的规划和其背景与相关问题展开基础性评估。
当系统ACK顺利完成时, 我们将基于SpringBoot技术开发一个微信小程序用于管理个人饮食健康, 并负责其数据库的设计与开发工作, 以确保该系统的功能能够得到充分实现。此外, 我们将对所选技术进行全面的技术评估, 以保证系统的可行性与安全性。
(3)在微信小程序个人饮食健康管理平台中,首先需要明确系统的功能架构,并对所有用户进行审核以便明确用户的角色定位。随后根据这些角色划分出不同的功能模块区域,并据此划分不同的功能模块区域。系统设计将用户分为管理员和各类功能操作人员,并据此划分出相应的权限范围。每个功能模块都承担着独特的职责:例如课程管理模块负责课程的展示与管理;教师端则负责教学进度的监管与反馈;学员端则提供学习记录查询与互动交流的空间; whereas 管理员则拥有数据管理和决策分析的核心权力。同时系统支持实时数据交互:例如教师可以随时查看学生的学习数据;学员可以随时查询自己的学习进度;管理者则能够快速汇总分析各类数据并作出决策支持。”
(4)经严格审查后确认完成的各项功能模块已获认可,随后将重点投入程序逻辑与界面设计的工作。为确保系统的健壮性,我们计划采用多维度测试方案,组织不同角色的用户编写并提交相关测试用例,定期排查潜在问题,及时发现并采取应对措施,直至系统达到预期稳定性要求
- 开发工具及关键技术介绍
2.1微信开发者工具
微信开发者平台是一款旨在为小程序开发提供支持的软件。经过持续优化后, 该平台提供了更加便捷的操作界面, 用户可以在开发过程中通过微信扫描二维码接入, 实现快速且高效的开发流程, 并且能够精准地定位和解决问题。
根据用户的需求,我们将采用不同的屏幕大小来制作小程序。
在完成视图布置后的基础上,在线执行编辑功能能够有效实现对当前视图界面的快速调整
控制台:方便调试打印输出信息。
请将代码上传至腾讯服务器,在审核阶段请填写版本号及相关备注信息,并保证所上传内容的安全性和准确性。
在查看资源文件后,在处理相关项目时迅速地重新组织文件目录以便启动断点调试
应用远程调试工具,在手机设备和电脑设备上都可以实现开发过程更加便捷。
本地数据存储:显示的是本地存储的数据。
通过使用子父层级结构,我们可以更容易地进行视图调试。
微信的代码体积应控制在2MB以下,在开发过程中需同时核实合法域名信息,并为小程序后台设置服务器域名。
微信开发者工具已经成为开发过程中不可替代的重要组成部分,并正致力于持续优化与提升
2.2小程序框架以及目录结构介绍
本微信小程序开发目标是协助用户轻松构建一个具有专有功能的应用。该框架整合了用户界面、操作界面以及功能模块等关键要素,并通过简洁的操作流程设计使得用户能够迅速完成微信小程序的搭建。核心机制实现了快速数据绑定 functionality, 与此同时具备实时跟踪 user data 的能力, 并且能够灵活适应不同用户的使用需求. 该系统不仅提供了高效的 interface 调整与优化 functionality, 还显著提升了微信小程序的整体效能水平.
2.3Java技术****
Java语言功能:
面向对象的方法改变了传统程序设计的方式。这种方法能够将复杂的系统模块转化为可操作的对象,并通过继承和多态等机制实现信息共享与协作。这种技术的应用使得软件开发者的劳动效率得到了显著提升,并在安全性方面表现出色。随着这种方法的出现,在实际应用中使用它可以极大地提高效率和可靠性。
在功能上,Java的优势体现在其高度的跨平台能力。因此,在实际应用中它能够显著提升开发效率并降低开发难度。借助Java开发人员能够轻松访问多个不同的操作系统或设备,并无需担心在编译过程中可能出现的问题。
C++的一个显著缺点是未能充分地利用可重复使用的资源,
从而导致了其资源消耗量的显著提升。
因此,在这种情况下,
其垃圾回收机制能够完美地应对这一挑战,
从而减少了资源使用的同时,
也节约了巨量的资源。
然而,
对于那些新手或刚入门的开发者来说,
将一块内存地址指定为堆栈位置并使其自动解锁是一个关键步骤,
否则会导致程序性能出现明显下降,
甚至可能出现崩溃情况。
为了确保代码顺利执行,
开发人员通常会在使用前检查一个指针值是否已移动,
如果已被移动则将其设置为null值。
2.4Springboot框架****
Spring Boot框架的出现显著地改变了Spring Boot的运行模式,并非仅支持单一复杂的框架架构还能够兼容多种复杂的操作功能从而大幅提升了其效能与可靠性程度此一创新性设计使得Spring Boot框架成为替代传统EJB(Enterprise Spring Boot Beans)的强大选择并逐渐演变为一个更为完善的体系结构基于控制反转的核心理念 Spring Boot框架能够有效地支撑多种应用程序(AP)包括基于核心功能的对象生命周期可视化面向切面编程以及多种可靠的持久化技术同时也能支持多种Web框架以满足不同AP的需求该框架内置强大的对象注入与配置机制使得其对象管理更加高效直观通过结合XML配置文件类别及其相关的注释信息使用者可自由调整配置参数从而实现更加灵活的应用开发为了实现业务流程的有效分解与协调管理 Spring Boot采用了AOP(面向切面编程)架构这一设计理念旨在将复杂任务分解为多个独立的部分以便更好地进行管理和控制 AOP架构不仅具备基础的 AspectJ 特性还集成了一套丰富且成熟的高级切面编程功能为企业的业务流水线提供了强有力的支持除了基础功能外 Spring AOP还特别强调事务处理能力支持本地远程内部外部等多种类型事务并提供灵活的安全数据交换机制这些设计充分体现了 Spring 技术 stack 在数据访问层面的强大能力无论是基于 JDBC iBATS/MyBatis Hibernate JDO 还是 Apache OJB/Apache Cye 事务处理 Spring 都能提供标准化的数据访问接口并将其无缝集成到事务管理系统中从而显著降低了开发者的工作负担提升了整体开发效率推动了企业级信息化建设进程与此同时 SpringMVC 的诞生则反映了开发者对传统Struts Web组件分离模式的重大突破通过分离呈现层请求处理层和模型层三者之间的职责实现了更高的系统效率与可靠性
第三章 系统分析
3.1功能需求分析
在开展开发研究工作之前,在明确项目目标的基础上需要做好前期准备工作。为了确保项目的顺利推进,在项目初期需要对系统的核心需求进行全面调研和深入分析;只有准确把握市场需求后才能制定相应的技术方案;只有这样才能确保项目的成功实施。在此基础上还需要从系统性能、业务流程和数据管理等多个维度展开深入分析与评估;最终才能确保微信小程序个人饮食健康管理系统的界面设计直观简洁,并具备功能上的全面性。
通过对发达系统的可行性进行了深入分析与探讨, 我们可以明确其能满足哪些具体要求. 为确保系统开发能顺利推进, 必须对其进行全面评估, 确保其达到预期标准. 当我们在项目初期缺乏充分信心时, 就可能导致功能无法达到优秀水平, 这将直接影响项目的成功与否. 在深入了解微信小程序中的个人饮食健康管理系统后, 我们可以对其运行效率作出科学判断, 并验证其是否满足原有设计目标.
系统设计旨在迎合用户和管理者的需求,并明确功能模块、管理职责以及相关服务。
基于微信小程序个人饮食健康管理系统功能特点的需求,需严格遵循以下各项具体要求
利用微信小程序进行信息管理个人饮食健康管理系统,以实现饮食健康管理效率的提升
(2)饮食方法变得更加多样化,健康管理更加标准化。
(3)它提供了一个免费的渠道,以确保数据的实时有效沟通。
3.2可行性分析
3.2.1技术可行性
通过基于SpringBoot框架构建这款功能强劲且操作便捷的微信小程序个人饮食健康管理系统,并在后端系统中打造一个完善的安全可靠的数据库以确保系统的稳定性和可靠性
基于SpringBoot技术和MySQL数据库
3.2.2经济可行性
这款桌面微信小程序提供完全免费的个人饮食健康管理系统管理服务。无论您选择何种软件系统,在线注册即可完成账号操作。此外, 您还可以参与市场调研活动并可获取额外资源. 除了这些, 您还可以与小伙伴共同完成更为复杂且具挑战性的项目. 因此, 这款个人饮食健康管理系统的研究与开发不仅具有显著的经济效益, 而且几乎无需投入任何资金.
SpringBoot技术已获得广泛认可,由此可见, 开发微信小程序的个人饮食健康管理系统无需投入任何经济资源。
3.2.3操作可行性
微信小程序的个人饮食健康管理系统设计完成后,其可操作性得到了显著提升,管理员可以轻松访问系统,快速管理各种数据信息,而用户也可以轻松访问系统界面,通过界面导航菜单,快速查看各个功能模块,满足用户的信息需求,同时也为课程信息管理提供了便利。此外,系统的操作也不再需要专业人员,只需要普通用户就可以轻松完成各个功能模块的操作管理。因此,我们的系统具有很高的可操作性。通过使用界面窗口,我们能够轻松地让用户进行登录。因此,只需要掌握基础的电脑操作技能,我们就能够满足您的需求。
3.3性能分析
随着信息技术的发展,在新的时代背景下
我们开发了一款弹性伸缩型的小程序平台
本系统通过微信小程序个人饮食健康管理平台的构建完成,并基于先进的数据库技术实现对数据的高效存储与处理能力设计。为了确保各功能模块与用户角色高度契合,在系统开发过程中重点优化了用户体验界面及其交互逻辑设置。这样设计不仅降低了资源消耗,在提升业务处理速度方面也表现出色。相比传统管理信息系统具有显著差异
3.4系统用例分析
本次研究的核心内容将围绕微信小程序个人饮食健康管理系统的功能模块展开详细探讨。针对选定的学习平台的特性及需求特点进行深入分析,并完成数据库架构的设计工作。本研究将采用MySQL数据库作为系统支撑平台,在此基础上结合人性化的用户体验理念进行整体规划。本系统将采用更加人性化的界面设计原则,在发生系统故障时能够快速响应并修复相关问题。
基于微信小程序开发的个人饮食健康管理软件系统

图3-1管理员功能模块图

图3-2用户功能模块图
3.5系统操作流程
3.5.1用户登录流程
第一步,在确保系统安全性的前提下,系统要求用户在登录界面录入自身相关信息,并要求信息必须准确无误。当用户的输入数据存在错误时, 将触发相应的提示信息, 导致用户的登录操作失败, 如图3-1所示
第一步,在确保系统安全性的前提下, 系统要求用户在登录界面录入自身相关信息, 并确保信息真实可靠. 当用户的输入数据出现偏差时, 将触发相应的警示信息, 造成用户的登录尝试失败, 如图3-1所示

图3-3登录操作流程图
3.5.2信息添加流程
微信小程序个人饮食健康管理系统可通过高效且精确的方式实现各类数据的信息收集与处理功能;为确保数据质量,在操作流程中需严格遵守预设界面并结合指定参考文献进行数据采集与处理;若未能达到预期效果则会在第一步中被终止,并于后续步骤中持续核实数据的真实性和可靠性

图3-4 信息添加流程图
3.5.3信息删除流程
无论用户的角色如何,在一旦进入异常的操作界面时就可以采取不同的处理方式来进行操作。当用户试图删除系统中的数据时必须首先确认该数据是否已经被删除,在此之前如果没有被确认就应该参考图3-3的操作指南以避免影响系统的正常运行。

图3-5 信息删除流程图
3.6系统开发流程****
开发个人饮食健康管理系统是一个涉及多步骤的过程,在设计与实现阶段需要完成系统功能规划与具体实现两大任务;其中包含系统功能需求分析、业务逻辑设计、数据库方案制定以及前端后端开发等多个环节;这些工作内容是构建信息管理系统的核心内容,并将直接影响系统的实际应用效果;在整个开发过程中为了确保系统的稳定性和可靠性每个环节都需要严格按照既定流程执行并且每一步骤完成后都要经过专业测试以确保系统运行质量;同时通过建立完善的质量保障体系来预防可能出现的问题从而保证系统功能能够顺利实现预期目标
注
本系统通过开发个人饮食健康管理小程序来实现功能模块设计与实现,在实际应用中发现此方法能够有效减少系统复杂度,并且在图3-4中可进一步验证其可行性。

图3-4开发系统流程图
第四章 系统设计
4.1系统功能结构****
个人饮食健康管理系统主要包含普通用户端和后台管理端两大功能模块。表面上各自独立运行,但均共享相同的数据库资源。每个功能模块都是基于之前的完成需求分析,经过查阅相关资料并进行系统整合开发而成的。
综上所述,系统功能结构图如下图所示。

图4-1 系统功能结构图
4.2数据库设计
数据库系统扮演着重要组件的角色,在优化方面对整个网络运行起到关键作用。为了实现构建高效的数据库系统的目标,在明确各要素的特点后,我们将其整合起来。
4.3.1实体ER图
数据库在整个软件开发过程中扮演着不可或缺的角色,在实际应用中不仅能够协助制定数据库的具体规模与参数设置,并且能够有效设计出符合规范的数据模型架构。为了保障数据的安全性与稳定性运行,在本项目中我们将MySQL定为数据库的核心管理平台。
E-R图是一种强有力的技术,在将复杂而抽象的虚拟环境转化为具体、直观的形式方面发挥着不可替代的作用。它不仅有助于我们深入理解虚拟环境的本质特征,并且能够有效组织和管理网络结构。MySQL数据库展现出卓越的安全性能,在数据存储与保护方面表现尤为突出——它能够有效防范数据丢失或损坏的问题。如E-R图所示,在这种情况下MySQL数据库依然能够保持其安全性和稳定性。
个人饮食健康管理系统整体E-R图,如图4-2所示:

图4-2个人饮食健康管理系统实体属性图
4.3.2数据表
通过对数据结构的细致研究, 我们可以识别哪些表与表之间存在关联关系, 并经验证.调试和优化后, 以满足用户对数据组织及功能需求为基础, 在确保数据库运行效率和数据完整性的同时实现有效的数据库管理.
基于微信小程序个人饮食健康管理系统的具体特点,我们对数据库的概念模型进行了重构,并对其结构进行了优化设计。该系统旨在满足其功能需求,并且在组织方式上更加清晰明了。
表access_token (登陆访问时长)
| 编号 | 名称 | 数据类型 | 长度 | 小数位 | 允许空值 | 主键 | 默认值 | 说明 |
|---|---|---|---|---|---|---|---|---|
| 1 | token_id | int | 10 | 0 | N | Y | 临时访问牌ID | |
| 2 | token | varchar | 64 | 0 | Y | N | 临时访问牌 | |
| 3 | info | text | 65535 | 0 | Y | N | ||
| 4 | maxage | int | 10 | 0 | N | N | 2 | 最大寿命:默认2小时 |
| 5 | create_time | timestamp | 19 | 0 | N | N | CURRENT_TIMESTAMP | 创建时间: |
| 6 | update_time | timestamp | 19 | 0 | N | N | CURRENT_TIMESTAMP | 更新时间: |
| 7 | user_id | int | 10 | 0 | N | N | 0 | 用户编号: |
表address (收货地址:)
| 编号 | 名称 | 数据类型 | 长度 | 小数位 | 允许空值 | 主键 | 默认值 | 说明 |
|---|---|---|---|---|---|---|---|---|
| 1 | address_id | int | 10 | 0 | N | Y | 收货地址: | |
| 2 | name | varchar | 32 | 0 | Y | N | 姓名: | |
| 3 | phone | varchar | 13 | 0 | Y | N | 手机: | |
| 4 | postcode | varchar | 8 | 0 | Y | N | 邮编: | |
| 5 | address | varchar | 255 | 0 | N | N | 地址: | |
| 6 | user_id | mediumint | 8 | 0 | N | N | 用户ID:[0,8388607]用户获取其他与用户相关的数据 | |
| 7 | create_time | timestamp | 19 | 0 | N | N | CURRENT_TIMESTAMP | 创建时间: |
| 8 | update_time | timestamp | 19 | 0 | N | N | CURRENT_TIMESTAMP | 更新时间: |
| 9 | default | bit | 1 | 0 | N | N | 0 | 默认判断 |
表article (文章:用于内容管理系统的文章)
| 编号 | 名称 | 数据类型 | 长度 | 小数位 | 允许空值 | 主键 | 默认值 | 说明 |
|---|---|---|---|---|---|---|---|---|
| 1 | article_id | mediumint | 8 | 0 | N | Y | 文章id:[0,8388607] | |
| 2 | title | varchar | 125 | 0 | N | Y | 标题:[0,125]用于文章和html的title标签中 | |
| 3 | type | varchar | 64 | 0 | N | N | 0 | 文章分类:[0,1000]用来搜索指定类型的文章 |
| 4 | hits | int | 10 | 0 | N | N | 0 | 点击数:[0,1000000000]访问这篇文章的人次 |
| 5 | praise_len | int | 10 | 0 | N | N | 0 | 点赞数 |
| 6 | create_time | timestamp | 19 | 0 | N | N | CURRENT_TIMESTAMP | 创建时间: |
| 7 | update_time | timestamp | 19 | 0 | N | N | CURRENT_TIMESTAMP | 更新时间: |
| 8 | source | varchar | 255 | 0 | Y | N | 来源:[0,255]文章的出处 | |
| 9 | url | varchar | 255 | 0 | Y | N | 来源地址:[0,255]用于跳转到发布该文章的网站 | |
| 10 | tag | varchar | 255 | 0 | Y | N | 标签:[0,255]用于标注文章所属相关内容,多个标签用空格隔开 | |
| 11 | content | longtext | 2147483647 | 0 | Y | N | 正文:文章的主体内容 | |
| 12 | img | varchar | 255 | 0 | Y | N | 封面图 | |
| 13 | description | text | 65535 | 0 | Y | N | 文章描述 |
表article_type (文章分类)
| 编号 | 名称 | 数据类型 | 长度 | 小数位 | 允许空值 | 主键 | 默认值 | 说明 |
|---|---|---|---|---|---|---|---|---|
| 1 | type_id | smallint | 5 | 0 | N | Y | 分类ID:[0,10000] | |
| 2 | display | smallint | 5 | 0 | N | N | 100 | 显示顺序:[0,1000]决定分类显示的先后顺序 |
| 3 | name | varchar | 16 | 0 | N | N | 分类名称:[2,16] | |
| 4 | father_id | smallint | 5 | 0 | N | N | 0 | 上级分类ID:[0,32767] |
| 5 | description | varchar | 255 | 0 | Y | N | 描述:[0,255]描述该分类的作用 | |
| 6 | icon | text | 65535 | 0 | Y | N | 分类图标: | |
| 7 | url | varchar | 255 | 0 | Y | N | 外链地址:[0,255]如果该分类是跳转到其他网站的情况下,就在该URL上设置 | |
| 8 | create_time | timestamp | 19 | 0 | N | N | CURRENT_TIMESTAMP | 创建时间: |
| 9 | update_time | timestamp | 19 | 0 | N | N | CURRENT_TIMESTAMP | 更新时间: |
表auth (用户权限管理)
| 编号 | 名称 | 数据类型 | 长度 | 小数位 | 允许空值 | 主键 | 默认值 | 说明 |
|---|---|---|---|---|---|---|---|---|
| 1 | auth_id | int | 10 | 0 | N | Y | 授权ID: | |
| 2 | user_group | varchar | 64 | 0 | Y | N | 用户组: | |
| 3 | mod_name | varchar | 64 | 0 | Y | N | 模块名: | |
| 4 | table_name | varchar | 64 | 0 | Y | N | 表名: | |
| 5 | page_title | varchar | 255 | 0 | Y | N | 页面标题: | |
| 6 | path | varchar | 255 | 0 | Y | N | 路由路径: | |
| 7 | position | varchar | 32 | 0 | Y | N | 位置: | |
| 8 | mode | varchar | 32 | 0 | N | N | _blank | 跳转方式: |
| 9 | add | tinyint | 3 | 0 | N | N | 1 | 是否可增加: |
| 10 | del | tinyint | 3 | 0 | N | N | 1 | 是否可删除: |
| 11 | set | tinyint | 3 | 0 | N | N | 1 | 是否可修改: |
| 12 | get | tinyint | 3 | 0 | N | N | 1 | 是否可查看: |
| 13 | field_add | text | 65535 | 0 | Y | N | 添加字段: | |
| 14 | field_set | text | 65535 | 0 | Y | N | 修改字段: | |
| 15 | field_get | text | 65535 | 0 | Y | N | 查询字段: | |
| 16 | table_nav_name | varchar | 500 | 0 | Y | N | 跨表导航名称: | |
| 17 | table_nav | varchar | 500 | 0 | Y | N | 跨表导航: | |
| 18 | option | text | 65535 | 0 | Y | N | 配置: | |
| 19 | create_time | timestamp | 19 | 0 | N | N | CURRENT_TIMESTAMP | 创建时间: |
| 20 | update_time | timestamp | 19 | 0 | N | N | CURRENT_TIMESTAMP | 更新时间: |
表basic_records (基本记录)
| 编号 | 名称 | 数据类型 | 长度 | 小数位 | 允许空值 | 主键 | 默认值 | 说明 |
|---|---|---|---|---|---|---|---|---|
| 1 | basic_records_id | int | 10 | 0 | N | Y | 基本记录ID | |
| 2 | regular_users | int | 10 | 0 | Y | N | 0 | 普通用户 |
| 3 | user_name | varchar | 64 | 0 | Y | N | 用户姓名 | |
| 4 | user_gender | varchar | 64 | 0 | Y | N | 用户性别 | |
| 5 | personal_age | varchar | 64 | 0 | Y | N | 个人年纪 | |
| 6 | personal_height | varchar | 64 | 0 | Y | N | 个人身高 | |
| 7 | personal_weight | varchar | 64 | 0 | Y | N | 个人体重 | |
| 8 | past_medical_history | text | 65535 | 0 | Y | N | 过往病史 | |
| 9 | create_time | datetime | 19 | 0 | N | N | CURRENT_TIMESTAMP | 创建时间 |
| 10 | update_time | timestamp | 19 | 0 | N | N | CURRENT_TIMESTAMP | 更新时间 |
表cart (购物车)
| 编号 | 名称 | 数据类型 | 长度 | 小数位 | 允许空值 | 主键 | 默认值 | 说明 |
|---|---|---|---|---|---|---|---|---|
| 1 | cart_id | int | 10 | 0 | N | Y | 购物车ID: | |
| 2 | title | varchar | 64 | 0 | Y | N | 标题: | |
| 3 | img | varchar | 255 | 0 | N | N | 0 | 图片: |
| 4 | user_id | int | 10 | 0 | N | N | 0 | 用户ID: |
| 5 | create_time | timestamp | 19 | 0 | N | N | CURRENT_TIMESTAMP | 创建时间: |
| 6 | update_time | timestamp | 19 | 0 | N | N | CURRENT_TIMESTAMP | 更新时间: |
| 7 | state | int | 10 | 0 | N | N | 0 | 状态:使用中,已失效 |
| 8 | price | double | 9 | 2 | N | N | 0.00 | 单价: |
| 9 | price_ago | double | 9 | 2 | N | N | 0.00 | 原价: |
| 10 | price_count | double | 11 | 2 | N | N | 0.00 | 总价: |
| 11 | num | int | 10 | 0 | N | N | 1 | 数量: |
| 12 | goods_id | mediumint | 8 | 0 | N | N | 商品id:[0,8388607] | |
| 13 | type | varchar | 64 | 0 | N | N | 未分类 | 商品分类: |
| 14 | description | varchar | 255 | 0 | Y | N | 描述:[0,255]用于产品规格描述 |
表collect (收藏)
| 编号 | 名称 | 数据类型 | 长度 | 小数位 | 允许空值 | 主键 | 默认值 | 说明 |
|---|---|---|---|---|---|---|---|---|
| 1 | collect_id | int | 10 | 0 | N | Y | 收藏ID: | |
| 2 | user_id | int | 10 | 0 | N | N | 0 | 收藏人ID: |
| 3 | source_table | varchar | 255 | 0 | Y | N | 来源表: | |
| 4 | source_field | varchar | 255 | 0 | Y | N | 来源字段: | |
| 5 | source_id | int | 10 | 0 | N | N | 0 | 来源ID: |
| 6 | title | varchar | 255 | 0 | Y | N | 标题: | |
| 7 | img | varchar | 255 | 0 | Y | N | 封面: | |
| 8 | create_time | timestamp | 19 | 0 | N | N | CURRENT_TIMESTAMP | 创建时间: |
| 9 | update_time | timestamp | 19 | 0 | N | N | CURRENT_TIMESTAMP | 更新时间: |
表comment (评论)
| 编号 | 名称 | 数据类型 | 长度 | 小数位 | 允许空值 | 主键 | 默认值 | 说明 |
|---|---|---|---|---|---|---|---|---|
| 1 | comment_id | int | 10 | 0 | N | Y | 评论ID: | |
| 2 | user_id | int | 10 | 0 | N | N | 0 | 评论人ID: |
| 3 | reply_to_id | int | 10 | 0 | N | N | 0 | 回复评论ID:空为0 |
| 4 | content | longtext | 2147483647 | 0 | Y | N | 内容: | |
| 5 | nickname | varchar | 255 | 0 | Y | N | 昵称: | |
| 6 | avatar | varchar | 255 | 0 | Y | N | 头像地址:[0,255] | |
| 7 | create_time | timestamp | 19 | 0 | N | N | CURRENT_TIMESTAMP | 创建时间: |
| 8 | update_time | timestamp | 19 | 0 | N | N | CURRENT_TIMESTAMP | 更新时间: |
| 9 | source_table | varchar | 255 | 0 | Y | N | 来源表: | |
| 10 | source_field | varchar | 255 | 0 | Y | N | 来源字段: | |
| 11 | source_id | int | 10 | 0 | N | N | 0 | 来源ID: |
表dietary_plan (饮食计划)
| 编号 | 名称 | 数据类型 | 长度 | 小数位 | 允许空值 | 主键 | 默认值 | 说明 |
|---|---|---|---|---|---|---|---|---|
| 1 | dietary_plan_id | int | 10 | 0 | N | Y | 饮食计划ID | |
| 2 | regular_users | int | 10 | 0 | Y | N | 0 | 普通用户 |
| 3 | user_name | varchar | 64 | 0 | Y | N | 用户姓名 | |
| 4 | planned_date | date | 10 | 0 | Y | N | 计划日期 | |
| 5 | breakfast_food | varchar | 64 | 0 | Y | N | 早餐食物 | |
| 6 | noon_food | varchar | 64 | 0 | Y | N | 中午食物 | |
| 7 | dinner_food | varchar | 64 | 0 | Y | N | 晚餐食物 | |
| 8 | total_heat_absorption | varchar | 64 | 0 | Y | N | 总摄热量 | |
| 9 | adjusting_the_plan | text | 65535 | 0 | Y | N | 调整计划 | |
| 10 | create_time | datetime | 19 | 0 | N | N | CURRENT_TIMESTAMP | 创建时间 |
| 11 | update_time | timestamp | 19 | 0 | N | N | CURRENT_TIMESTAMP | 更新时间 |
表exercise_plan (运动计划)
| 编号 | 名称 | 数据类型 | 长度 | 小数位 | 允许空值 | 主键 | 默认值 | 说明 |
|---|---|---|---|---|---|---|---|---|
| 1 | exercise_plan_id | int | 10 | 0 | N | Y | 运动计划ID | |
| 2 | regular_users | int | 10 | 0 | Y | N | 0 | 普通用户 |
| 3 | user_name | varchar | 64 | 0 | Y | N | 用户姓名 | |
| 4 | planned_date | date | 10 | 0 | Y | N | 计划日期 | |
| 5 | plan_title | varchar | 64 | 0 | Y | N | 计划标题 | |
| 6 | plan_content | varchar | 64 | 0 | Y | N | 计划内容 | |
| 7 | create_time | datetime | 19 | 0 | N | N | CURRENT_TIMESTAMP | 创建时间 |
| 8 | update_time | timestamp | 19 | 0 | N | N | CURRENT_TIMESTAMP | 更新时间 |
表goods (商品信息)
| 编号 | 名称 | 数据类型 | 长度 | 小数位 | 允许空值 | 主键 | 默认值 | 说明 |
|---|---|---|---|---|---|---|---|---|
| 1 | goods_id | mediumint | 8 | 0 | N | Y | 产品id:[0,8388607] | |
| 2 | title | varchar | 125 | 0 | Y | N | 标题:[0,125]用于产品和html的 |
|
| 3 | img | text | 65535 | 0 | Y | N | 封面图:用于显示于产品列表页 | |
| 4 | description | varchar | 255 | 0 | Y | N | 描述:[0,255]用于产品规格描述 | |
| 5 | price_ago | double | 8 | 2 | N | N | 0.00 | 原价:[1] |
| 6 | price | double | 8 | 2 | N | N | 0.00 | 卖价:[1] |
| 7 | sales | int | 10 | 0 | N | N | 0 | 销量:[0,1000000000] |
| 8 | inventory | int | 10 | 0 | N | N | 0 | 商品库存 |
| 9 | type | varchar | 64 | 0 | N | N | 商品分类: | |
| 10 | hits | int | 10 | 0 | N | N | 0 | 点击量:[0,1000000000]访问这篇产品的人次 |
| 11 | content | longtext | 2147483647 | 0 | Y | N | 正文:产品的主体内容 | |
| 12 | img_1 | text | 65535 | 0 | Y | N | 主图1: | |
| 13 | img_2 | text | 65535 | 0 | Y | N | 主图2: | |
| 14 | img_3 | text | 65535 | 0 | Y | N | 主图3: | |
| 15 | img_4 | text | 65535 | 0 | Y | N | 主图4: | |
| 16 | img_5 | text | 65535 | 0 | Y | N | 主图5: | |
| 17 | create_time | timestamp | 19 | 0 | N | N | CURRENT_TIMESTAMP | 创建时间: |
| 18 | update_time | timestamp | 19 | 0 | N | N | CURRENT_TIMESTAMP | 更新时间: |
| 19 | customize_field | text | 65535 | 0 | Y | N | 自定义字段 | |
| 20 | source_table | varchar | 255 | 0 | Y | N | 来源表: | |
| 21 | source_field | varchar | 255 | 0 | Y | N | 来源字段: | |
| 22 | source_id | int | 10 | 0 | N | N | 0 | 来源ID: |
| 23 | user_id | int | 10 | 0 | Y | N | 0 | 添加人 |
表goods_type (商品类型)
| 编号 | 名称 | 数据类型 | 长度 | 小数位 | 允许空值 | 主键 | 默认值 | 说明 |
|---|---|---|---|---|---|---|---|---|
| 1 | type_id | int | 10 | 0 | N | Y | 商品分类ID: | |
| 2 | father_id | smallint | 5 | 0 | N | N | 0 | 上级分类ID:[0,32767] |
| 3 | name | varchar | 255 | 0 | Y | N | 商品名称: | |
| 4 | desc | varchar | 255 | 0 | Y | N | 描述: | |
| 5 | icon | varchar | 255 | 0 | Y | N | 图标: | |
| 6 | source_table | varchar | 255 | 0 | Y | N | 来源表: | |
| 7 | source_field | varchar | 255 | 0 | Y | N | 来源字段: | |
| 8 | create_time | timestamp | 19 | 0 | N | N | CURRENT_TIMESTAMP | 创建时间: |
| 9 | update_time | timestamp | 19 | 0 | N | N | CURRENT_TIMESTAMP | 更新时间: |
表health_records (健康记录)
| 编号 | 名称 | 数据类型 | 长度 | 小数位 | 允许空值 | 主键 | 默认值 | 说明 |
|---|---|---|---|---|---|---|---|---|
| 1 | health_records_id | int | 10 | 0 | N | Y | 健康记录ID | |
| 2 | regular_users | int | 10 | 0 | Y | N | 0 | 普通用户 |
| 3 | user_name | varchar | 64 | 0 | Y | N | 用户姓名 | |
| 4 | record_date | date | 10 | 0 | Y | N | 记录日期 | |
| 5 | weight_data | int | 10 | 0 | Y | N | 0 | 体重数据 |
| 6 | blood_pressure_data | int | 10 | 0 | Y | N | 0 | 血压数据 |
| 7 | heart_rate_data | int | 10 | 0 | Y | N | 0 | 心率数据 |
| 8 | body_fat_data | int | 10 | 0 | Y | N | 0 | 体脂数据 |
| 9 | analysis_remarks | text | 65535 | 0 | Y | N | 分析备注 | |
| 10 | create_time | datetime | 19 | 0 | N | N | CURRENT_TIMESTAMP | 创建时间 |
| 11 | update_time | timestamp | 19 | 0 | N | N | CURRENT_TIMESTAMP | 更新时间 |
表hits (用户点击)
| 编号 | 名称 | 数据类型 | 长度 | 小数位 | 允许空值 | 主键 | 默认值 | 说明 |
|---|---|---|---|---|---|---|---|---|
| 1 | hits_id | int | 10 | 0 | N | Y | 点赞ID: | |
| 2 | user_id | int | 10 | 0 | N | N | 0 | 点赞人: |
| 3 | create_time | timestamp | 19 | 0 | N | N | CURRENT_TIMESTAMP | 创建时间: |
| 4 | update_time | timestamp | 19 | 0 | N | N | CURRENT_TIMESTAMP | 更新时间: |
| 5 | source_table | varchar | 255 | 0 | Y | N | 来源表: | |
| 6 | source_field | varchar | 255 | 0 | Y | N | 来源字段: | |
| 7 | source_id | int | 10 | 0 | N | N | 0 | 来源ID: |
表logistics_delivery (物流配送)
| 编号 | 名称 | 数据类型 | 长度 | 小数位 | 允许空值 | 主键 | 默认值 | 说明 |
|---|---|---|---|---|---|---|---|---|
| 1 | logistics_delivery_id | int | 10 | 0 | N | Y | 物流配送ID | |
| 2 | order_number | varchar | 64 | 0 | Y | N | 订单号 | |
| 3 | product_name | varchar | 64 | 0 | Y | N | 商品名称 | |
| 4 | purchase_quantity | varchar | 64 | 0 | Y | N | 购买数量 | |
| 5 | total_transaction_amount | double | 11 | 2 | Y | N | 0.00 | 交易总额 |
| 6 | the_date_of_issuance | date | 10 | 0 | Y | N | 发货日期 | |
| 7 | delivery_number | varchar | 30 | 0 | Y | N | 配送订单 | |
| 8 | ordinary_users | int | 10 | 0 | Y | N | 0 | 普通用户 |
| 9 | shipping_address | varchar | 64 | 0 | Y | N | 收货地址 | |
| 10 | delivery_status | varchar | 64 | 0 | Y | N | 配送状态 | |
| 11 | signing_status | varchar | 64 | 0 | Y | N | 签收状态 | |
| 12 | recommend | int | 10 | 0 | N | N | 0 | 智能推荐 |
| 13 | contact_name | varchar | 255 | 0 | Y | N | 联系人名字 | |
| 14 | merchant_id | int | 10 | 0 | Y | N | 商家id | |
| 15 | create_time | datetime | 19 | 0 | N | N | CURRENT_TIMESTAMP | 创建时间 |
| 16 | update_time | timestamp | 19 | 0 | N | N | CURRENT_TIMESTAMP | 更新时间 |
表online_shopping_mall (在线商城)
| 编号 | 名称 | 数据类型 | 长度 | 小数位 | 允许空值 | 主键 | 默认值 | 说明 |
|---|---|---|---|---|---|---|---|---|
| 1 | online_shopping_mall_id | int | 10 | 0 | N | Y | 在线商城ID | |
| 2 | shelf_life | varchar | 64 | 0 | Y | N | 保质期限 | |
| 3 | hits | int | 10 | 0 | N | N | 0 | 点击数 |
| 4 | praise_len | int | 10 | 0 | N | N | 0 | 点赞数 |
| 5 | cart_title | varchar | 125 | 0 | Y | N | 标题:[0,125]用于产品html的标签中 | |
| 6 | cart_img | text | 65535 | 0 | Y | N | 封面图:用于显示于产品列表页 | |
| 7 | cart_description | varchar | 255 | 0 | Y | N | 描述:[0,255]用于产品规格描述 | |
| 8 | cart_price_ago | double | 8 | 2 | N | N | 0.00 | 原价:[1] |
| 9 | cart_price | double | 8 | 2 | N | N | 0.00 | 卖价:[1] |
| 10 | cart_inventory | int | 10 | 0 | N | N | 0 | 商品库存 |
| 11 | cart_type | varchar | 64 | 0 | N | N | 未分类 | 商品分类: |
| 12 | cart_content | longtext | 2147483647 | 0 | Y | N | 正文:产品的主体内容 | |
| 13 | cart_img_1 | text | 65535 | 0 | Y | N | 主图1: | |
| 14 | cart_img_2 | text | 65535 | 0 | Y | N | 主图2: | |
| 15 | cart_img_3 | text | 65535 | 0 | Y | N | 主图3: | |
| 16 | cart_img_4 | text | 65535 | 0 | Y | N | 主图4: | |
| 17 | cart_img_5 | text | 65535 | 0 | Y | N | 主图5: | |
| 18 | create_time | datetime | 19 | 0 | N | N | CURRENT_TIMESTAMP | 创建时间 |
| 19 | update_time | timestamp | 19 | 0 | N | N | CURRENT_TIMESTAMP | 更新时间 |
表order (订单)
| 编号 | 名称 | 数据类型 | 长度 | 小数位 | 允许空值 | 主键 | 默认值 | 说明 |
|---|---|---|---|---|---|---|---|---|
| 1 | order_id | int | 10 | 0 | N | Y | 订单ID: | |
| 2 | order_number | varchar | 64 | 0 | Y | N | 订单号: | |
| 3 | goods_id | mediumint | 8 | 0 | N | N | 商品id:[0,8388607] | |
| 4 | title | varchar | 32 | 0 | Y | N | 商品标题: | |
| 5 | img | varchar | 255 | 0 | Y | N | 商品图片: | |
| 6 | price | double | 10 | 2 | N | N | 0.00 | 价格: |
| 7 | price_ago | double | 10 | 2 | N | N | 0.00 | 原价: |
| 8 | num | int | 10 | 0 | N | N | 1 | 数量: |
| 9 | price_count | double | 8 | 2 | N | N | 0.00 | 总价: |
| 10 | norms | varchar | 255 | 0 | Y | N | 规格: | |
| 11 | type | varchar | 64 | 0 | N | N | 未分类 | 商品分类: |
| 12 | contact_name | varchar | 32 | 0 | Y | N | 联系人姓名: | |
| 13 | contact_email | varchar | 125 | 0 | Y | N | 联系人邮箱: | |
| 14 | contact_phone | varchar | 11 | 0 | Y | N | 联系人手机: | |
| 15 | contact_address | varchar | 255 | 0 | Y | N | 收件地址: | |
| 16 | postal_code | varchar | 9 | 0 | Y | N | 邮政编码: | |
| 17 | user_id | int | 10 | 0 | N | N | 0 | 买家ID: |
| 18 | merchant_id | mediumint | 8 | 0 | N | N | 0 | 商家ID: |
| 19 | create_time | timestamp | 19 | 0 | N | N | CURRENT_TIMESTAMP | 创建时间: |
| 20 | update_time | timestamp | 19 | 0 | N | N | CURRENT_TIMESTAMP | 更新时间: |
| 21 | description | varchar | 255 | 0 | Y | N | 描述:[0,255]用于产品规格描述 | |
| 22 | state | varchar | 16 | 0 | N | N | 待付款 | 订单状态:待付款,待发货,待签收,已签收,待退款,已退款,已拒绝,已完成 |
| 23 | remark | text | 65535 | 0 | Y | N | 订单备注 | |
| 24 | delivery_state | varchar | 16 | 0 | Y | N | 未配送 | 发货状态:未配送,已配送 |
表praise (点赞)
| 编号 | 名称 | 数据类型 | 长度 | 小数位 | 允许空值 | 主键 | 默认值 | 说明 |
|---|---|---|---|---|---|---|---|---|
| 1 | praise_id | int | 10 | 0 | N | Y | 点赞ID: | |
| 2 | user_id | int | 10 | 0 | N | N | 0 | 点赞人: |
| 3 | create_time | timestamp | 19 | 0 | N | N | CURRENT_TIMESTAMP | 创建时间: |
| 4 | update_time | timestamp | 19 | 0 | N | N | CURRENT_TIMESTAMP | 更新时间: |
| 5 | source_table | varchar | 255 | 0 | Y | N | 来源表: | |
| 6 | source_field | varchar | 255 | 0 | Y | N | 来源字段: | |
| 7 | source_id | int | 10 | 0 | N | N | 0 | 来源ID: |
| 8 | status | bit | 1 | 0 | N | N | 1 | 点赞状态:1为点赞,0已取消 |
表regular_users (普通用户)
| 编号 | 名称 | 数据类型 | 长度 | 小数位 | 允许空值 | 主键 | 默认值 | 说明 |
|---|---|---|---|---|---|---|---|---|
| 1 | regular_users_id | int | 10 | 0 | N | Y | 普通用户ID | |
| 2 | user_name | varchar | 64 | 0 | Y | N | 用户姓名 | |
| 3 | user_gender | varchar | 64 | 0 | Y | N | 用户性别 | |
| 4 | examine_state | varchar | 16 | 0 | N | N | 已通过 | 审核状态 |
| 5 | user_id | int | 10 | 0 | N | N | 0 | 用户ID |
| 6 | create_time | datetime | 19 | 0 | N | N | CURRENT_TIMESTAMP | 创建时间 |
| 7 | update_time | timestamp | 19 | 0 | N | N | CURRENT_TIMESTAMP | 更新时间 |
表sensitive_vocabulary (敏感词汇)
| 编号 | 名称 | 数据类型 | 长度 | 小数位 | 允许空值 | 主键 | 默认值 | 说明 |
|---|---|---|---|---|---|---|---|---|
| 1 | sensitive_vocabulary_id | int | 10 | 0 | N | Y | 敏感词汇ID | |
| 2 | sensitive_vocabulary | varchar | 64 | 0 | Y | N | 敏感词汇 | |
| 3 | create_time | datetime | 19 | 0 | N | N | CURRENT_TIMESTAMP | 创建时间 |
| 4 | update_time | timestamp | 19 | 0 | N | N | CURRENT_TIMESTAMP | 更新时间 |
表slides (轮播图)
| 编号 | 名称 | 数据类型 | 长度 | 小数位 | 允许空值 | 主键 | 默认值 | 说明 |
|---|---|---|---|---|---|---|---|---|
| 1 | slides_id | int | 10 | 0 | N | Y | 轮播图ID: | |
| 2 | title | varchar | 64 | 0 | Y | N | 标题: | |
| 3 | content | varchar | 255 | 0 | Y | N | 内容: | |
| 4 | url | varchar | 255 | 0 | Y | N | 链接: | |
| 5 | img | varchar | 255 | 0 | Y | N | 轮播图: | |
| 6 | hits | int | 10 | 0 | N | N | 0 | 点击量: |
| 7 | create_time | timestamp | 19 | 0 | N | N | CURRENT_TIMESTAMP | 创建时间: |
| 8 | update_time | timestamp | 19 | 0 | N | N | CURRENT_TIMESTAMP | 更新时间: |
表upload (文件上传)
| 编号 | 名称 | 数据类型 | 长度 | 小数位 | 允许空值 | 主键 | 默认值 | 说明 |
|---|---|---|---|---|---|---|---|---|
| 1 | upload_id | int | 10 | 0 | N | Y | 上传ID | |
| 2 | name | varchar | 64 | 0 | Y | N | 文件名 | |
| 3 | path | varchar | 255 | 0 | Y | N | 访问路径 | |
| 4 | file | varchar | 255 | 0 | Y | N | 文件路径 | |
| 5 | display | varchar | 255 | 0 | Y | N | 显示顺序 | |
| 6 | father_id | int | 10 | 0 | Y | N | 0 | 父级ID |
| 7 | dir | varchar | 255 | 0 | Y | N | 文件夹 | |
| 8 | type | varchar | 32 | 0 | Y | N | 文件类型 |
表user (用户账户:用于保存用户登录信息)
| 编号 | 名称 | 数据类型 | 长度 | 小数位 | 允许空值 | 主键 | 默认值 | 说明 | |||
|---|---|---|---|---|---|---|---|---|---|---|---|
| 1 | user_id | mediumint | 8 | 0 | N | Y | 用户ID:[0,8388607]用户获取其他与用户相关的数据 | ||||
| 2 | state | smallint | 5 | 0 | N | N | 1 | 账户状态:[0,10](1可用 | 2异常 | 3已冻结 | 4已注销) |
| 3 | user_group | varchar | 32 | 0 | Y | N | 所在用户组:[0,32767]决定用户身份和权限 | ||||
| 4 | login_time | timestamp | 19 | 0 | N | N | CURRENT_TIMESTAMP | 上次登录时间: | |||
| 5 | phone | varchar | 11 | 0 | Y | N | 手机号码:[0,11]用户的手机号码,用于找回密码时或登录时 | ||||
| 6 | phone_state | smallint | 5 | 0 | N | N | 0 | 手机认证:[0,1](0未认证 | 1审核中 | 2已认证) | |
| 7 | username | varchar | 16 | 0 | N | N | 用户名:[0,16]用户登录时所用的账户名称 | ||||
| 8 | nickname | varchar | 16 | 0 | Y | N | 昵称:[0,16] | ||||
| 9 | password | varchar | 64 | 0 | N | N | 密码:[0,32]用户登录所需的密码,由6-16位数字或英文组成 | ||||
| 10 | varchar | 64 | 0 | Y | N | 邮箱:[0,64]用户的邮箱,用于找回密码时或登录时 | |||||
| 11 | email_state | smallint | 5 | 0 | N | N | 0 | 邮箱认证:[0,1](0未认证 | 1审核中 | 2已认证) | |
| 12 | avatar | varchar | 255 | 0 | Y | N | 头像地址:[0,255] | ||||
| 13 | open_id | varchar | 255 | 0 | Y | N | 针对获取用户信息字段 | ||||
| 14 | create_time | timestamp | 19 | 0 | N | N | CURRENT_TIMESTAMP | 创建时间: |
表user_group (用户组:用于用户前端身份和鉴权)
| 编号 | 名称 | 数据类型 | 长度 | 小数位 | 允许空值 | 主键 | 默认值 | 说明 |
|---|---|---|---|---|---|---|---|---|
| 1 | group_id | mediumint | 8 | 0 | N | Y | 用户组ID:[0,8388607] | |
| 2 | display | smallint | 5 | 0 | N | N | 100 | 显示顺序:[0,1000] |
| 3 | name | varchar | 16 | 0 | N | N | 名称:[0,16] | |
| 4 | description | varchar | 255 | 0 | Y | N | 描述:[0,255]描述该用户组的特点或权限范围 | |
| 5 | source_table | varchar | 255 | 0 | Y | N | 来源表: | |
| 6 | source_field | varchar | 255 | 0 | Y | N | 来源字段: | |
| 7 | source_id | int | 10 | 0 | N | N | 0 | 来源ID: |
第五章 系统实现
5.1用户前台功能模块(前端)****
5.1.1用户首页模块
首页主要分为多个部分来展示各个模块的最新动态,在线浏览者能够清晰了解不同模块的具体更新内容。同时,在首页的各个区域中设置有相应的链接选项,方便用户根据个人兴趣选择关注的重点区域。
前端首页载入流程图如下所示。

图5-1 首页载入流程
前端首页如下图所示。

图5-2 首页界面
5.1.2用户注册模块
当用户点击右上角的"注册"按钮时,在完成账号、密码、确认密码、昵称、邮箱和手机号等信息的填写后,系统将先检查输入数据是否存在空白项。随后会核对密码与确认密码是否一致。最后系统会检查输入的账户名称是否与已有记录重复。所有验证无误后,系统将允许进行注册操作。
用户注册流程图如下所示。

图5-3 用户注册流程
用户注册界面展示图如下所示。

图5-4 用户注册界面
注册关键代码如下所示。
/**
-
注册
-
@param user
-
@return
*/
@PostMapping("register")
public Map<String, Object> signUp(@RequestBody User user) {
// 查询用户
Map<String, String> query = new HashMap<>();
Map<String,Object> map = JSON.parseObject(JSON.toJSONString(user));
query.put("username",user.getUsername());
List list = service.selectBaseList(service.select(query, new HashMap<>()));
if (list.size()>0){
return error(30000, "用户已存在");
}
map.put("password",service.encryption(String.valueOf(map.get("password"))));
service.insert(map);
return success(1);
}
5.1.3用户登录模块
在操作流程图指引下完成以下步骤:首先,在登录界面上依次输入用户名与密码;接着,并根据应用需求选择相应的角色类别;随后,请点击位于界面上方的"提交"或"进入"按钮;随后,在后台处理完成后,在用户数据库表中识别对应用户的账号信息;若 username 和 password 均正确无误,则可成功进入每位用户的主管理界面;反之则将返回相应错误提示信息。
用户登录流程图如下所示。

图5-5登录流程图
系统登录界面如下所示。

图5-6系统登录界面
登录的逻辑代码如下所示。
/**
-
登录
-
@param data
-
@param httpServletRequest
-
@return
*/
@PostMapping("login")
返回一个映射关系的对象集合,并通过@RequestBody接收请求参数。
该方法接受两个参数:
1. 数据映射关系
2. HTTP客户端
log.info("[执行登录接口]");
String username = data.get("username");
String email = data.get("email");
String phone = data.get("phone");
String password = data.get("password");
List resultList = null;
Map<String, String> map = new HashMap<>();
if(username != null && "".equals(username) == false){
map.put("username", username);
resultList = service.select(map, new HashMap<>()).getResultList();
}
else if(email != null && "".equals(email) == false){
map.put("email", email);
resultList = service.select(map, new HashMap<>()).getResultList();
}
else if(phone != null && "".equals(phone) == false){
map.put("phone", phone);
resultList = service.select(map, new HashMap<>()).getResultList();
}else{
return error(30000, "账号或密码不能为空");
}
if (resultList == null || password == null) {
return error(30000, "账号或密码不能为空");
}
//判断是否有这个用户
if (resultList.size()<=0){
return error(30000,"用户不存在");
}
User byUsername = (User) resultList.get(0);
Map<String, String> groupMap = new HashMap<>();
groupMap.put("name",byUsername.getUserGroup());
用户组服务基于groupMap及新HashMap生成并返回结果集合
if (groupList.size()<1){
return error(30000,"用户组不存在");
}
UserGroup userGroup = (UserGroup) groupList.get(0);
//查询用户审核状态
if (!StringUtils.isEmpty(userGroup.getSourceTable())){
Construct a string variable sql by concatenating 'select examine_state from ' with the result of userGroup.getSourceTable() and then appending ' WHERE user_id equals ' + byUsername.getUserId();
String res = String.valueOf(service.runCountSql(sql).getSingleResult());
if (res==null){
return error(30000,"用户不存在");
}
if (!res.equals("已通过")){
return error(30000,"该用户审核未通过");
}
}
//查询用户状态
if (byUsername.getState()!=1){
return error(30000,"用户非可用状态,不能登录");
}
String md5password = service.encryption(password);
if (byUsername.getPassword().equals(md5password)) {
// 存储Token到数据库
AccessToken accessToken = new AccessToken();
accessToken.setToken(UUID.randomUUID().toString().replaceAll("-", ""));
accessToken.setUser_id(byUsername.getUserId());
tokenService.save(accessToken);
// 返回用户信息
用户被定义为将JSON字符串解析为JSONObject对象的变量
user.put("token", accessToken.getToken());
JSONObject ret = new JSONObject();
ret.put("obj",user);
return success(ret);
} else {
return error(30000, "账号或密码不正确");
}
}
5.1.4个人资料模块
当您在完成或注册操作之后,则可以使您可以更新个人资料。 您须确保输入的inputname值能够与所属实体类型中的参数正确匹配。 当在更新个人资料时,请注意使你的账号密码保持完整无误。 您需确保你的账号密码具有唯一性以避免重复使用。
密码修改流程图如下所示。

图5-7密码修改流程图
密码修改界面如下所示。

图5-8密码修改界面
5.1.5评论模块
用户可以将自己的评论发布至页面。系统会将页面session中的用户账号userId及发布留言的文字内容传递至控制层PinglunAction对象,并通过 PinglunDAOImp 对数据库的评论区域进行插入操作。随后系统会调用addPinglun方法完成数据提交,并将处理后的结果返回至plq.Java界面进行展示。
评论发布流程图如下图所示。

图5-9评论发布流程图
评论发布操作界面如下图所示。

图5-10评论发布操作界面
5.1.6在线商城模块
游客仅能浏览商城内的商品信息,并非可进行任何的购买或评论操作;而具有正式会员资格的用户则可自由选择所需商品,并完成以下操作:加入购物车和收藏夹,并选择立即下单。
加入购物车流程图如图5-11所示。

图5-11加入购物车流程图
购买工作流程图如图5-12所示。

图5-12购买工作流程图
在线商城详情展示页面如图5-13所示。

图5-13在线商城详情展示界面图
5.1.7健康资讯模块
当用户点击个人饮食健康管理系统中导航栏上的"健康资讯"后将会进入到该"健康资讯"列表页面,在此页面上选择所需阅读的健康资讯后即可进入详细内容页面,在详细内容页面上可执行收藏、点赞及评论等互动行为。如图5-14所示为健康资讯详情页面

图5-14健康资讯详情界面
5.1.8我的界面模块
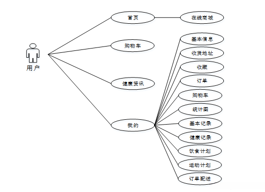
当用户点击"我的"按钮时, 系统将弹出子菜单, 并提供对基本信息.收货地址.收藏.订单.购物车.统计图.基本记录.健康记录.饮食计划.运动计划以及订单配送等各项的设置管理功能
当用户点击"我的"按钮时, 系统将打开子菜单, 并支持对基本信息.收货地址.收藏.订单.购物车.统计图.基本记录等项目进行设置管理

图5-15我的界面
5.2管理员功能模块(后端)****
5.2.1系统用户模块
管理员通过yhzhgl平台访问并查看用户的详细信息。首先利用SQL语句获取所有用户的表数据,并将其返回为一个数组对象。随后运行mysql_query函数以执行查询操作,并根据结果进入循环处理各项任务:将数据传递到页面模板中进行展示;当新增用户的请求发生时,在SQL语句中嵌入新增的字段内容;最终执行该修改后的SQL指令以完成新用户的添加至数据库中的操作。系统界面如图5-16所示。

图5-16系统用户界面
5.2.2系统管理模块
管理员通过执行"系统管理"菜单项的操作能够实现对系统轮播图的整体配置。在该界面中支持浏览并获取了系统内所有轮播图片的相关数据。对于现有配置的轮播图像,在此界面中支持相应的编辑功能,并且能够新增并展示新的图片内容。
轮播图管理界面如图5-17所示。

图5-17 轮播图管理界面
5.2.3资源管理模块
当管理员点击“资源管理”时,系统将展示所有健康资讯信息。该模块支持通过输入分类或关键词来进行健康资讯的搜索。当希望新增健康资讯时,请点击“健康资讯添加”按钮,并填写相关信息完成提交后即可保存。现有记录中可以选择任意一条已有的健康资讯,并选择删除选项完成删除操作。此外,在选定某条记录后即可进入发布界面进行维护更新。
资源管理界面如图5-18所示。

图5-18资源管理界面
5.2.4 在线商城界面
管理员负责对在线商城中的商品进行新增、更新信息以及删除操作,并且能够进行评论管理功能,在线商城管理界面如图5-19所示。

图5-19在线商城管理界面图
5.2.5 分类列表界面
管理员拥有对商品的分类增删改查的功能,分类列表界面如下图5-20所示。

图5-20分类列表界面图
5.2.6订单列表界面
管理员具备对所有订单的检索和删除功能。被系统赋予了处理订单配送的操作权限。 orders interface is shown in Figure 5-21.

图5-21订单列表界面图
5.2.7订单配送界面
通过单击管理员界面中的‘订单配送’按钮,系统将允许管理员浏览订单详情,并提供配送状态及签收状态的更新功能。此外,系统还支持查询当前订单的状态、重置标记以及删除无效记录等功能。 orders interface is shown in Figure 5-22.
通过单击管理员界面中的‘订单配送’按钮, 系统将允许管理员浏览订单详情, 并提供配送状态及签收状态的更新功能。此外, 系统还支持查询当前订单的状态, 重置标记以及删除无效记录等功能. orders interface is shown in Figure 5-22.

图5-22 订单配送界面图
第六章 系统的测试
6.1测试目的****
尽管程序设计本身包含一定的潜在风险,在实践中偶尔会出现一点小失误也不会对整体系统造成太大影响。为了避免可能出现的问题以及确保系统能够正常稳定地运行,在开发过程中必须进行严格检查及时发现问题并采取措施解决。通过本章的学习与分析我们能够更好地识别出存在的问题并采取有效措施解决问题尽管这需要投入大量的时间和精力但它却是不可或缺的关键步骤
软件测试与开发过程之间存在紧密的关系,在整个过程中都需要严格遵循相应的管理学原则来保证系统的稳定性和可靠性。尽管如此,在技术不断进步的情况下,中国的软件测试领域已经取得了显著的进步,并且流程进一步优化了质量标准;此外,在效率方面也有明显提升。
为了评估微信小程序中个人饮食健康管理系统的效果,在线指导其各个功能模块的运行状态及性能参数;当发现问题时,则立即采取相应措施并及时纠正以保障服务品质
6.2 测试方案设计
6.2.1 测试策略
1、功能测试
面对新手用户,在没有深入学习的情况下掌握该软件的基本功能显得尤为重要。他们通常只能依靠黑盒测试法来进行操作,并且只能随意输入数据而无法获得正确的反馈信息。然而,在系统中存在缺陷的情况下,在某些情况下当用户错误地输入数据时就有可能导致测试结果出现故障。
2、性能测试
效能检测是一种自动化执行工具。该方法用于评估软件整体效能,并可将其与外部负荷及压力测验结合使用以提高系统整体效能。外部负荷测验的目的在于考察系统对外部负荷的响应情况;而压力测验则能揭示系统所能提供的最大服务潜力。
6.2.2 测试分析
测试评估系统质量的方式不仅仅局限于单纯依赖编码与过程分析,并非仅此而已;而是需要融合软件设计思想以及历史需求分析等多方面内容,从而实现最优目标。
软件测试应遵循以下原则:
通过增强软件的可靠性, 我们推荐尽快进行软件测试工作, 这样的安排将有助于缩短开发周期, 同时能够有效保障软件的质量.
当执行软件测试任务时,请务必严谨地管理和妥善存储各项相关计划文档及报告材料。这不仅有助于提升整个项目的运行效率,并且能有效保障系统的长期维护。
(3)在软件测试的全部过程中,应该特别关注聚类现象。
在软件测试过程中, 建议尽量避免将系统与其自身进行对比; 相反地, 可采取双向往向的标准进行检测, 以全面考察其稳定性、准确性以及操作可行性
(5)我们的测试计划将严格遵循软件测试的规范和准则。
(6)对整个测试结果进行综合检查,尽量避免重复错误。
借助我们的个人饮食健康管理系统这一工具应用,在提升用户体验方面具有显著的优势。借助这一系统,在提高用户满意度和忠诚度方面也会产生积极的效果。
6.3 测试结果
在经过严格测试的过程中, 我们发现该系统展现出卓越的整体表现. 其中, 其精度、可靠性和稳健度均达到了极高的水平. 该系统不仅提供便捷且精准的交互体验, 而且支持快速响应和高精度的操作功能. 同时, 整体用户体验得到显著提升. 此外, 该系统兼容多种主流浏览器, 满足不同用户群体的需求
结 论
在持续付出大量努力后(经过长时间的努力),我终于成功地完成了这项系统设计(完成了这项具有挑战性的任务)。在深入研究相关知识的同时(在此期间),我也认识到自身的不足(发现了自身的不足),从而更加熟练地掌握了相关的应用技能(更好地掌握了必要的应用技能)。进一步学习使得我的知识储备更加丰富(进一步的学习使我的知识储备更加丰富)。在这个过程中(经过这段时间的研究与实践),我也不断向老师请教问题(当遇到困难时),并充分利用网络资源和论坛平台(利用专业的网络资源和论坛平台)寻求帮助(向老师寻求帮助),期望能够一步步克服技术上的难题(克服困境)。尽管目前系统功能尚未完善(尽管系统开发的一些功能尚未完善),但我依然会继续努力改进它(尽最大努力去改进),以便提升用户体验水平使其变得更加出色(让用户体验更加出色)。这次成功的尝试让我倍感欣慰并且值得期待的是未来的工作因为这是第一次尝试也是我可以不断学习的地方
当初由于对一些编程语言的系统实施方法并不十分精通开发显得异常繁重然而最终我借助一款特定的字典软件成功克服了这些障碍尽管如此在那个阶段我还缺少足够的相关知识后来随着时间和经验的增长我对相关的文献资料逐渐有了深入的理解并且能够将其应用到实践中去此外该系统也为我的网络学习提供了有力支持让我得以更加从容地完成论文写作并不断迎接新的挑战并探索生活中的各种未知问题通过这次毕业设计经历我也深刻体会到理论与实践结合的重要性这让我认识到唯有不断努力才能取得预期的效果
参考文献
Jorge G., Bernardo B., Sixto M., et al. Conducted an occupational risk evaluation in AOPs facilities that align with UN's sustainable development goals.
该研究提出了一种基于注意力机制的面部特征提取模型,并将其应用于移动设备上的微信应用程序中。
[3] Wu J, Chen N, Xia H, et al. Development and implementation of a game-based WeChat mini-program for assessing cognitive function in Chinese older adults[J]. Alzheimer's Dementia, 2023, 19(S11):
[4]刘权宸,张朋柱.健康管理方案的知识:内在联系探究及其在实际应用中的研究[J].上海管理科学,2023,45(06):109-113.
[5] Georgia W, Cassie M, Fiona A, et al. A mixed-method evaluation of an integrated care system for population health management to assess the impact on reducing health inequalities in COVID-19 vaccination uptake[J]. Journal of Integrated Care, 2023, 31(4):256-273.
[6]杨华,徐扬.MySQL数据库对中文编码支持的探讨[J].网络安全和信息化,2023,(10):157-160.
[7]陈蓓蕾,洪年松.基于SpringBoot的数据库接口设计[J].信息与电脑(理论版),2023,35(16):181-183.
[8]吴思源,曹湛慧,黄志豪等.“轻享健康”微信小程序的设计与实现[J].软件,2023,44(08):69-71+79.
[9] 李宇杰. 利用微服务架构基础构建电商类微信小程序应用的设计与开发[D]. 华东师范大学, 2023.DOI:10.27149/d.cnki.ghdsu.2023.003555
[10] Wang Zhiyang, Ji Songbo. Based on SpringBoot web front-end and database interface design[J]. Industrial Control Computer, 2023, 36(03): 51-53.
[11]崔乔.基于Android的个人健康管理系统的客户端设计开发[J].黑龙江科学,2023,14(04):90-92.
[12]vette dudehui.基于微信小程序的健康管理服务系统的研发与运用[J].电子技术与软件工程, 2023, (03): 45-49.
[13] 张荣, 杨树例, 李炳武. 基于"互联网+"时代的应用系统数据库开发关键技术[J]. 《信息与电脑》(理论版),2022年,第34期(第11期):共3页.
王婷等人的研究以微信小程序为基础开发了个人健康管理系统,并命名为《信息与电脑》(理论版)中的专题文章,在第34卷第10期上发表了相关论述。
[15]田松涛,段元梅.基于SpringBoot的线上商城平台设计[J].无线互联科技,2022,19(01):56-57.
[J].电脑知识与技术, 采用SpringBoot框架及Vue技术开发数据库原理教学网站[J].电脑知识与技术, 采用SpringBoot框架及Vue技术开发数据库原理教学网站[J].电脑知识与技术, 采用SpringBoot框架及Vue技术开发数据库原理教学网站[J].电脑知识与技术和实现[J].电脑知识与技术和实现[J].电脑知识与技术和实现[J].电脑知识与技术和实现
[17]Cheng F .Talent Recruitment Management System for Small and Micro Enterprises Based on Springboot Framework[J].Advances in Educational Technology and Psychology,2021,5(2):
吴雨渲, 严张凌. 以微服务架构为基础设计并实现了个人健康管理系统的方案[J]. 信息与电脑(理论版), 2020, (15): 97–99.
[19]樊换换.个人健康管理系统的设计与实现[D].北京邮电大学,2020.DOI:10.26969/d.cnki.gbydu.2020.002212
陈倩怡、何军.Vue框架结合Spring Boot与MyBatis的技术应用解析[J].计算机编程技巧与维护,2020,(第1期):第14至第15页及第28页.DOI:
致 谢
该系统在微信小程序中的个人饮食健康管理方面实现了新的进展,在实现方式上更加优化。其中所投入的努力非常大。这段经历将永远铭记于心。
微信小程序的个人饮食健康管理系统能够顺利实现目标。首先,本人衷心感谢我的导师,他在项目初期就给予了专业而细致的帮助,特别是在面临技术难题时他始终不离不弃地给予支持;而在个人研究陷入困境时,他也耐心地为我们解答各种问题,提供了许多宝贵的建议和思路,使我受益匪浅;正是在他悉心指导下,我们团队最终完成了高质量的设计方案;因此,在此向恩师致以最诚挚的谢意!
在此 occasion上, 我也要衷心感谢 my 同学们, 他们的意见对我完善设计方案起到了关键作用, 并就设计方案中的问题进行了深入探讨, 从而使我们的设计方案逐步完善并最终取得理想的效果
请关注点赞+私信博主,免费领取项目源码
