计算机毕业设计Springboot基于的爱心捐赠系统 基于Spring Boot的慈善捐赠管理系统 使用Spring Boot框架的公益捐赠平台
计算机毕业设计Springboot基于的爱心捐赠系统yi9nch2t
这套程序结合了MySQL数据库和论文研究内容的配套资源包。您可以通过观看详细的功能演示视频来获取这套源代码,并在文末找到完整的联系方式以进行分享。
近年来,在科技快速发展的背景下和社会各界积极响应下, 社会各行业正致力于全面升级至信息化与智能化的新阶段。公益事业作为推动社会和谐发展的重要力量, 正在积极推动现代技术的应用, 以提升整体效率并增强透明度。传统的心灵之桥项目由于存在信息不对称问题, 导致资源浪费现象频发, 同时也因捐赠流程过于繁琐而严重制约了整体捐赠效率, 这一情况严重打击了参与者的捐赠意愿与参与度。针对这些问题提出解决方案显得尤为迫切
本次设计的心意捐赠平台以Spring Boot框架为基础,并致力于打造一个操作简便且效率高的公益平台。系统将精简不必要的donation流程中的步骤,并降低运营所需的时间投入。从而使donate者能够更加便捷地完成其donation目标。此外, 系统将通过实时更新donor信息与项目进展状态,确保透明度与实时性得以提升,并能追踪物资流向,进一步提升透明度与可追踪性
本系统的主要功能包括:
用户注册与登录:用户可以通过系统进行注册和登录,管理个人信息。
个人信息管理:用户可以查看和修改自己的个人信息。
捐赠记录查询:用户可以查询自己的捐赠记录,了解捐赠详情。
公益项目管理:发布、管理公益项目,包括项目的发布、资金募集、进度跟踪等。
捐赠匹配:通过精准对齐捐赠者意图与受捐需求的机制,在确保物资准点交付的情况下。
捐赠透明度与追踪:实时更新捐赠信息和项目进展情况,提高捐赠透明度。
感谢信管理:受赠人可以通过系统向捐赠者发送感谢信。
新闻资讯:发布和管理与公益相关的新闻资讯,供用户浏览。
系统管理:管理员可以对系统进行维护和管理,包括用户管理、项目管理等。
借助这些功能, 爱心捐赠系统不仅能够提升捐赠活动的效率同时确保透明度, 并且为公益事业的发展提供了有力的支持. 系统的建立为捐赠者. 受赠者以及公益机构提供了一个便捷且高效的管理平台, 并显著提升了参与度并激发了积极性. 通过现代技术手段, 爱心捐赠系统进一步促进了社会和谐与进步.
功能总结
该系统的核心功能集成为爱心捐赠者提供了全方位的服务体验。具体而言,它涵盖了账号注册登录流程,信息隐私保护措施,善款查询记录,公益项目统筹协调,精准配对机制,信息公开透明度及实时追踪,感恩回馈信件管理和后台系统维护保障措施等多个关键模块。这些核心功能模块的优化实施,在提升捐赠活动效率的同时,也为公益事业的发展提供了有力支持,并最终推动了社会和谐与进步
注:完成的毕业设计程序以下面的的环境软件、功能图和界面为准。
系统所需要的环境软件:idea、eclipse+mysql5.7、8.0+Navicat+JDK1.8+tomcat7.0
3.3系统结构和流程设计
采用Spring Boot架构进行系统开发,并实现了三层分离:表现层、业务层和数据访问层。响应信息以Java Servlet呈现,便于用户查看和操作;处理逻辑完整:从接收到的请求中解析业务需求,并准确执行相应操作;关键将数据信息拼写成完整的SQL语句实现数据操作。层次分明的结构设计有助于提升代码复用性,在功能模块之间实现了良好的隔离。通过接口封装对象,在各功能模块之间实现了无缝对接。实际操作的方法简洁明了,在保证功能完整性的同时提升了代码可维护性。设计思路清晰且实现过程直观
为了确保系统的稳定性和可靠性,我们需要对操作流程进行精心规划。一个完整的系统能够顺利运行并高效执行任务是不可忽视的关键因素。本系统的完整操作流程可通过图3-1来详细展示。
- 系统操作流程图
该系统主要包含管理员、捐赠者以及受赠人这三个角色。在登录过程中必须验证用户的输入内容与已存在账号信息保持一致。采用账户密码等手段对用户信息进行验证,在保证数据安全的前提下实现身份认证功能。如果输入正确,则可成功登录;若输入错误,则登录失败。系统登录流程如图3-2所示。

- 系统登录流程图
在执行添加信息时,在线系统会识别用户的类型,并基于此判断操作是否具有合法性。只有获得授权的合法用户才能成功完成信息的添加操作;对于不具备相应权限的非法用户,则会被阻止完成此类操作。系统管理员登录系统账号后即可对内容进行编辑与管理,在线展示界面具有最高等级的操作权限;而仅限于普通用户的捐赠者与受赠人则只能完成较低级别的功能模块使用。关于具体的操作流程图,请参考附图中的编号为3-3的内容:

- 系统添加流程图
删除数据时与添加数据功能类似,删除数据具体流程如图3-4所示:

图3-4系统删除流程图
************
4 系统设计
4**.1系统通用功能用例分析******
系统的核心功能模块涵盖捐赠者登录系统和密码修改界面等关键组件,在多个业务流程中发挥着不可或缺的作用。这些功能由不同角色共同依赖的重要组成部分,并通过详细的用例分析(如图4-1所示)得以验证其可行性与可靠性

图4-1系统通用功能用例分析图
4.2系统设计主要功能
本系统基于自顶向下的架构进行软件开发与功能实现过程,并旨在构建一个涵盖爱心捐赠的完整管理平台;该平台主要包含管理员功能模块、受赠人管理模块以及捐赠者信息录入模块等核心组件。
(1)管理员用例图如下所示:

图4-2管理员用例图
(2)受赠人用例图如下所示:

图4-3受赠人用例图
(2)捐赠者用例图如下所示:

图4-4捐赠者用例图
基于市场调研数据与专业咨询公司的研究结果表明,在满足不同用户的权限需求下(依据其身份分类),系统能够实现相应的行为模式与互动界面。分析结果表明,在各个需求阶段(如早期规划、中期设计和后期测试),我们能够初步明确系统需要包含的核心功能。

图4-5爱心捐赠系统结构功能图
4.3数据库设计
4.3.1 数据库设计规范
在进行数据设计时应当遵循职责分离原则,在设计过程中需要考虑系统的独立性以确保每个系统之间必须保持相互独立以避免混淆数据表和系统间的关系。
数据库命名必须遵循一定的命名规范以避免混淆,并要求数据库字段名尽量做到与表名保持一致。
4.3.2 E-R图
捐赠者E-R图,如图4-6所示:

图4-6捐赠者E-R图
受赠人E-R图,如图4-7所示:

图4-7受赠人E-R图
捐赠信息E-R图如图4-8所示。

图4-8捐赠信息E-R图
申请捐赠E-R图如图4-9所示。

图4-9申请捐赠E-R图
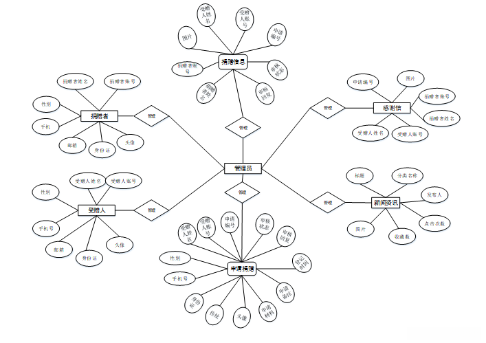
爱心捐赠系统总体E-R图如图4-10所示。

图4-10爱心捐赠系统总体E-R图
5.1前台捐赠者功能模块
当捐赠者打开系统的网址后时, 最初映入眼帘的是首页界面. 在这里, 捐赠者可以看到爱心捐赠系统的导航栏呈现首页. 申请捐赠. 新闻资讯及个人中心等, 如图5-1所示.

图5-1前台功能界面图
在注册流程中,在线用户通过Vue前端填写必要的信息(如捐赠者账号、密码等)并提交申请。前端系统将这些数据通过HTTP请求发送至Java后端进行处理。后端系统接收并验证用户信息后,在MySQL数据库中建立新的数据库记录。当所有操作完成时,在线用户提供注册成功通知,并告知用户注册已成功完成。如图5-2所示。
.

图5-2捐赠者注册界面图
以下是捐赠者注册的代码:
