数字电路基础与Quartus-||入门
发布时间
阅读量:
阅读量
目录
-
在Quartus-||中设计D触发器并仿真验证时许波形
-
- 1.创建工程
- 2.创建文件
- 3.编译原理图文件
- 4.创建vwm格式波形文件
-
Quartus-II调用D触发器及时序仿真
在Quartus-||中设计D触发器并仿真验证时许波形
1.创建工程
在file下点击New Project Wizard

然后填写工程名称
根据使用的FPGA选择芯片类型

‘然后点击next

然后创建工程完成

2.创建文件
点击new
选择Block Diagram/Schematic File
择nand2,二个输入的与非门,依次添加四个and2和一个非门not


选择连线工具


保存
3.编译原理图文件
硬件电路图

4.创建vwm格式波形文件
选择VWF

Edit->Insert->Insert Node or Bus

添加Node or Bus

添加效果

编辑输入Clk,产生时钟信号

鼠标选择D,Q信号Q_n,,进行编辑

Quartus-II调用D触发器及时序仿真
创建工程
创建方框文件
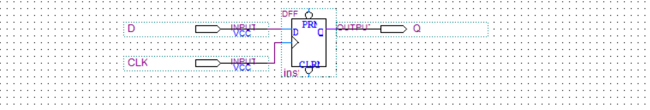
调用D触发器


编译原理图文件

创建vwm格式波形文件及时序仿真

全部评论 (0)
还没有任何评论哟~
