医学影像组学人工智能应用培训班
中国管理科学研究院职业资格认证培训中心
中国管理科学研究院中国管理科学研究院
医学影像组学人工智能应用培训班
各企事业单位、高等院校及科研院所:随着影像组学和人工智能尤其是视觉技术的高速融合,影像组学延伸领域也随之高速增长,同时也推动了人工智能技术在医学科研应用领域快速地发展,相关科研成果和学术论文数量逐年激增,医学影像组学涉及的技术如数据处理、病灶识别、自动病灶勾画、病灶特征提取和筛选、模型构建和临床信息解析越来越趋于分析流程化,工具化,为解决医生们在临床科研实践中提出越来越多的参考方法。
中国管理科学研究院职业资格认证培训中心特举办“医学影像组学人工智能应用培训班 ”并由北京宏盛元亨文化交流中心与北京奇点伏流信息科技有限责任公司共同承办。本次培训将对前沿的影像组学及人工智能应用案例进行快速解构,帮助学员快速实践影像组学临床应用方法,加快临床和科研工作中的人工智能方法的实现地。
一、培训目标:
1. 给工具,即插即用式平台,数据处理、模型适配,代码选用一站式实现。
2. 给速度,传统组学病灶特征分析、特征筛选、聚类分析、多模型效果比较一键执行。
3. 给优势,解构优质论文,算法快速验证,低代码实现构思。
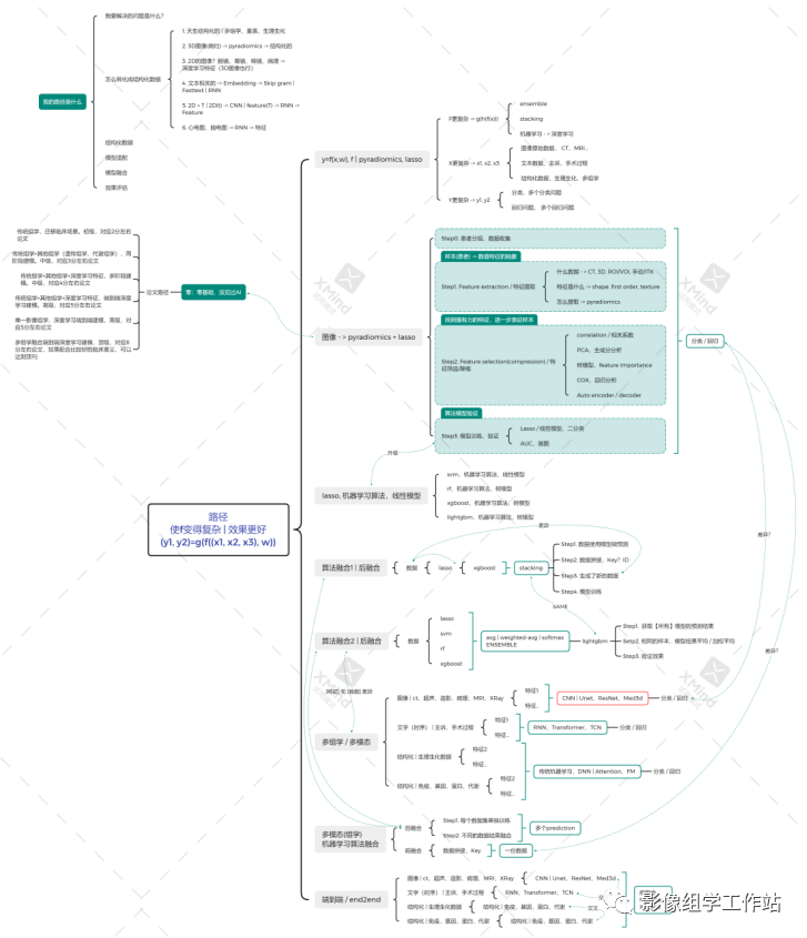
4. 给路径,影像组学案例多维度拆解,纵向案例级别从0到1拆解步骤,对结题流程有清晰认识;横向不同案例场景技术无死角练习,加强巩固能力。
5.给福利,后续每周训练营论文拆解,适配场景视频课,全部免费。
二、时间地点:****
2022 年05月 20日—2022 年05月 22日远程在线授课
(05月19日帮助学员安装平台,后三天授课)
课程罗盘:科研任务实现

三、课程大纲


影像组学实验平台(免费赠送)

(即插即用固态硬盘版本,确保私密,任务匹配组件化,一键运行,持续更新组件)
平台辅助科研进阶:
1、组学入门
A、传统组学+迁移临床场景
B、传统组学+多组学,两阶段建模
C、传统组学+多组学+深度学习特征,多阶段建模
2、组学进阶:
A、传统组学+多组学+深度学习特征,多阶段建模,端到端深度学习建模
B、单一组学,端到端深度学习建模
C、多组学融合,端到端深度学习建模
四、公开课现场学员提交论文,现场分解、分析实现方法

经典论文方法分解实战****训练营(每周一次不同类型训练任务)
每周拆解影像组学任务, Step by Step的讲解如何任务进行建模,实操中疑难指导。
训练营任务类型:
1,论文思路方法趋势解析
2,任务训练的解题思路,方法总结
3,多类别任务规划,科研问题定位、路线设计
4,试验并行优化方法
四**、培训费用:**
每人4300元(含培训费、证书费、资料费、实验平台模型集成费)
五**、颁发证书:**
参加相关培训并通过考试的学员,可以获得:
由中国管理科学研究院 职业资格认证培训中心颁发的**《影像组学技术工程师》** (高级)专业技能资格证书,官方网站查询,该证书可作为有关单位专业技术人员能力评价、考核和任职的重要据。
注:请学员提供两寸彩照一张、身份证和学历证明电子版各一份
