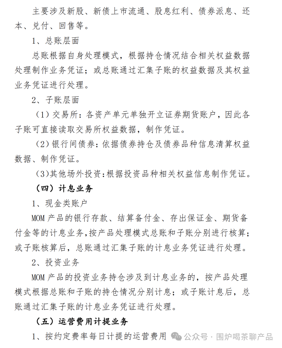
揭秘 | 基金年结、结账、关账和开账
Hi,围炉喝茶聊产的新老朋友好!在话题未开始之前,先聊点题外话:新的一年围炉诚邀各位新老朋友扫码加入:知识星球。开启一场:交易、清算交收、估值、核算等学习之旅,放了一张星球优惠券,拉到底部即可看到。全文共4071个字,建议先收藏,然后慢慢钻研。
其实年结不仅是基金公司年底财务要做得一项重要工作,同样也是其它公司年底财务(如上市公司、证券公司等)要做得重要工作。另外不仅对财务人员、会计人员,同样对基金管理人、基金运营人员、IT人员和配套系统来说,都是场“硬仗”,一年中最紧张、最忙碌的时刻。这“场仗”它不只是做账、结转、关账、对账等内容,这些统称为年度结算(简称“年结”)。
如果这“场仗”中发现有数据对不上,那就各小组负责人得加班加点去从不同角度去找原因,去溯源找出数据对不上的结证所在,分工修复,修复好再核对。

烦请大家思考10秒下基金年结主要围绕什么?那我们稍微展开聊下,围炉认为主要围绕:资产、负债、所有者权益、营业收入、营业支出、所得税费用及其他利润表科目等七大要素进行年结。
好了,言归主题,今天我们就来聊聊:基金年结相关话题吧,算是对24年年底工作的复盘和总结吧。话不多说了,直接进入主题。
烦请大家搬好板凳、倒好茶水、耐心看吧。围炉将从背景/目的开始,一点一点的切入,一块一块的展开,从入门逐渐到精通之旅吧。文章可能会有不足之处,欢迎大家给我多多提意见、留言反馈和补充,如有错误之处,请大家指正,我们评论区见。主打“分享、交流”,不立人设一起学习、一起进步。
一、背景/目的
了解一项事情我们可从它的背景及目的角度去探究,说不定能得大家想要答案,现围炉整理相关背景或目的,如下:
背景一:防止已发生的成本费用跨年列支、各项往来账、个人股东借款、财产损失、当年的税费缴纳情况以及检查企业当年的账务处理等问题。
背景二:年结账不但要清查资产、核实债务;要对账、结账、关账一直到最后编制财务会计报告,让基金管理人、股东及时了解基金运营和盈利状况,调整基金运营策略及确定基金分红,预测基金未来的发展趋势,为基金投资者的投资决策提供依据。
背景三:基金持仓结构、仓集中度分析、金持仓股本规模和基金持仓成长性分析;股票、债券、期货、银行存款等现金类资产分别占基金资产净值的比例等(注:计算公式如下图所示)可以将基金持仓结构的变化与基准指数的变化进行对比分析,从而了解基金的资产配置情况与能力。

背景四:年结是核算企业经营成果,特别申报缴税,从税务机关角度对企业涉及所得税事项调整处理的分析,有利于正确把握和理解相关政策,从而避免涉税风险、合理避税、多拿少交。
小结:年结的目的这里不展开细聊了,基金财务年结是基金管理过程中的一项重要活动,它对于保护投资者权益、评估基金业绩、预测未来发展趋势以及满足监管要求都具有重要的意义。
二、概念
2.1、年结
它指每个会计年度的最后一个会计期间,针对全年的会计业务进行结账。年结的时间一般为在账套数据中的第12期期末,一般基金年底结账时间通常在每年的12月31日左右,具体结账时间可能会因基金公司的内部操作而有所不同。
由于财务工作期末结账一般都会晚于实际的账务期间,实际执行年结的自然年度时间可能在新年的1月或2月。年结工作一般分为三个步骤:年底转账、结清旧账和记入新账。基金会各项目结转资金均可结转至下一年度进行使用。

2.2、结账
它是对一段时间内发生的基金业务进行核算和结算的过程,包括检查、记录、调整和纠正账目,计算费用、成本、收入和财务成果,并进行结转。同是也是基金会计领域中的一个核心概念,确保企业财务数据的准确性和完整性结账分为月结、季结和年结三种。


2.3、关账
2.3.1、基金管理人为了后续开启新账之前要总结某一个会计期间内的基金运营的财务收支、资产负债等状况进行全面梳理、核算和总结,据以编制财务会计报表,对各种账的本期发生额和期末余额进行的计算总结。关账当月、当年不能再做任何记账业务了,包括制单、审核、记账、结转等就是关闭账簿不让进行任何会计记录了。

2.3.2、关账是结账的基础,关账通常在会计期末(月未、季未和年未)进行关账。锁定前期数据,不能修改(防止在会计期间结束后仍有人为修改数据的行为发生)、确保会计信息的真实性与完整性。

2.3.3、关账又分为纸质资料归档和系统关账:将与年度关账相关的纸质凭证、报表、文件等资料进行整理和归档,妥善保存,以备后续审计、检查和查询使用;在财务系统中执行关账操作,将本年度的财务数据进行锁定,禁止再进行修改和调整,同时将相关数据结转至下一年度,作为新年度的期初数据。

小结:基金关账后(一般在2024年12月21-31日期间)发生的票据,遵照报销及时性原则,一般可在2025年2月20日后提交报销材料,但不得晚于2025年3月28日。
2.4、开账
基金开账是指基金管理公司在新的会计年度或新的基金运作周期开始时,对基金的财务账目进行初始化设置和启动的过程。其目的是为了准确记录和核算基金在新周期内的资产、负债、权益以及各项收支等财务信息,为基金的日常运作和管理提供基础的财务数据支持。
通俗点:基金在新的会计年度开始时,启用新的账簿,开始记录新的一年基金投资运营收支来往业务。
小结:基金开账这里不再细聊了,不过烦请大家思考3个问题:1、基金开账时间一般是什么时候?2、如何设置新的会计期间和相关账目参数,如会计科目、账套等;3、如何初始化账目等问题。
三、流程
通过前面两大模块学习,相信大家或多或少对基金年结、结账、关账和开账有了一定了解。我们再了解下基金年结流程,如下图所示,肯定对日后大家遇到年结有帮助,但这里不一一介绍,围炉挑几个比较重要点去聊。

3.1、校验工具校验
3.1.1、在年结开始前,用通过校验工具检查这一年的账务数据是否存在异常情况,比如:空科目、证券库存表中的证券品种与证券基本信息表中的证券品种不一样、存在垃圾库存、数据不平衡:证账实不一致;系统传输丢失、重复。数据错误:逻辑错误;系统计算错误,以及重要配置错误等等等。
3.1.2、根据检查出来的不合规信息在年结前务必处理完,可通过校验工具校验:通过系统界面的校验工具进行检查。或SQL脚本方式:使用提供的脚本进行校验,去校验数据完整性、正确性等。

3.1.3、校验工具有:基金数据文件阅读器 FundFileReader、T3年结后数据校验工具、T6年结后数据校验等工具,用于核对年结后新旧两个年度的数据是否一致。这些校验工具系统供应商:恒生电子和赢时胜均有提供。

3.2、设置下年度节假日
3.2.1、通过系统提供的设置下年度节假日,手动按公告维护节假日信息。在设置下年度节假日时需要注意事项:设置下年度节假日时需要与托管人沟通,保持在同一日期进行设置,否则可能导致回购数据读取错误。设置下年度节假日功能一般系统供应商:恒生电子和赢时胜均有提供。
3.2.2、根据国家法定节假日及交易所工作日进行系统的节假日设置
3.2.3、检查估值系统已发生业务日期是否存在由于节假日导致的到期日变化,并更新(包括回购到期日、锁定期到期日等)
3.3、账务处理
3.3.1、年结当天(12月31日)的数据导入、公共信息处理、各大交易所中心清算等操作与其他时间相同。主要注意在执行资产估值核算时需勾选“损益结转业务”,31号会多比平时增加一笔权益结转凭证。
3.4、统计分析
3.4.1、做下一年度账前,必须要执行12月31日统计分析。其目的是把本年度的期末余额结转为下一年度的期初余额。
3.5、与托管人对账
3.5.1、完成2024年12月31日当天的所有业务,生成当天的估值表、余额表、财务报表,并与托管人进行核对。
3.6、期初试算平衡及核对
3.6.1、生成下一年度的期初数据后,需要对其进行试算平衡和核对期初的检查,确保生成的期初数据是正常的。试算平衡:验证期初的借贷是否平衡;
3.6.2、核对期初:检查本年度2024-12-31的余额表与下一年度2025-01-01的期初数据是否一致。
3.7、数据导入与备份
3.7.1、基金数据有:(认购、申赎、分红、转换费、管理费用、浮动管理费、基金资产组合、基金持有人信息、基金份额变动、税收、账户维护费、审计费信息披露费。)等数据导入,生成下一年度的期初数据后。

3.7.2、对正常数据库进行日常备份,主要为了年度数据归档以及应对在年终结转过程中出现异常情况或数据库异常情况;年终数据妥善备份,年结完成后,基金会计需妥善保存所有财务数据,并进行备份留档为未来可能的数据查询与审计工作提供便利。
烦请大家再思考下:年结日还有哪些注意事项?如何调整转融通到期日期?年结日(即资产负债表日)是一年之末,下年之初,需要做好挂账款项检查、账实核对、会计报表核对、账务年结等年末工作,同时需要做好期初数据检查、节假日设置、预提摊销设置、费用计提公式检视、增值税负差抵减等年初工作处理。
好了,就写到这里了,文章可能会有不足之处和未涉及到的地方,欢迎大家给我多多提意见、留言反馈和补充,如有不妥之处,烦请大家指正,我们评论区见。

围炉将竭诚做好服务,不辜负大家的所托!另外,围炉会对所有付费文章,打上“精华”的标签,主要为了方便大家在知识星球上阅读,更重要加入知识星球的朋友们所有付费文章任意阅读。
求:赞、在看。
参考资料
《证券投资基金会计核算操作实务手册》
《晓赢社区 干货 | 一文细说2024年年结流程》
