排水管网信息系统、市政排水管网信息化智慧化管理
系统概述
排水管网信息化系统(采用智慧化管理技术提升市政排水效率)部署于排水管道及其相关配套设施中,在窨井等附属设施内安装监测设备后持续监测液位变化、水流速度及流量参数;当数据超出预设范围时自动触发报警机制,并经由4G/NB-IoT无线网络将实时数据传输至监控中心系统进行处理分析。该系统主要面向排水管理部门提供动态监测数据与运行状况分析服务;通过实时掌握管网运行规律可有效识别管道淤堵现象并提前采取管道疏通措施;同时基于智能感知技术可实现排涝与防汛应急响应指挥调度;该系统不仅保障了排水管网的安全稳定运行还能为其日常调度维护与改造优化提供决策依据;此外通过整合历史数据分析结果可构建科学完善的信息化管理方案。
系统具备扩展性(替代了"可扩展"),包括水质监控(替代了"水质监测")、井盖位置监控(替代了"井盖移位监测")、有害气体浓度检测(替代了"有害气体浓度监测")、视频监控系统(替代了"视频监控")以及压力检测系统(替代了 "压力监测") 等技术手段。(结尾部分调整语序以使句子流畅)
常规测点分布

系统构成

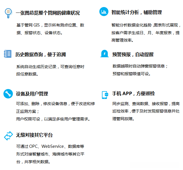
系统功能
在线监测各指标,实现管网信息化
◆ 液位、流量监控 :在全网范围内实施液位、流速和流量的实时监控,并对全过程进行动态跟踪;实时掌握全网运行状态;为管网分析提供科学依据,并支持运行调度决策。
◆ 水质监测 :在线监测pH、温度、电导率、悬浮物、溶解氧、悬浮物等水质指标。
井盖移位检测系统:当井盖发生位置偏移时会发出报警信号,并能迅速识别异常情况并采取相应措施以确保居民在日常生活中的人身与财产安全不受威胁。
井盖移位检测系统:当井盖发生位置偏移时会发出报警信号,并能迅速识别异常情况并采取相应措施以确保居民在日常生活中的人身与财产安全不受威胁。
有害气体浓度在线监测系统
视频监控 :为易涝点部署视频监控设备,并实时监测积水情况, 以便便于及时启动防洪排涝应急响应.
为重点排水户设置红外视频监控装置于排水口位置,在夜间出现偷排行为时会自动触发报警装置并执行拍照记录以供 review。该系统能够迅速识别出偷排行为并在第一时间发出警报并启动相关程序确保污染得到有效控制。
压力监测:在带有压力运行的排水管段布置压力监测装置,在达到设定阈值时发出警报信号(即发生越限状态),有助于迅速识别管道破裂及污水泄漏情况。
智能预警报警,及时发现管网异常
管理者依据监测预警目标实时更新设备的各种测量参数阈值设定,并动态调整相应的预警值和报警值。
◆ 数据越限、电量不足、网络异常、设备故障时,系统自动报警;
便于迅速识别管网中的相关问题的出现,并能在第一时间采取有效措施阻止事故的发生以最大限度地减少人员和财产的损害
多角度统计分析,提高管理效率
该系统能够自动化计算包括小时均值、每日均值、月度均值在内的多种时间维度的数据,并根据实际需求自动生成相应的可视化图表以显著提升工作效率
制作液位、流速及流量等多种专题图表,并通过这些图表反映各项测量数据的变化规律。这些图表能够帮助实现排水管网的实时监测和数据分析功能,并通过实时监测和数据分析进行排水管网运行状态评估。从而辅助相关部门制定相应的改造计划和应急响应措施。
主要监测设备
排水管网在线监测设备


液位计

流量计

监控软件



典 型 案 例 剖 析
山东 • 济南

建设时间: 2017年
监测内容: 排水管网液位、流量
设备选择: 选用电池供电型管网监测终端 ,现场无市电,井下安装
系统优势:具有较低的建设成本;安装过程简捷迅速;设备具备长时间持续运行的能力;实现采样周期控制在每分钟一次,并能在5年内无需更换电池完成工作
系统优势:具有较低的建设成本;安装过程简捷迅速;设备具备长时间持续运行的能力;实现采样周期控制在每分钟一次,并能在5年内无需更换电池完成工作
****河南 •****洛阳

建设时间: 2019年
****项目规模:****61 处
监测内容****:**** 排水管网液位、流量
重庆********长寿区

建设时间: 2015年
监测内容****:**** 排水管网流量
供电方式: 市电供电+电池供电
