光伏储能虚拟同步发电机(VSG)Matlab/Simulink仿真模型
发布时间
阅读量:
阅读量
在接下来的几篇文章中,我将深入阐述风能、光能、柴能及储能等能源系统的集成与协调管理技术,并重点探讨基于虚拟同步机(Virtual Synchronous Machine, VSM)协同控制的微电网架构设计。具体而言,在第一篇文章中我们将深入阐述光伏储能系统的虚拟同步控制器设计,并探讨其联合体作为分布式能源系统中的发电端角色;在第二篇文章中则将进一步分析网侧端实现并网逆变器加入惯性与阻尼特性设计后所带来的整体性能提升效果
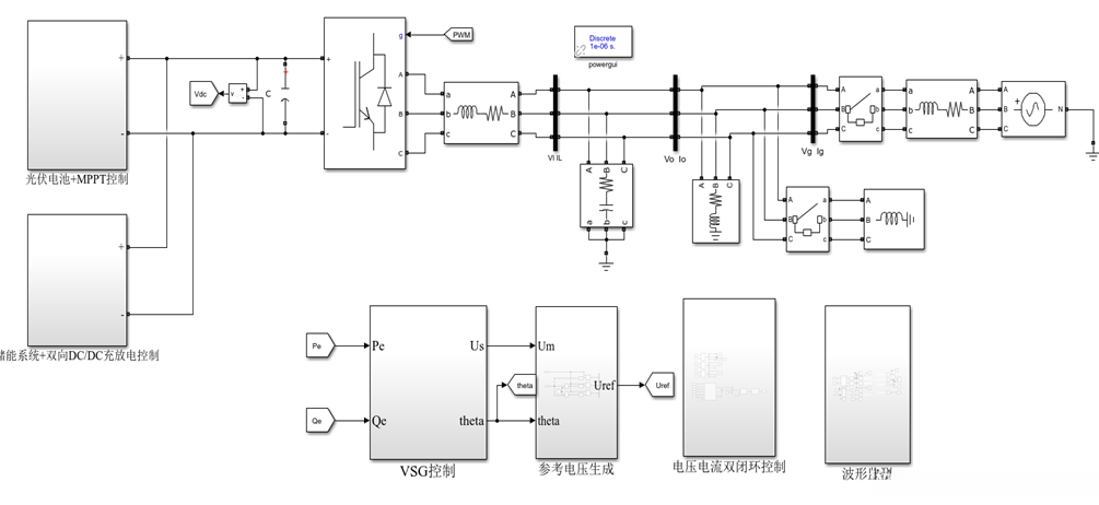
仿真系统由以下几部分构成:光伏发电系统的建模涉及光伏电池组件、DC/DC转换器以及MPPT控制算法;储能系统主要包含储能蓄电池、双向DC/DC变换器以及充放电控制系统;逆变器控制系统采用虚拟同步发电机(VSG)策略来实现有功功率频率调节和无功电压调节功能。其中电压电流双闭环PI调节用于优化电压电流调节过程。

控制结构

仿真模型


搭建仿真场景:维持光照强度恒定,在模拟不同负载条件下的系统响应时,默认将交流侧虚拟同步机的参考指令设定为10kW,并于0.5秒时突然升至15kW,在随后的一秒内又恢复正常值。通过观察发现,在发生电压源逆变器(VSG)输出端口电压指令发生突变之后,在约0.25秒的时间段内其输出功率即可达到稳定状态;与此同时,在电压源逆变器(VSG)发生电压指令突变的过程中(即从t= 时刻起),储能系统则在随后的半秒内持续提供相应的电力支持以维持微电网系统的实时平衡状态。
有需要仿真模型及课题支持的小伙伴,请随时联系!本人已圆满毕业博士,并拥有丰富的本硕课题指导经验。后续计划持续更新更多关于风光储联合微电网系统、微电网变换器控制、电能质量治理等领域的仿真模型,请期待!如有兴趣还可关注我的动态以便及时获取最新信息哦~ 感谢您的关注与支持!
全部评论 (0)
还没有任何评论哟~
