基于知识图谱的推荐综述
一.A Survey on Knowledge Graph-Based Recommender Systems 基于知识图谱的推荐系统综述
来源:TKDE 2020
论文链接:https://arxiv.org/abs/2003.00911v1
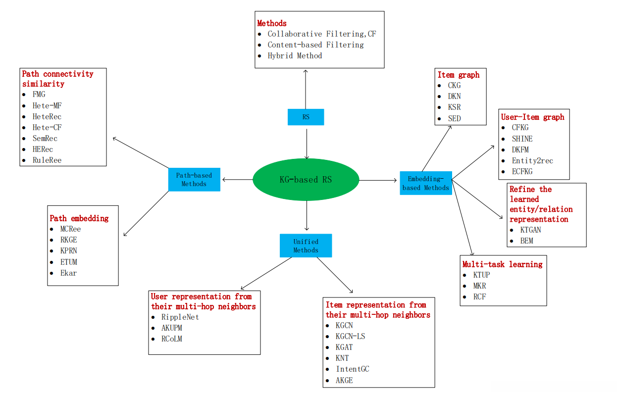
1.内容简介:介绍了基于知识图谱做推荐的方法
1)基于路径的方法
2)基于embedding的方法
3)基于联合的方法

注:图片是别的博主画的,时间太久忘记是哪位了。侵删
2.模型总结:

二.Graph Learning based Recommender Systems: A Review 基于图学习的推荐系统综述
来源:国际人工智能联合会议 IJCAI 2021
论文链接:https://www.researchgate.net/publication/350979695_Graph_Learning_based_Recommender_Systems_A_Review
1.内容简介:
推荐系统中的数据:用户-物品的交互数据(如用户对物品的打分或者点击),和附带信息(如用户和物品的属性)
交互数据又可分为:
1)一般交互数据
2)序列交互数据
3)附带信息
2.推荐系统方法:基于随机游走模型的方法、基于图嵌入技术的方法、基于图神经网络的方法

3.常用模型和数据集


三.Graph Neural Networks in Recommender Systems: A Survey 基于图神经网络的推荐系统综述
来源:arXiv 2020
论文链接:https://arxiv.org/abs/2011.02260
1.内容简介:
常用图神经网络:


2.推荐系统中的图结构

3.基于图神经网络模型的分类

4.模型(只截了数据集是用户项目交互或者加上kg)


