计算机毕业设计Springboot奶茶店销售管理系统设计 基于Springboot的奶茶店销售管理系统开发 Springboot框架下的奶茶店销售管理平台设计
计算机毕业设计Springboot奶茶店销售管理系统设计c1bs36ep
配套用 MySQL数据库程序论文版
随着现代生活节奏的加快脚步和消费者偏好的不断变迁升级,奶茶店作为当代年轻人喜爱的饮品消费场所,面临着日趋激烈的市场竞争,同时也需应对日益多元化的消费者需求期待。科学地进行销售管理、库存控制、人员配置以及顾客满意度提升等多方面工作,已成为奶茶店经营成功的关键所在。然而,传统手工管理模式已无法满足现代快速发展的业务需求,常会导致工作效率低下、准确性差且人力资源利用率下降等问题频发。因此,应用信息化手段来提升商业运营效率变得尤为必要,特别是在采用基于SpringBoot这类高效敏捷后端框架构建销售管理系统时,不仅能够帮助奶茶店经营者更便捷地完成各项业务流程操作,还能实现数据集中处理与实时更新功能的充分发挥,从而显著提升了经营灵活性与决策水平等多重优势。在此背景下,开发具有针对性的销售管理系统不仅对奶茶店行业而言意义重大而且具有长远的发展价值
随着现代生活节奏的加快脚步和消费者偏好的不断变迁升级
奶茶店作为流行的饮品消费场所
其市场竞争激烈
同时面临着多样化和个性化的消费需求
有效地管理销售、库存、员工以及提高顾客满意度成为业者经营成功的关键因素
然而
传统的手工管理模式已难以应对日益复杂的业务需求
容易产生效率低下、错误率高、人力资源浪费等问题
信息化管理逐渐成为提升商业运作的有效手段
特别是基于SpringBoot这类快速、敏捷的后端框架开发销售管理系统
能够协助奶茶店业主进行高效的业务流程管理
实现数据的集中处理和实时更新
在此背景下 研究开发一个具有针对性的销售管理系统对于奶茶店业界而言拥有重要的现实意义 和长远的发展价值
本系统采用Java语言作为编程平台,并选用了MySQL数据库来完成数据存储与操作。前端部分应用了HTML、CSS、JavaScript及Vue.js等流行技术构建界面,并通过Vue.js显著提升了界面设计与用户体验的便捷性。在软件开发方面主要采用了Eclipse和Navicat两种工具其中Eclipse提供全面的功能支持而Navicat则以其友好的界面和强大的SQL处理能力进一步提升了开发效率。该系统划分为三类用户角色包含普通用户管理员以及员工等不同身份并提供了包括用户管理员工管理奶茶类型管理等多种功能模块供不同角色完成相应的操作
系统功能
- 用户管理 :支持用户完成注册登记、资料更新以及信息查询等功能。
- 员工管理 :提供员工信息录入、档案维护以及考勤记录查询的服务。
- 奶茶类型管理 :优化奶茶分类展示,并支持多样化的奶茶信息维护。
- 奶茶信息管理 :具备详细的奶茶产品配置参数设置与精准的信息变更能力。
- 补货管理 :实现库存数据实时同步与补货计划自动生成的功能。
- 排班信息管理 :帮助管理人员建立排班规则并实时监控排班安排。
- 业绩统计管理 :系统能够采集员工销售数据并生成相应的统计报表。
- 清洁维护管理 :提供卫生评估指标及环境问题反馈机制。
- 留言反馈 :设计留言内容审核流程及反馈响应机制。
- 系统管理 :涵盖新品资讯发布、关于我们栏目完善以及系统日志记录等功能。
第11条: - 订单管理 :实现订单状态监控与交易记录追踪的功能。
第12条: - 个人中心 :提供个人信息完整展示及交易历史查询的服务。
功能总结
该奶茶店销售管理系统整合了用户管理、员工管理、奶茶类型管理、奶茶信息管理、补货管理、排班信息管理、业绩统计管理、清洁维护管理、留言反馈机制以及系统管理等多个核心功能模块。通过这些功能模块的支持, 系统不仅能够实现对奶茶店日常运营的全方位管理和高效运作, 还显著提升了业务处理效率, 优化了资源配置水平, 并通过增强顾客互动体验和满意度, 有效推动奶茶行业向数字化转型迈进。
注:完成的毕业设计程序以下面的的环境软件、功能图和界面为准。
系统所需要的环境软件:idea、eclipse+mysql5.7、8.0+Navicat+JDK1.8+tomcat7.0
3.2系统UML用例分析****
UML被称为Unified Modeling Language的简称,也被称作统一建模语言.它是一种用于表示现实世界事物及其关系的数据模型语言,同时也被用来作为理解系统需求的功能模块划分的基础工具.
奶茶店销售管理系统管理员的UML用例分析详情如下图所示。

图3-1 管理员用例图
奶茶店销售管理系统员工的UML用例分析详情如下图所示。

图3-2 员工用例图
奶茶店销售管理系统用户的UML用例分析详情如下图所示。

图3-3 用户用例图
3.3系统流程分析
进行系统流程分析是一种深入研究系统的科学方法,在探究系统的运行机制及其各组分间的相互作用方面具有重要意义。借助于对流程的分析研究手段,则有助于深入解析系统的运行逻辑并识别出潜在的问题与改进方向;从而能够制定优化策略以提升整体系统的效能水平。作为一项关键的技术手段,在现代信息系统管理中发挥着不可替代的作用;有助于我们更有效地理解和管理复杂的信息系统结构与运作模式。
3.3.1后台管理流程图

图3-4后台管理流程图
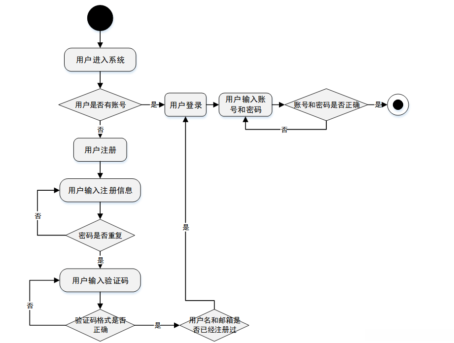
3.3.2用户注册和登录模块
奶茶店销售管理系统中的用户注册与登录环节是平台的重要组成部分,在用户体验方面具有显著意义。开发一个视觉简洁且操作简便的注册界面对于提升用户体验至关重要。 login流程的核心在于让用户通过输入用户名和密码访问他们的账户. registration process旨在引导用户提供创建新账户所需的关键信息. login 和 registration 的逻辑流程图如图3-5所示:

图3-5登录与注册逻辑流程图
第四章 系统的设计与实现
本章主要介绍各个模块功能的设计思路以及实现方法。
4.1 系统功能结构设计
针对奶茶店销售管理系统的深入需求分析,在明确系统的主要目标后,可将该系统划分为若干个不同的功能模块,并在图4-1中展示出奶茶店销售管理系统各功能划分的具体结构。

图4-1系统功能结构图
4.2数据库设计
4.2.1 数据库概念结构设计
一套完善的成功上线运营离不开坚实的数据库技术支撑。构建高效功能网站的基础在于拥有性能优越的数据库架构。
在开发过程中,默认采用了MySQL作为主要的数据存储引擎,在此基础上实现了对Java语言的无缝集成,并充分考虑到了对Apache HTTP Server的支持力度。
MySQL凭借其与Web开发技术的深度兼容性,在Web框架构建中发挥着不可或缺的作用。
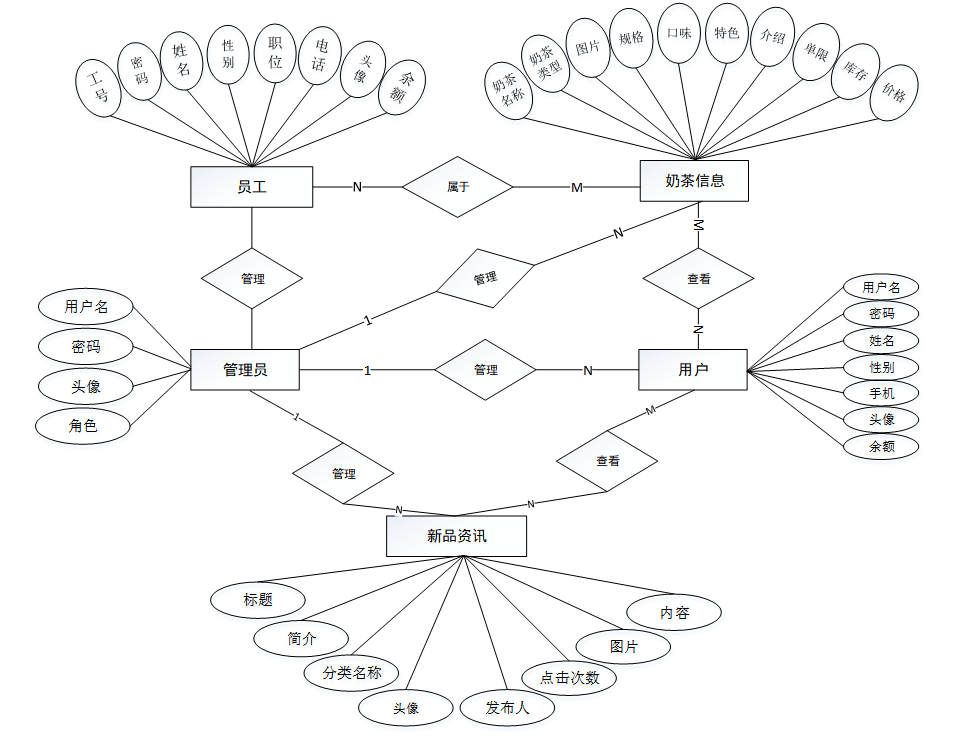
基于教师的指导以及调查分析的数据构建下, 信息世界的两大基本构成要素是实体与关联.存在的并且彼此可辨识的事物被定义为实体.其中, 实体不仅限于具体的物品、人或事件,也可包含抽象概念或连接关系.

图4-2系统局部E-R实体属性图
5.1前台功能实现
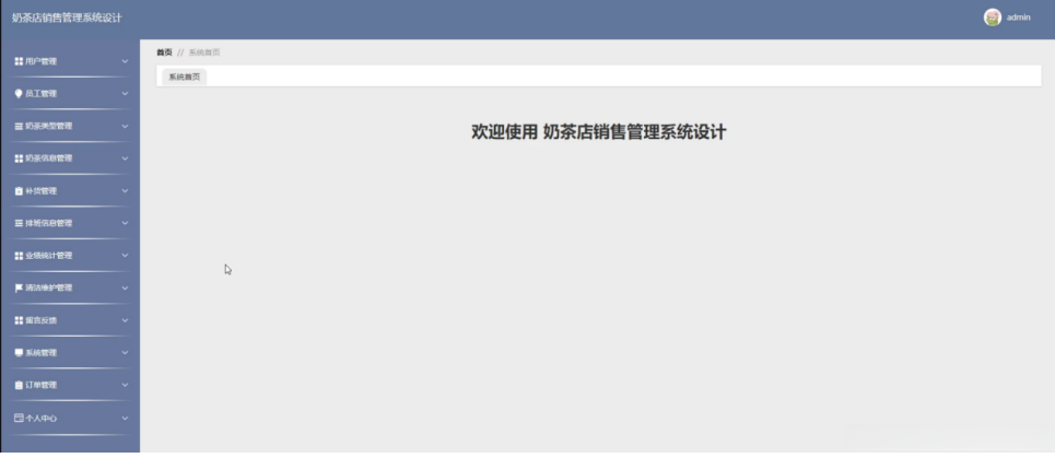
5.1.1 系统首页页面
当用户访问系统主页时, 首先会看到一个清晰的首页界面. 系统首页的导航栏向用户提供了便捷的导航入口. 通过导航栏链接至各个功能展示页面完成操作. 图5-1展示了系统首页界面的具体布局.

图5-1 系统首页界面
在注册流程中, 用户通过Vue前端界面输入必要的个人信息(包括用户名、密码等)并进行提交. 前端通过HTTP请求将这些数据传递至Java后端进行处理. 后端接收并处理这些数据, 判断 username 的唯一性, 并将新用户的各项数据录入MySQL数据库中. 完成之后, 系统会向用户提供注册成功的确认信息, 并通知其操作完成. 整个流程完成了对新用户的资料收集、验证与存储工作

图5-2系统注册页面
在奶茶信息页面上设置了 dedicated input fields for users to enter the drink's name and price. This allows you to retrieve comprehensive product details and perform actions such as adding to the shopping cart, placing an immediate order, commenting, or saving it to a favorites list. Refer to Figure 5-3 for a visual representation of this interface.

图5-3奶茶信息详细页面
留言反馈:在留言反馈页面填写留言内容并上传配图后即可立即完成在线留言;见图5-4所示

图5-4留言反馈详细页面
在Vue前端架构中提供的购物车模块支持让用户选择并添加商品至个人购物袋中

图5-5购物车详细页面
5.1.2 个人中心
个人中心:在个人中心页面支持对个人中心功能、密码修改、订单管理以及收藏查询实施详细操作;参考图5-6完成相关操作。

图5-6个人中心界面
我的 orders module: 位于 my orders page 中, 支持以下功能: 未结清、已完成交易的查看与管理, 已收货及付款记录的操作记录查询, 完成各项交易状态更新与统计;

图5-7我的订单详细页面
5.2后台模块实现
当用户启动登录操作时,在Vue前端界面上依次输入用户名与密码。随后这些信息经由HTTP协议发起请求传输至Java后端服务器。该系统会接收并处理接收到的请求随后通过与MySQL数据库交互来验证用户的凭证信息若认证无误则会将结果反馈回客户端使得登录状态被更新为授权状态整个流程涉及用户的输入系统的验证以及相应的响应阶段后台登录界面如图5-8所示

图5-8后台登录界面
5.2.1 管理员功能实现
管理员登录主界面,在线提供用户、员工、奶茶分类以及奶茶数据等各项功能的操作权限,并支持查看与管理和查询相关业务数据。具体包含的任务有:用户信息维护、员工排班表查询与修改、奶茶种类设置与更新、销售数据分析以及基础数据维护等功能操作。系统界面上方附有相关帮助说明(如图5-9)。

图5-9管理员主界面
用户的管理系统在视图层面实现交互功能,例如允许用户点击'查询.添加或删除'按钮来发起操作;或者直接填写用户的详细信息表单.系统会将相关操作提交给相应的控制器层面.控制器接收到请求后会向服务层面发送请求以执行必要的业务逻辑,例如验证输入数据的有效性以及与数据库的交互.服务层面完成后将任务交由数据访问对象(DAO)处理,后者负责具体的数据操作如查看.修改或删除相关信息并将结果返回至 controller层面.随后controller根据 DAO 返回的结果更新当前的视图界面以便展示最新的状态.如图5-10所示

图5-10用户管理界面
员工功能通过视图层次实现交互功能,具体表现为例如通过点击"查询,添加或删除"按钮或者完成员工信息填写等操作.系统将这些操作统一归纳为特定请求并传递至相应的控制层次.控制层次接收到相关请求后,会调用服务层次来执行必要的业务处理,其中包括输入数据有效性验证以及与数据库的数据交互.在服务层次完成相关操作后,该层次会进一步与数据访问对象层次进行交互,后者负责具体的数据管理任务如员工信息查看,数据更新或者信息删除等操作,并将处理结果反馈给控制层次.控制层次根据数据结果更新当前呈现状态,从而让员工能够直观地看到最新信息或者获得相应的操作反馈.

图5-11员工界面
在系统中点击"奶茶信息管理"菜单项,在"奶茶管理"页面输入商品名称及单价后即可实现商品的查询、新增或删除操作;并可依需求执行查看商品详情、更新商品参数以及浏览顾客评价和删除商品等操作(如图5-12所示)。

图5-12奶茶信息管理界面
管理员进入排班信息管理模块,在排班信息页面选择工号和班次进行查询或删除操作,并根据需求对排班详情内容执行查看、修改或删除操作。如图5-13所示:

图5-13排班信息管理界面
系统管理员点击进入业绩统计管理模块,在该界面中输入员工编号、所属月份以及是否通过标记,并根据实际需求执行查询、删除或审核相关操作;如图5-14所示。

图5-14业绩统计管理界面
管理员单击打开"清洁维护管理"功能模块,在该界面录入所需信息包括:清洁名称、工号、区域位置及相关选项设置(勾选或删除相关选项),并根据具体需求查看并可删除相关信息(如图5-15所示)。

图5-15清洁维护管理界面
源码无偿分享,文未领取
