【那些年我们一起看过的论文】之《Parallel Tracking and Mapping for Small AR Workspaces》
/*
PTAM主要是实现了手提式单目相机的追踪定位与建图,开创性地提出了双线程分开执行以上两个任务。视频的追踪具有鲁棒性,且只把关键帧加入到地图中。
*/
We propose a system specifically designed to track a hand-held camera in a small AR workspace. We propose to split tracking and mapping into two separate tasks, processed in parallel threads on a dual-core computer: one thread deals with the task of robustly tracking erratic hand-held motion, while the other produces a 3D map of point features from previously observed video frames.
The result can produce detailed maps with thousands of landmarks.
The logical extension of extensible tracking is to track in scenes
without any prior map, and this is the focus of this paper.( 可扩展跟踪的逻辑扩展是在没有任何先前地图的情况下跟踪场景)
mainly used indoor situations like desktop and the corner of a room, not the outdoor city scene.
Methods:
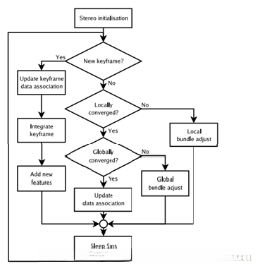
- Tracking and Mapping are separated, and run in two parallel threads.
 - Mapping is based on keyframes, which are processed using batch techniques (Bundle Adjustment).
 - The map is densely intialised from a stereo pair (5-Point Algorithm)
 - New points are initialised with an epipolar search.
 - Large numbers (thousands) of points are mapped
 

异步执行,无限循环,偶尔会有新的帧加进来
只言片语 随手摘录
以上。
