基于单片机的太阳能自动追光系统
本设计基于STC89C52单片机,构建了一个太阳能电磁板自动追光系统。系统通过四个光照传感器和ADC0832模块检测东西南北四个方向的光照强度,并通过LCD1602显示当前电磁板的方向、角度、时间及模式。自动模式下,当光照不足时系统进入时间模式,LED灯亮以指示阴天;自动模式下,方向步进电机根据光照强度调整方向。时间模式下,角度步进电机根据DS1302时间调节角度。系统还支持通过独立按键切换模式,并通过串口接收三个HEX数据调节DS1302时间。整体结构包括中控部分、输入部分和输出部分,实现了太阳能电磁板的智能光线追踪。
设计简介:
本设计是基于单片机的太阳能自动追光系统,主要实现以下功能:
该系统通过LCD1602显示角度、方向、时间以及模式设置。系统具备自动模式(适用于晴天)与时间模式(适用于阴天)两种运行状态。在自动模式下,当四个光敏电阻检测到光照强度过低时,系统将自动切换至时间模式并点亮LED指示灯。在自动模式下,若某一方向的光照强度低于其他三个方向的设定阈值,方向步进电机将自动旋转至该方向。在自动模式下,角度步进电机将归零。而在时间模式下,角度步进电机将根据DS1302提供的实时时间进行调整。同时,方向步进电机也将归零。此外,DS1302的时间参数可通过串口进行配置(通过发送三个HEX数据,分别对应时、分、秒)。
标签:51单片机、步进电机、LCD1602、ADC083
效果图:

总体资料:

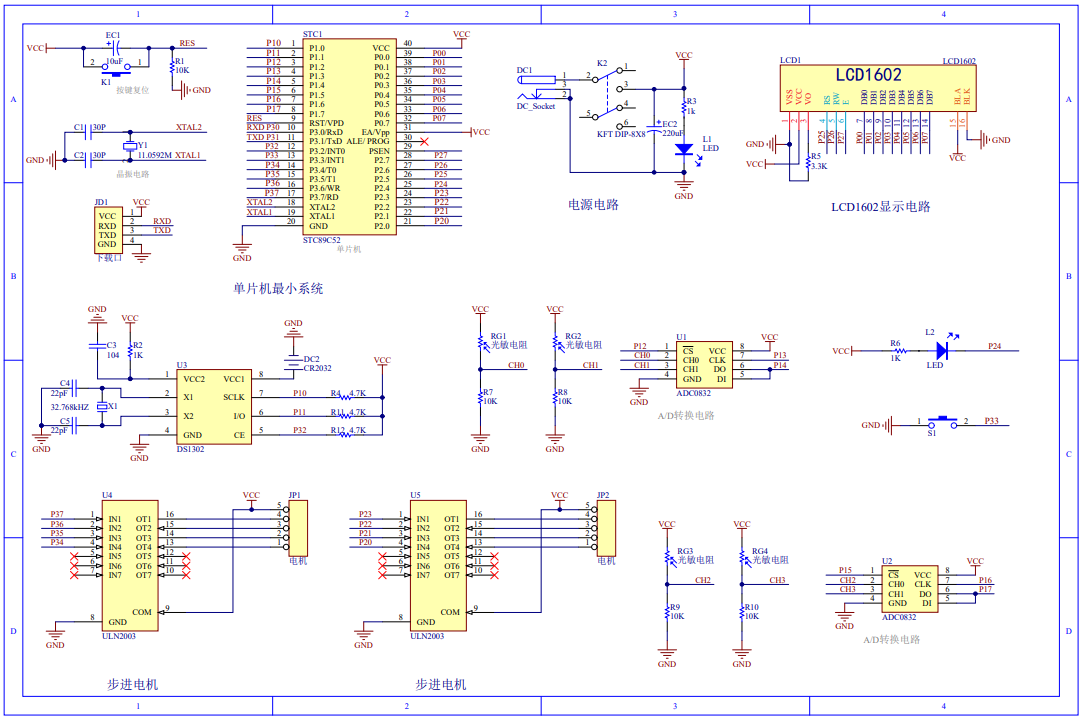
原理图:

软件设计流程:第一步,需求分析是项目启动的重要前提。随后,进行系统架构设计,明确各模块之间的划分关系。接下来,数据库设计是核心环节,需要充分考虑系统的扩展性。最后一步,测试与优化是确保系统稳定性不可或缺的环节。


系统框图:

本系统采用STC89C52单片机作为核心控制器,与其他组件协同工作,完成太阳能电磁板的自动光轴跟踪功能。系统主要由中控模块、输入模块和输出模块三个部分构成。中控模块利用STC89C52单片机,负责接收输入模块的数据,并通过内部算法控制输出模块的运行。输入模块由四个子模块组成:时钟模块、光照检测模块、控制按钮模块和供电模块。其中,时钟模块用于获取当前时间信息;光照检测模块包括四个方位的光照传感器和ADC0832采样电路,用于检测东西南北四个方向的光照强度;控制按钮模块提供独立的按键,支持模式切换功能;供电模块则为整个系统提供稳定的电源。输出模块同样由三个子模块组成:显示模块、驱动模块和指示模块。显示模块采用LCD1602,可显示电磁板的方向、倾角、当前时间以及运行模式;驱动模块配置两个ULN2003A步进电机,用于控制电磁板的方向和倾角;指示模块则通过LED指示设备运行状态,当光照强度低于设定值时,LED点亮,提示用户当前处于阴天状态。
