适合医疗行业的私域流量运营方案来了
医疗行业普遍面临的运营困境
01、获客成本居高不下,新客户增长速度缓慢;
02、缺乏高效管理工作,客户统一管理难度大;
03、客户数据无法有效手机,难以提供精细化服务;
04、医护人员服务水平波动大,线索转化率不稳定。
在这样一个千钧一发之际,私域运营开创了一条全新的营销变现路径为医疗行业。
快鲸发布医疗行业私域运营解决方案
快鲸致力于成为私域运营与管理领域的权威专家,在深入调研了近百家医疗企业后发现并总结出了适用于该行业的专业化私域运营方案。这套方案不仅具备系统性与针对性,在实践中也充分验证了其广泛的适用性和显著的效果

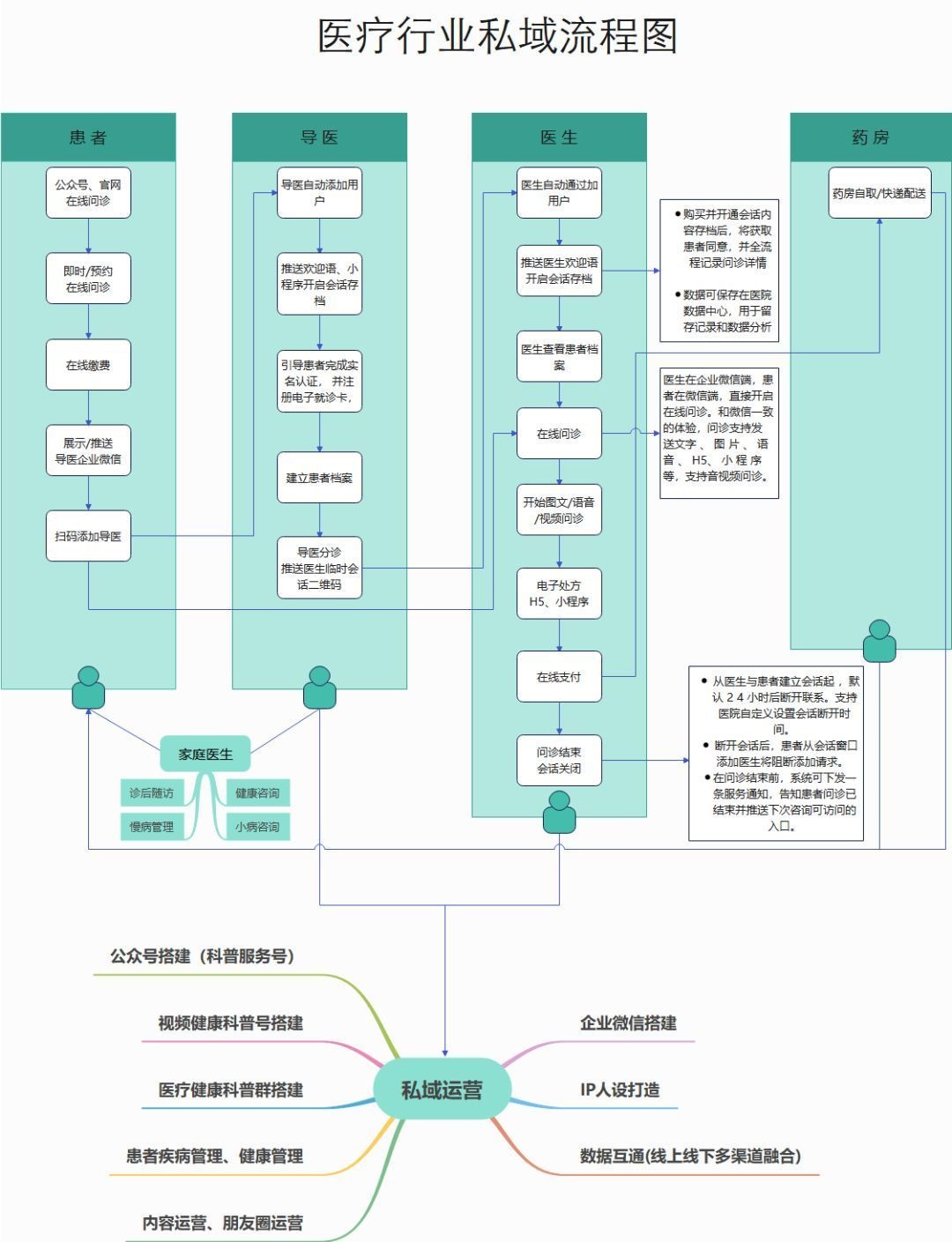
医疗行业私域解决方案内容
快鲸以系统搭建、IP人设打造、渠道引流、客户运营以及社群运营这五个维度为基础,详细阐述医疗企业快速构建私域运营体系的具体路径。

**0****1、**搭建系统 :快鲸团队致力于医疗企业高效构建核心业务系统,并提供 period 为后台管理功能;同时根据各领域的特点提供定制化的专属解决方案。
此外,在医疗企业的原有系统的数据被成功地迁移至新的系统之中,并且在新的系统投入运行之后能够为相关的企业员工提供直接使用这些信息的服务。

**02、****打造IP人设 :快鲸团队基于医疗行业的特性为其设计一套或多套独特的医疗人设形象包。该包包含详细的个人资料展示(如头像设计)、简洁易记的人设昵称、专业统一的标识卡模板以及社交平台上的个人动态展示图库等多维度资源素材。通过角色塑造运营模式,不仅能够显著提升信息呈现的效果和易懂程度,还能够促进与用户群体之间的互动交流,从而加深与用户的信任感


0**3、多平台多 渠道引流:**快鲸为医疗企业提供多元化渠道活码生成服务、精准客户标注功能以及任务裂变驱动工具,并同时配备全方位引流工具包。该服务助力医疗机构提升患者增长效率的同时通过低成本策略实现大规模客户触达与精准营销。
此外也会为医疗企业组织线下义诊免费检测等活动 并帮助他们通过这些活动吸引更多新用户 从而扩大他们的客户群体
医疗客户的精细化运营方面存在诸多挑战:首先,在患者数据的有效收集上存在明显短板,在提供个性化、精准化服务方面存在明显不足。这些痛点在众多医疗机构中普遍存在。为了应对这些问题,在此我们特别关注并提出了相应的解决方案:
一是利用快鲸SCRM系统进行精准用户画像建设,并最终达成千人千面营销目标;
二是建设云端患者的病历存储平台,并通过医疗机构的企业微信平台与患者个人微信实现无缝对接, 从而促进医生与其患者之间信息的精准交流;
三是为医护人员搭建了一个统一的聊天素材库,在这个系统中整合了话术、图文、文件等各类内容资源。当医护人员需要与患者沟通时,在线轻轻一按按钮即可快速精准地传递信息给患者。



**0****5、**医疗社群运营: 快鲸将为医疗企业提供手把手的帮助,并协助医疗企业建立相应的社群网络。同时,快鲸会根据企业的不同需求提供相应的运营策略和转化方法.
线上问诊平台:提供便捷的线上咨询服务;通过深入交流与患者的零距离沟通关系,帮助提升医生的专业形象;同时帮助患者实现全方位服务需求。
2、健康科普社群:分发健康资讯、普及病症基础信息、介绍防护方法等等;
3、会员专属福利社群和营销活动社群:定时发送最新的会员专属优惠信息、实时更新的抽奖活动以及其他随机派发的现金奖励;
长期持久性服务类社群:以慢性病专业知识为核心进行输出, 包括常规的慢性病预防知识推广, 患者治疗经验分享以及常见问题解答等
医疗企业可通过其自身需求及用户情况来决定是否搭建1至多个社群。采用精准触达并深度满足用户需求的方式,并通过一对一私聊与潜在客户建立联系,使流量转化为高价值客户群体。



此乃快鲸医疗行业私域运营方案的一部分内容。如需获取完整方案,请访问快鲸官方网站并与工作人员沟通即可免费索取。
